搜索
      上传资料 赚现金
      独家版权

      [精] 【核心素养目标】部编版初中道法 七年级下册 3.8.2《做中华传统美德的践行者》 教案

      加入资料篮
      立即下载
      【核心素养目标】部编版初中道法 七年级下册 《做中华传统美德的践行者》 教案第1页
      1/5
      【核心素养目标】部编版初中道法 七年级下册 《做中华传统美德的践行者》 教案第2页
      2/5
      还剩3页未读, 继续阅读

      政治 (道德与法治)七年级下册(2024)做中华传统美德的践行者精品教学设计及反思

      展开

      这是一份政治 (道德与法治)七年级下册(2024)做中华传统美德的践行者精品教学设计及反思,共5页。教案主要包含了新课导入,新课讲授,课堂总结等内容,欢迎下载使用。
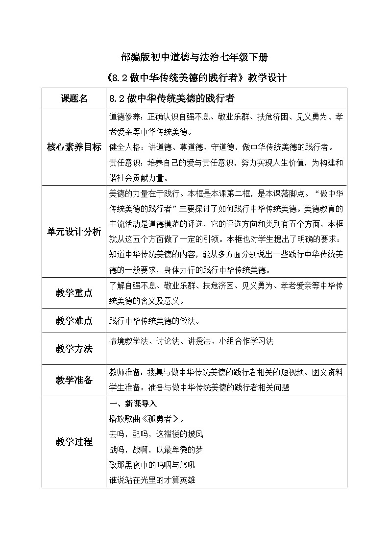
      课题名
      8.2做中华传统美德的践行者
      核心素养目标
      道德修养:正确认识自强不息、敬业乐群、扶危济困、见义勇为、孝老爱亲等中华传统美德。
      健全人格:讲道德、尊道德、守道德,做中华传统美德的践行者。
      责任意识:培养自己的爱与责任意识,努力实现人生价值,为构建和谐社会贡献力量。
      单元设计分析
      美德的力量在于践行。本框是本课第二框,是本课落脚点。“做中华传统美德的践行者”主要探讨了如何践行中华传统美德。美德教育的主流活动是道德模范的评选,它的评选方向和类别有五个方面,本框就从这五个方面做了一定的引领。本框也对学生提出了明确的要求:知道中华传统美德的内容,能从多方面分别说出一些践行中华传统美德的一般要求,身体力行的践行中华传统美德。
      教学重点
      了解自强不息、敬业乐群、扶危济困、见义勇为、孝老爱亲等中华传统美德的含义及意义。
      教学难点
      践行中华传统美德的做法。
      教学方法
      情境教学法、讨论法、讲授法、小组合作学习法
      教学准备
      教师准备:搜集与做中华传统美德的践行者相关的短视频、图文资料
      学生准备:准备与做中华传统美德的践行者相关问题
      教学过程
      一、新课导入
      播放歌曲《孤勇者》。
      去吗,配吗,这褴褛的披风
      战吗,战啊,以最卑微的梦
      致那黑夜中的呜咽与怒吼
      谁说站在光里的才算英雄
      说一说:同学们对这首歌熟悉吗?
      教师总结:同学们,勇敢是中华民族一直以来所称 赞的一种美德,歌词传达了无私奉献和勇敢坚强的精 神,“谁说站在光里的才算英雄”,正是那些在背后默默 付出、勇于面对困难的人的真实写照;“谁说满身污泥的 不算英雄”,平凡人只要在自己的岗位上尽职尽责也能 成为英雄。今天,就让我们伴随着歌声,去寻找生活中 的美德足迹,做一名美德践行者。
      二、新课讲授
      模块一:讲美德故事
      1.阅读教材第68页“生活观察”中一对中年夫妇化 名“微尘”为印度洋海啸灾区捐款的事例,请学生寻找身 边的“中国好人”,分享他们的故事。
      2.提问:从这些故事中,你感受到了什么精神?
      提示:自强不息、敬业乐群、扶危济困、见义勇为、孝 老爱亲的精神,这些精神深深感染着我。
      教师总结:在生活中,我们要感受中华传统美德的 力量,大力弘扬和践行中华传统美德。
      设计意图:通过分享故事,激发学生对中华传统美 德的认同感和自豪感。通过思考,学生能够直观地感受 到这些美德在现实生活中的体现和力量,从而在情感上 产生共鸣。
      模块二:悟美德价值
      1.出示教材第69页“探究与分享”中我国核物理学家于敏进行氢弹研究和核武器研制的事例。
      同桌交流:在新时代,我们可以从哪些方面践行自 强不息的中华传统美德?
      提示:自强不息是中华民族历经磨难而不倒的精神 动力。面对困难和挑战,我们应当自立自强、刚健有为, 以顽强的意志和不屈的精神,不断开辟人生的新天地。
      2.出示教材第69页“探究与分享”:李保国和他的 团队直接帮扶村庄40多个,间接带动百余个村庄发展, 让千万农民摆脱贫困。
      教师讲述:对待学习和工作,我们要专心致志,爱岗 敬业,尽职尽责。我们要乐于与他人交往,在集体中与 人和睦相处、团结协作。只有敬业乐群,才能成就事业, 实现人生价值。当他人身处困境时,我们应当主动伸出 援助之手,正是有了扶危济困这种美德,我们的社会才 是一个充满爱心与温情的文明社会。
      3.小组合作:用不同形式,分享身边见义勇为、孝老 爱亲人物的故事,谈谈你从中获得的感悟。
      小组1:新闻评论 小组2:情景扮演
      小组3:模拟人物采访 小组4:做宣讲员
      教师总结:我们要做见义勇为的人。真正勇敢的人 具有捍卫正义的勇毅精神,并能付诸行动。当国家利益 和社会公共利益受到侵害时,当他人遇到危难时,我们 要敢于挺身而出,运用自己的智慧和力量维护国家利益 和社会公共利益,帮助他人。我们要做孝老爱亲的人。 我们应当孝敬老人,爱护亲人,还要将爱的情感和责任 扩展到全社会。
      设计意图:通过多种形式,在小组合作探究的过程 中,充分发挥学生的学习主动性,将理论与实践结合,引 导学生不仅要学习传统美德精神,更要有责任意识,积 极弘扬中华传统美德。
      模块三:传美德精神
      1.读书漂流:向同学推荐一本传承中华传统美德的好 书,并说明推荐的理由。(教材第71~72页“启思导行”)
      2.认真阅读经典,在读书中涵养品格,亲近道德人 物,提升人生境界,并与同学交流阅读体会。
      教师总结:传承中华传统美德,关键在于践行。我 们要以身作则,用实际行动去影响和带动周围的人。通 过这样的实践,我们不仅能够使自己的人生更加幸福, 也能让社会变得更加美好。
      设计意图:通过读书漂流活动以及分享经典阅读体 会,增强对中华传统美德的认同感和传承意识,激发学 生主动学习和传承中华传统美德的热情,培养学生成为有道德修养、有社会责任感的公民。通过实践活动,学 生将学会如何将中华传统美德融入日常生活,从而为构 建和谐社会贡献自己的力量。
      三、课堂总结
      今天我们共同探讨了中华传统美德的丰富内涵和现 实意义。通过分享故事、讨论案例和小组合作,深刻理解 了自强不息、敬业乐群、扶危济困、见义勇为、孝老爱亲等中华传统美德的价值。中华传统美德不仅仅是历史的遗产,更是中华民族走向未来的宝贵精神财富。在新时代, 我们每个人都是中华传统美德的践行者,我们应当在日 常生活中践行这些美德,无论是在学习、工作还是社会交 往中,都要以实际行动去影响和带动周围的人。
      板书设计
      做自强不息的人
      做敬业乐群的人
      做中华传统美德的践行者 做扶危济困的人
      做见义勇为的人
      做孝老爱亲的人
      课后作业
      1.《感动中国2023年度人物盛典》人物评选紧扣2023年国家发展主旋律,兼顾平凡人物的传奇故事。年度人物中有来自功勋部队的英雄飞行员、亚运会最佳运动员、刻苦成就的盲人歌手,还有多位在新时代建设中作出突出贡献的平凡英雄。开展这一评选活动有利于( )
      ①弘扬中华民族传统美德,构筑中国价值
      ②培育人们的道德修养,形成健全人格
      ③为实现中华民族伟大复兴奠定物质基础
      ④弘扬社会正气,传递社会正能量
      A.①②③ B.①②④ C.①③④ D.②③④
      2.2023年11月16日下午,第七届云岭工匠年度人物发布仪式在昭通举行。他们扎根企业、扎根车间、扎根一线、坚如磐石,身上闪耀着执着专注、精益求精、一丝不苟、追求卓越的工匠精神。他们身上体现了( )
      A.自强不息、敬业乐群的可贵品质
      B.推己及人、和而不同的处世之道
      C.诚信守法、见利思义的高尚情操
      D.自尊自傲、热爱生活的价值追求
      3.春节是游子归乡的季节。一场大雪导致合武高速金寨县多段道路结冰,大量回家过年车辆和人员滞留在高速上。当地村民得知后,自发翻山越岭送上免费的热水泡面、自家煮的面条、鸡蛋,暖了春运路上返乡人的胃,也暖了全网人的心。金寨人民的行为( )
      ①弘扬了中华民族扶危济困的传统美德
      ②是积极践行社会主义核心价值观的表现
      ③弘扬了社会正气和传递了社会正能量
      ④目的是获得他人赞誉,提高自己知名度
      A.②③④ B.①②④ C.①②③ D.①③④
      教学反思
      1.本节课采用了故事分享、案例讨论和小组合作等多种教学方式,提高学生的学习兴趣,同时应考虑如何更有 效地整合这些方法,以确保它们能够相互补充,而不是相互独立,从而更好地服务于教学目标。
      2.所有学生是否都能积极参与讨论,每个学生是否都能深刻理解中华传统美德的内涵以及每个学生是否都能 在实际生活中践行这些美德。在今后的教学中,可以通过设计更多样化的活动和更细致的指导来确保每个学生都 能更充分地参与和理解。
      3.应强调学生在课堂上的表现和学习成果,同时指出可能存在的不足,并鼓励学生在今后的学习中继续努力。 通过这样的总结,学生能够获得正面的反馈,增强学习的动力和信心。

      相关教案

      政治 (道德与法治)七年级下册(2024)做中华传统美德的践行者精品教学设计及反思:

      这是一份政治 (道德与法治)七年级下册(2024)做中华传统美德的践行者精品教学设计及反思,共5页。教案主要包含了新课导入,新课讲授,课堂总结等内容,欢迎下载使用。

      人教版(2024)七年级下册(2024)做中华传统美德的践行者教学设计:

      这是一份人教版(2024)七年级下册(2024)做中华传统美德的践行者教学设计,共7页。教案主要包含了指导思想和理论基础,课程标准依据,核心素养,教育教学理论等内容,欢迎下载使用。

      资料下载及使用帮助
      版权申诉
      • 1.电子资料成功下载后不支持退换,如发现资料有内容错误问题请联系客服,如若属实,我们会补偿您的损失
      • 2.压缩包下载后请先用软件解压,再使用对应软件打开;软件版本较低时请及时更新
      • 3.资料下载成功后可在60天以内免费重复下载
      版权申诉
      若您为此资料的原创作者,认为该资料内容侵犯了您的知识产权,请扫码添加我们的相关工作人员,我们尽可能的保护您的合法权益。
      入驻教习网,可获得资源免费推广曝光,还可获得多重现金奖励,申请 精品资源制作, 工作室入驻。
      版权申诉二维码
      初中政治 (道德与法治)人教版(2024)七年级下册(2024)电子课本 新教材

      做中华传统美德的践行者

      版本: 人教版(2024)

      年级: 七年级下册(2024)

      切换课文
      • 同课精品
      • 所属专辑52份
      欢迎来到教习网
      • 900万优选资源,让备课更轻松
      • 600万优选试题,支持自由组卷
      • 高质量可编辑,日均更新2000+
      • 百万教师选择,专业更值得信赖
      微信扫码注册
      手机号注册
      手机号码

      手机号格式错误

      手机验证码 获取验证码 获取验证码

      手机验证码已经成功发送,5分钟内有效

      设置密码

      6-20个字符,数字、字母或符号

      注册即视为同意教习网「注册协议」「隐私条款」
      QQ注册
      手机号注册
      微信注册

      注册成功

      返回
      顶部
      中考一轮 精选专题 初中月考 教师福利
      添加客服微信 获取1对1服务
      微信扫描添加客服
      Baidu
      map