搜索
      上传资料 赚现金

      2026届河南省豫南九校高三下学期联考物理试题含解析

      • 530.5 KB
      • 2026-01-14 23:09:08
      • 13
      • 0
      • 教习网用户4821646
      加入资料篮
      立即下载
      2026届河南省豫南九校高三下学期联考物理试题含解析第1页
      高清全屏预览
      1/13
      2026届河南省豫南九校高三下学期联考物理试题含解析第2页
      高清全屏预览
      2/13
      2026届河南省豫南九校高三下学期联考物理试题含解析第3页
      高清全屏预览
      3/13
      还剩10页未读, 继续阅读

      2026届河南省豫南九校高三下学期联考物理试题含解析

      展开

      这是一份2026届河南省豫南九校高三下学期联考物理试题含解析,共13页。试卷主要包含了考生要认真填写考场号和座位序号等内容,欢迎下载使用。
      1.考生要认真填写考场号和座位序号。
      2.试题所有答案必须填涂或书写在答题卡上,在试卷上作答无效。第一部分必须用2B 铅笔作答;第二部分必须用黑色字迹的签字笔作答。
      3.考试结束后,考生须将试卷和答题卡放在桌面上,待监考员收回。
      一、单项选择题:本题共6小题,每小题4分,共24分。在每小题给出的四个选项中,只有一项是符合题目要求的。
      1、2016年8月16日,我国成功发射世界首颗量子科学实验卫星“墨子号”,该卫星的发射将使我国在国际上率先实现高速星地量子通信,初步构建量子通信网络。“墨子号”卫星的质量为m(约640kg),运行在高度为h(约500km)的极地轨道上,假定该卫星的轨道是圆,地球表面的重力加速度为g,地球半径为R。则关于运行在轨道上的该卫星,下列说法中正确的是( )
      A.运行的速度大小为B.运行的向心加速度大小为g
      C.运行的周期为D.运行的动能为
      2、如图所示,真空中,垂直于纸面向里的匀强磁场只在两个同心圆所夹的环状区域存在(含边界),两圆的半径分别为R、3R,圆心为O.一重力不计的带正电粒子从大圆边缘的P点沿PO方向以速度v1射入磁场,其运动轨迹如图,轨迹所对的圆心角为120°.若将该带电粒子从P点射入的速度大小变为v2时,不论其入射方向如何,都不可能进入小圆内部区域,则v1:v2至少为
      A.B.C.D.2
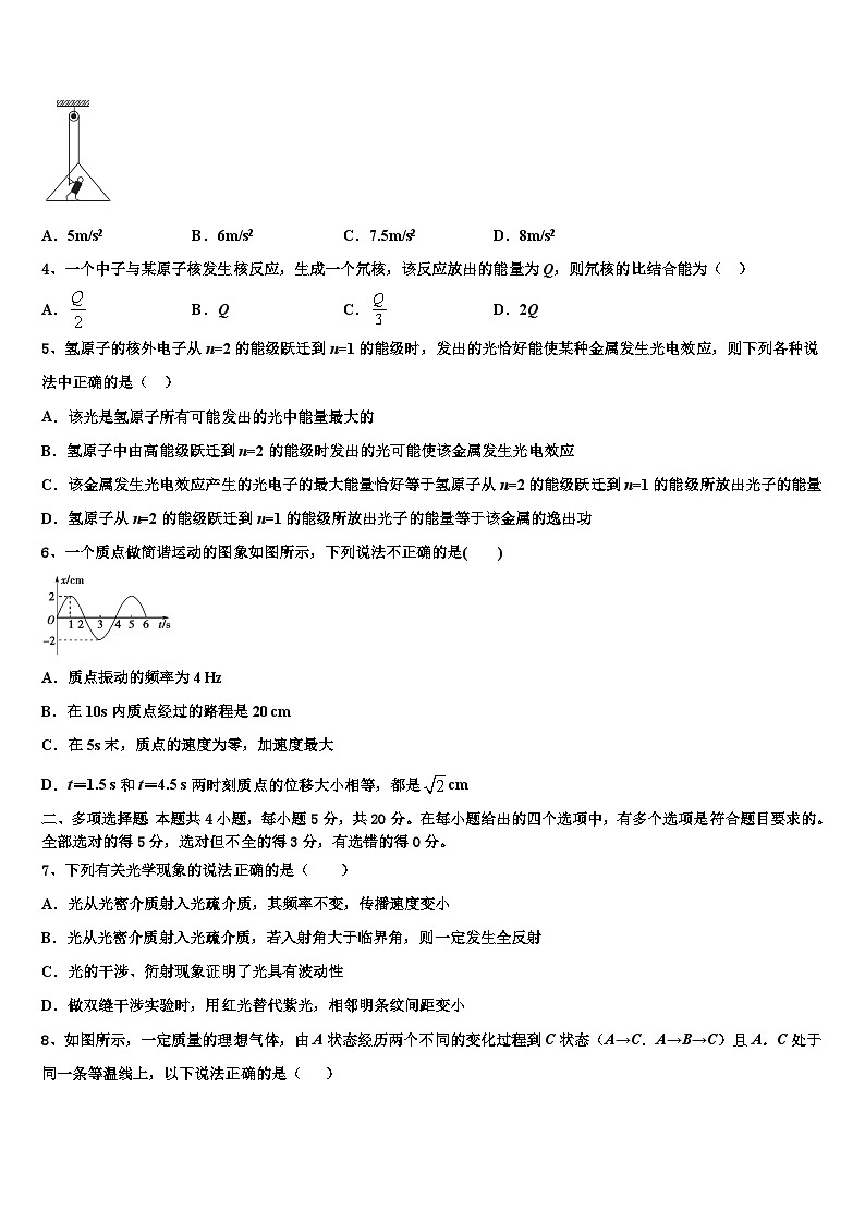
      3、如图所示,一轻绳绕过光滑的轻质定滑轮,一端挂一水平托盘,另一端被托盘上的人拉住,滑轮两侧的轻绳均沿竖直方向。已知人的质量为60kg,托盘的质量为20kg,取g=10m/s2。若托盘随人一起竖直向上做匀加速直线运动,则当人的拉力与自身所受重力大小相等时,人与托盘的加速度大小为( )
      A.5m/s2B.6m/s2C.7.5m/s2D.8m/s2
      4、一个中子与某原子核发生核反应,生成一个氘核,该反应放出的能量为Q,则氘核的比结合能为( )
      A.B.QC.D.2Q
      5、氢原子的核外电子从n=2的能级跃迁到n=1的能级时,发出的光恰好能使某种金属发生光电效应,则下列各种说法中正确的是( )
      A.该光是氢原子所有可能发出的光中能量最大的
      B.氢原子中由高能级跃迁到n=2的能级时发出的光可能使该金属发生光电效应
      C.该金属发生光电效应产生的光电子的最大能量恰好等于氢原子从n=2的能级跃迁到n=1的能级所放出光子的能量
      D.氢原子从n=2的能级跃迁到n=1的能级所放出光子的能量等于该金属的逸出功
      6、一个质点做简谐运动的图象如图所示,下列说法不正确的是( )
      A.质点振动的频率为4 Hz
      B.在10s内质点经过的路程是20 cm
      C.在5s末,质点的速度为零,加速度最大
      D.t=1.5 s和t=4.5 s两时刻质点的位移大小相等,都是cm
      二、多项选择题:本题共4小题,每小题5分,共20分。在每小题给出的四个选项中,有多个选项是符合题目要求的。全部选对的得5分,选对但不全的得3分,有选错的得0分。
      7、下列有关光学现象的说法正确的是( )
      A.光从光密介质射入光疏介质,其频率不变,传播速度变小
      B.光从光密介质射入光疏介质,若入射角大于临界角,则一定发生全反射
      C.光的干涉、衍射现象证明了光具有波动性
      D.做双缝干涉实验时,用红光替代紫光,相邻明条纹间距变小
      8、如图所示,一定质量的理想气体,由A状态经历两个不同的变化过程到C状态(A→C.A→B→C)且A.C处于同一条等温线上,以下说法正确的是( )
      A.气体在A→C的过程中吸收的热量大于对外做的功
      B.气体在A→C的过程中,气体分子的平均动能不变,分子密集程度减小,因此压强减小
      C.气体在A→C过程吸收的热量小于在A→B→C过程吸收的热量
      D.气体在B→C过程中,压强减小的原因是气体分子平均动能减小
      9、下列说法正确的是________(填正确答案标号)
      A.悬浮在水中的花粉的布朗运动反映了花粉分子的热运动
      B.空中的小雨滴呈球形是水的表面张力作用的结果
      C.彩色液晶显示器利用了液晶的光学性质具有各向异性的特点
      D.高原地区水的沸点较低,这是高原地区温度较低的缘故
      E.干湿泡湿度计的湿泡显示的温度低于干泡显示的温度,这是湿泡外纱布中的水蒸发吸热的结果
      10、如图所示,某空间存在一竖直方向的电场,其中的一条电场线如图甲所示,一个质量为m。电荷量为q的带正电小球,从电场线中O点由静止开始沿电场线竖直向上运动x1的过程中,以O为坐标原点,取竖直向上为x轴的正方向,小球运动时电势能ε与位移x的关系如图乙所示,运动忽略空气阻力,则( )
      A.沿x轴正方向的电场强度大小可能增加
      B.从O运动到x1的过程中,如果小球的速度先增后减 ,则加速度一定先减后增
      C.从O点运动x1的过程中,每经过相等的位移,小球机械能的增加变少
      D.小球运动位移x1时,小球速度的大小为
      三、实验题:本题共2小题,共18分。把答案写在答题卡中指定的答题处,不要求写出演算过程。
      11.(6分)为了测量一电压表V的内阻,某同学设计了如图1所示的电路。其中V0是标准电压表,R0和R分别是滑动变阻器和电阻箱,S和S1分别是单刀双掷开关和单刀开关,E是电源。
      (1)用笔画线代替导线,根据如图1所示的实验原理图将如图2所示的实物图连接完整______。
      (2)实验步骤如下:
      ①将S拨向接点1,接通S1,调节___________,使待测表头指针偏转到适当位置,记下此时___________的读数U;
      ②然后将S拨向接点2,保持R0不变,调节___________,使___________,记下此时R的读数;
      ③多次重复上述过程,计算R读数的___________,即为待测电压表内阻的测量值。
      (3)实验测得电压表的阻值可能与真实值之间存在误差,除偶然误差因素外,还有哪些可能的原因,请写出其中一种可能的原因:___________。
      12.(12分)某同学要测定一电源的电动势E和内阻r,实验器材有:一只DIS电流传感器(可视为理想电流表,测得的电流用I表示),一只电阻箱(阻值用R表示),一只开关和导线若干。该同学设计了如图甲所示的电路进行实验和采集数据。

      (1)该同学设计实验的原理表达式是E=________(用r、I、R表示)。
      (2)该同学在闭合开关之前,应先将电阻箱调到________(选填“最大值”“最小值”或“任意值”),实验过程中,将电阻箱调至如图乙所示位置,则此时电阻箱接入电路的阻值为________Ω。
      (3)该同学根据实验采集到的数据作出如图丙所示的-R图象,则由图象可求得,该电源的电动势E=______V,内阻r=________Ω。(结果均保留两位有效数字)
      四、计算题:本题共2小题,共26分。把答案写在答题卡中指定的答题处,要求写出必要的文字说明、方程式和演算步骤。
      13.(10分)如图所示,一圆柱形绝热气缸开口向上竖直放置,通过绝热活塞封闭着一定质量的理想气体。活塞的质量为m、横截面积为s,与容器底部相距h。现通过电热丝缓慢加热气体,当气体吸收热量Q时停止加热,活塞上升了2h并稳定,此时气体的热力学温度为T1.已知大气压强为P0,重力加速度为g,活塞与气缸间无摩擦且不漏气。求:
      ①加热过程中气体的内能增加量;
      ②停止对气体加热后,在活塞上缓缓。添加砂粒,当添加砂粒的质量为m0时,活塞恰好下降了h。求此时气体的温度。
      14.(16分)如图所示,一总质量m=10kg的绝热汽缸放在光滑水平面上,用横截面积S=1.0×10﹣2m2的光滑绝热薄活塞将一定质量的理想气体封闭在汽缸内,活塞杆的另一端固定在墙上,外界大气压强P0=1.0×105Pa.当气体温度为27℃时,密闭气体的体积为2.0×10﹣3m3(0℃对应的热力学温度为273K)。
      (ⅰ)求从开始对气体加热到气体温度缓慢升高到360K的过程中,气体对外界所做的功;
      (ⅱ)若地面与汽缸间的动摩擦因数μ=0.2,现要使汽缸向右滑动,则缸内气体的温度至少应降低多少摄氏度?(设最大静摩擦力与滑动摩擦力相等,活塞一直在汽缸内,气体质量可忽略不计,重力加速度g取10m/s2。)
      15.(12分)如图所示,两个完全相同的长木板A、B靠在一起(不连接)放在光滑的水平面上,A、B的长均为L,质量均为m,一物块C,质量也为m,以初速度v0从A木板的左端滑上木板,最终刚好能滑到木板A的右端,重力加速度为g,物块与两长木板间的动摩擦因数相同,不计滑块C的大小。求:
      (1)物块与长木板间的动摩擦因数μ;
      (2)物块滑到A的右端时,再给C一个向右的瞬时冲量,使C的速度变为,试判断C会不会从B的右端滑出,要求写出判断的推理过程。
      参考答案
      一、单项选择题:本题共6小题,每小题4分,共24分。在每小题给出的四个选项中,只有一项是符合题目要求的。
      1、D
      【解析】
      A.对卫星,根据牛顿第二定律,有:
      解得:
      在地面,重力等于万有引力,故:
      联立解得:
      故A错误;
      B.向心加速度由万有引力产生,由于在h高处,卫星的万有引力小于其在地面的重力,根据牛顿第二定律
      故B错误;
      C.对卫星,根据牛顿第二定律有:

      在地面,重力等于万有引力故:
      联立解得:
      故C错误;
      D.由选项A的分析知,故卫星的动能
      故D正确;
      故选D。
      2、B
      【解析】
      粒子在磁场中做圆周运动,如图:
      由几何知识得:,洛伦兹力提供向心力,由牛顿第二定律得:,解得:;当该带电粒子从P点射入的速度大小变为v2时,若粒子竖直向上射入磁场粒子恰好不能进入磁场时,即粒子轨道半径,则不论其入射方向如何,都不可能进入小圆内部区域,此时洛伦兹力提供向心力,由牛顿第二定律得:,解得:,则:,故B正确,ACD错误.
      3、A
      【解析】
      设人的质量为M,则轻绳的拉力大小
      T=Mg
      设托盘的质量为m,对人和托盘,根据牛顿第二定律有
      2T一(M+m)g=(M+m)a
      解得
      a=5m/s2
      故选A。
      4、A
      【解析】
      一个中子与某原子核发生核反应生成一个氘核的核反应方程为
      自由核子组合释放的能量Q就是氘核的结合能,而氘核由两个核子组成,则它的比结合能为,故A正确,BCD错误。
      故选A。
      5、D
      【解析】
      A.氢原子从n=2的能级跃迁到n=1的能级,所放出光子的能量是所有相邻能级间跃迁时能量最大的,但小于其他能级跃迁到n=1的能级时所放出的光子的能量,故A错误;
      B.氢原子从高能级跃迁到n=2的能级所放出的光子的能量都小于从n=2的能级跃迁到n=1的能级所放出的光子的能量,不会使金属发生光电效应,故B错误;
      C.恰好发生光电效应,说明光电子的最大初动能为零,故C错误;
      D.恰好发生光电效应,说明光子的能量等于金属的逸出功,故D正确。
      故选D。
      6、A
      【解析】
      A.由题图图象可知,质点振动的周期为T=4s,故频率
      f==0.25Hz
      故A符合题意;
      B.在10 s内质点振动了2.5个周期,经过的路程是
      10A=20cm
      故B不符合题意;
      C.在5s末,质点处于正向最大位移处,速度为零,加速度最大,故C不符合题意;
      D.由题图图象可得振动方程是
      x=2sincm
      将t=1.5s和t=4.5s代入振动方程得
      x=cm
      故D不符合题意。
      故选A。
      二、多项选择题:本题共4小题,每小题5分,共20分。在每小题给出的四个选项中,有多个选项是符合题目要求的。全部选对的得5分,选对但不全的得3分,有选错的得0分。
      7、BC
      【解析】
      A.光从光密介质射入光疏介质,其频率不变,传播速度变大,选项A错误;
      B.光从光密介质射入光疏介质,若入射角大于临界角,则一定发生全反射,选项B正确;
      C.光的干涉、衍射现象证明了光具有波动性,选项C正确;
      D.红光的波长大于紫光,做双缝干涉实验时,用红光替代紫光,根据可知,相邻明条纹间距变大,选项D错误。
      故选BC。
      8、CD
      【解析】
      A.气体在A→C的过程中,由热力学第一定律,由于A、C处于同一条等温线上,,由A到C体积增大,故,,此过程中吸收的热量等于对外做的功,A错误;
      B.气体在A→C的过程中,温度先升高后降低,气体分子的平均动能先增大后减小,B错误;
      C.气体在A→B→C过程,,,由p-V图像下方的面积代表功知|WABC|>|WAC│,得到QABC>QAC。C正确;
      D.根据影响气体压强的微观因素,气体在B→C过程中,体积不变,气体分子密集程度不变,温度降低,气体分子平均动能减小,因此压强减小,D正确。
      故选CD。
      9、BCE
      【解析】
      A.悬浮在水中的花粉的布朗运动反映了水分子的热运动,而不是反映花粉分子的热运动,选项A错误;
      B.由于表面张力的作用使液体表面收缩,使小雨滴呈球形,选项B正确;
      C.液晶的光学性质具有各向异性,彩色液晶显示器就利用了这一性质,选项C正确;
      D.高原地区水的沸点较低是因为高原地区的大气压强较小,水的沸点随大气压强的降低而降低,选项D错误;
      E.由于液体蒸发时吸收热量,温度降低,所以湿泡显示的温度低于干泡显示的温度,选项E正确。
      故选BCE。
      10、BC
      【解析】
      A.电势能?与位移x的图象?-x图象的斜率的绝对值表示小球所受电场力的大小,由图乙可知图象沿x轴正方向的斜率越来越小,说明小球所受电场力沿x轴越来越小,即沿x轴正方向的电场强度大小一直减小,故A错误;
      B.从O运动x1的过程中,如果小球的速度先增后减,说明开始时小球所受电场力F大于重力mg向上做加速运动,后来电场力小于重力,向上做减速运动。当加速运动时,根据牛顿第二定律可得加速度
      因为F逐渐减小,故a逐渐减小。当向上减速运动时,有
      因为F逐渐减小,故a'逐渐增大。所以从O运动x1的过程中,如果小球的速度先增后减,加速度一定是先减后增,故B正确;
      C.根据能的转化和守恒定律可知,在小球向上运动的过程中电场力做正功,电势能减小,减小的电势能转化为机械能。由图乙可知从O点运动x1的过程中,每经过相等的位移,小球所受电场力逐渐减小,则电势能减小的越来越少,则小球机械能的增加变少,故C正确;
      D.规定O点所在的水平面为零重力势能面,设小球运动位移x1时的速度为v,根据能量守恒定律得
      ?0=?1+mgx1+mv2
      解得
      故D错误。
      故选BC。
      三、实验题:本题共2小题,共18分。把答案写在答题卡中指定的答题处,不要求写出演算过程。
      11、 标准电压表 标准电压表仍为U 平均值 电阻箱阻值不连接,电流通过电阻发热导致电阻阻值发生变化,电源连续使用较长时间,电动势降低,内阻增大等。
      【解析】
      (1)电路连线如图;
      (2)①将S拨向接点1,接通S1,调节R0,使待测表头指针偏转到适当位置,记下此时标准电压表V0的读数U;
      ②然后将S拨向接点2,保持R0不变,调节R,使标准电压表V0仍为U,记下此时R的读数;
      ③多次重复上述过程,计算R读数的平均值,即为待测电压表内阻的测量值。
      (3)原因:电阻箱阻值不连续;电流通过电阻发热导致电阻阻值发生变化;电源连续使用较长时间,电动势降低,内阻增大等。
      12、I(R+r) 最大值 21 6.3(6.1~6.4) 2.5(2.4~2.6)
      【解析】
      (1)[1]根据闭合电路欧姆定律,该同学设计实验的原理表达式是E=I(R+r)
      (2)[2]根据实验的安全性原则,在闭合开关之前,应先将电阻箱调到最大值
      [3]根据电阻箱读数规则,电阻箱接入电路的阻值为2×10Ω+1×1Ω=21Ω
      (3)[4][5]由E=I(R+r)可得
      图像斜率等于

      由于误差(6.1~6.4)V均正确,图像的截距


      由于误差(2.4~2.6)均正确
      四、计算题:本题共2小题,共26分。把答案写在答题卡中指定的答题处,要求写出必要的文字说明、方程式和演算步骤。
      13、(1) (2)
      【解析】
      ①等压过程气体的压强为,
      则气体对外做功为
      由热力学第一定律得,
      解得;
      ②停止对气体加热后,活塞恰好下降了,气体的温度为
      则初态,,热力学温度为,
      末态,,热力学温度为,
      由气态方程,解得.
      【点睛】解答本题关键要注意:(1)确做功与热量的正负的确定是解题的关键;(2)对气体正确地进行受力分析,求得两个状态的压强是解题的关键.属于中档题.
      14、(ⅰ)40J;(ⅱ)6℃。
      【解析】
      (ⅰ)气体压强不变,由盖•吕萨克定律得:
      解得:
      V2=T2=2.4×10﹣3 m3
      气体对外界所做的功
      W=P0•△V=P0(V2﹣V1)
      代入数据解得:
      W=40J
      (ⅱ)当气体降温,气缸未发生移动时,气体等容变化,则:
      汽缸开始移动时,则有:
      P0S=P3S+μmg
      代入数据解得:
      T=294K
      故应降温
      △t=6℃
      15、(1);(2)不会,过程见解析。
      【解析】
      (1)设滑块C滑到A的右端时,三者共同速度为v1,根据动量守恒定律有
      根据动能关系有
      求得
      (2)假设C不会从B板上滑离,B、C获得共同速度为v3,则
      求得
      设C在B上滑行的距离为x,根据功能关系
      求得
      假设成立,因此物块不会从B的右端滑离。

      相关试卷

      2026届河南省豫南九校高三下学期联考物理试题含解析:

      这是一份2026届河南省豫南九校高三下学期联考物理试题含解析,共13页。试卷主要包含了考生要认真填写考场号和座位序号等内容,欢迎下载使用。

      2026届河南八市高三下学期联考物理试题含解析:

      这是一份2026届河南八市高三下学期联考物理试题含解析,共16页。试卷主要包含了考生必须保证答题卡的整洁等内容,欢迎下载使用。

      2026届河南省开封市、商丘市九校高三下学期联考物理试题含解析:

      这是一份2026届河南省开封市、商丘市九校高三下学期联考物理试题含解析,共17页。试卷主要包含了考生必须保证答题卡的整洁等内容,欢迎下载使用。

      资料下载及使用帮助
      版权申诉
      • 1.电子资料成功下载后不支持退换,如发现资料有内容错误问题请联系客服,如若属实,我们会补偿您的损失
      • 2.压缩包下载后请先用软件解压,再使用对应软件打开;软件版本较低时请及时更新
      • 3.资料下载成功后可在60天以内免费重复下载
      版权申诉
      若您为此资料的原创作者,认为该资料内容侵犯了您的知识产权,请扫码添加我们的相关工作人员,我们尽可能的保护您的合法权益。
      入驻教习网,可获得资源免费推广曝光,还可获得多重现金奖励,申请 精品资源制作, 工作室入驻。
      版权申诉二维码
      欢迎来到教习网
      • 900万优选资源,让备课更轻松
      • 600万优选试题,支持自由组卷
      • 高质量可编辑,日均更新2000+
      • 百万教师选择,专业更值得信赖
      微信扫码注册
      手机号注册
      手机号码

      手机号格式错误

      手机验证码 获取验证码 获取验证码

      手机验证码已经成功发送,5分钟内有效

      设置密码

      6-20个字符,数字、字母或符号

      注册即视为同意教习网「注册协议」「隐私条款」
      QQ注册
      手机号注册
      微信注册

      注册成功

      返回
      顶部
      学业水平 高考一轮 高考二轮 高考真题 精选专题 初中月考 教师福利
      添加客服微信 获取1对1服务
      微信扫描添加客服
      Baidu
      map