搜索
      上传资料 赚现金

      2026届河南省开封市、商丘市九校高三下学期联考物理试题含解析

      • 920.5 KB
      • 2026-01-13 23:05:25
      • 13
      • 0
      • 教习网用户9316168
      加入资料篮
      立即下载
      2026届河南省开封市、商丘市九校高三下学期联考物理试题含解析第1页
      高清全屏预览
      1/17
      2026届河南省开封市、商丘市九校高三下学期联考物理试题含解析第2页
      高清全屏预览
      2/17
      2026届河南省开封市、商丘市九校高三下学期联考物理试题含解析第3页
      高清全屏预览
      3/17
      还剩14页未读, 继续阅读

      2026届河南省开封市、商丘市九校高三下学期联考物理试题含解析

      展开

      这是一份2026届河南省开封市、商丘市九校高三下学期联考物理试题含解析,共17页。试卷主要包含了考生必须保证答题卡的整洁等内容,欢迎下载使用。
      1.答题前请将考场、试室号、座位号、考生号、姓名写在试卷密封线内,不得在试卷上作任何标记。
      2.第一部分选择题每小题选出答案后,需将答案写在试卷指定的括号内,第二部分非选择题答案写在试卷题目指定的位置上。
      3.考生必须保证答题卡的整洁。考试结束后,请将本试卷和答题卡一并交回。
      一、单项选择题:本题共6小题,每小题4分,共24分。在每小题给出的四个选项中,只有一项是符合题目要求的。
      1、如图所示,材料相同的物体A、B由轻绳连接,质量分别为m1和m2且m1≠m2,在恒定拉力F的作用下沿斜面向上加速运动。则( )
      A.轻绳拉力的大小与斜面的倾角θ有关
      B.轻绳拉力的大小与物体和斜面之间的动摩擦因数μ有关
      C.轻绳拉力的小与两物体的质量m1和m2有关
      D.若改用F沿斜面向下拉连接体,轻绳拉力的大小不变
      2、 “歼-20”是中国自主研制的双发重型隐形战斗机,该机将担负中国未来对空、对海的主权维护任务。在某次起飞中,质量为m的“歼-20”以恒定的功率P起动,其起飞过程的速度随时间变化图像如图所示,经时间t0飞机的速度达到最大值为vm时,刚好起飞。关于起飞过程,下列说法正确的是
      A.飞机所受合力不变,速度增加越来越慢
      B.飞机所受合力增大,速度增加越来越快
      C.该过程克服阻力所做的功为
      D.平均速度
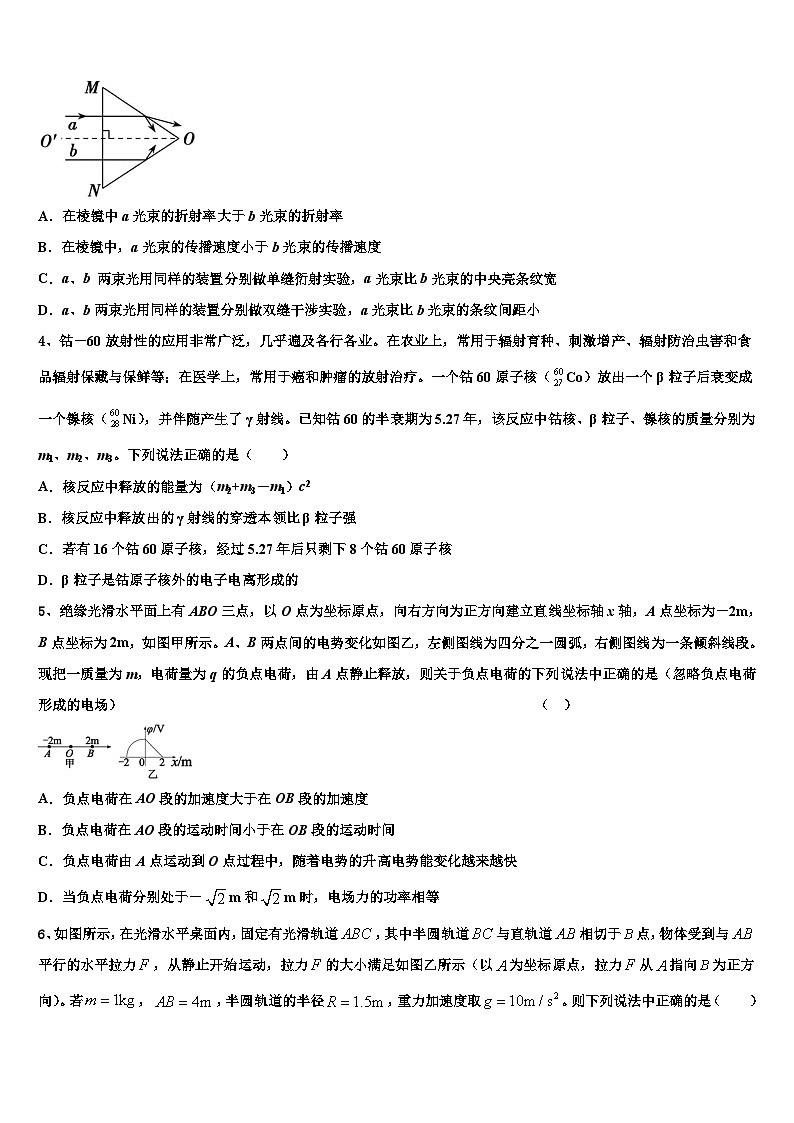
      3、OMN为玻璃等腰三棱镜的横截面,ON=OM,a、b两束可见单色光(关于OO′)对称,从空气垂直射入棱镜底面 MN,在棱镜侧面 OM、ON上反射和折射的情况如图所示,则下列说法正确的是( )
      A.在棱镜中a光束的折射率大于b光束的折射率
      B.在棱镜中,a光束的传播速度小于b光束的传播速度
      C.a、b 两束光用同样的装置分别做单缝衍射实验,a光束比b光束的中央亮条纹宽
      D.a、b两束光用同样的装置分别做双缝干涉实验,a光束比b光束的条纹间距小
      4、钴-60放射性的应用非常广泛,几乎遍及各行各业。在农业上,常用于辐射育种、刺激增产、辐射防治虫害和食品辐射保藏与保鲜等;在医学上,常用于癌和肿瘤的放射治疗。一个钴60原子核(C)放出一个β粒子后衰变成一个镍核(Ni),并伴随产生了γ射线。已知钴60的半衰期为5.27年,该反应中钴核、β粒子、镍核的质量分别为m1、m2、m3。下列说法正确的是( )
      A.核反应中释放的能量为(m2+m3-m1)c2
      B.核反应中释放出的γ射线的穿透本领比β粒子强
      C.若有16个钴60原子核,经过5.27年后只剩下8个钴60原子核
      D.β粒子是钴原子核外的电子电离形成的
      5、绝缘光滑水平面上有ABO三点,以O点为坐标原点,向右方向为正方向建立直线坐标轴x轴,A点坐标为-2m,B点坐标为2m,如图甲所示。A、B两点间的电势变化如图乙,左侧图线为四分之一圆弧,右侧图线为一条倾斜线段。现把一质量为m,电荷量为q的负点电荷,由A点静止释放,则关于负点电荷的下列说法中正确的是(忽略负点电荷形成的电场) ( )
      A.负点电荷在AO段的加速度大于在OB段的加速度
      B.负点电荷在AO段的运动时间小于在OB段的运动时间
      C.负点电荷由A点运动到O点过程中,随着电势的升高电势能变化越来越快
      D.当负点电荷分别处于-m和m时,电场力的功率相等
      6、如图所示,在光滑水平桌面内,固定有光滑轨道,其中半圆轨道与直轨道相切于点,物体受到与平行的水平拉力,从静止开始运动,拉力的大小满足如图乙所示(以为坐标原点,拉力从指向为正方向)。若,,半圆轨道的半径,重力加速度取。则下列说法中正确的是( )

      A.拉力从到做功为
      B.物体从到过程中,所受的合外力为0
      C.物体能够到达点,且速度大小为
      D.物体能够到达点,且速度大小为
      二、多项选择题:本题共4小题,每小题5分,共20分。在每小题给出的四个选项中,有多个选项是符合题目要求的。全部选对的得5分,选对但不全的得3分,有选错的得0分。
      7、两汽车甲、乙分别挂上拖车,两汽车与两拖车的质量均相同,且阻力与质量成正比。开始两车以相同的速度v0做匀速直线运动,t=0时刻两拖车同时脱离汽车,已知汽车甲的牵引力不变,汽车乙的功率不变,经过相同的时间t0,汽车甲、乙的速度大小分别为2v0、1.5v0。则下列说法正确的是( )
      A.t0时间内,甲、乙两汽车的位移之比为4:3
      B.t0时刻,甲、乙两汽车的加速度大小之比为3:1
      C.t0时刻汽车甲的功率为拖车脱离前功率的4倍
      D.t0时间内,甲、乙两汽车牵引力做功之比为3:2
      8、飞艇常常用于执行扫雷、空中预警、电子干扰等多项作战任务。如图所示为飞艇拖拽扫雷具扫除水雷的模拟图。当飞艇匀速飞行时,绳子与竖直方向恒成θ角。已知扫雷具质量为m,重力加速度为g,扫雷具所受浮力不能忽略,下列说法正确的是( )
      A.扫雷具受4个力作用
      B.绳子拉力大小为
      C.海水对扫雷具作用力的水平分力小于绳子拉力
      D.绳子拉力一定大于mg
      9、下列说法正确的( )
      A.晶体在熔化过程中吸收热量内能增加,温度保持不变
      B.给篮球打气时越来越费劲,说明分子间存在斥力作用
      C.能源危机是指能量的过度消耗,导致自然界的能量不断减少
      D.由于液体表面分子间距离大于液体内部分子间的距离,使得液面存在表面张力
      E.空气相对湿度越大时,空气中水蒸气压强越接近同温度下水的饱和气压,水蒸发得越慢
      10、波源O在t=0时刻开始做简谐运动,形成沿x轴正向传播的简谐横波,当t=3s时波刚好传到x=27m处的质点,波形图如图所示,质点P、Q 的横坐标分别为4.5m、18m,下列说法正确的是( )
      A.质点P的起振方向沿y轴正方向
      B.波速为6m/s
      C.0~3s时间内,P点运动的路程为5cm
      D.t=3.6s时刻开始的一段极短时间内,Q点加速度变大
      E.t=6s时P点恰好位于波谷
      三、实验题:本题共2小题,共18分。把答案写在答题卡中指定的答题处,不要求写出演算过程。
      11.(6分)某实验小组欲将一量程为2V的电压表V1改装成量程为3V的电压表,需准确测量电压表V1的内阻,经过粗测,此表的内阻约为2kΩ。可选用的器材有:
      电压表V2(量程为5V,内阻为5kΩ)
      滑动变阻器R1(最大值为100Ω)
      电流表(量程为0.6A,内阻约为0.1Ω)
      电源(电动势E=6V,内阻不计)
      定值电阻R(阻值已知且满足实验要求)。
      图甲为测量电压表V的内阻实验电路图,图中M、N为实验小组选用的电表。
      (1)请选择合适的电表替代M、N,按照电路图用线条替代导线连接实验电路_____;
      (2)实验电路正确连接,调节滑动变阻器,M表的读数为Y,N表的读数为X,请用两表的读数和定值电阻R表示电压表V1的内阻__________;
      (3)改变滑动变阻器滑片的位置,得到多组M表和与之对应的N表的读数,建立直角坐标系,通过描点作出M表(纵坐标)和与之对应的N表的读数(横坐标)的函数图象。若使M表和N表可同时达到满偏,则函数图象的斜率约为_______;(结果保留2位有效数字)
      (4)若测得电压表V的内阻准确值为R0,则将此表改成量程为3V的电压表需______(选填“串”或“并”)联电阻的阻值为__________。
      12.(12分)在“用电流表和电压表测电池的电动势和内电阻”的实验中,提供的器材有:
      A.干电池一节
      B.电流表(量程)
      C.电压表(量程)
      D.开关S和若干导线
      E.滑动变阻器(最大阻值,允许最大电流)
      F.滑动变阻器(最大阻值,允许最大电流)
      G.滑动变阻器(最大阻值,允许最大电流)
      (1)按图甲所示电路测量干电池的电动势和内阻,滑动变阻器应选_____(填“”、“”或“”)
      (2)图乙电路中部分导线已连接,请用笔画线代替导线将电路补充完整____,要求变阻器的滑片滑至最左端时,其使用电阻值最大。
      (3)闭合开关,调节滑动变阻器,读取电压表和电流表的示数。用同样方法测量多组数据,将实验测得的数据标在如图丙所示的坐标图中,请作出图线_____,由此求得待测电池的电动势__________,内电阻_____。所得内阻的测量值与真实值相比______(填“偏大”、“偏小”或“相等”)(结果均保留两位有效数字)。
      四、计算题:本题共2小题,共26分。把答案写在答题卡中指定的答题处,要求写出必要的文字说明、方程式和演算步骤。
      13.(10分)质量为2kg的物体静止在足够大的水平面上,物体与地面间的动摩擦因数为1.2,最大静摩擦力和滑动摩擦力大小视为相等.从t=1时刻开始,物体受到方向不变、大小呈周期性变化的水平拉力F的作用,F随时间t的变化规律如图所示.重力加速度g取11m/s2,则物体在t=1到t=12s这段时间内的位移大小为
      A.18mB.54m
      C.72mD.198m
      14.(16分)如图所示,在边界OP、OQ之间存在竖直向下的匀强电场,直角三角形abc区域内存在垂直纸面向里的匀强磁场。从O点以速度v0沿与Oc成60°角斜向上射入一带电粒子,粒子经过电场从a点沿ab方向进人磁场区域且恰好没有从磁场边界bc飞出,然后经ac和aO之间的真空区域返回电场,最后从边界OQ的某处飞出电场。已知Oc=2L,ac=L,ac垂直于cQ,∠acb=30°,带电粒子质量为m,带电量为+g,不计粒子重力。求:
      (1)匀强电场的场强大小和匀强磁场的磁感应强度大小;
      (2)粒子从边界OQ飞出时的动能;
      (3)粒子从O点开始射入电场到从边界OQ飞出电场所经过的时间。
      15.(12分)如图所示,直角坐标系Oxy位于竖直平面内,x轴与绝缘的水平面重合,在y轴右方有垂直纸面向里的匀强磁场和竖直向上的匀强电场.质量为m2=8×10-3kg的不带电小物块静止在原点O,A点距O点L=0.045m,质量m1=1×10-3kg的带电小物块以初速度v0=0.5m/s从A点水平向右运动,在O点与m2发生正碰并把部分电量转移到m2上,碰撞后m2的速度为0.1m/s,此后不再考虑m1、m2间的库仑力.已知电场强度E=40N/C,小物块m1与水平面的动摩擦因数为μ=0.1,取g=10m/s2,求:
      (1)碰后m1的速度;
      (2)若碰后m2做匀速圆周运动且恰好通过P点,OP与x轴的夹角θ=30°,OP长为Lp=0.4m,求磁感应强度B的大小;
      (3)其它条件不变,若改变磁场磁感应强度的大小为B/使m2能与m1再次相碰,求B/的大小?
      参考答案
      一、单项选择题:本题共6小题,每小题4分,共24分。在每小题给出的四个选项中,只有一项是符合题目要求的。
      1、C
      【解析】
      ABC.以物体A、B及轻绳整体为硏究对象根据牛顿第二定律得
      解得
      再隔离对B分析,根据牛顿第二定律得
      解得
      则知绳子的拉力与斜面倾角无关,与动摩擦因数μ无关,与两物体的质量m1和m2有关,选项C正确,AB均错误;
      D.若改用F沿斜面向下拉连接体,以物体A、B及轻绳整体为硏究对象,根据牛頓第二定律得
      解得
      再隔离对A分析,根据牛顿第二定律得
      解得
      可知轻绳拉力的大小改变,选项D错误。
      故选C。
      2、C
      【解析】
      AB.根据图像可知,图像的斜率为加速度,所以起飞中,斜率越来越小,加速度越来越小,速度增加越来越慢,根据牛顿第二定律,加速度减小,合外力减小,AB错误
      C.根据动能定理可知:,解得:,C正确
      D.因为不是匀变速运动,所以平均速度不等于,D错误
      3、C
      【解析】
      AB.由光路图看出,光束在面上发生了全反射,而光束在面上没有发生全反射,而入射角相同,说明光的临界角小于光的临界角,由
      分析得知,玻璃对光束的折射率小于光束的折射率,由
      得知在玻璃砖中光的传播速度比光大,故AB错误;
      C.由于玻璃对光的折射率小于光的折射率,则光的频率比光的低,光的波长比光的长,所以光比光更容易发生明显的衍射现象,用同样的装置分别做单缝衍射实验,光束比光束的中央亮条纹宽,故C正确;
      D.根据条纹间距公式
      可知双缝干涉条纹间距与波长成正比,所以光束的条纹间距大,故D错误。
      故选C。
      4、B
      【解析】
      A.根据质能方程可知核反应中释放的能量为
      A错误;
      B.根据三种射线的特点与穿透性,可知射线的穿透本领比粒子强,B正确;
      C.半衰期具有统计意义,对个别的原子没有意义,C错误;
      D.根据衰变的本质可知,粒子是原子核内的一个中子转变为质子时产生的,D错误。
      故选B。
      5、B
      【解析】
      A.在电势随两点间距离的变化图线中,图线的斜率的绝对值表示电场强度的大小,设C点的坐标值为-m,则C点圆弧切线斜率大小等于直线斜率的绝对值,即此时电场强度大小相等,由牛顿第二定律可知,此时加速度大小相等,故A错误;
      B.由于沿场强方向电势降低,所以AO段场强沿OA方向,OB段场强沿OB方向,负点电荷在AO段做加速度减小的加速运动,在OB段做匀减速运动,由于B点电势等于A点电势,所以负点电荷在B点速度为零,则AO段的平均速度大于OB段的平均速度,所以AO段的运动时间小于OB段的运动时间,故B正确;
      C.相等距离上电势能变化越快,说明该处电场力越大,即场强越大,由A到O点场强逐渐减小,所以电势能变化应越来越慢,故C错误;
      D.当负点电荷分别处于-m和m时,电荷所受电场力相等,但-m处的速度大于m处的速度,所以电场力的功率不相等,故D错误。
      故选B。
      6、D
      【解析】
      A.图像与坐标轴所围面积表示功,则拉力从到做功为
      故A错误;
      B.物体从到过程中,做圆周运动,合力不变0,故B错误;
      CD.从A到B由动能定理有
      解得

      由于滑轨道在水平面内,则物体从B到C做匀速圆运动,物体能够到达点,且速度大小为,故C错误,D正确。
      故选D。
      二、多项选择题:本题共4小题,每小题5分,共20分。在每小题给出的四个选项中,有多个选项是符合题目要求的。全部选对的得5分,选对但不全的得3分,有选错的得0分。
      7、BD
      【解析】
      A.对甲车拖车脱离后做匀加速运动经过t0的位移

      对乙车功率一定,则做加速度减小的加速运动,则经过t0时的位移

      则t0时间内,甲、乙两汽车的位移之比
      不可能为4:3,选项A错误;
      B.设汽车和拖车的质量均为m,则汽车的牵引力为F=2kmg,对甲车拖车脱离后做匀加速运动的加速度
      乙车功率一定
      P=Fv0=2kmgv0
      在t0时刻乙车的加速度
      则甲、乙两汽车的加速度大小之比为3:1,选项B正确;
      C.甲车拖车脱离前功率
      P=Fv0=2kmgv0
      t0时刻汽车甲的功率为
      P0=2kmg∙2v0= 4kmgv0=2P
      选项C错误;
      D.甲车牵引力做功
      乙车牵引力做功
      t0时间内,甲、乙两汽车牵引力做功之比为3:2,选项D正确。
      故选BD。
      8、AC
      【解析】
      A.对扫雷具进行受力分析,受到受重力、浮力、拉力和水的水平方向的摩擦阻力,如图,故A正确;
      B.根据平衡条件,有:
      竖直方向:
      F浮+Tcsθ=mg
      水平方向:
      f=Tsinθ
      计算得出:

      故B错误;
      CD.扫雷器具受到海水的水平方向的作用力摩擦阻力等于拉力的水平分力,即小于绳子的拉力,而绳子拉力不一定大于mg,故C正确、D错误。
      9、ADE
      【解析】
      A. 晶体在熔化过程中吸收热量内能增加,温度保持不变,故A正确;
      B. 给篮球打气时越来越费劲,这是气体压强作用的缘故,与分子间的作用力无关,故B错误;
      C. 能源危机是指能量的过度消耗,导致自然界中可利用的能源不断减少,故C错误;
      D. 由于液体表面分子间距离大于液体内部分子间的距离,使得液面存在表面张力,故D正确;
      E. 空气相对湿度越大时,空气中水蒸气压强越接近同温度下水的饱和气压,水蒸发得越慢,故E正确。
      故选ADE。
      10、ACE
      【解析】
      A.根据波动与振动方向间的关系可知,波源O的起振方向与图中x=27m处质点的振动方向相同,沿y轴正方向,则质点P的起振方向也是沿y轴正方向,故A正确。
      B.该波3s内传播的距离为27m,则波速
      选项B错误;
      C.波的周期
      则0~3s时间内,P点振动的时间为 运动的路程为5A=5cm,选项C正确;
      D.t=3.6s时刻质点Q振动的时间,则此时质点Q正在从最低点向上振动,则在开始的一段极短时间内,Q点加速度变小,选项D错误;
      E. t=6s时P点已经振动了,此时P点恰好位于波谷,选项E正确。故选ACE。
      三、实验题:本题共2小题,共18分。把答案写在答题卡中指定的答题处,不要求写出演算过程。
      11、 2.5 串
      【解析】
      (1)[1]将一量程为2V的电压表V1改装成量程为3V的电压表,应将定值电阻与电压表V1(N)串联,为测量电压表V1的内阻,再将电压表V2(M)并联到电压表V1和定值电阻两端,电路如图
      (2)[2]根据欧姆定律可得,M表(纵坐标)和与之对应的N表的读数(横坐标)的函数关系为
      (3)[3]Rv1约为2kΩ,而电路分压需要5V,Rv1分到电压为2V,故要求R分压为3V,电阻约为3kΩ,图象斜率约为
      (4)[4][5]将电压表改装成大量程的电压表时应串联电阻分压,根据串联电路规律可知,串联电阻应分1V电压即为电压表V1的一半,串联电路中电流相等,则串联电阻应为电压表V1的一半即为。
      12、 1.5 1.9 偏小
      【解析】
      (1)[1]为方便实验操作,且需要干电池的路端电压有明显变化,滑动变阻器应选择总阻值较小的。
      (2)[2]根据电路图连接实物电路图,实物电路图如图所示
      (3)[3]根据坐标系内描出的点作出电源的图象,图象如图所示
      [4][5]由图可知,纵截距为1.5,则电源电动势为
      电源内阻等于图像的斜率,有
      [6]相对于电源来说,电流表采用外接法,电流表的测量值小于通过电源的电流,电动势和内阻的测量值均小于真实值;或者理解为电压表内阻存在分流作用,故电流测量值偏小,可以将电压表内阻与电源并联后看作等效电源,实际测量的是等效电源的电动势和内电阻,故电动势的测量值小于真实值,内电阻的测量值小于真实值。
      四、计算题:本题共2小题,共26分。把答案写在答题卡中指定的答题处,要求写出必要的文字说明、方程式和演算步骤。
      13、B
      【解析】
      试题分析:对物体受力分析可知,1到3s内,由于滑动摩擦力为:Ff=μFN=μmg=1.2×21N=4N,恰好等于外力F大小,所以物体仍能保持静止状态,3s到6s内,物体产生的加速度为:,发生的位移为:;6s到9s内,物体所受的合力为零,做匀速直线运动,由于6s时的速度为:v=at=2×3=6m/s,所以发生的位移为:x3=vt=6×(9-6)=18m;9到12s内,物体做匀加速直线运动,发生的位移为:x4=vt+at2=6×3+×2×32=27m;所以总位移为:x=1+x2+x3+x4==9+18+27=54m,所以B正确;
      考点:牛顿第二定律的应用
      【名师点睛】遇到多过程的动力学问题,应分别进行受力分析和运动过程分析,然后选取相应的物理规律进行求解,也可以借助v-t图象求解.
      14、(1) (2) (3)
      【解析】
      (1)从O点到a点过程的逆过程为平抛运动
      水平方向:
      竖直方向:
      加速度:
      可得:


      粒子进入磁场后运动轨迹如图所示,设半径为r,由几何关系得,

      洛伦兹力等于向心力:
      解得:
      在磁场内运动的时间:
      .
      (2)粒子由真空区域进入电场区域从边界飞出过程,由动能定理得,
      解得:
      (3)粒子经过真空区域的时间,
      .
      粒子从真空区域进入电场区域到从边界飞出经过的时间为

      解得:
      .
      粒子从入射直至从电场区域边界飞出经过的时间
      .
      15、(1)0.4m/s,方向向左 (2)1T (3)0.25T
      【解析】
      试题分析:(1)m1与m2碰前速度为v1,由动能定理
      -μm1gl=m1v-m1v
      代入数据解得:v1=0.4 m/s
      设v2=0.1 m/s,m1、m2正碰,由动量守恒有:
      m1v1=m1v1′+m2v2
      代入数据得:v1′=-0.4 m/s,方向水平向左
      (2)m2恰好做匀速圆周运动,所以qE=m2g
      得:q=2×10-3C
      粒子由洛伦兹力提供向心力,设其做圆周运动的半径为R,则
      qv2B=m2
      轨迹如图,由几何关系有:R=lOP
      解得:B=1 T
      (3)当m2经过y轴时速度水平向左,离开电场后做平抛运动,m1碰后做匀减速运动.
      m1匀减速运动至停,其平均速度为:
      =v1′=0.2 m/s>v2=0.1 m/s
      所以m2在m1停止后与其相碰
      由牛顿第二定律有:f=μm1g=m1a
      m1停止后离O点距离:s=
      则m2平抛的时间:t=
      平抛的高度:h=gt2
      设m2做匀速圆周运动的半径为R′,由几何关系有:
      R′=h
      由qv2B′=
      联立得:B′=0.25 T
      考点:本题考查了带电粒子在磁场中运动和数形结合能力

      相关试卷

      2026届河南省开封市、商丘市九校高三下学期联考物理试题含解析:

      这是一份2026届河南省开封市、商丘市九校高三下学期联考物理试题含解析,共17页。试卷主要包含了考生必须保证答题卡的整洁等内容,欢迎下载使用。

      2026届河南省商丘市九校高三下学期联考物理试题含解析:

      这是一份2026届河南省商丘市九校高三下学期联考物理试题含解析,共19页。试卷主要包含了答题时请按要求用笔等内容,欢迎下载使用。

      2026届河南省豫南九校高三下学期联考物理试题含解析:

      这是一份2026届河南省豫南九校高三下学期联考物理试题含解析,共13页。试卷主要包含了考生要认真填写考场号和座位序号等内容,欢迎下载使用。

      资料下载及使用帮助
      版权申诉
      • 1.电子资料成功下载后不支持退换,如发现资料有内容错误问题请联系客服,如若属实,我们会补偿您的损失
      • 2.压缩包下载后请先用软件解压,再使用对应软件打开;软件版本较低时请及时更新
      • 3.资料下载成功后可在60天以内免费重复下载
      版权申诉
      若您为此资料的原创作者,认为该资料内容侵犯了您的知识产权,请扫码添加我们的相关工作人员,我们尽可能的保护您的合法权益。
      入驻教习网,可获得资源免费推广曝光,还可获得多重现金奖励,申请 精品资源制作, 工作室入驻。
      版权申诉二维码
      欢迎来到教习网
      • 900万优选资源,让备课更轻松
      • 600万优选试题,支持自由组卷
      • 高质量可编辑,日均更新2000+
      • 百万教师选择,专业更值得信赖
      微信扫码注册
      手机号注册
      手机号码

      手机号格式错误

      手机验证码 获取验证码 获取验证码

      手机验证码已经成功发送,5分钟内有效

      设置密码

      6-20个字符,数字、字母或符号

      注册即视为同意教习网「注册协议」「隐私条款」
      QQ注册
      手机号注册
      微信注册

      注册成功

      返回
      顶部
      学业水平 高考一轮 高考二轮 高考真题 精选专题 初中月考 教师福利
      添加客服微信 获取1对1服务
      微信扫描添加客服
      Baidu
      map