


河南省平顶山市鲁山县2024-2025学年七年级下学期期中生物试题
展开 这是一份河南省平顶山市鲁山县2024-2025学年七年级下学期期中生物试题,共11页。试卷主要包含了单选题,综合题,实验探究题等内容,欢迎下载使用。
一、单选题
《生物多样性公约》第十五次缔约方大会以“生态文明:共建地球生命共同体”为主题,旨在倡导推进全球生态文明建设,强调人与自然是生命共同体,强调尊重自然、顺应自然和保护自然,实现人与自然和谐共生的美好愿景。请完成下面小题。
1.生物圈是地球生命共同的家园,保护生物圈就是保护人类自己。下列相关叙述,错误的是( )
2.平顶山市石龙区通过实施矿区生态恢复治理工程,使废弃矿山变身“林海”,焕发出新生机。生态恢复工程中最重要的是改良土壤,恢复植被。下列对该矿区生态系统恢复的分析,错误的是( )
3.我们要积极应对气候变化,促进绿色低碳转型,努力构建地球生命共同体。下列做法不符合绿色发展理念的是( )
4. 某兴趣小组在探究“光对鼠妇分布的影响”时,使用了10只鼠妇,并设计了如图所示有缺陷的实验装置,小萱同学对该实验设计提出了下列修正意见,其中正确的是( )
“二十四节气”是中国古人在漫长的劳作实践中,结合植物的生长发育,加工、提炼而成的农耕社会的实践指南,体现了古人的生存智慧和生命哲学。请完成下面小题。
5.“立春一年端,种地早盘算”。春播时,农民们需要提前准备好饱满的种子。在大豆种子的结构中(如图),能发育成根的是( )
6.“明前茶,两片芽”。清明前,茶树的叶芽长出新叶。新叶是由叶芽的( )(结构)发育而来
7.“谷雨前后,种瓜点豆”,蕴涵“雨生百谷”之意。“谷雨”时期主要为种子的萌发提供了( )
8.《礼记·月令》:“蝼蝈鸣,蚯蚓出,王瓜生,苦菜秀。”描写的是立夏节气。影响上述生物活动的主要非生物因素是( )
9.“白露早,寒露迟,秋分种麦正当时”。小麦在抽穗期经过传粉和受精后,雌蕊中的( )(结构)发育成种子。
10.“立冬拔萝卜,小雪砍白菜”。在我国民间白萝卜有“小人参”之美称。白萝卜的根在土壤里生长,根冠的外层细胞非常容易磨损、脱落,但根冠始终保持原来的形状,是因为( )
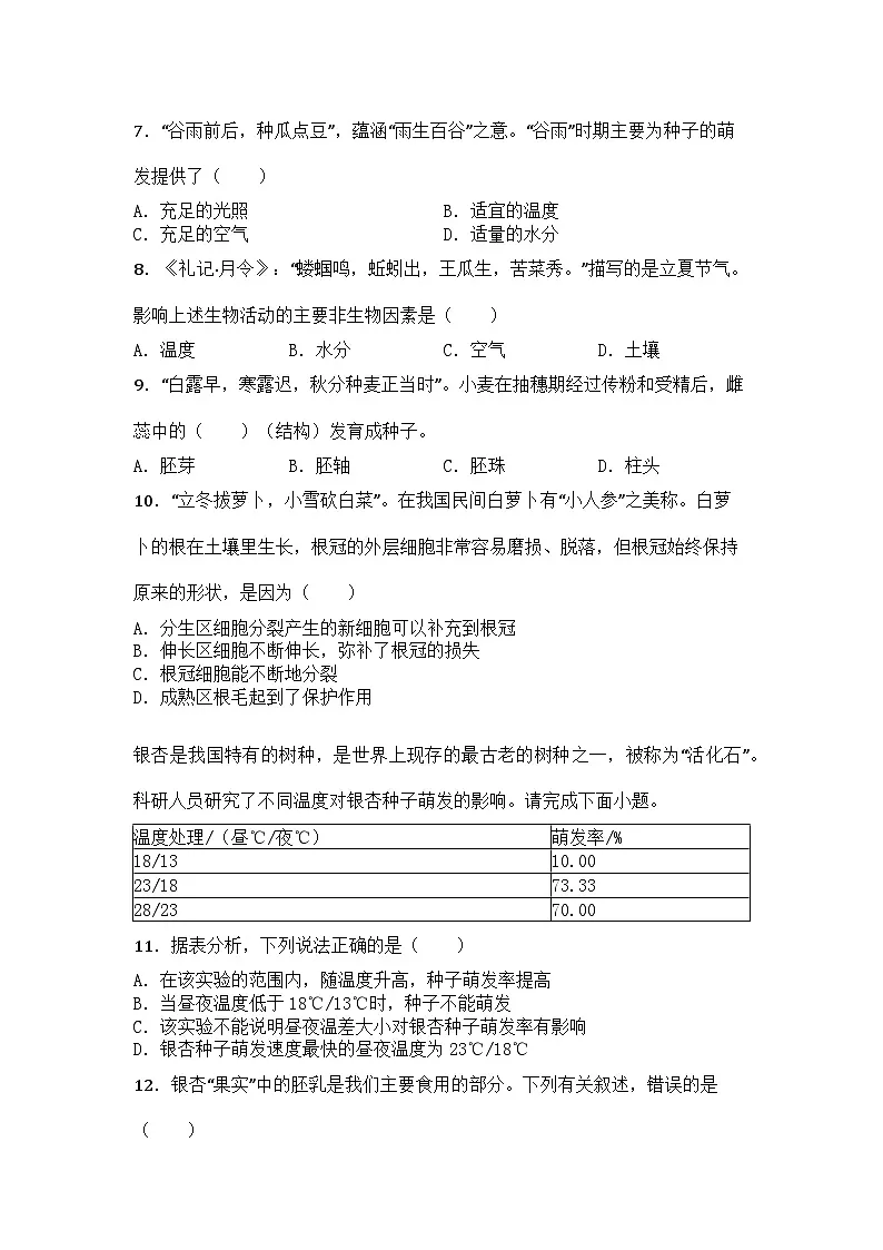
银杏是我国特有的树种,是世界上现存的最古老的树种之一,被称为“活化石”。科研人员研究了不同温度对银杏种子萌发的影响。请完成下面小题。
11.据表分析,下列说法正确的是( )
12.银杏“果实”中的胚乳是我们主要食用的部分。下列有关叙述,错误的是( )
五里岭酥梨具有肉质细腻,石细胞少,果核小,多汁少渣,酥脆香甜的特有品质。目前,酥梨的核心产区——五里岭已初步成为豫西南较为集中的集种养、采摘、旅游、观光、休闲为一体的丘陵山地特色林果示范园区。请完成下面小题。
13.某同学进行“观察酥梨种子的结构”实验,需要使用的材料用具是( )
14.酥梨被鸟兽摄食后,种子可不受鸟兽消化液的侵蚀并能随它们的粪便排出体外进行传播。酥梨种子可不被鸟兽消化液侵蚀的原因是( )
15.在梨园中,光能被生物固定后,可以通过食物链在生物之间传递。那么,食物链中能量流动的起点是( )
16.梨树生长较快,根系发达。在梨树的根尖结构中,与根的生长有关的主要部分是( )
17.如图中表示的梨树的繁殖方式是( )
稻谷成熟后需要收割、晾晒或烘干,再经过碾米、熟化、脱壳、精制等多道工序,才成为我们熟悉的大米(精白米)。请完成下面小题。
18.水稻种子的营养物质主要贮存在( )中
19.结合资料中由稻谷制成精白米的示意图,相关叙述错误的是( )
20.水稻的花没有花瓣、香味和鲜艳的色彩,花粉多而轻,雌蕊柱头有分叉(如图),但仍能结出果实,形成种子。下列说法正确的是( )
二、综合题
21. 发展生态农业,助力乡村振兴。某地积极开发低洼盐碱地渔农综合利用模式,如图所示。请回答下列问题。
(1)低洼盐碱地种植的紫花苜蓿不仅长势良好,而且能降低土壤盐碱度,增加土壤肥力。这说明它能_________环境。
(2)该低洼盐碱地中的紫花苜蓿、鱼类和微生物等所有生物以及它们生活的_________共同构成生态系统。
(3)试运用图示或模型表示该生态系统中各生物成分之间的营养关系。_________。(提示:不能答生物的具体名称)
(4)池塘中混合放养不同鱼类,可以充分利用水域的立体空间和各种天然饵料。鲢鱼通常生活在水体上层,主要以浮游植物为食;鳙鱼一般生活在水体上层或中上层,主要以浮游动物为食(浮游动物又主要以浮游植物为食);鲫鱼一般生活在水层底部,属杂食性鱼类,主要食物包括水藻、水生植物、昆虫等。根据信息,写一条食物链:_________。
(5)此模式使种植和养殖有机结合,实现了对该生态系统_________和能量的充分利用,提升了低洼盐碱地的生态效益。
22. “出淤泥而不染,濯清涟而不妖”。莲因形态优美、寓意高洁,深受国人喜爱。图一为莲的植株示意图,图二为莲蓬和莲子的结构示意图,图三为莲的叶芽结构示意图。请据图分析回答下列问题。(注:莲子的胚乳大部分退化,仅残留一薄层,包围在胚芽的四周。)
(1)试分析图一中莲适应水环境的结构特征:_________。
(2)图一中的莲藕是莲的根状茎,它是由图三中的[ ]_________发育而来。
(3)图二中莲子的[ ]_________可以发育成莲的幼苗。
(4)与陆生被子植物的种子不同,莲子的胚根极度退化,种子萌发时图二所示的[ ]_________最先突破种皮,长成第一片莲叶。莲子萌发时所需营养主要由图二中的[ ]_________提供。
23. 大年沟血桃(如图1),果形圆正,红若丹霞,果肉、果核容易分离,富含深红似血的果肉,食之绵软香甜,回味悠长。2017年12月22日,原中华人民共和国农业部正式批准对“大年沟血桃”实施农产品地理标志登记保护。图2为血桃根尖的结构示意图。请回答下列问题。
(1)血桃的可食用部分主要是它的________(结构),是由桃花中的________(结构)发育而成。
(2)血桃幼苗生长过程中需要的水分和无机盐,主要通过根尖结构中的[ ]________从土壤中吸收。
(3)果农在移栽血桃幼苗时,常常在幼苗根部带上一团湿润的土壤,原因是________。
(4)果农通常选择当地山上的野生毛桃做砧木,选择选品种纯正,生长健壮,无病虫害的优质丰产血桃树做接穗,进行嫁接。这种繁殖方式的优点是________。
24. 作家许地山的《落花生》一文描述了他的父亲通过落花生(图甲)的特点——地上开花、入地结荚,来教育子女的故事。图乙为花生花的主要结构示意图。请回答下列问题。
(1)肥力较高的沙壤土是种植花生的最好选择。沙壤土疏松,可以为花生种子萌发提供________。
(2)花生的花中最重要的结构是图乙中的[ ]________和[ ]________,花生在地上开花、传粉、受精后,子房柄内的分生组织进行细胞分裂,子房柄向地生长,将位于其顶端的子房推入土中,最终发育成花生的“荚”,因此得名“落花生”。
(3)“入地结荚”的“荚”是指花生的________(器官),它是由图乙中的[ ]________发育而成。
(4)尝试分析“入地结荚”的生物学意义:________。
三、实验探究题
25. 跨学科实践:生态瓶的制作与探究
“小小生态瓶,一瓶一世界。”如果把大自然装进小小的瓶子里,是一种怎样的体验呢?某学校七年级学生在生物学老师的指导下开展了以下实践和探究活动。
【制作与分析】
某实践小组按以下操作步骤制作了微型生态瓶:
第一步:向透明玻璃瓶内加入池塘水和河泥。
第二步:将一些金鱼藻固定在河泥中。
第三步:静置12小时后,放入6条小鱼。
第四步:密封瓶口,放在阳台上(如图)。
(1)第一步中,加入河泥的作用是________。第四步中,将生态瓶放在阳台上的目的是________。
【评价与改进】
(2)请根据评价标准对上述实践小组的作品进行评价。
【实验与探究】探究金鱼藻数量对生态瓶的影响
一段时间后,某同学发现生态瓶中的金鱼藻大量繁殖,小鱼出现浮头现象,这是否与金鱼藻的数量增多有关呢?于是,她进行了以下探究实验。(注:浮头,是指鱼类因缺氧而浮在水面吞食空气的现象。)
(3)实验中,C组的光照条件应为________,目的是________。
(4)根据实验结果可得出结论:________。
(5)通过制作生态瓶,同学们认识到生态系统的自我调节能力是有限的。请你从合理利用生物资源的角度,提出一条保护生态平衡的建议:________。
A.生物圈是地球上多种类型生态系统的总和
B.自然因素不会影响生物圈的自我调节能力
C.保护生物圈就是保障生态安全
D.保障生态安全离不开全体公民的参与
A.该矿区生态系统中的非生物因素只有土壤
B.改良土壤有利于植物的生长和微生物繁殖
C.生态恢复过程中植物是生态系统中的生产者
D.随着生态恢复,该矿区生态系统的自我调节能力逐渐增强
A.开发利用太阳能、生物质能等清洁能源
B.推广垃圾分类回收,研发各种材料的再生技术
C.减少化石燃料的使用,降低PM2.5对环境的污染
D.多使用一次性餐具,卫生且不耗费洗碗用水
A.纸盒上面全都用玻璃板盖住
B.将纸盒放在冰箱-2℃的冷冻室内
C.纸盒的底部全都铺上细湿土
D.10只鼠妇太多,改成2只
A.①
B.②
C.③
D.④
A.顶端分生组织
B.幼叶
C.芽原基
D.芽轴
A.充足的光照
B.适宜的温度
C.充足的空气
D.适量的水分
A.温度
B.水分
C.空气
D.土壤
A.胚芽
B.胚轴
C.胚珠
D.柱头
A.分生区细胞分裂产生的新细胞可以补充到根冠
B.伸长区细胞不断伸长,弥补了根冠的损失
C.根冠细胞能不断地分裂
D.成熟区根毛起到了保护作用
温度处理/(昼℃/夜℃)
萌发率/%
18/13
10.00
23/18
73.33
28/23
70.00
A.在该实验的范围内,随温度升高,种子萌发率提高
B.当昼夜温度低于18℃/13℃时,种子不能萌发
C.该实验不能说明昼夜温差大小对银杏种子萌发率有影响
D.银杏种子萌发速度最快的昼夜温度为23℃/18℃
A.银杏的“果实”实际上是它的种子
B.银杏花的结构中,只有雌蕊与种子的形成有关
C.银杏种子中的胚是由受精卵发育而来的
D.银杏种子和小麦种子都有种皮、胚和胚乳
A.放大镜
B.酒精灯
C.温度计
D.生理盐水
A.胚能分裂和分化
B.果肉富含营养
C.种皮有保护作用
D.子叶富含营养
A.植物
B.动物
C.真菌
D.人
A.根冠和分生区
B.根冠和伸长区
C.分生区和伸长区
D.伸长区和成熟区
A.播种
B.扦插
C.嫁接
D.组织培养
A.果皮
B.种皮
C.胚
D.胚乳
A.成熟的水稻糙米实际上是一个果实
B.水稻种子的胚中应该只有一片子叶
C.种皮是由水稻花的珠被发育而来的
D.精白米在适宜条件下能萌发成幼苗
A.花瓣对于所有植物来说都不重要
B.②中成熟的花粉散落到柱头上称为传粉
C.水稻柱头的羽毛状结构可以增加其表面积,有利于接受花粉
D.可推测水稻借助昆虫完成传粉
评价标准
评价
①容器无色透明;②生态瓶内成分齐全;③动物与植物间大小及数量的比例适当;④动植物与容器的大小比例适当;……
优点:________(答出一点即可)
建议:________(答出一点即可)
编号
实验方案
24小时溶解氧含量(毫克/升)
水质
金鱼藻数(枝)
小鱼数(条)
光照
A
池塘水
3
3
散射光
7.4
B
9
散射光
8.6
C
15
?
8.0
相关试卷
这是一份河南省平顶山市鲁山县2024-2025学年七年级下学期期中生物试题,共11页。试卷主要包含了单选题,综合题,实验探究题等内容,欢迎下载使用。
这是一份河南省平顶山市鲁山县2024-2025学年七年级下学期期末生物试题,共12页。试卷主要包含了单选题,综合题,实验探究题等内容,欢迎下载使用。
这是一份河南省平顶山市鲁山县2024-2025学年七年级上学期期末生物试题,共10页。试卷主要包含了单选题,综合题,实验探究题等内容,欢迎下载使用。
相关试卷 更多
- 1.电子资料成功下载后不支持退换,如发现资料有内容错误问题请联系客服,如若属实,我们会补偿您的损失
- 2.压缩包下载后请先用软件解压,再使用对应软件打开;软件版本较低时请及时更新
- 3.资料下载成功后可在60天以内免费重复下载
免费领取教师福利 




.png)




