





所属成套资源:安徽省皖江名校联盟2025-2026学年高一上学期12月联考各学科试题及答案
安徽省皖江名校联盟2025-2026学年高一上学期12月联考化学试题(Word版附解析)
展开 这是一份安徽省皖江名校联盟2025-2026学年高一上学期12月联考化学试题(Word版附解析),文件包含安徽省皖江名校联盟2025-2026学年高一上学期12月联考化学试题Word版含解析docx、安徽省皖江名校联盟2025-2026学年高一上学期12月联考化学试题Word版无答案docx等2份试卷配套教学资源,其中试卷共26页, 欢迎下载使用。
考生注意:
1.本试卷分选择题和非选择题两部分。
2.答题前,考生务必将自己的姓名、考生号、座号填写在答题卡指定位置,认真核对条形码上
的姓名、考生号和座号,确认无误后将条形码粘贴在答题卡相应位置。
3.考生作答时,请将答案答在答题卡上。选择题每小题选出答案后,用 2B 铅笔把答题卡上对
应题目的答案标号涂黑;非选择题请用直径 0.5 毫米黑色墨水签字笔在答题卡上各题的答题区
域内作答,超出答题区域书写的答案无效,在试题卷、草稿纸上作答无效。
可能用到的相对原子质量:H 1 C 12 N 14 O 16 Na 23 Mg 24 S 32 Cl 35.5 Fe 56
Ba 137
一、单项选择题:共 14 小题,每题 3 分,共 42 分。每题只有一个选项符合题意。
1. 现代化学发展迅猛。下列有关说法错误的是
A. 现代化学的发展已经领先于其他学科,对其他科学发展已没有作用
B. 放射性元素的发现推动了同位素化学发展,是现代化学发展中的重大成就之一
C. 现代化学合成高分子,开发新材料,大幅度提高了人类生活的质量
D. 现代化学在资源、材料、健康以及环境等领域发挥着越来越重要的作用
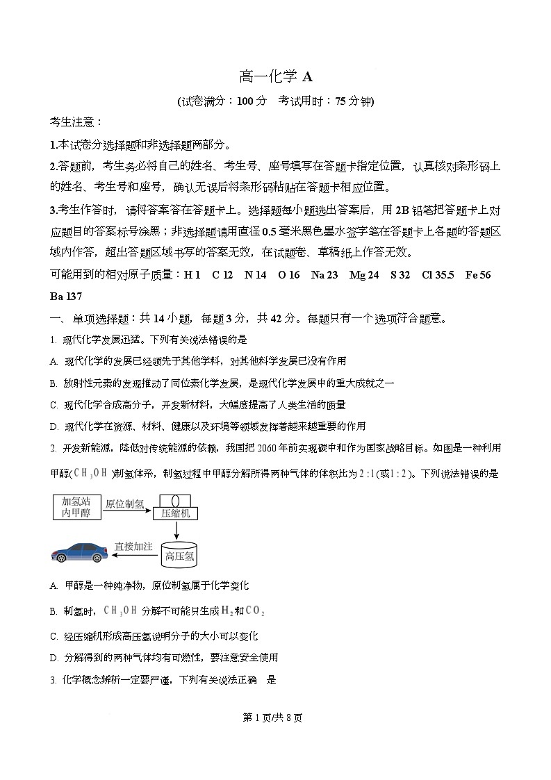
2. 开发新能源,降低对传统能源的依赖,我国把 2060 年前实现碳中和作为国家战略目标。如图是一种利用
甲醇( )制氢体系,制氢过程中甲醇分解所得两种气体的体积比为 (或 )。下列说法错误的是
A. 甲醇是一种纯净物,原位制氢属于化学变化
B. 制氢时, 分解不可能只生成 和
C. 经压缩机形成高压氢说明分子的大小可以变化
D. 分解得到的两种气体均有可燃性,要注意安全使用
3. 化学概念辨析一定要严谨,下列有关说法正确 是
第 1页/共 8页
A. 小苏打是强电解质:
B. 固体氯化钠不导电,NaCl 不属于电解质
C. 用盐酸制备氯气,盐酸中氯的化合价升高,盐酸被氧化
D. 物质的溶液能导电,该物质一定是电解质
4. 我国科学家用钠和四氯化碳 为原料,在高温下反应制造出纳米级金刚石粉末。下列说法正确的是
A. 该反应的副产物溶于水能导电 B. 制得的纳米级金刚石粉末属于胶体
C. 该反应不一定属于氧化还原反应 D. 该反应可用坩埚 空气中加热
5. 劳动促进了人类的进步。下列有关劳动及对应物质的分类不合理的是
选项 劳动 物质的分类
A 用草木灰对农作物施肥 草木灰属于混合物
B 用 75%乙醇溶液对皮肤消毒 乙醇是一种非电解质
C 用冰水对环境降温 冰水是一种混合物
属于非金属氧 D 用新制 对自来水消毒
化物
A. A B. B C. C D. D
6. 下列关于钠及其化合物的说法正确的是
A. 金属钠具有强还原性,故钠钾合金可用于原子反应堆导热
B. 过氧化钠属于碱性氧化物,故可作为潜水员的供氧剂
C. 碳酸氢钠受热易分解,故在食品工业上可用于烘焙面包
D. 碳酸钠俗称纯碱,水溶液呈碱性,故可与氯化钡溶液反应
7. 下列叙述对应的离子(化学)方程式正确的是
A. 铁粉在高温下与水蒸气反应:
B. 向足量氢氧化钡溶液中加入稀硫酸:
C 用醋酸溶液除水垢:
第 2页/共 8页
D. 苏打和少量盐酸反应:
8. 实验是学习化学的重要手段。下列基本实验操作正确的是
A.滴加少量氢氧化钠制备氢氧化铁胶体 B.提纯制得的氢氧化铁胶体
C.探究 和 的热稳定性 D.配制 100 mL 0.1 ml/L 稀硫酸
A. A B. B C. C D. D
9. 高铁酸钠 可用于自来水的杀菌消毒,其制备原理为
。下列说法中错误的是
A. X 为还原产物,在分类上属于非电解质
B. 反应中每消耗 ,转移电子
C. 中 Fe 为 价,杀菌时发生还原反应
D. 反应中氧化产物与还原产物物质的量比为
10. 表示阿伏加德罗常数的值,下列说法中正确的是
A. 的 的溶液中 数为
B. 常温下,14 g CO 和 的混合气体中含有的分子总数为
C. 常温常压下, 所含有的原子数为
第 3页/共 8页
D. 2.4 g Mg 与足量稀 HCl 完全反应,转移电子数为
11. 某兴趣小组利用次氯酸钙制备氯气(反应原理为 )并探究氯
气的某些性质,设计装置如下(夹持装置及尾气处理已省略)。下列说法正确的是
A. a 为碘化钾、b 为溴化钠,可探究 的氧化性强弱
B. a 为滴入几滴红墨水的水溶液、可探究 的氧化性和漂白性
C. a 为浓硫酸,b 为 溶液,可验证氯气溶于水后存在
D. c 为氢氧化钠溶液,目的是为了除去多余氯气,防止污染
12. 价类二维图是学习元素化合物很好的方法,下图是铁及其化合物的价类二维图。下列有关说法正确的是
A. 常温下,铁是一种黑色固体,质地较软
B. 上述转化中,有 7 步是氧化还原反应
C. 在空气中加热铁的氢氧化物可得到同价态的氧化物
D. 铁的氧化物很难与水反应生成对应的碱
13. 常温常压下,分别向四个气球(忽略气球的弹性形变)中充入相同质量的 四种气体。
下列说法中正确的是
A. 充入 和 的两个气球体积比为
第 4页/共 8页
B. 充入 和 的两个气球中 H 原子个数比为
C. 充入 CO 和 两个气球中密度为
D. 将 CO 换为等质量的 ,气球体积变大
14. A、B、C、D、X、Y 为中学化学中常见的物质。A、B、C、D 存在如图转化关系(部分条件和产物省略)
。下列说法正确的是
A. 若 A 为钠,则氧化物 B、C 中阴阳离子个数比相同
B. 若 A 为碳,则图中三步转化一定都属于氧化还原反应
C. 若 A 为氯气,则 X 不可能是生活中用量最多的金属单质
D. 若 A 为碳酸钠,则实验室可用澄清石灰水鉴别 A 或 B
二、非选择题:共 4 道题,共 58 分。
15. 电解熔融的氯化钠可得钠和氯气。回答下列问题:
(1)写出电解熔融氯化钠的化学方程式______,反应中被氧化的元素是______。
(2)下列能证明溶液中含有 NaCl 的是______。
A. 焰色试验火焰呈黄色
B. 溶液有咸味
C. 取少量溶液于试管中,滴加稀硝酸酸化的硝酸银溶液,出现白色沉淀
D. 焰色试验呈黄色,同时又能与硝酸酸化的硝酸银溶液反应生成白色沉淀
(3)写出钠和水反应的离子方程式______。钠长时间露置在空气中最终产物是______(填化学式)。
(4)氯气和石灰乳反应得到的漂白粉有效成分是______(填化学式),漂白粉露置在空气中,为什么会失效
______。
(5)可通过______鉴别氯化钠溶液和淀粉胶体。
16. 某化学兴趣小组在学习了氯气之后,设计实验制备和探究有关氯气的性质。
(1)探究氯气和铁的反应,装置如图(部分夹持和加热装置省略)。
第 5页/共 8页
①指出图中的错误:图中______(填序号)处错误为______。图中______(填序号)处错误为______。
②写出图中制备氯气的化学方程式______。
③足量铁丝在氯气中燃烧的产物为______。
④用过量的二氧化锰与 的浓盐酸混合加热,充分反应后生成的氯气明显少于 0.06 ml。
其原因可能是______。
(2)探究漂白液的制取。已知:氯气与强碱在较高温度下生成氯酸盐。
①饱和 NaCl 溶液 作用是______。
②装置中有无必要使用盛浓硫酸的洗气瓶?______,理由是______。
③装置中采用冰水浴的目的是______。
17. 聚合硫酸铁(铁为 价)是一种性能优越的无机高分子混凝剂,广泛应用于饮用水、工业用水、各种工
业废水、城市污水、污泥脱水等的净化处理。工业上一种利用烧渣(主要成分为 、 、 、等)
为原料制备聚合硫酸铁的流程如图所示。
回答下列问题:
(1) 俗称______,与稀硫酸反应的离子方程式为______。
第 6页/共 8页
(2)还原的目的是______。
(3)“氧化”时加入双氧水的目的是______,加入的 溶液不宜过多的原因是______。
(4)检验溶液中存在 的试剂是______,若将硫酸亚铁溶液直接滴加到氢氧化钠溶液中产生的现象为
______。
(5)聚合硫酸铁可用化学式 表示,为测组成,设计实验如下:取一定量的聚合硫酸铁
溶于水,将溶液分为等量的两份:一份加入盐酸酸化的 溶液至沉淀完全,过滤、洗涤、干燥至恒重,
得到白色固体 6.99 g;另一份加入足量的 溶液至沉淀完全,过滤、洗涤、干燥、灼烧至恒重,得到
红棕色固体 1.92 g。则聚合硫酸铁中 的值为______。
18. 物质的量在生产生活中有着广泛的应用。
(1)下列有关物质的量的有关说法,正确的是______。
A. 物质的量是用于描述微观粒子的国际基本单位
B. 1 ml 水的质量是 18 g,约含有 个氢原子
C. 小明家今年麦子大获丰收,收了约 8 ml 的麦子
D. 在标准状况下,体积约为 11.2 L
(2)在 中,含 O 原子的物质的量是______;含有的 的数目是______;若将其配成 200
mL 溶液,其中 的浓度为______ml/L。
(3)加热 固体,将产生的气体先通过足量浓硫酸,再通过足量 ,测得 增重 0.14 g
,分解的 固体的物质的量为______ml。
(4)某市售“84”消毒液标签如图。
①该“84”消毒液的物质的量浓度约为______ (结果保留 1 位小数)。
②用次氯酸钠固体配制标签中的溶液需要的玻璃仪器有量筒、烧杯、玻璃棒、______(填仪器名称)。
第 7页/共 8页
③若所配制的次氯酸钠溶液浓度偏低,原因可能是______。
A.容量瓶洗涤后,有少量蒸馏水没有去除
B.转移液体后,烧杯的洗涤液未转移到容量瓶中
C.容量瓶定容时,仰视刻度线
D.定容摇匀后,发现液面低于刻度线未处理
相关试卷
这是一份安徽省皖江名校联盟2025-2026学年高一上学期12月联考化学试题(Word版附解析),文件包含安徽省皖江名校联盟2025-2026学年高一上学期12月联考化学试题Word版含解析docx、安徽省皖江名校联盟2025-2026学年高一上学期12月联考化学试题Word版无答案docx等2份试卷配套教学资源,其中试卷共26页, 欢迎下载使用。
这是一份安徽皖江名校联盟2025-2026学年高一上学期12月联考化学试题(含答案),共10页。
这是一份安徽省皖江名校联盟2025-2026学年高一上学期12月联考化学试卷(含答案),共9页。
相关试卷 更多
- 1.电子资料成功下载后不支持退换,如发现资料有内容错误问题请联系客服,如若属实,我们会补偿您的损失
- 2.压缩包下载后请先用软件解压,再使用对应软件打开;软件版本较低时请及时更新
- 3.资料下载成功后可在60天以内免费重复下载
免费领取教师福利 





.png)




