

所属成套资源:2026年春湘美版(2012)小学美术四年级下册(全册)教学设计
湘美版(2024)四年级下册妙笔生花教案及反思
展开 这是一份湘美版(2024)四年级下册妙笔生花教案及反思,共4页。教案主要包含了学情分析,核心素养教学目标,教学重难点,教学过程,小结等内容,欢迎下载使用。
《妙笔生花》教学设计
一、学情分析
四年级学生已具备基础的绘画能力,能熟练使用铅笔、水彩笔等工具进行简单勾勒与涂色,对“线条”“色彩”等美术基本元素有初步认知。此前课程中,学生已接触过简单的植物、动物绘画,积累了一定的造型经验,但对“用笔技巧”的系统性掌握不足,缺乏对线条粗细、轻重、疏密变化的主动运用意识。该阶段学生好奇心强,喜欢动手实践,乐于展示自己的作品,适合通过示范、互动、实践等方式引导其感受用笔的妙处,提升绘画表现力。
二、核心素养教学目标
图像识读:能识别教材中不同用笔技巧创作的作品,理解线条粗细、轻重、疏密变化在作品中的表达效果,初步具备解读用笔与画面意境关联的能力。
美术表现:掌握提按、转折、快慢等基本用笔技巧,能运用不同用笔方法表现花的形态、质感及层次感,提升线条的表现力。
审美判断:能对比不同用笔风格的花卉作品,初步判断用笔技巧对作品美感的影响,能用简单语言表达对“妙笔生花”的理解与评价。
创意实践:结合所学用笔技巧,融入个人想象,设计并创作具有独特风格的花卉作品,尝试通过用笔变化体现花的动态与神韵。
文化理解:了解花卉绘画中用笔技巧的文化内涵,感受中国传统绘画中“以笔传情、以线表意”的艺术魅力,增强对传统美术文化的认同与热爱。
三、教学重难点
教学重点:引导学生理解教材中不同用笔技巧(提按、转折、快慢等)的特点;掌握核心用笔技巧,并能运用这些技巧表现花卉的基本形态与细节。
教学难点:如何引导学生根据花卉的形态、质感灵活运用用笔技巧,实现“笔随形走、形随意出”;如何通过用笔变化体现花卉的神韵与画面的层次感。
四、教学过程
情境导入:赏“花”识“笔”,引出主题
作品对比展示:教师出示两幅花卉作品(一幅用笔单调、线条僵硬,一幅用笔丰富、线条灵动),同时展示教材封面的花卉画作,提问:“同学们,这三幅画都是画的花,你们觉得哪幅最生动?它和另外两幅相比,最大的不同在哪里?”引导学生从线条的变化入手思考。
师生互动探究:学生发言后,教师小结:“大家发现了,生动的画作离不开灵活的用笔。就像教材里的这幅花,画家通过不同的用笔方法,让花儿看起来栩栩如生。今天我们就一同学习第9课《妙笔生花》,揭秘让画笔‘开花’的秘诀。”
设计意图:通过作品对比激发学生的探究兴趣,结合教材封面作品建立主题认知,让学生初步感知“用笔技巧”对作品效果的影响,自然引出课题。
探究新知:赏析教材,掌握用笔技巧
教材作品赏析:感知用笔的多样性
展示教材中吴昌硕的花卉作品节选及学生优秀习作,组织学生分组讨论:“仔细观察教材中的作品,画家画花的花瓣、花茎、叶子时,线条有什么不同?这些不同的线条可能是怎么画出来的?”每组推选代表分享讨论结果。
教师引导解读:针对教材中花瓣的线条,提问:“大家看教材里这朵月季的花瓣,线条有粗有细、有轻有重,这是怎么做到的?”(学生尝试回答后,教师小结:这是运用了“提按”技巧,下笔重、提笔轻,线条就会出现粗细变化);针对花茎的线条,提问:“花茎的线条转折很自然,和花瓣的线条不一样,画的时候手要怎么动?”(小结:这是“转折”技巧,遇到花茎弯曲处,手腕灵活转动,线条才会流畅)。
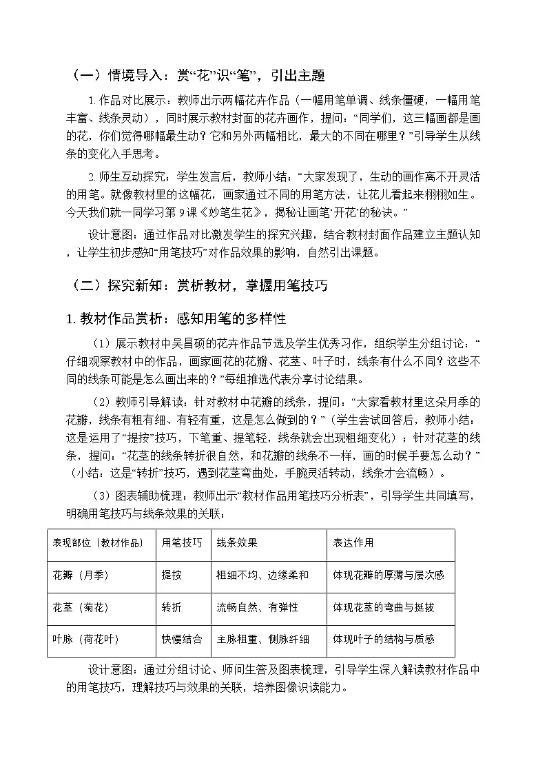
图表辅助梳理:教师出示“教材作品用笔技巧分析表”,引导学生共同填写,明确用笔技巧与线条效果的关联:
设计意图:通过分组讨论、师问生答及图表梳理,引导学生深入解读教材作品中的用笔技巧,理解技巧与效果的关联,培养图像识读能力。
教材技法讲解:实操掌握核心技巧
核心技巧示范:结合教材中“用笔技巧示意图”,教师逐一示范提按、转折、快慢三种核心技巧:“大家看教材上的示意图,提按就是下笔时用力压笔,提笔时轻轻抬起;转折时,手腕要跟着线条的方向转动,不要生硬拐弯;画细线条时速度稍快,画粗线条时速度稍慢。”边示范边讲解,强调手腕的灵活运用。
学生基础练习:让学生在练习本上模仿教材示意图,分别练习三种用笔技巧,画简单的线条(如波浪线、折线、粗细线)。教师巡视指导,对用笔僵硬的学生,手把手引导其感受提按、转折的力度变化;对掌握较好的学生,鼓励其尝试组合运用技巧。
案例分析强化:展示教材中学生习作的局部细节,提问:“这位同学画的花瓣用了什么用笔技巧?如果让你改进,你会怎么调整用笔,让花瓣更生动?”引导学生结合自身练习经验思考,深化对技巧的理解。
设计意图:依托教材示意图,通过教师示范、学生实践、案例分析,让学生直观掌握核心用笔技巧,为后续创作奠定基础。
创作实践:妙笔绘花,展现创意
任务布置:“请大家结合教材所学的用笔技巧,创作一幅‘妙笔生花’主题作品。可以参考教材中的花卉造型,也可以画自己喜欢的花(如玫瑰、菊花、荷花等)。要求:灵活运用提按、转折、快慢等用笔技巧,表现出花的形态、质感与神韵,融入自己的想象设计画面。”
创作指导:教师展示教材中不同风格的花卉创作示例(如写实风格、写意风格),引导学生确定创作方向;巡视过程中提供个性化指导:对不知如何下笔的学生,提示参考教材中“花卉绘画步骤图”,从花的轮廓入手,逐步添加细节;对用笔单一的学生,提问:“你的花瓣如果用提按技巧,会不会更有层次感?”;对有创意的学生,鼓励其尝试用不同用笔技巧表现花的动态(如风中摇曳的花)。
小组互动:组织小组内“技巧分享会”,让学生互相展示自己的练习成果,分享用笔技巧的运用心得,互相借鉴、共同进步。
设计意图:明确创作任务,依托教材示例提供方向,通过个性化指导与小组互动,解决学生创作难点,鼓励学生灵活运用技巧进行个性化表达,培养美术表现与创意实践能力。
作品展示:评价反馈,升华认知
搭建“妙笔画廊”:将学生作品张贴在教室墙面,模拟教材中的作品展示形式,让学生自由参观、交流。
师生互评:教师挑选代表性作品(涵盖技巧运用熟练、创意独特、有待改进三类),引导学生评价:“这幅作品用了哪些用笔技巧?这些技巧让作品呈现出什么效果?你觉得哪里体现了‘妙笔生花’?”参考教材中的评价提示,从“用笔技巧”“形态表现”“创意”三个维度点评,肯定优点,提出改进建议。
学生自评:邀请2-3名学生分享自己的作品,说说“画的是什么花?运用了哪些用笔技巧?为什么这么用?”,强化学生的创作成就感与技巧认知。
设计意图:通过多样化评价,让学生在评价中深化对用笔技巧的理解,提升审美判断能力;同时获得创作反馈,增强学习动力。
五、小结
本节课我们学习了湘美版美术四年级下册第9课《妙笔生花》,通过赏析教材中的优秀作品,掌握了提按、转折、快慢等核心用笔技巧,明白了正是这些巧妙的用笔方法,让画笔能“生”出美丽的花朵。大家在创作中积极尝试,用灵活的画笔展现了自己心中的花,不仅提升了绘画技巧,更感受到了美术创作的乐趣。
用笔技巧是美术创作的基础,不仅能用于画花,还能用于画动物、风景、人物等各种题材。希望大家课后继续练习用笔技巧,多观察生活中的美,用妙笔记录生活中的点点滴滴,感受线条与画笔带来的无限魅力。
表现部位(教材作品)
用笔技巧
线条效果
表达作用
花瓣(月季)
提按
粗细不均、边缘柔和
体现花瓣的厚薄与层次感
花茎(菊花)
转折
流畅自然、有弹性
体现花茎的弯曲与挺拔
叶脉(荷花叶)
快慢结合
主脉粗重、侧脉纤细
体现叶子的结构与质感
相关教案
这是一份湘美版(2024)四年级下册妙笔生花教案及反思,共4页。教案主要包含了学情分析,核心素养教学目标,教学重难点,教学过程,小结等内容,欢迎下载使用。
这是一份湘美版(2024)四年级下册妙笔生花教案,共3页。
这是一份小学美术湘美版四年级下册第9课 妙笔生花教案设计,共2页。
- 1.电子资料成功下载后不支持退换,如发现资料有内容错误问题请联系客服,如若属实,我们会补偿您的损失
- 2.压缩包下载后请先用软件解压,再使用对应软件打开;软件版本较低时请及时更新
- 3.资料下载成功后可在60天以内免费重复下载
免费领取教师福利 








.png)
.png)



