





四川省南充高级中学2025-2026学年高一上学期11月期中化学试题(Word版附解析)
展开 这是一份四川省南充高级中学2025-2026学年高一上学期11月期中化学试题(Word版附解析),文件包含四川省南充高级中学2025-2026学年高一上学期11月期中化学试题原卷版docx、四川省南充高级中学2025-2026学年高一上学期11月期中化学试题Word版含解析docx等2份试卷配套教学资源,其中试卷共25页, 欢迎下载使用。
(考试时间:75 分钟 总分:100 分)
可能用到的相对原子质量:H 1 C 12 O 16 Na 23
第Ⅰ卷(选择题,共 45 分)
一、选择题(本题共 15 个小题,每小题只有 1 个选项符合题意,每小题 3 分,共 45 分)
1. 我国传统文化源远流长。对下列古文或诗词的解读错误的是
A. “人以类聚,物以群分”表达了对于世界体系的分类概念
B. “野火烧不尽”涉及氧化还原反应
C. “曾青得铁则为铜”过程发生了复分解反应
D. “日照澄洲江雾开,淘金女伴满江隈”涉及丁达尔效应
2. 下列化学用语或图示表达不正确的是
A. 氧化钠的化学式:
B. 溶液中的水合离子:
C. 在水中电离:
D. 的同素异形体:
3. 下列叙述错误的是
A. 实验室用镊子夹取钠且剩余的钠可以放回原试剂瓶
B. 当火灾现场存放有大量金属钠时不能用水来灭火
C. 氯气泄漏应及时将人群逆风转移到地势较高的地方
D. 久置氯水漂白性增强
4. 下列说法正确的是
A. 溶液、胶体、浊液的本质区别是能否产生丁达尔效应
B. 利用过滤的方法能提纯含 的 胶体
C. 向 溶液中滴加饱和 溶液可制取 胶体
D. 直径在 左右的新冠病毒颗粒在空气中能形成气溶胶
第 1页/共 8页
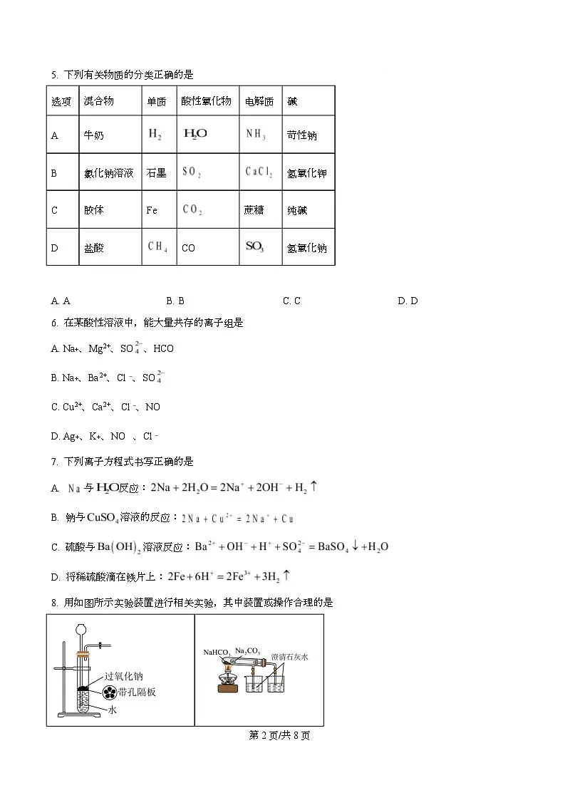
5. 下列有关物质的分类正确的是
选项 混合物 单质 酸性氧化物 电解质 碱
A 牛奶 苛性钠
B 氯化钠溶液 石墨 氢氧化钾
C 胶体 Fe 蔗糖 纯碱
D 盐酸 CO 氢氧化钠
A. A B. B C. C D. D
6. 在某酸性溶液中,能大量共存的离子组是
A. Na+、Mg2+、SO 、HCO
B. Na+、Ba2+、Cl 、SO
C. Cu2+、Ca2+、Cl 、NO
D. Ag+、K+、NO 、Cl
7. 下列离子方程式书写正确的是
A. 与 反应:
B. 钠与 溶液的反应:
C. 硫酸与 溶液反应:
D. 将稀硫酸滴在铁片上:
8. 用如图所示实验装置进行相关实验,其中装置或操作合理的是
第 2页/共 8页
B.比 较 、
A.用 固体粉末“随开随
用、随关随停”制氧气 稳定性
包有足量 的脱脂棉
C.证明 与水反应放热 D.钠的燃烧
A. A B. B C. C D. D
9. 可用作火箭推进剂,其分解的化学方程式为 。下
列说法错误的是
A. 上述反应中 既是氧化剂又是还原剂
B. 使用 作推进剂 缺点是不环保
C. 上述反应中氧化产物和还原产物的分子个数之比为
D. 每生成 1 个 ,该反应转移 6 个电子
10. 下列实验事实与得出的结论正确的是
选项 实验事实 结论
A 向含淀粉的 溶液中通入 ,溶液变为蓝色 的氧化性比 的强
B 向某溶液中滴加 溶液,产生白色沉淀 该溶液中一定含
用洁净的铂丝蘸取某无色溶液,放在煤气灯外焰
C 该溶液一定含有 和
灼烧,并透过蓝色钴玻璃观察到火焰呈紫色
D 溶于水能导电 在通电条件下发生电离
第 3页/共 8页
A. A B. B C. C D. D
11. 下列反应中,HCl 做还原剂的是
A. B.
C. D.
12. 下列变化不能实现的是
A. B.
C. D.
13. 如图为氯及其化合物的“价类二维图”,下列说法错误的是
A. 实验室可以用 g 的钾盐和 a 的浓溶液反应制备单质 b
B. c 可用于自来水消毒
C. 用 试纸测 d 的水溶液酸性强弱
D. e 的化学式为
14. 下列除杂操作不正确的是
选项 物质(括号内为杂质) 操作
A 通入足量的
B 通过盛有饱和食盐水的洗气瓶
C 加热至恒重
通过盛有饱和 的洗气 D
瓶
第 4页/共 8页
A. A B. B C. C D. D
15. 以不同类别物质间的转化为线索,认识钠及其化合物。
下列分析不正确的是
A. 上述转化中发生的反应存在置换反应
B. 上述转化中反应③表明 和 反应只能生成
C. 反应⑤、⑥表明过氧化钠可作潜水艇的供氧剂
D. 反应④说明 的热稳定性强于
第Ⅱ卷(非选择题,共 55 分)
二、填空题(本题共 4 个小题,共 55 分)
16. 对于数以千万计的物质,为了认识和研究的方便,需要将众多的物质按一定标准进行分类,探索各物质
的共性和特性。现有下列物质:① 悬浊液;② ;③ ;④食盐水;⑤ ;⑥
乙醇 ;⑦ ;⑧ ;⑨ ;⑩ 胶体。回答下列问题:
(1)上述物质的水溶液能导电但属于非电解质的是_______(填序号,下同)。
(2)写出 溶于水的电离方程式_______。
(3)将少量⑨ 溶液滴加到⑧的溶液中反应的离子方程式为_______。
(4)向一小烧杯中加入 蒸馏水,加热至沸腾,向沸水中逐滴加入 5~6 滴饱和 溶液,继续煮沸
至液体呈红褐色,停止加热,制得 胶体。
① 胶体和 溶液的本质区别是_______。
第 5页/共 8页
②写出制备 胶体的化学方程式:_______。
(5) 可以与酸性 溶液发生氧化还原反应,请配平该反应的离子方程式_______。
17. 有一瓶澄清的无色溶液,其中可能含有 、 、 、 、 、 、 、 。取
该溶液进行以下实验:
(1)由题干可知溶液中一定不存在___________(填离子符号,下同);用 pH 试纸检验,溶液呈强酸性,可
以排除___________的存在。
(2)取出部分溶液滴加过量的 NaOH 溶液,只产生白色沉淀,则可证明___________(填离子符号)的存在,
生成白色沉淀的离子方程式为___________。
(3)取出部分上述碱性溶液滴加 Na2SO4 溶液,有白色沉淀生成,证明___________(填离子符号,下同)的
存在,同时可排除原溶液中___________的存在,产生白色沉淀的离子方程式为___________。
(4)根据上述实验事实可知原溶液中一定存在的离子有___________,不确定是否存在的离子有
___________。
18. Ⅰ.钠及其化合物在人类生产生活中有着重大的作用。
(1)一小块金属钠长时间置于空气中,可能有下列现象,这些现象出现的先后顺序是_______。
①变成白色粉末 ②变暗 ③固体表面变潮湿 ④变白色晶体
A. ①②③④ B. ②③④① C. ②③①④ D. ③②④①
(2)向一小烧杯中分别加入等体积的水和煤油,片刻后再向该烧杯中轻缓的加入一绿豆大小的金属钠,可
能观察到的现象符合图中的_______。
A. B. C. D.
(3)过氧化钠着火不能用水扑灭的原因是_______(写出化学反应方程式)相同条件下,总质量为 的
和 的混合气体在足量的氧气中充分燃烧,然后立即通过足量的 固体,固体的质量增加_______g。
Ⅱ.侯氏制碱法
1926 年,我国化工专家侯德榜创造出的“侯氏制碱法”,结束了由美、英、法等国垄断世界纯碱市场的时
代。该工艺以氯化钠为原料制取纯碱,主要流程如图所示(部分物质已略去)。
第 6页/共 8页
资料:沉淀池中 反应为 。
(4)操作 1 的名称为_______;煅烧炉中反应的化学方程式为_______。
(5)生产时,先向饱和 溶液中通入较多的 ,再通入足量的 ,其原因是_______。
(6)某同学提出制得的纯碱中可能含有 ,请设计实验鉴别:_______(写出步骤、现象和结论)。
(7)若有碳酸钠和碳酸氢钠固体混合物 ,对固体经过充分加热,冷却,称量,最终固体质量为 5.24g
,则原混合固体中碳酸钠的质量分数为_______%(保留小数点后 2 位)。
19. 氯及其化合物在工业生产和日常生活中都有非常重要的应用,让我们的生活更加美好。某校化学兴趣小
组设计了如下装置(夹持装置已略去)进行实验制取并研究氯气的性质。
已知:装置 A 中反应为 。
(1)A 装置中装浓盐酸的仪器名称为_______。
(2)写出 B 装置中反应的离子方程式_______。
(3)装置 C 的实验目的是验证氯气是否具有漂白性,为此 C 中Ⅰ、Ⅱ、Ⅲ处依次放入下列物质的正确组合
是_______。
①干燥的有色布条 ②湿润的有色布条 ③浓硫酸 ④碱石灰(固体 和 的混合物)
第 7页/共 8页
A. ①④② B. ②③① C. ①③② D. ②④①
(4)E 装置的作用是_______,盛放的溶液是_______(填化学式)。
(5)数字化实验将传感器、数据采集器和计算机相连,可利用信息技术对化学实验进行数据的采集和分析。
利用数字化实验对氯水的光照实验进行数据采集与分析得到以下图像,相关说法错误的是_______。
A. 图一可为光照过程中氯水的 变化情况
B. 图二可为光照过程中氯水中氯离子浓度的变化情况
C. 图三可为光照过程中氯气在瓶中的体积分数
D. 氯水应保存在配有玻璃塞的棕色细口瓶中
(6)在抗击新冠肺炎疫情的战役中,“84”消毒液发挥了重要作用。有报道,在清洗卫生间时,因混合使
用“洁厕灵”(主要成分是稀盐酸)与“84”消毒液(主要成分是 )而发生氯气中毒事件。原因是(用离
子方程式表示)_______。
(7)一定温度下, 和 溶液反应生成 、 和 混合物,当 和 的个
数比为 16:3 时, 和 的个数比为_______。
第 8页/共 8页
相关试卷 更多
- 1.电子资料成功下载后不支持退换,如发现资料有内容错误问题请联系客服,如若属实,我们会补偿您的损失
- 2.压缩包下载后请先用软件解压,再使用对应软件打开;软件版本较低时请及时更新
- 3.资料下载成功后可在60天以内免费重复下载
免费领取教师福利 







