当前压缩包共包含下列2份文件,点击文件名可预览资料内容

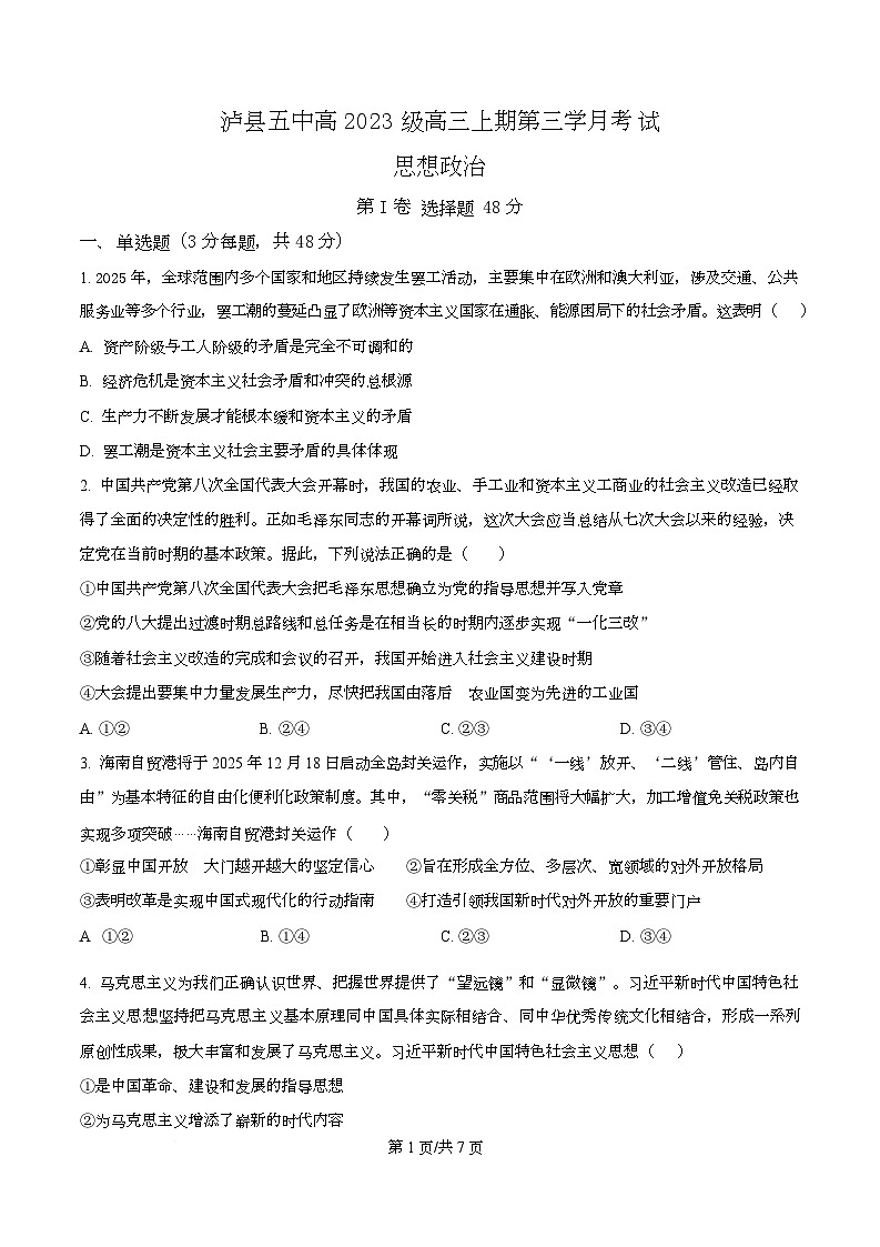
1/7

2/7

3/7

1/17

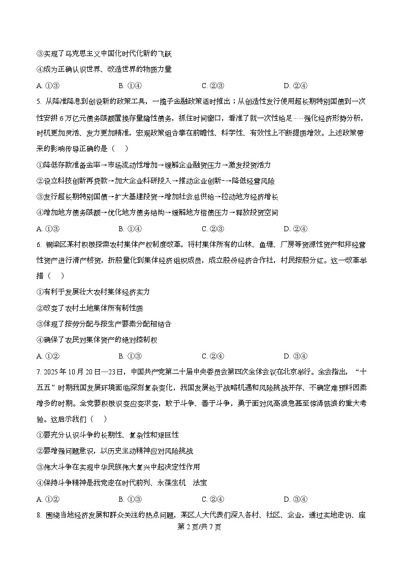
2/17

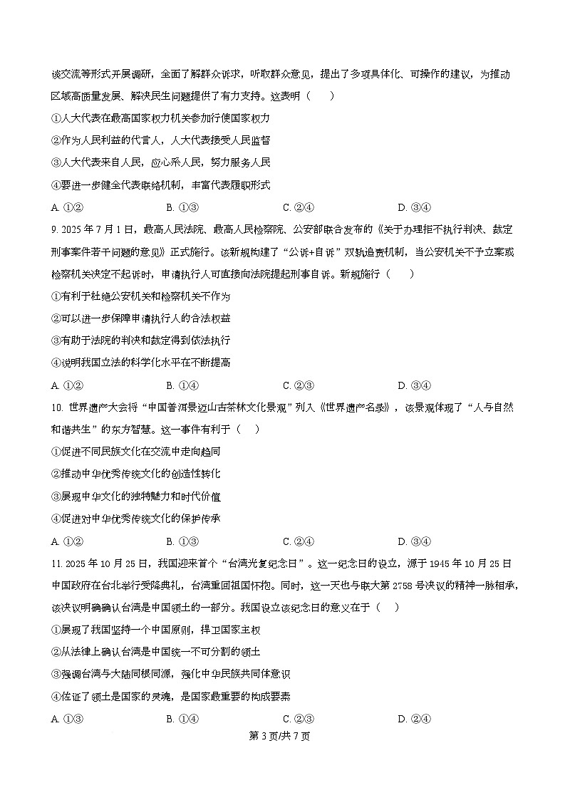
3/17
还剩4页未读, 继续阅读
所属成套资源:四川省泸州市泸县第五中学2026届高三上学期12月月考各学科试题及答案
成套系列资料,整套一键下载
四川省泸州市泸县第五中学2026届高三上学期12月月考政治试题(Word版附解析)
展开相关试卷
四川省泸州市泸县第五中学2026届高三上学期12月月考政治试题(Word版附解析):
这是一份四川省泸州市泸县第五中学2026届高三上学期12月月考政治试题(Word版附解析),文件包含四川省泸州市泸县第五中学2026届高三上学期12月月考政治试题原卷版docx、四川省泸州市泸县第五中学2026届高三上学期12月月考政治试题Word版含解析docx等2份试卷配套教学资源,其中试卷共24页, 欢迎下载使用。
四川省泸州市泸县第五中学2025-2026学年高一上学期12月月考政治试题(Word版附解析):
这是一份四川省泸州市泸县第五中学2025-2026学年高一上学期12月月考政治试题(Word版附解析),文件包含四川省泸州市泸县第五中学2025-2026学年高一上学期12月月考政治试题原卷版docx、四川省泸州市泸县第五中学2025-2026学年高一上学期12月月考政治试题Word版含解析docx等2份试卷配套教学资源,其中试卷共23页, 欢迎下载使用。
四川省泸县第五中学2026届高三上学期第五次月考政治试题(Word版附解析):
这是一份四川省泸县第五中学2026届高三上学期第五次月考政治试题(Word版附解析),文件包含四川省泸县第五中学2026届高三上学期第五次月考政治试题原卷版docx、四川省泸县第五中学2026届高三上学期第五次月考政治试题Word版含解析docx等2份试卷配套教学资源,其中试卷共23页, 欢迎下载使用。
相关试卷 更多
资料下载及使用帮助
版权申诉
- 1.电子资料成功下载后不支持退换,如发现资料有内容错误问题请联系客服,如若属实,我们会补偿您的损失
- 2.压缩包下载后请先用软件解压,再使用对应软件打开;软件版本较低时请及时更新
- 3.资料下载成功后可在60天以内免费重复下载
版权申诉
免费领取教师福利 








