搜索
      上传资料 赚现金
      点击图片退出全屏预览

      第一章 生物的生殖 综合实践项目 设计并制作装置,饲养一种动物 教案 人教版生物八年级下册

      • 45.2 KB
      • 2026-01-06 18:46:26
      • 24
      • 0
      • 向往天空的鱼
      加入资料篮
      立即下载
      第一章 生物的生殖 综合实践项目 设计并制作装置,饲养一种动物 教案 人教版生物八年级下册第1页
      点击全屏预览
      1/4
      第一章 生物的生殖 综合实践项目 设计并制作装置,饲养一种动物 教案 人教版生物八年级下册第2页
      点击全屏预览
      2/4
      还剩2页未读, 继续阅读

      初中生物人教版(2024)八年级下册(2024)综合实践项目 设计并制作装置、饲养一种动物教学设计

      展开

      这是一份初中生物人教版(2024)八年级下册(2024)综合实践项目 设计并制作装置、饲养一种动物教学设计,共4页。

      导学设计
      探究点 动物饲养装置的设计与制作
      [情境展示] 早在3000年前,我国人民就开始饲养家蚕,促进了中外文化交流。现代生活中,人们利用各种装置实现动物规模化养殖。那我们该如何利用简单材料,设计并制作适合动物的饲养装置呢?
      [问题探究] 设计并制作动物饲养装置时,需要考虑哪些因素?如何根据饲养动物的特点来优化装置设计?
      [思考交流]


      [归纳提升] 设计并制作动物饲养装置的要点:
      (1)查阅资料,明确饲养动物所需的食物、环境条件(如温度、湿度、空间大小等)。
      (2)根据动物特点,确定装置的关键设计点,如饲养家蚕要制作结茧“隔间”,设计孵化箱要考虑温度和湿度控制等。
      (3)选择简单易得、安全合适的材料,制作前绘制设计图,列出材料用具。
      (4)小组间交流设计方案,相互评价并提出改进建议,优化后进行制作。
      (5)饲养过程中,观察动物生长情况,若发现异常,及时修改完善装置或方案。
      [课堂速记]


      教学分析
      1.《设计并制作装置,饲养一种动物》是人教版八年级下册第六单元第一章的内容,属《义务教育生物学课程标准(2022年版)》七大一级主题之一——主题(七)生物学与社会·跨学科实践的相关内容。
      2.本节课选自“生命的延续和发展”单元中有性生殖的实践内容,以综合实践项目为载体,将动物饲养与人类文明发展相联系,从丝绸之路的家蚕饲养到现代养殖,凸显动物饲养的文明价值。教材通过明确实践任务、引导制订方案、指导实施过程及组织展示交流,注重培养学生的实践能力、探究精神和社会责任感,是生物学科理论与实践结合的重要内容。
      3.学生已具备一定的生物学基础知识,对动物生长过程有初步认知,但缺乏系统的动物饲养实践经验。他们好奇心强,乐于动手操作和小组合作,不过在方案设计的合理性、饲养过程的细节把控及问题解决能力上存在不足。同时,学生对法律法规在动物饲养中的应用了解较少,需要教师引导树立合规意识。
      教学目标
      (基于核心
      素养叙写)
      1.通过查阅资料和小组讨论,能合规选择饲养动物,掌握装置及孵化箱设计制作的基本技能。
      2.通过参与小组实践的全流程,能提升探究能力、合作能力及观察分析能力。
      3.通过了解动物饲养的文明意义,能理解其文明价值,培养爱护动物、遵守法规的意识和社会责任感。
      重点难点
      重点
      1.合规选择饲养动物,设计并制作符合要求的饲养装置(或孵化箱)。
      2.按方案开展饲养实践,做好观察记录并解决过程中的问题。
      难点
      设计出经济实用、满足动物生长需求的饲养装置(或孵化箱),尤其是温度、湿度等条件的控制。
      教学准备
      相关图片、实验材料,PPT课件。
      教学策略
      采用“实践引领、合作探究”的教学策略,以综合实践项目为核心,将理论知识融入实践环节。通过情境创设激发学生兴趣,引导学生自主查阅资料、小组合作制订方案,在实践中发现并解决问题。结合展示交流和互评环节,促进学生反思与提升,同时渗透法规教育和文明饲养理念,实现知识、能力与情感目标的统一。
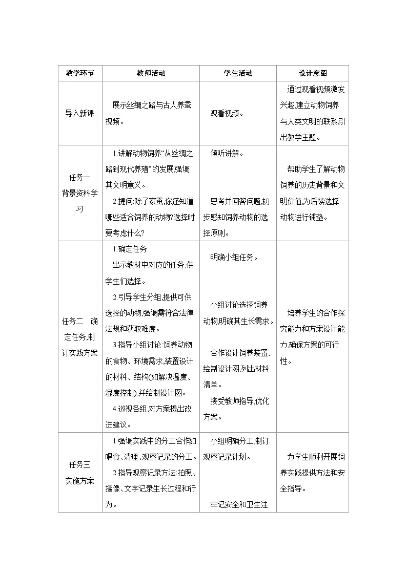
      教学环节
      教师活动
      学生活动
      设计意图
      导入新课
      展示丝绸之路与古人养蚕视频。
      观看视频。
      通过观看视频激发兴趣,建立动物饲养与人类文明的联系,引出教学主题。
      任务一
      背景资料学习
      1.讲解动物饲养“从丝绸之路到现代养殖”的发展,强调其文明意义。
      2.提问:除了家蚕,你还知道哪些适合饲养的动物?选择时要考虑什么?
      倾听讲解。
      思考并回答问题,初步感知饲养动物的选择原则。
      帮助学生了解动物饲养的历史背景和文明价值,为后续选择动物进行铺垫。
      任务二 确定任务,制订实践方案
      1.确定任务
      出示教材中对应的任务,供学生们选择。
      2.引导学生分组,提供可供选择的动物,强调需符合法律法规和获取难度。
      3.指导小组讨论:饲养动物的食物、环境需求,装置设计的材料、结构(如解决温度、湿度控制),并绘制设计图。
      4.巡视各组,对方案提出改进建议。
      明确小组任务。
      小组讨论选择饲养动物,明确其生长需求。
      合作设计饲养装置,绘制设计图,列出材料清单。
      接受教师指导,优化方案。
      培养学生的合作探究能力和方案设计能力,确保方案的可行性。
      任务三
      实施方案
      1.强调实践中的分工合作,如喂食、清理、观察记录的分工。
      2.指导观察记录方法:拍照、摄像、文字记录生长过程和行为。
      3.提醒注意事项:用电安全、操作卫生(戴手套、洗手),异常情况及时处理。
      小组明确分工,制订观察记录计划。
      牢记安全和卫生注意事项。
      为学生顺利开展饲养实践提供方法和安全指导。
      任务四
      展示交流
      说明展示交流的形式(海报、幻灯片或视频)和互评标准(动物生长状况、记录完整性、装置实用性、感悟真实性)。
      了解展示交流要求,为后续做准备。
      明确展示交流的目标,促进学生对实践过程的梳理和反思。
      课堂小结
      梳理本节课的实践流程:确定任务→制订方案→实施方案→展示交流,强调实践中需注重合作、观察和合规意识。
      回顾本节课内容,总结实践要点。
      帮助学生构建知识框架,强化实践中的关键能力和意识。
      板书设计
      综合实践项目——设计并制作装置,饲养一种动物
      确定任务→制订方案(选择动物、设计装置)→实施方案(分工、观察记录)→展示交流
      课后反思
      本节课以综合实践项目为核心,通过多环节引导学生参与动物饲养全流程,有效激发了探究兴趣与合作意识。课堂上,学生能积极查阅资料、讨论设计,但部分小组对动物生长需求考虑不细致,装置设计在温湿度控制等方面偏理想化,后续需结合实践针对性指导;个别小组分工模糊,需引导明确责任以提升协作效率;学生对动物饲养文明价值的理解较浅,可在展示交流环节增加“文明饲养故事分享”以深化情感体验。同时,需持续关注实践中的安全与卫生。整体来看,本节课为后续实践奠定了基础,但在细节把控和价值引领上仍有优化空间。

      资料下载及使用帮助
      版权申诉
      • 1.电子资料成功下载后不支持退换,如发现资料有内容错误问题请联系客服,如若属实,我们会补偿您的损失
      • 2.压缩包下载后请先用软件解压,再使用对应软件打开;软件版本较低时请及时更新
      • 3.资料下载成功后可在60天以内免费重复下载
      版权申诉
      若您为此资料的原创作者,认为该资料内容侵犯了您的知识产权,请扫码添加我们的相关工作人员,我们尽可能的保护您的合法权益。
      入驻教习网,可获得资源免费推广曝光,还可获得多重现金奖励,申请 精品资源制作, 工作室入驻。
      版权申诉二维码
      初中生物人教版(2024)八年级下册(2024)电子课本 新教材

      综合实践项目 设计并制作装置、饲养一种动物

      版本: 人教版(2024)

      年级: 八年级下册(2024)

      切换课文
      • 同课精品
      • 所属专辑7份
      欢迎来到教习网
      • 900万优选资源,让备课更轻松
      • 600万优选试题,支持自由组卷
      • 高质量可编辑,日均更新2000+
      • 百万教师选择,专业更值得信赖
      微信扫码注册
      手机号注册
      手机号码

      手机号格式错误

      手机验证码 获取验证码 获取验证码

      手机验证码已经成功发送,5分钟内有效

      设置密码

      6-20个字符,数字、字母或符号

      注册即视为同意教习网「注册协议」「隐私条款」
      QQ注册
      手机号注册
      微信注册

      注册成功

      返回
      顶部
      添加客服微信 获取1对1服务
      微信扫描添加客服
      Baidu
      map