搜索
      上传资料 赚现金

      福建省厦门第一中学高二上学期期末模拟考试 化学试题(解析版)-A4

      • 4.12 MB
      • 2026-01-05 09:54:37
      • 26
      • 0
      • 张老师998
      加入资料篮
      立即下载
      福建省厦门第一中学高二上学期期末模拟考试  化学试题(解析版)-A4第1页
      高清全屏预览
      1/23
      福建省厦门第一中学高二上学期期末模拟考试  化学试题(解析版)-A4第2页
      高清全屏预览
      2/23
      福建省厦门第一中学高二上学期期末模拟考试  化学试题(解析版)-A4第3页
      高清全屏预览
      3/23
      还剩20页未读, 继续阅读

      福建省厦门第一中学高二上学期期末模拟考试 化学试题(解析版)-A4

      展开

      这是一份福建省厦门第一中学高二上学期期末模拟考试 化学试题(解析版)-A4,共23页。试卷主要包含了可能用的相对原子质量, 化学与人类生产、生活密切相关等内容,欢迎下载使用。
      说明:
      1.本试卷共8页,满分100分,完成时间75分钟。
      2.请将符合题意的答案填入答题卷相应空格中。
      3.可能用的相对原子质量:Cu-64。
      一、选择题(共15题,每题3分,共45分。每题只有一个选项符合题意)
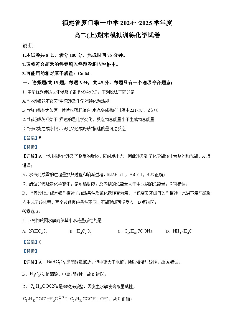
      1. 中华优秀传统文化涉及了很多化学知识,下列说法正确的是
      A. “火树银花不夜天”中只涉及化学能转化为热能
      B. “燕山雪花大如席,片片吹落轩辕台”水汽变成雪的过程中,
      C. “蜡炬成灰泪始干”描述的是化学变化,反应物总能量小于生成物总能量
      D. “丹砂烧之成水银,积变又还成丹砂”描述的是可逆反应
      【答案】B
      【解析】
      【详解】A.“火树银花”涉及了物质的燃烧,同时发出光,因此涉及到了化学能转化为热能和光能,A项错误;
      B.水汽变成雪的过程是放热过程和熵减过程,即,,B项正确;
      C.蜡烛的燃烧是化学变化,是放热反应,反应物的总能量大于生成物的总能量,C项错误;
      D.“丹砂烧之成水银”描述了加热条件后硫化汞转变为汞,“积变又还成丹砂”描述了常温下汞与硫反应生成了硫化汞,两个过程反应条件不同,不能形成可逆反应,D项错误;
      答案选B。
      2. 下列物质因水解而使其水溶液呈碱性的是
      A. B. C. D.
      【答案】C
      【解析】
      【详解】A.是弱酸强碱盐,但电离大于水解,所以溶液显酸性,故A错误;
      B.是弱酸,电离显酸性,故B错误;
      C.是弱酸强碱盐,因发生水解使溶液呈碱性,,故C正确;
      D.是弱碱,电离显碱性,故D错误;
      答案选C。
      3. 设为阿伏加德罗常数的值,下列说法正确的是
      A. 氯化铵水溶液中与数之和大于
      B. 用电解法精炼铜时,若阳极质量减轻,则电路中转移电子数目为
      C. 溶液中含有的阴离子数目小于
      D. 的溶液中含有个
      【答案】A
      【解析】
      【详解】A.根据电荷守恒,氯化铵水溶液中n()+n(H+)=n(Cl-)+n(OH-),氯化铵水溶液中,Cl-数为NA,与数之和大于,故A正确;
      B.用电解法精炼铜时,粗铜为阳极,粗铜中放电的有锌、铁和铜,若阳极质量减轻64g,因为其物质的量无法确定,则无法计算电路中转移电子数目,故B错误;
      C.100 mL 0.1 ml/L Na2S含有的阴离子起始量为0.01ml,部分会水解生成和OH-,所以含有的阴离子数目大于,故C错误;
      D.没有明确溶液体积,不能计算的溶液中数目,故D错误;
      选A。
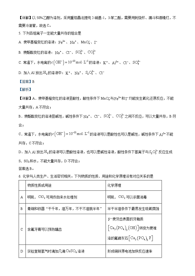
      4. 以50%乙醇为溶剂,采用重结晶法提纯2―硝基―1,3―苯二酚,下列仪器不需要被使用的是
      A. AB. BC. CD. D
      【答案】C
      【解析】
      【详解】以50%乙醇为溶剂,采用重结晶法提纯2-硝基-1,3-苯二酚,需要用到烧杯、漏斗和酒精灯,不需要冷凝管,故选C。
      5. 下列各组离子一定能大量共存的组合是
      A. 使甲基橙变红的溶液:、、、
      B. 使酚酞变红的溶液:、、、
      C. 常温下,水电离的的溶液:、、、
      D. 加入放出的溶液中:、、、
      【答案】B
      【解析】
      【详解】A.使甲基橙变红的溶液呈酸性,酸性条件下与和均能发生氧化还原反应,不能大量共存,A不符合;
      B.使酚酞变红的溶液显碱性,碱性条件下、、、之间不反应,可以大量共存,B符合;
      C.常温下,水电离的的溶液可以是酸性也可以是碱性,碱性条件下不能共存,C不符合;
      D.加入放出的溶液可以是酸性溶液,也可以是碱性溶液,酸性条件下氢离子与反应生成S、SO2和水,不能大量共存,D不符合;
      答案选B。
      6. 化学与人类生产、生活密切相关。下列物质的性质、用途和化学原理没有对应关系的是
      A. AB. BC. CD. D
      【答案】A
      【解析】
      【详解】A.具有强氧化性,可以杀菌消毒、可用作自来水处理剂,明矾水解形成的Al(OH)3胶体能吸附水中悬浮物,可用于水的净化,但没有消毒作用,A符合;
      A.半干半湿条件下,合金、覆盖在合金表面的水膜可形成原电池,溶解氧作氧化剂在正极得到电子,较活泼的金属失去电子为负极、被氧化,故半干半湿条件下,合金最易发生吸氧腐蚀,B不符合;
      C.含氟牙膏中的氟离子使牙齿表面的牙釉质转变为更难溶的氟磷灰石,利用了沉淀转化的原理,C不符合;
      D.锌的金属活动性比铜强,所以当锌接触到硫酸铜溶液时,会发生置换反应,置换出铜。这个反应生成的铜会覆盖在锌的表面,形成微小的原电池结构,从而加快反应速率,D不符合;
      选A。
      阅读下面材料,回答下列问题。
      侯德榜是我国近代化学工业的奠基人之一,他将“合成氮”工艺和“氨碱法”联合起来,发明了“联合制碱法”。“氨碱法”的部分工艺流程如下:
      “联合制碱法”在“氨碱法”的基础上,通过对母液的进一步综合利用将食盐的利用率提高到了98%,在制得纯碱的同时还能获得几乎等质量的,满足了当时农业生产的需要。
      7. 下列有关实验室模拟“氨碱法”的实验原理和装置不正确的是
      A. AB. BC. CD. D
      8. “联合制碱法”通过向“母液”中先通入氨气,将转化为,再加入细粉方式获得晶体,从而提高了母液的利用率。下列说法不正确的是
      A. 母液中存在的主要离子有:、、、
      B. 向母液中通入时发生的反应:
      C. 向母液中加入细粉时发生的反应:
      D. 将析出晶体后的溶液再次结晶,可获得更多的晶体
      【答案】7. D 8. D
      【解析】
      【分析】“氨碱法”制纯碱是向饱和氯化钠溶液中通入NH3和CO2,生成碳酸氢钠沉淀,过滤后碳酸氢钠固体加热分解得纯碱,分解时产生的CO2可以通入饱和氯化钠溶液循环利用,过滤出碳酸氢钠沉淀后的母液是碳酸氢钠的饱和溶液,同时溶质含有氯化铵,联合制碱法在此基础上,进行了改良,提高了母液的利用率;
      【7题详解】
      A.实验室利用氯化铵和氢氧化钙共热制备氨气,A正确;
      B.利用碳酸钙与稀盐酸反应制备二氧化碳,B正确;
      C.制得的二氧化碳通过饱和碳酸氢钠溶液以除去其中的氯化氢,达到除杂净化的作用,C正确;
      D.氨气极易溶于水,为溶解更多的二氧化碳,制取时须将二氧化碳通入到饱和氨的食盐溶液中,D错误;
      故选D。
      【8题详解】
      A.反应I析出碳酸氢钠,故母液是碳酸氢钠的饱和溶液同时含有反应生成的氯化铵,故母液中存在的主要离子有:、、、,A正确;
      B.向母液中通入时,使得溶液显碱性,碳酸氢根离子和氨气反应转化为碳酸根离子和铵根离子,发生反应:,B正确;
      C.反应起始为氯化钠的饱和溶液,故母液中氯化铵的浓度较高,加入氯化钠细粉,氯离子浓度增大,促进氯化铵的沉淀,C正确;
      D.析出氯化铵晶体后的溶液蒸发浓缩、冷却结晶,可获得更多的氯化钠晶体,D错误;
      故选D。
      9. 下列应用中涉及的方程式或离子方程式正确的是
      A. 向溶液中通入过量制取次氯酸:
      B. 向(次磷酸,一元弱酸)溶液中加入足量溶液:
      C. 泡沫灭火器工作原理:
      D. 向溶液中通入硫化氢:
      【答案】B
      【解析】
      【详解】A.向Ca(ClO)2溶液中通入过量CO2生成碳酸氢钙和次氯酸,离子方程式:ClO-+H2O+CO2=HCO+HClO,A错误;
      B.向(次磷酸,一元弱酸)溶液中加入足量溶液发生酸碱中和反应生成,所给离子方程式正确,B正确;
      C.泡沫灭火器中,Al3+、发生双水解反应,原理:,C错误;
      D.硫化氢气体溶于水形成氢硫酸,氢硫酸是弱酸不能拆开,,D错误;
      故选B。
      10. 中国是世界上最大的合成氨生产国之一,合成氨反应原理: 及反应流程如图所示。下列说法正确的是
      A. 及时分离出液氨,可提高原料的利用率
      B. 合成塔中充入的越多,的转化率越大
      C. 使用催化剂,可提高合成氨的生成速率和平衡产率
      D. 实际生产中,常采用低温、超高压的条件提高氨产率
      【答案】A
      【解析】
      【分析】制取原料气主要含有N2、H2,以及CO等杂质气体,净化时,除去杂质气体,防止催化剂中毒,将N2、H2经压缩机压缩成高压气体,在合成塔中发生反应:,及时分离出液氨,促进平衡正向移动,据此分析解题。
      【详解】A.及时分离出液氨,生成物氨气的浓度减小,平衡向正反应方向移动,反应物的转化率增大,原料的利用率增大,故A正确;
      B.合成塔中充入的氮气越多相当于增大氮气浓度,平衡向正反应方向移动,但氮气的转化率减小,故B错误;
      C.使用催化剂,化学反应速率加快,但平衡不移动,氨气的平衡产率不变,故C错误;
      D.合成氨的反应为气体分子数减小的放热反应,升温可以加快反应速率,提高单位时间内氨产率,加压平衡向合成氨的方向移动,为提高合成氨的综合效益,实际生产中,常采用适当高温、适当高压的条件提高氨产率,故D错误;
      故选A。
      11. 下列实验操作能达到相应实验目的的是
      A. AB. BC. CD. D
      【答案】C
      【解析】
      【详解】A.向溶液中加入溶液,产生白色沉淀,没有气体放出,不属于水解反应,反应方程式为,A错误;
      B.溶液具有漂白性,能使溶液变为无色,不能证明溶液pH小于8.2,B错误;
      C.25℃下,相同体积的和盐酸分别与足量的锌反应,生成氢气更多,说明的浓度大于盐酸,不完全电离,是弱酸,C正确;
      D.醋酸根离子与铵根离子水解程度相同,溶液呈中性,不能用于探究温度对水解平衡的影响,D错误;
      故选C。
      12. 某研究小组探究催化剂对CO、NO转化的影响。将NO和CO以一定的流速通过两种不同的催化剂进行反应,相同时间内测量逸出气体中NO含量,从而确定尾气脱氮率(脱氮率即NO的转化率),结果如图所示。以下说法正确的是
      A. 两种催化剂均能降低活化能,ΔH随之减小
      B. 相同条件下,改变压强对脱氮率没有影响
      C. 曲线Ⅱ中的催化剂适用于450℃左右脱氮
      D. 曲线Ⅱ中催化剂脱氮率比曲线Ⅰ中的高
      【答案】C
      【解析】
      【分析】反应:2NO(g)+2CO(g) N2(g)+2CO2(g),温度升高平衡脱氮率降低,故ΔH<0;
      【详解】A.两种催化剂均能降低活化能,加快反应速率,但△H不变,A错误;
      B.该反应的正反应为气体分子数减小的反应,增大压强平衡向正反应方向移动,脱氮率增大,B错误;
      C.根据图象,曲线Ⅱ在450℃左右脱氮率最高,催化活性最大,曲线Ⅱ中的催化剂适用于450℃左右脱氮,C正确;
      D.低于300℃,曲线Ⅰ中催化剂脱氮率高,D错误;
      故选C。
      13. 利用氧化尿素制备(水合肼)的实验流程如图所示:
      已知:①与烧碱溶液的反应是放热反应;
      ②有强还原性,能与剧烈反应生成;
      ③尿素中N元素化合价为。
      下列说法不正确的是
      A. 步骤Ⅰ中为避免温度过高,可采用冰水浴
      B. 步骤Ⅰ制备溶液时,测得产物中与的物质的量之比为,则参与反应的氧化剂与还原剂的物质的量之比为
      C. 步骤Ⅱ中可将尿素水溶液逐滴滴入碱性溶液中,顺序不能颠倒
      D. 生成水合肼反应的离子方程式为:
      【答案】C
      【解析】
      【分析】由流程可知,步骤I中氯气和NaOH溶液制备NaClO,步骤Ⅱ中尿素与NaClO发生NaClO+CO(NH2)2+2NaOH=NaCl+N2H4•H2O+Na2CO3,制得水合肼溶液和Na2CO3溶液在步骤Ⅲ中分离;
      【详解】A.氯气与烧碱溶液的反应是放热反应,温度升高发生副反应生成NaClO3,所以步骤Ⅰ中为避免温度过高发生副反应,可采用冰水浴,A正确;
      B.氯气与NaOH反应生成物质的量之比为5:1的NaClO、NaClO3,氯元素化合价升高,故还有NaCl生成,故反应为:8Cl2+16OH-=5ClO-+ClO+10Cl-+8H2O,氧化剂与还原剂的物质的量之比为5∶3,B正确;
      C.将尿素滴到NaClO溶液中或过快滴加,都会使过量的NaClO溶液氧化水合肼,降低产率,故实验中应将次氯酸钠溶液逐滴加入到定量的尿素溶液中制备水合肼,滴加顺序不能颠倒,且滴加速度不能过快,C错误;
      D.NaClO、NaOH与尿素生成N2H4•H2O、碳酸钠、NaCl,反应为NaClO+CO(NH2)2+2NaOH=NaCl+N2H4•H2O+Na2CO3,离子方程式是:,D正确;
      故选C。
      14. 利用丙酮酸与废水中的电催化耦合,可在温和条件下去除并生产丙氨酸,其工作原理如图。25℃,丙氨酸主要以形式存在于溶液中。下列说法错误的是
      A. 电极a连接电源的正极
      B. 阴极的电极反应为
      C. 反应一段时间后,阴极区溶液的pH基本不变
      D. 该装置整合了电化学—化学—电化学串联反应
      【答案】C
      【解析】
      【分析】该装置为电解池,电极a水失电子生成氧气,a为阳极、b为阴极;制备丙氨酸分为三步,硝酸根离子在阴极反应转化为NH2OH,NH2OH和丙酮酸反应生成C3H5O3N,C3H5O3N在电极上反应生成丙氨酸。
      【详解】A.电极a水失电子生成氧气,a是阳极,a连接电源的正极,故A正确;
      B.硝酸根离子在阴极反应转化为NH2OH,NH2OH和丙酮酸反应生成C3H5O3N,C3H5O3N在电极上反应生成丙氨酸,根据得失电子守恒,阴极的电极反应为,故B正确;
      C.根据阴极的电极反应,生成1ml丙氨酸消耗11ml氢离子,电路中转移10ml电子;根据电子守恒,阳极生成10mlH+,10ml氢离子移入阴极,阴极反应消耗H+大于移入的H+的量,所以阴极H+减小,pH增大,故C错误;
      D.硝酸根离子在阴极反应转化为NH2OH电化学反应,NH2OH和丙酮酸反应是化学反应,C3H5O3N在电极上反应生成丙氨酸是电化学反应,该装置整合了电化学—化学—电化学串联反应,故D正确;
      选C
      15. 常温下,向的溶液中逐滴滴入等体积的溶液。反应过程中部分含碳微粒或含氮微粒分布系数与的关系如图所示,已知曲线分别代表和。下列说法错误的是
      A. 曲线a、d分别为和
      B. 前,逐渐增大是因为水解平衡逆向移动
      C. 后,和同时参与反应
      D. 据图中数据推算的数量级为
      【答案】D
      【解析】
      【分析】由图可知,曲线b、c分别代表和,随着NaOH溶液的滴加,溶液碱性增强,δ()和c()先略增大后逐渐减小,根据C原子守恒可知,δ()和c()先略减小后逐渐增大,则曲线d代表;δ()逐渐增大,δ()逐渐减小,则曲线a代表,(9.25,0.5)点时c()=c(),此时的电离平衡常数Kb==,据此分析解答。
      【详解】A.由上述分析可知,曲线a、d分别为和,故A正确;
      B.水解平衡为+H2OH2CO3+OH-,pH<8.5前溶液的碱性逐渐增强,逐渐增大,平衡逆向移动,c()逐渐增大,故B正确;
      C.由图可知,pH>8.5后δ()和δ()均减小,δ()和δ()均增大,说明和同时参与反应,故C正确;
      D.由图可知,pH=9.76时,δ()=δ(),δ()=δ(),即c()=c(),c()=c(),满足Kb=10-4.75=,即,Ka2(H2CO3)=,数量级为10-11,故D错误;
      故选D。
      二、填空题(共4题,共55分)
      16. 的捕获是实现资源利用的重要途径。
      (1)烟气中的捕集可通过如图所示的物质转化实现。“脱碳”的化学反应方程式为___________。
      (2)和催化合成。主要发生反应为 。一定温度和压强下,将一定比例和分别通过装有两种不同催化剂的反应器,反应相同时间,测得转化率随温度变化情况如图所示。
      ①高于320℃后,用作催化剂,转化率明显上升,其原因是___________。
      ②高于320℃后,用作催化剂,转化率略有下降,可能原因是___________。
      (3)也可用于制甲烷。可制甲烷化过程中,活化的可能途径如图所示。是活化的优势中间体,可能的原因是___________。
      (4)一种有机多孔电极材料(铜粉沉积在一种有机物的骨架上)电催化还原的装置示意图如图1所示。控制其他条件相同,将一定量的通入该电催化装置中,阴极所得产物及其物质的量与电压的关系如图2所示。
      ①b电极生成的电极反应式为___________。
      ②科研小组利用代替原有的进行研究,其目的是___________。
      ③控制电压为,电解时转移电子的物质的量为___________ml。
      【答案】(1)
      (2) ①. 320℃后,升高温度,(催化剂活性增大和温度升高导致)反应速率加快,反应相同时间时的转化率增加 ②. 320℃时反应已达到平衡,升高温度,平衡向逆反应方向移动(或反应正向进行程度减小),的转化率减小
      (3)生成中间体反应的活化能小,反应快;中间体能量低,稳定,利于生成甲烷
      (4) ①. ②. 确定阴极上生成的含碳化合物源自二氧化碳而非有机多孔电极材料 ③. 2.8
      【解析】
      【小问1详解】
      “碳化”过程中二氧化碳与碳酸锂悬浊液生成碳酸氢锂,碳酸氢锂不稳定,受热易分解;“脱碳”的化学反应为碳酸氢锂受热分解为碳酸锂和二氧化碳、水,方程式为。
      【小问2详解】
      ①由图可知,320℃时,Ni-GeO2的催化活性强于Ni的催化活性,以Ni-GeO2为催化剂时,催化合成反应已达到平衡,而以Ni为催化剂时,催化合成反应未达到平衡,320℃后,升高温度,反应速率加快,反应相同时间时二氧化碳的转化率增加;
      ②由图可知,320℃时,以Ni-GeO2为催化剂时,催化合成反应已达到平衡,该反应为放热反应,升高温度,平衡向逆反应方向移动,二氧化碳的转化率减小。
      【小问3详解】
      生成中间体反应的活化能小,反应快;CO中间体能量低,稳定,利于生成甲烷;
      【小问4详解】
      ①b电极为阴极,二氧化碳得到电子在酸性环境下发生还原反应生成HCOOH,电极反应式为;
      ②有机多孔电极材料中含有碳元素,科研小组利用13CO2代替原有的CO2进行研究,其目的是确定阴极上生成含碳化合物源自二氧化碳而非有机多孔电极材料;
      ③由图可知,控制电压为0.8V,电解时生成0.2ml乙醇和0.2ml氢气,电极反应为、,则转移电子的物质的量为。
      17. 近年来,碳中和、碳达峰成为热点。以、为原料生产甲醇是一种有效利用二氧化碳的途径。涉及的反应有:
      I.
      II.
      III.
      (1)关于反应I,下列描述不正确的是___________(填字母序号)。
      A. 恒容下达平衡状态时,再充入少量氦气,正逆反应速率不变
      B. 当混合气体的平均摩尔质量不再发生变化时,反应达平衡状态
      C. 当反应达平衡状态时,
      D. 恒温下缩小容器体积,反应物的活化分子百分数增大
      (2)反应II在催化剂的作用下发生,其可能反应机理如下图所示。
      在合成甲醇过程中,需要不断分离出甲醇的原因为___________(填选项字母)。
      a.有利于平衡正向移动 b.防止催化剂中毒 c.提高正反应速率
      (3)若反应IV的平衡常数表达式为,根据反应I-II-III,请写出反应IV的热化学方程式:___________。
      (4)工业中,对于反应I,通常同时存在副反应:反应Ⅴ 。在一定条件下,在合成塔中充入一定量和。不同压强时,的平衡转化率如图a所示。当气体总压强恒定为时,平衡时各物质的物质的量分数如图b所示。
      ①图a中,相同温度下,压强越大,的平衡转化率越大,其原因是___________。
      ②由图b可知,___________0(填“>”、“
      (5) ①. 升高温度,反应Ⅳ、Ⅴ的反应速率均增大,但反应Ⅴ的反应速率变化更大,导致的实际转化率提高而甲醇的选择性降低 ②. 0.8
      (6) ①. ②. 20%
      【解析】
      【小问1详解】
      A.恒容时,再充入少量氦气,反应体系气体的分压不变,正逆反应速率不变,A正确;
      B.都是气体参加的反应,正向体积减小,当混合气体的平均摩尔质量不再发生变化时,各组分含量不在变化,反应达平衡状态,B正确;
      C.当反应达平衡状态时,,C正确;
      D.恒温下缩小容器体积,单位体积内反应物分子总数增大,反应物的活化分子百分数不变,D错误;
      故选D;
      【小问2详解】
      在合成甲醇过程中,不断分离出甲醇,降低体系内甲醇的浓度,有利于平衡正向移动;另外分离出甲醇后可增加催化剂活化点位数目,有利于提高催化剂吸附反应物的能力,从而提高正反应速率,故ac正确;
      【小问3详解】
      根据K可知反应为:,该反应可以由而来,故;
      【小问4详解】
      ①反应Ⅰ正向体积减小,增大压强平衡正向移动,因此压强越大,二氧化碳的转化率越大;
      ②图b中可知升高温度的物质的量分数增大,反应Ⅴ平衡正移,因此反应Ⅴ为吸热反应,;
      【小问5详解】
      ①温度升高,的实际转化率提高而甲醇的选择性降低,可能是因为升高温度,反应Ⅳ、Ⅴ的反应速率均增大,但反应Ⅴ的反应速率变化更大,导致的实际转化率提高而甲醇的选择性降低;
      ②设起始时和的物质的量分别为、,设达到平衡时反应Ⅳ消耗的为x ml,反应Ⅴ消耗的为y ml,可得:,
      结合题意可知平衡时和的体积分数相同,则,解得:,,平衡时各气体为:为,为,为,为,为,总气体为;平衡时反应V的;
      【小问6详解】
      ①时阴极二氧化碳得电子生成的方程式为:;
      ②当电解电压为时,电解生成的和的物质的量之比为,生成转移电子,生成转移电子,图中可以读出生成甲酸的FE%为15%,,,图中生成的法拉第效率为20%。
      18. 以铬铁矿(主要成分为,还含有MgO、、等)为原料制备的一种工艺流程如图。
      已知:与纯碱焙烧转化为,与纯碱焙烧转化为。
      (1)过程Ⅰ中转化为和,反应中与的化学计量数之比为______。
      (2)滤渣1主要含有______。
      (3)矿物中相关元素可溶性组分的物质的量浓度c与pH的关系如下图所示。
      ①过程Ⅲ中使用溶液的目的是____________。
      ②过程Ⅳ发生反应,计算该反应的______。
      (4)利用膜电解技术,以溶液为阳极室电解质溶液,NaOH溶液为阴极室电解质溶液也可以制备,装置如图。
      ①离子交换膜应该选用______。
      a.阴离子交换膜 b.质子交换膜 c.阳离子交换膜
      ②结合方程式解释产生的原理______。
      (5)测定产品中的质量分数。
      称取产品,用500mL容量瓶配制为待测液。取25mL待测液于锥形瓶中,加入蒸馏水和稀硫酸等,用标准溶液滴定至终点,消耗标准溶液。产品中(摩尔质量为)的质量分数为______。
      已知:酸性条件下被还原为。
      【答案】(1)4:7 (2)Fe2O3和MgO
      (3) ①. 调节溶液pH使、转化沉淀过滤除去 ②.
      (4) ①. c ②. 阳极发生反应为:,导致增大,促进平衡正向移动,产生,同时部分钠离子移向阴极区,在阳极区产生Na2Cr2O7
      (5)
      【解析】
      【分析】分析流程可知,铬铁矿(主要成分为,还含有MgO、、等)中加入纯碱,也有O2参与,进行焙烧,生成Na2CrO4、Fe2O3、 NaAlO2、Na2SiO3加入水进行“浸取”, 过滤,滤渣1为不溶于水的MgO、Fe2O3,向过滤后向溶液中加入H2SO4调节溶液pH使NaAlO2、Na2SiO3、MgSiO3转化为氢氧化铝、氢氧化镁和硅酸沉淀(滤渣2)过滤除去,再向滤液中加入H2SO4 ,将Na2CrO4转化为Na2Cr2O7,所得溶液冷却结晶得到Na2Cr2O7•2H2O晶体,母液中还含有大量H2SO4可以循环利用,据此分析回答问题。
      【小问1详解】
      由题可知,过程Ⅰ中转化为和,反应为:,反应中与的化学计量数之比为4:7,故答案为:4:7。
      【小问2详解】
      根据分析可知滤渣1主要含有Fe2O3、MgO,故答案为:Fe2O3、MgO。
      小问3详解】
      ①向过滤后向溶液中加入H2SO4调节溶液pH使NaAlO2、Na2SiO3转化为氢氧化铝和硅酸沉淀(滤渣2)过滤除去,故答案为:调节溶液pH使、转化沉淀过滤除去;
      ②过程Ⅳ发生反应,图中的点取pH=2.4,对应,有,又有即,该反应的,故答案为:。
      【小问4详解】
      以溶液为阳极室电解质溶液,NaOH溶液为阴极室电解质溶液,制备,电解过程中实质是电解水,阳极发生反应为:,阴极发生的反应为:,阳极区中由可知,在氢离子浓度较大的电极室中制得,即Na2Cr2O7在阳极区产生,为保持溶液为电中性,离子交换膜应该选用阳离子交换膜,让钠离子通过交换膜移向阴极,由此可知总反应方程式为:,故答案为:c;阳极发生反应为:,导致增大,促进平衡正向移动,产生,同时部分钠离子移向阴极区,在阳极区产生Na2Cr2O7。
      【小问5详解】
      根据得失电子守恒,可得反应的关系式为:,,即,故答案为:。
      19. 二氯异氰尿酸钠[,]是一种高效广谱杀菌消毒剂,常温下为白色固体,难溶于冷水。实验室中,先向溶液通入产生高浓度溶液,再与氰尿酸吡啶溶液反应制备二氯异氰尿酸钠并测其纯度。
      已知:,该反应为放热反应。
      回答下列问题:
      (1)装置A中a的名称是___________,其作用为___________;装置C中试剂可选用___________。
      (2)装置存在一处缺陷,会导致装置B中的利用率降低,改进方法是___________。
      (3)三颈烧瓶液面上方出现黄绿色气体时,由上口加入的吡啶溶液,反应过程中仍需不断通入,原因是___________。
      (4)反应结束后,B中浊液经过滤、___________、干燥得到粗产品。
      (5)利用碘量法测定粗产品中二氯异氰尿酸钠的纯度,原理为:



      准确称取m g粗产品,溶于无氧蒸馏水配成溶液;取溶液于碘量瓶中,加入适量稀硫酸和过量溶液,密封在暗处静置;加入指示剂,用标准溶液滴定至终点,消耗标准溶液V mL。
      ①加入的指示剂是___________。
      ②滴定终点的现象是:___________。
      ③粗产品中二氯异氰尿酸钠的纯度为___________%(用含m、c、V的代数式表示)。
      ④若碘量瓶中加入稀硫酸的量过少,将导致粗产品中二氯异氰尿酸钠的纯度___________(填“偏低“偏高”或“无影响”)。
      【答案】(1) ①. 恒压滴液漏斗 ②. 平衡气压,使浓盐酸顺利滴下 ③. 氢氧化钠溶液
      (2)在装置A、B之间增加盛有饱和食盐水的洗气瓶
      (3)使生成的转化为继续参与反应,以提高原料利用率
      (4)冷水洗涤 (5) ①. 淀粉溶液 ②. 当滴入最后半滴标准溶液时,溶液的蓝色恰好褪去,且半分钟不变色 ③. ④. 偏低
      【解析】
      【分析】制备二氯异氰尿酸钠流程:装置A用于制取氯气,装置B中先与反应得到次氯酸钠,高浓度的NaClO溶液与氰尿酸固体,在10℃下反应制备二氯异氰尿酸钠,反应为:,装置C用于吸收尾气。
      【小问1详解】
      装置A中a的为恒压滴液漏斗,作用为平衡气压,使浓盐酸顺利滴下,C的作用是吸收尾气,防止对空气产生污染,可以用氢氧化钠溶液。
      【小问2详解】
      由于盐酸挥发的也会与B中的反应,导致的利用率降低,改进方法是在装置A、B之间增加盛有饱和食盐水的洗气瓶。
      【小问3详解】
      制备二氯异氰尿酸钠,反应为:,有副产物氢氧化钠产生,反应过程中仍需不断通入气体,发生反应:,使反应生成的再次生成并参与反应,提高原料的利用率。
      【小问4详解】
      反应结束后,C中浊液经过滤,因表面含有杂质,需洗涤,根据其常温下为白色固体,难溶于冷水的性质,选择冷水洗涤,减少晶体溶解。
      【小问5详解】
      ①用标准溶液滴定生成的碘单质,应使用淀粉做指示剂;
      ②淀粉溶液作指示剂,淀粉与碘单质作用呈蓝色,当碘单质刚好反应完时,溶液由蓝色变为无色,故滴定终点的现象是:当滴入最后半滴标准溶液时,溶液的蓝色恰好褪去,且半分钟不变色;
      ③由已知的方程式可知:,,,则粗产品中二氯异氰尿酸钠的纯度为%;
      A
      B
      C
      D
      物质性质或用途
      化学原理
      A
      明矾、可用作自来水处理剂
      明矾、可以杀菌消毒
      B
      青铜和铁器“干千年,湿万年,不干不湿就半年”
      半干半湿条件下最易发生吸氧腐蚀
      C
      含氟牙膏可以预防龋齿
      使牙齿表面的牙釉质转变为更难溶的氟磷灰石
      D
      实验室制氢气时滴加几滴溶液
      形成铜锌原电池加快反应速率
      A.制取
      B.制取
      C.净化
      D.制取
      实验操作
      实验目的或结论
      A
      向溶液中加入溶液,产生白色沉淀和无色无味气体
      和的水解相互促进
      B
      向溶液中滴入3滴酚酞,溶液为无色
      pH小于8.2
      C
      25℃下,相同体积的和盐酸分别与足量的锌反应,生成氢气更多
      是弱酸
      D
      在20℃和40℃下,用pH计分别测定等体积等浓度溶液的pH
      探究温度对水解平衡的影响
      实际转化率(%)
      甲醇选择性(%)(即转化的中生成甲醇的百分比)
      543
      12.3
      42.3
      553
      15.3
      39.1

      相关试卷

      福建省厦门第一中学高二上学期期末模拟考试 化学试题(解析版)-A4:

      这是一份福建省厦门第一中学高二上学期期末模拟考试 化学试题(解析版)-A4,共23页。试卷主要包含了可能用的相对原子质量, 化学与人类生产、生活密切相关等内容,欢迎下载使用。

      福建省厦门第一中学高二上学期期末模拟考试 化学试题(原卷版)-A4:

      这是一份福建省厦门第一中学高二上学期期末模拟考试 化学试题(原卷版)-A4,共11页。试卷主要包含了可能用的相对原子质量, 化学与人类生产、生活密切相关等内容,欢迎下载使用。

      福建省福州第一中学高二上学期期中测试 化学试题 (解析版)-A4:

      这是一份福建省福州第一中学高二上学期期中测试 化学试题 (解析版)-A4,共21页。试卷主要包含了选择题,非选择题等内容,欢迎下载使用。

      资料下载及使用帮助
      版权申诉
      • 1.电子资料成功下载后不支持退换,如发现资料有内容错误问题请联系客服,如若属实,我们会补偿您的损失
      • 2.压缩包下载后请先用软件解压,再使用对应软件打开;软件版本较低时请及时更新
      • 3.资料下载成功后可在60天以内免费重复下载
      版权申诉
      若您为此资料的原创作者,认为该资料内容侵犯了您的知识产权,请扫码添加我们的相关工作人员,我们尽可能的保护您的合法权益。
      入驻教习网,可获得资源免费推广曝光,还可获得多重现金奖励,申请 精品资源制作, 工作室入驻。
      版权申诉二维码
      欢迎来到教习网
      • 900万优选资源,让备课更轻松
      • 600万优选试题,支持自由组卷
      • 高质量可编辑,日均更新2000+
      • 百万教师选择,专业更值得信赖
      微信扫码注册
      手机号注册
      手机号码

      手机号格式错误

      手机验证码 获取验证码 获取验证码

      手机验证码已经成功发送,5分钟内有效

      设置密码

      6-20个字符,数字、字母或符号

      注册即视为同意教习网「注册协议」「隐私条款」
      QQ注册
      手机号注册
      微信注册

      注册成功

      返回
      顶部
      学业水平 高考一轮 高考二轮 高考真题 精选专题 初中月考 教师福利
      添加客服微信 获取1对1服务
      微信扫描添加客服
      Baidu
      map