搜索
      上传资料 赚现金

      (人教版)选择性必修第一册高二物理同步学案3.1 波的形成(2份,原卷版+解析版)

      • 511.39 KB
      • 2025-12-24 15:23:29
      • 47
      • 0
      • ETliang
      加入资料篮
      立即下载
      查看完整配套(共2份)
      包含资料(2份) 收起列表
      学案
      (人教版)选择性必修第一册高二物理同步学案3.1 波的形成(解析版).docx
      预览
      练习
      (人教版)选择性必修第一册高二物理同步学案3.1 波的形成(原卷版).docx
      预览
      正在预览:(人教版)选择性必修第一册高二物理同步学案3.1 波的形成(解析版).docx
      (人教版)选择性必修第一册高二物理同步学案3.1 波的形成(解析版)第1页
      高清全屏预览
      1/12
      (人教版)选择性必修第一册高二物理同步学案3.1 波的形成(解析版)第2页
      高清全屏预览
      2/12
      (人教版)选择性必修第一册高二物理同步学案3.1 波的形成(解析版)第3页
      高清全屏预览
      3/12
      (人教版)选择性必修第一册高二物理同步学案3.1 波的形成(原卷版)第1页
      高清全屏预览
      1/8
      (人教版)选择性必修第一册高二物理同步学案3.1 波的形成(原卷版)第2页
      高清全屏预览
      2/8
      (人教版)选择性必修第一册高二物理同步学案3.1 波的形成(原卷版)第3页
      高清全屏预览
      3/8
      还剩9页未读, 继续阅读

      物理选择性必修 第一册波的形成巩固练习

      展开

      这是一份物理选择性必修 第一册波的形成巩固练习,文件包含人教版选择性必修第一册高二物理同步学案31波的形成解析版docx、人教版选择性必修第一册高二物理同步学案31波的形成原卷版docx等2份试卷配套教学资源,其中试卷共20页, 欢迎下载使用。
      基础导学
      要点一、波的形成和传播
      1.波:振动的传播称为 波动 ,简称波.
      2.波的形成和传播(以绳波为例)
      (1)一条绳子可以分成一个个小段,一个个小段可以看做一个个相连的 质点 ,这些质点之间存在着相互作用.
      (2)当手握绳端上下振动时, 绳端 带动相邻质点,使它也上下振动。这个质点又带动更远一些的质点……绳上的质点都跟着 振动 起来,只是后面的质点总比前面的质点 迟 一些开始振动.
      要点二、横波和纵波
      要点三、机械波
      1.介质
      (1)定义:波借以传播的物质.
      (2)特点:组成介质的质点之间有相互作用,一个质点的振动会引起相邻 质点 的振动.
      2.机械波:机械振动在介质中传播,形成了 机械波 .
      3.机械波的特点
      (1)介质中有机械波传播时,介质本身并不随波一起传播,它传播的只是振动 这种运动形式.
      (2)波是传递 能量 的一种方式.
      (3)波可以传递 信息 .
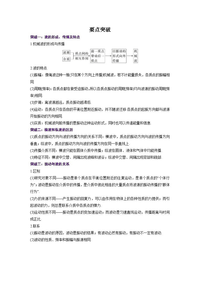
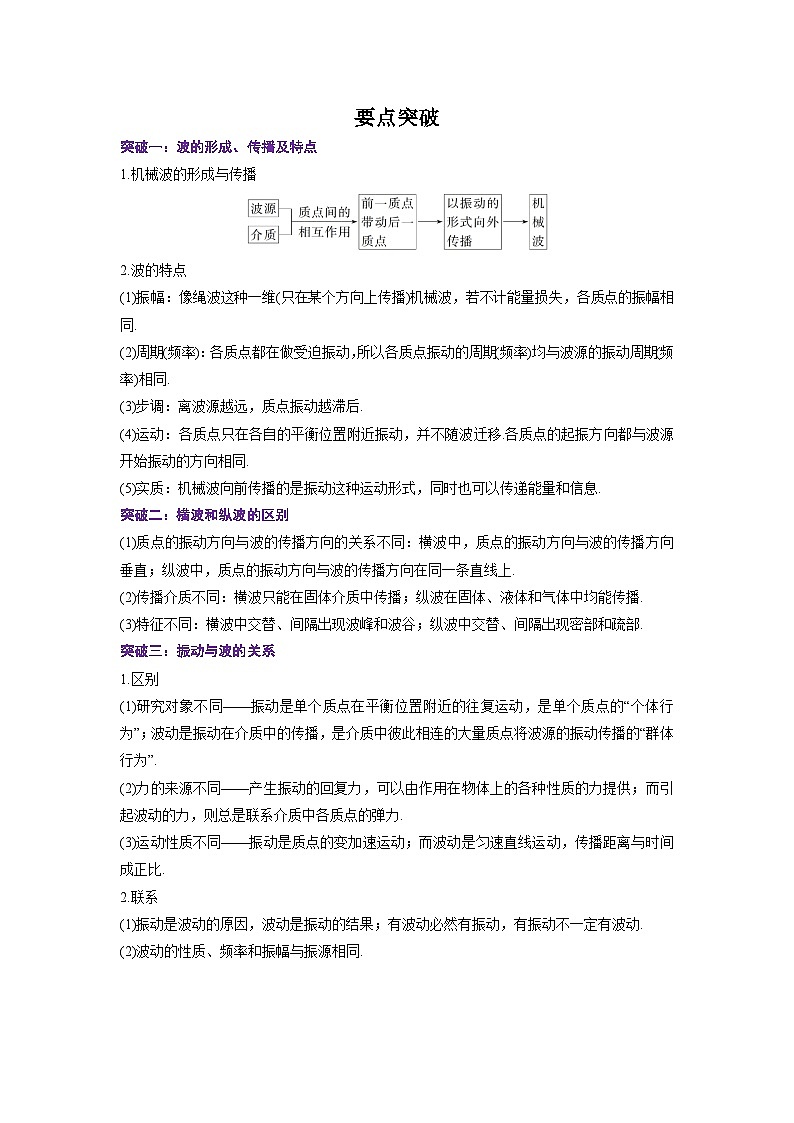
      要点突破
      突破一:波的形成、传播及特点
      1.机械波的形成与传播
      2.波的特点
      (1)振幅:像绳波这种一维(只在某个方向上传播)机械波,若不计能量损失,各质点的振幅相同.
      (2)周期(频率):各质点都在做受迫振动,所以各质点振动的周期(频率)均与波源的振动周期(频率)相同.
      (3)步调:离波源越远,质点振动越滞后.
      (4)运动:各质点只在各自的平衡位置附近振动,并不随波迁移.各质点的起振方向都与波源开始振动的方向相同.
      (5)实质:机械波向前传播的是振动这种运动形式,同时也可以传递能量和信息.
      突破二:横波和纵波的区别
      (1)质点的振动方向与波的传播方向的关系不同:横波中,质点的振动方向与波的传播方向垂直;纵波中,质点的振动方向与波的传播方向在同一条直线上.
      (2)传播介质不同:横波只能在固体介质中传播;纵波在固体、液体和气体中均能传播.
      (3)特征不同:横波中交替、间隔出现波峰和波谷;纵波中交替、间隔出现密部和疏部.
      突破三:振动与波的关系
      1.区别
      (1)研究对象不同——振动是单个质点在平衡位置附近的往复运动,是单个质点的“个体行为”;波动是振动在介质中的传播,是介质中彼此相连的大量质点将波源的振动传播的“群体行为”.
      (2)力的来源不同——产生振动的回复力,可以由作用在物体上的各种性质的力提供;而引起波动的力,则总是联系介质中各质点的弹力.
      (3)运动性质不同——振动是质点的变加速运动;而波动是匀速直线运动,传播距离与时间成正比.
      2.联系
      (1)振动是波动的原因,波动是振动的结果;有波动必然有振动,有振动不一定有波动.
      (2)波动的性质、频率和振幅与振源相同.
      典例精析
      题型一:波的形成和传播
      例一.关于振动和波的关系,下列说法中不正确的是( )
      A.波源发生振动,可能会产生机械波B.振动的质点不会随波发生迁移
      C.波的传播速度就是质点振动的速度D.波源停止振动时,波不会立即停止传播
      【答案】.C
      【详解】
      A.波源发生振动,如果有传播振动的介质就会产生机械波,选项A正确;
      B.在波的传播中,振动质点只在各自的平衡位置附近振动,并不随波的传播发生迁移,选项B正确;
      C.波的传播速度与质点振动的速度是不同的,选项C错误;
      D.在波的传播中,如振源停止振动,由于惯性,质点的振动并不立即停止,则波的传播并不会立即停止,选项D正确。
      本题选不正确的,故选C。
      变式迁移1:介质中有一列横波,对此列波下列说法正确的是( )
      A.波的传播方向与质点的振动方向平行
      B.波的传播速度等于振源的振动速度
      C.波的频率等于振源的振动频率
      D.任一振动质点每经过一个周期沿波的传播方向移动一个波长
      【答案】.C
      【详解】
      A.在横波中,波的传播方向与质点的振动方向垂直,故A错误;
      B.波的传播速度与振源的振动速度不同,波的传播速度是振动状态在介质中传播的速度,在同一均匀介质中波是匀速传播的,而振源的速度是周期性变化的,两者无关,故B错误;
      C.波在传播过程中,各个质点的振动频率等于振源的振动频率,所以波的频率等于振源的振动频率,故C正确;
      D.任一振动质点只在自己平衡位置附近振动,不沿波的传播方向移动,故D错误。
      故选C。
      题型二:机械波中质点振动的特点
      例二.一列简谐横波沿x轴方向传播,某时刻的波形如图所示,此时质点F的振动方向沿y轴负方向,则( )
      A.此刻质点B的振动方向与质点H的振动方向相同
      B.此刻质点E向右移动
      C.这列波沿x轴正方向传播
      D.质点B将比质点D先回到平衡位置
      【答案】.A
      【详解】
      C.因此时质点F的振动方向沿y轴负方向,则这列波沿x轴负方向传播,选项C错误;
      A.此刻质点B向上振动,质点H向上振动,即质点B的振动方向与质点H的振动方向相同,选项A正确;
      B.质点只能在自己平衡位置附近上下振动,即此刻质点E向下振动,不可能向右移动,选项B错误;
      D.质点B向上振动,质点D向下振动,则质点B将比质点D后回到平衡位置,选项D错误。
      故选A。
      变式迁移2:关于机械波中的横波和纵波,下列说法正确的是( )
      A.对于纵波,质点的振动方向和波的传播方向有时相同,有时相反
      B.对于横波,质点的振动方向与波的传播方向有时会相同
      C.形成纵波的质点随波一起迁移
      D.空气介质只能传播横波
      【答案】.A
      【详解】
      A.波的传播方向和质点的振动方向在一条直线上的为纵波,有时相同,有时相反,A项正确;
      B.波的传播方向和质点的振动方向垂直的为横波,B项错误;
      C.质点不会随着的波的传播而发生迁移,C项错误;
      D.空气介质只能传播纵波,D项错误。
      故选A。
      题型三:机械振动和机械波的关系
      例三.关于机械振动与机械波,下列说法不正确的是( )
      A.机械波的频率等于振源的振动频率
      B.机械波的传播速度与振源的振动速度相等
      C.机械波在介质中传播的速度由介质本身决定
      D.在一个周期内,沿着波的传播方向,振动在介质中传播一个波长的距离
      【答案】B
      【详解】A.机械波是波源的振动形式在介质中传播,所以机械波的频率等于波源的振动频率,A正确,不符合题意;B.机械波的传播速度是由介质决定的,不同介质中机械波的传播速度不同,振源的振动速度周期性变化,两者完全不同,B错误,符合题意;C.机械波的传播速度由介质决定,周期由振源决定,C正确,不符合题意;D.根据波长的定义可知,沿着波的传播方向,一个周期内,波传播的距离等于一个波长,D正确,不符合题意。故选B。
      变式迁移3:一列沿x轴正向传播,周期为2.0s的简谐横波,某时刻的波形如图所示,比较介质中的三个质点a、b、c,则( )
      A.此刻质点a的速度为负,加速度为正的最大值
      B.此刻质点b的振动速度等于波的传播速度
      C.此刻质点c的振动方向为y轴正方向
      D.经过0.50s,机械波沿x轴传播距离为2m
      【答案】.D
      【详解】
      A.由波形图可知,此刻质点a的速度为0,加速度为负的最大值,选项A错误;
      B.机械波传播过程中,质点只在自己平衡位置附近振动,其振动速度与波的传播速度是两个不同的概念,则此刻质点b的振动速度不一定等于波的传播速度,选项B错误;
      C.根据“同侧法”可知,此刻质点c的振动方向为y轴负方向,选项C错误;
      D.经过0.50s=,则机械波沿x轴传播距离
      选项D正确。
      故选D。
      强化训练
      选择题
      1.关于振动和波的关系,下列说法正确的是( )
      A.如果波源停止振动,在介质中传播的波也立即停止
      B.发声体在振动时,一定会产生声波
      C.波动的过程是介质质点由近及远的迁移过程
      D.波动的过程是质点的振动形式及能量由近及远的传播过程
      【答案】.D
      【解析】A.由于机械波依据介质传播,如果振源停止振动,已经振动的质点,由于惯性还要振动一会儿,所以形成的波不会立即停止,故A错误;
      B.机械波是机械振动在介质中传播的过程,有机械振动不一定有机械波,还必须有传播振动的介质,故B错误;
      CD.波在介质中传播,不是介质质点由近及远的传播过程,而是质点的振动形式及能量由近及远的传播过程,故C错误,D正确。
      【点睛】
      机械波产生的条件要有振源与介质,两者缺一不可。振源振动的速度与波的速度大小、方向有本质的区别,要善于鉴别,并注意机械波在介质中传播时,频率不变。
      2.关于机械振动与机械波说法不正确的是( )
      A.机械波的频率等于振源的振动频率
      B.质点振动的方向总是垂直于波传播的方向
      C.在一个周期内,沿着波的传播方向,振动在介质中传播一个波长的距离
      D.机械波在介质中传播的速度由介质本身决定
      【答案】.B
      【解析】A.振源的振动会带动周围质点的振动,从而形成机械波,故机械波的频率等于振源的振动频率,选项A正确,不符合题意;
      B.纵波的传播方向与质点振动方向在同一直线上,选项B错误,符合题意;
      C.由可知,在一个周期内,沿着波的传播方向,振动在介质中传播一个波长的距离,选项C正确,不符合题意;
      D.机械波在介质中的传播速度由介质本身的性质决定,D正确,不符合题意。
      故选B。
      3.关于振动和波的关系,下列说法中正确的是
      A.如果振源停止振动,在介质中传播的波动也立即停止
      B.物体作机械振动,一定产生机械波
      C.波的速度即为振源的振动速度
      D.波在介质中传播的频率,与介质性质无关,仅由振源的振动频率决定
      【答案】.D
      【解析】振源停止振动时,在介质中传播的波动并不立即停止物体作机械振动,不一定产生机械波波的速度与振源的振动速度不同波在介质中传播的频率,与介质性质无关,仅由振源的振动频率决定.
      振源停止振动时,由于惯性,其他振动质点并不立即停止振动,所以在介质中传播的波动并不立即停止.故A错误.物体作机械振动,不一定产生机械波,还需要传播振动的介质.故B错误.波在均匀介质中匀速传播,速度不变,而质点的振动速度随时间是周期性变化的,所以波的速度与振源的振动速度不同.故C错误.波在介质中传播的频率等于振源的振动频率,与介质性质无关,仅由振源决定.故D正确.故选D.
      4.在一平静的湖面上漂浮着一轻木块,向湖中投入一石块,在湖面上激起水波,关于木块的运动情况,以下正确的是( )
      A.因为“随波逐流”木块将被推至远处
      B.因不知道木块离波源的远近如何,所以无法确定木块的运动情况
      C.木块被推动的距离与木块的质量大小和所受水的阻力的大小等情况有关
      D.无论木块离波源的远近如何,它都不能被波推动,最多只能在湖面上做上下振动
      【答案】.D
      【解析】波传播的是振动这种形式,各质点在各自平衡位置运动,不随波向前移动,故ABC错误,D正确。
      故选D。
      5.下列关于理想机械波的说法错误的是( )
      A.波中各质点的振动频率是相同的
      B.质点开始振动时的速度方向与波源的传播方向相同
      C.波由近及远地迁移,质点只在平衡位置附近做往返运动
      D.波源的能量随波动由近及远地传播
      【答案】.B
      【解析】A.波中各质点的振动频率等于波源的振动频率,所以波中各质点的振动频率是相同的,A正确,不符合题意;
      B.波在传播的过程中,质点的振动方向与波的传播方向垂直,B错误,符合题意;
      C.波在传播过程中,质点在平衡位置附近做往复运动,通过振动的形式将波由近及远地迁移,C正确,不符合题意;
      D.波在传播振动的过程中,同时将能量由近及远传播,D正确,不符合题意。
      故选B。
      6.一根粗细均匀的绳子,右侧固定,使左侧的S点上下振动,产生一列向右传播的机械波,某时刻的波形如图所示.下列说法中正确的是( )
      A.该波的波速逐渐增大
      B. 该波的波速逐渐减小
      C. 该波的频率逐渐增大
      D. 该波的频率逐渐减小
      【答案】C
      【解析】波速是由介质的性质决定的,与波长无关,故该波的波速保持不变,故A、B错误.由图看出,该波的波长逐渐减小,而波速一定,由波速v=λf分析得知频率逐渐增大,故C正确,D错误.
      7.声音在空气中传播的过程中,以下说法正确的是( )
      A. 波速不断减小
      B. 频率不断减小
      C. 振幅不断减小
      D. 波长不断减小
      【答案】C
      【解析】声音是由物体的振动产生的,声音在空气中的传播过程中,传播速度、频率以及波长均不发生变化;但其振幅随着距离的增大而减小, 故A、B、D错误,C正确,
      8. 区分横波和纵波的依据是( )
      A. 质点沿水平方向还是沿竖直方向振动
      B. 波沿水平方向还是沿竖直方向传播
      C. 质点的振动方向和波的传播方向是相互垂直还是在一条直线上
      D. 质点振动的快慢
      【答案】C
      【解析】横波与纵波在教材中唯一一个分类的标准是看质点振动方向和波传播方向的关系,若互相垂直,为横波,若在一条直线上,为纵波,因此只有选项C正确.
      9.用手握住较长软绳的一端连续上下抖动,形成一列简谐横波.某一时刻的波形如图所示,绳上a、b两质点均处于波峰位置.下列说法正确的是( )
      A.a、b两点之间的距离为半个波长
      B.a、b两点振动开始时刻相差半个周期
      C.b点完成全振动次数比a点多一次
      D.b点完成全振动次数比a点少一次
      【答案】D
      【解析】相邻的两个波峰之间的距离为一个波长,A错误.波在一个周期内向前传播的距离为一个波长,a点比b点早振动一个周期,完成全振动的次数也比b点多一次,故B、C错误,D正确.
      10.一列沿x轴正方向传播的简谐横波,某时刻的波形如图所示.P为介质中的一个质点,从该时刻开始的一段极短时间内,P的速度v和加速度a的大小变化情况是( )
      A.v变小,a变大
      B.v变小,a变小
      C.v变大,a变大
      D.v变大,a变小
      【答案】D
      【解析】从波的图像可以判断此时P点向上运动,正靠近平衡位置,做加速度逐渐减小的加速运动,故D项正确.
      二、解答题
      11.如图甲所示为波源1的振动图像,图乙为均匀介质中一些均匀分布等间距的质点在t=1 s时的振动状态,其中质点4刚开始振动。请在图丙中画出t=5 s时质点的振动状态。
      【答案】
      【详解】由甲图可知,波的周期T=4s,根据波传播的规律t=5 s时,振源出现在波峰,质点16起振,如图所示。
      12.细绳的一端在外力作用下从t=0时刻开始做简谐运动,激发出一列简谐横波,如图所示,在细绳上选取15个点,图甲为t=0时刻各点所处的位置,图乙为t=T/4时刻的波形图(T为波的周期).请你在图丙中画出t=3T/4时刻的波形图.
      【答案】:t=eq \f(3,4)T时刻的波形如下图所示.
      【解析】:由题知,t=eq \f(T,4)时刻,第1个质点到达最高点,第4个质点起振,则再经eq \f(T,4),即t=eq \f(T,2)时刻,第4个质点到达最高点,第7个质点起振,再经eq \f(T,4),即t=eq \f(3,4)T时刻,第7个质点到达最高点,第10个质点起振.
      定义
      标志性物理量
      实物波形
      横波
      质点的振动方向与波的传播方向相互 垂直 的波
      (1)波峰:凸起的最高处
      (2)波谷:凹下的最低处
      纵波
      质点的振动方向与波的传播方向在同一直线 上的波
      (1)密部:质点分布最密 的位置
      (2)疏部:质点分布 最疏的位置

      相关试卷

      物理选择性必修 第一册波的形成巩固练习:

      这是一份物理选择性必修 第一册波的形成巩固练习,文件包含人教版选择性必修第一册高二物理同步学案31波的形成解析版docx、人教版选择性必修第一册高二物理同步学案31波的形成原卷版docx等2份试卷配套教学资源,其中试卷共20页, 欢迎下载使用。

      高中物理波的形成课堂检测:

      这是一份高中物理波的形成课堂检测,文件包含人教版选择性必修第一册高二物理上学期同步学案+巩固练习31波的形成原卷版docx、人教版选择性必修第一册高二物理上学期同步学案+巩固练习31波的形成解析版docx等2份试卷配套教学资源,其中试卷共24页, 欢迎下载使用。

      高中人教版 (2019)波的形成达标测试:

      这是一份高中人教版 (2019)波的形成达标测试,文件包含人教版选择性必修第一册高二物理同步分层练习31波的形成原卷版docx、人教版选择性必修第一册高二物理同步分层练习31波的形成解析版docx等2份试卷配套教学资源,其中试卷共20页, 欢迎下载使用。

      资料下载及使用帮助
      版权申诉
      • 1.电子资料成功下载后不支持退换,如发现资料有内容错误问题请联系客服,如若属实,我们会补偿您的损失
      • 2.压缩包下载后请先用软件解压,再使用对应软件打开;软件版本较低时请及时更新
      • 3.资料下载成功后可在60天以内免费重复下载
      版权申诉
      若您为此资料的原创作者,认为该资料内容侵犯了您的知识产权,请扫码添加我们的相关工作人员,我们尽可能的保护您的合法权益。
      入驻教习网,可获得资源免费推广曝光,还可获得多重现金奖励,申请 精品资源制作, 工作室入驻。
      版权申诉二维码
      高中物理人教版 (2019)选择性必修 第一册电子课本

      1 波的形成

      版本: 人教版 (2019)

      年级: 选择性必修 第一册

      切换课文
      • 同课精品
      • 所属专辑23份
      • 课件
      • 教案
      • 试卷
      • 学案
      • 更多
      欢迎来到教习网
      • 900万优选资源,让备课更轻松
      • 600万优选试题,支持自由组卷
      • 高质量可编辑,日均更新2000+
      • 百万教师选择,专业更值得信赖
      微信扫码注册
      手机号注册
      手机号码

      手机号格式错误

      手机验证码 获取验证码 获取验证码

      手机验证码已经成功发送,5分钟内有效

      设置密码

      6-20个字符,数字、字母或符号

      注册即视为同意教习网「注册协议」「隐私条款」
      QQ注册
      手机号注册
      微信注册

      注册成功

      返回
      顶部
      学业水平 高考一轮 高考二轮 高考真题 精选专题 初中月考 教师福利
      添加客服微信 获取1对1服务
      微信扫描添加客服
      Baidu
      map