


所属成套资源:(人教版)选择性必修第三册高二物理同步考点突破精讲精练 (含答案解析)
高中物理人教版 (2019)选择性必修 第三册核力与结合能课后练习题
展开 这是一份高中物理人教版 (2019)选择性必修 第三册核力与结合能课后练习题,共33页。试卷主要包含了核力与四种基本相互作用,结合能,质量亏损等内容,欢迎下载使用。
考点一、核力与四种基本相互作用
1.核力:原子核中的核子之间存在一种很强的相互作用,即存在一种核力,它使得核子紧密地结合在一起,形成稳定的原子核.这种作用称为强相互作用.
2.强相互作用的特点
(1)强相互作用是短程力,作用范围只有约10-15 m.
(2)距离增大时,强相互作用急剧减小.超过10-15 m,相互作用不存在.
3.弱相互作用
(1)弱相互作用是引起原子核β衰变的原因,即引起中子—质子转变的原因.
(2)弱相互作用是短程力,其力程只有10-18 m.
4.四种基本相互作用
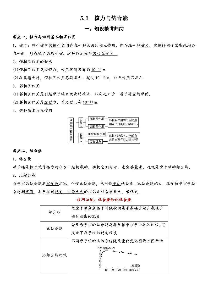
考点二、结合能
1.结合能
原子核是核子凭借核力结合在一起构成的,要把它们分开,也需要能量,这就是原子核的结合能.
2.比结合能
原子核的结合能与核子数之比,叫作比结合能,也叫作平均结合能.比结合能越大,原子核中核子结合得越牢固,原子核越稳定.中等大小的核的比结合能最大,最稳定.
技巧归纳、结合能和比结合能
考点三、质量亏损
1.质能方程
物体的能量与它的质量的关系是:E=mc2.
2.质量亏损
原子核的质量小于组成它的核子的质量之和的现象.
技巧归纳:质量亏损
1.质量亏损Δm的理解
所谓质量亏损,并不是质量消失,而是减少的质量在核子结合成核的过程中以能量的形式辐射出去了.反过来,把原子核分裂成核子,总质量要增加,总能量也要增加,增加的能量要由外部供给.
2.质能方程E=mc2的理解
(1)根据质能方程,物体的总能量与其质量成正比.物体质量增加,则总能量随之增加;质量减少,总能量也随之减少,这时质能方程也写作ΔE=Δmc2.
(2)运用质能方程时应注意单位.一般情况下,公式中各量都应取国际单位制单位.但在微观领域,用国际单位制单位往往比较麻烦,习惯上常用“原子质量单位”和“电子伏特”作为质量和能量的单位,1 u对应931.5 MeV能量.
技巧归纳:核能的计算方法
1.根据质量亏损计算
(1)根据核反应过程,计算核反应前和核反应后的质量亏损Δm.
(2)根据爱因斯坦质能方程ΔE=Δmc2计算核能.
①若Δm的单位是千克,则需要将c=3×108 m/s代入,计算得到的ΔE的单位为焦耳.
②若Δm的单位是原子质量单位u,则可用ΔE=Δm×931.5 MeV计算,即用质量亏损的原子质量单位数乘以931.5 MeV.(1 u相当于931.5 MeV)
2.利用比结合能来计算核能
原子核的结合能=核子的比结合能×核子数,核反应中反应前系统内所有原子核的总结合能与反应后生成的所有新核的总结合能之差,就是该核反应所释放(或吸收)的核能.
二:考点题型归纳
题型一:核力的性质
1.(2021春·江西·高二校联考期中)关于核力,下列说法正确的是( )
A.核力的作用范围只有约mB.核力本质上属于电磁相互作用
C.中子和中子之间不会有核力作用D.核力减小是发生衰变的原因
2.(2020·高二课时练习)在下列判断中,正确的是( )
A.组成核的核子中任何两个核子之间都存在不可忽略的核力作用
B.组成核的中子中任何两个中子之间都存在不可忽略的核力作用
C.组成核的质子中任何两个质子之间都存在不可忽略的库仑斥力作用
D.组成核的质子中任何两个质子之间都存在不可忽略的核力作用
3.(2020·高二课时练习)下列说法中正确的是( )
A.质子与中子的质量不等,但质量数相等
B.两个质子之间,不管距离如何。核力总是大于库仑力
C.同一种元素的原子核有相同的质量数,但中子数可以不同
D.除万有引力外,两个中子之间不存在其他相互作用力
题型二:结合能和比比结合能
4.(2023春·重庆沙坪坝·高二重庆一中校考期中)氦核作用能将恒星中的氦转换成重元素,其中粒子融合到核中的核反应方程为。已知α粒子的结合能为,核的结合能为,该反应释放的能量为,则的比结合能约为( )
A.B.C.D.
5.(2023春·江苏南通·高二海门中学校考期中)“玉兔二号”月球车在太阳光照射不到时,由同位素Pu电池为其保暖供电。Pu238衰变时放出粒子,生成X原子核,产生大量的射线,Pu238半衰期为88年,则( )
A.X原子核的核子数为236
B.射线是Pu238跃迁产生的
C.X原子核和粒子的结合能之和大于Pu238原子核的结合能
D.衰变产生的射线,它的电离能力很强
6.(2023春·重庆沙坪坝·高二重庆南开中学校考期中)关于质量亏损和原子核的结合能以下说法正确的是( )
A.核子数越多,结合能不一定越大
B.核子结合成原子核时会出现质量亏损,这部分亏损的质量消失了
C.两个轻核结合成一个质量较大的核,生成物的结合能比反应物的结合能大
D.原子核的比结合能越大,在自由核子结合成原子核时平均每个核子的质量亏损就越小,平均每个核子质量也就越大
题型三:平均质量曲线
7.(2022·高二课时练习)如图所示,图甲为原子核的比结合能与质量数关系曲线,图乙为原子核的平均核子质量与原子序数的关系曲线,根据两曲线,下列说法正确的是( )
A.根据图甲可知,核的结合能约为7MeV
B.根据图甲可知,核的结合能比核的结合能更大
C.根据图乙可知,核D裂变成核E和F的过程中,比结合能减小
D.根据图乙可知,若A、B能结合成C,结合过程一定要吸收能量
8.(2023春·江苏南京·高二南京市燕子矶中学校考阶段练习)如图所示是描述原子核核子的平均质量与原子序数Z的关系曲线,由图可知下列说法正确的是( )
A.将原子核A分解为原子核B、C吸收能量
B.将原子核D、E结合成原子核F吸收能量
C.将原子核A分解为原子核B、F一定释放能量
D.将原子核F、C结合成原子核B一定释放能量
9.(2022春·高二课时练习)人们发现,不同的原子核,其核子的平均质量(原子核的质量除以核子数)与原子序数有如图所示的关系。下列关于原子结构和核反应的说法错误的是( )
A.由图可知,原子核D和E聚变成原子核F时会有质量亏损要放出能量
B.由图可知,原子核A裂变成原子核B和C时会有质量亏损,要放出核能
C.已知原子核A裂变成原子核B和C时放出的γ射线能使某金属板逸出光电子,若增加γ射线强度,则逸出光电子的最大初动能增大
D.核电站中的核反应堆是利用核裂变的原理工作的
题型四:比结合能曲线
10.(2023春·河北·高二校联考期中)原子核的比结合能曲线如图所示,根据该曲线,下列判断中不正确的是( )
A.核的结合能约为128MeVB.核比核更稳定
C.两个核结合成核时释放能量D.核中核子的平均结合能比核中的大
11.(2022春·江苏南京·高二统考期末)如图是原子核的比结合能与质量数的关系图像,通过该图像可以得出一些原子核的比结合能,如的核子比结合能约为7.6Mev,的核子比结合能约为7Mev,根据该图像判断,下到说法正确的是( )
A.随着原子质量数的增加,原子核的比结合能增大
B.核的结合能最大
C.把分成8个质子和8个中子,会发生质量亏损
D.3个核结合成1个核,释放约7.2MeV的能量
12.(2023春·江苏盐城·高二江苏省响水中学校考阶段练习)根据比结合能随质量数变化的图像分析原子核的比结合能规律,下列正确的是( )
A.He核的结合能约为14MeV
B.Li核的结合能比He核的大,比结合能小
C.U裂变成Kr和Ba要吸收能量
D.两个H核结合成He核时释放的能量刚好等于He核的结合能
题型五:质能方程
13.(2023春·宁夏固原·高二校考期中)太阳内部核反应的主要模式之一是质子-质子循环,循环的结果可表示为,已知和的质量分别为和,,为光速。在4个转变成1个的过程中,释放的能量约为( )
A.8MeVB.16MeV
C.26MeVD.52MeV
14.(2023春·河南开封·高二统考阶段练习)用中子轰击静止的锂核,核反应方程为。已知光子的频率为v,锂核的比结合能为,氦核的比结合能为,X核的比结合能为,普朗克常量为h,真空中光速为c、下列说法中正确的是( )
A.X核为核B.光子的动量
C.释放的核能D.质量亏损
15.(2022春·辽宁沈阳·高二辽宁实验中学期末)“嫦娥五号”中有一块“核电池”,在月夜期间提供电能的同时还能提供一定能量用于舱内温度控制。“核电池”利用了的衰变,衰变方程为,设的质量为,的质量为。下列说法正确的是( )
A.比的中子数少2个
B.在月球上衰变得比在地球上快
C.一个衰变为释放的核能为
D.发生的是衰变,射线具有极强的穿透能力,可用于金属探伤
题型六:核能的计算
16.(2023春·山东聊城·高二山东聊城一中校考阶段练习)用中子轰击锂核()发生核反应,生成氚核和α粒子,并释放出核能。已知中子、氚核、α粒子、锂核的质量分别是,,,,阿伏加德罗常数,质量亏损1u释放的核能为931.5MeV。
(1)请写出核反应方程;
(2)设放出的能量全部来自质量亏损,足量的中子轰击1ml锂核发生核反应,试求释放的核能。(结果保留两位有效数字)
17.(2023春·辽宁沈阳·高二东北育才学校校联考期中)镭核发生衰变,放出一个粒子后变为氡核,已知镭核质量为,氡核的质量为,放出粒子的质量为,已知的质量对应的能量。
(1)写出核反应方程;
(2)求镭核衰变放出的能量;(结果保留三位有效数字)
(3)若镭核衰变前静止在匀强磁场中,求氡核和放出的粒子的半径之比。
18.(2023春·全国·高二期末)用中子轰击锂核发生核反应,生成氚核和粒子,并释放出核能。已知中子、氚核、粒子、锂核的质量分别是,,,,质量亏损1u释放的核能为931.5MeV。
(1)请写出核反应方程;
(2)设放出的能量全部由质量亏损获得,试求释放的核能;(结果保留一位小数)
(3)若反应前中子以0.3MeV的动能和锂核正碰,且碰撞前二者具有等大反向的动量,核反应中放出的核能全部转化动能,求反应后生成的粒子和氚核的动能为多少MeV?
三:课堂过关精练
一、单选题
19.(2023春·重庆渝中·高二重庆巴蜀中学校考期末)“玉兔二号”月球车携带具有放射性的同位素钚Pu,不断衰变,释放能量为设备供热,衰变方程为,半衰期为88年。则( )
A.的比结合能比U的比结合能小
B.若环境温度升高,则衰变得更快
C.该衰变为β衰变
D.若有100个,则经过88年,一定还剩下50个
20.(2023春·江苏苏州·高二校考阶段练习)原子核的比结合能曲线如图所示。根据该曲线,判断下列说法正确的是( )
A.铀核比钡核结合能大,核子平均质量大
B.钡核比氪核核子数多,比结合能大
C.两个结合成时需要吸收能量
D.的结合能约为5MeV
21.(2023春·吉林通化·高二校考阶段练习)镅是一种人工获得的放射性元素,符号,原子序数95,具有强放射性,化学性质活泼,是同位素测厚仪和同位素X荧光仪等的放射源,常用于薄板测厚仪、温度计、火灾自动报警仪及医学上。其衰变方程为,已知核的质量为,核的质量为,X的质量为,真空中的光速为c,下列说法正确的是( )
A.该衰变为衰变
B.的结合能为
C.的比结合能小于的比结合能
D.衰变后核核外电子处于高能级,向低能级跃迁发出射线
22.(2023春·江苏连云港·高二校联考阶段练习)硼核吸收慢中子,转变成X核和粒子,释放出光子。已知光子的波长为,硼核的比结合能为E1,X核的比结合能为E2,氦核的比结合能E3,普朗克常量为h,真空中光速为c。则求核反应过程中释放的核能( )
A.B.
C.D.
23.(2023春·河北邯郸·高二大名县第一中学校考阶段练习)2022年7月,日本政府公布了福岛核电站核污染水的排海计划,引起了周边国家的高度关注。福岛核事故泄漏到海洋的污染物主要有三种:碘131、铯134和铯137,它们的半衰期分别为8天、2年和30年,其中铯137的衰变方程为:+X,下列说法正确的是( )
A.1g碘137经过16天全部衰变
B.长时间来看,碘131的放射性危害大于铯137的放射性危害
C.铯137衰变时,衰变产物中的X为电子
D.铯137衰变时会释放能量,衰变过程中的质量亏损等于X的质量
四:高分突破精练
一、单选题
24.(2023春·湖北武汉·高二武汉中学校考阶段练习)中国实验快堆是第四代核能系统的优选堆型,采用钚()做燃料,在堆心燃料钚的外围再生区里放置不易发生裂变的铀(),钚-239裂变释放出的快中子被再生区内的铀-238吸收,转变为铀-239,铀-239极不稳定,经过衰变,进一步转变为易裂变的钚-239,从而实现核燃料的“增殖”。下列说法正确的是( )
A.铀-239转变为钚-239,需要经过1次α衰变
B.钚-239发生裂变过程中,电荷数守恒,质量守恒
C.铀-239发生衰变的实质是原子核外的电子飞出
D.钚()裂变生成两个中等质量的核,钚核的比结合能小于生成的两个核的比结合能
25.(2023春·山东滨州·高二校联考阶段练习)镭(Ra)是一种具有放射性的元素,是居里夫人发现的新元素,其中最稳定的同位素为,半衰期约为1600年,会衰变成X,其衰变方程为,下列说法正确的是( )
A.衰变前后质量守恒
B.20个经过3200年后一定还剩余5个
C.衰变发出的γ放射线是频率很高的电磁波,具有很强的穿透能力
D.的比结合能比X和α粒子的比结合能大
26.(2023春·辽宁大连·高二育明高中校考期中)磁感应强度为B的匀强磁场,一个静止的放射性原子核()发生了一次衰变。放射出的粒子()在与磁场垂直的平面内做圆周运动,其轨道半径为R。以m、q分别表示粒子的质量和电荷量,生成的新核用Y表示,真空中光速为c,下列说法正确的是( )
A.新核Y在磁场中做圆周运动的轨道半径为
B.粒子做圆周运动可等效成一个环形电流,且电流大小为
C.若衰变过程中释放的核能都转化为粒子和新核Y的动能,则衰变过程中的质量亏损约为
D.发生衰变后产生的粒子与新核Y在磁场中旋转方向相同,且轨迹为相互外切的圆
27.(2023春·陕西咸阳·高二统考期中)我国的火星探测车用放射性材料作为燃料,中的元素是,已知发生衰变的核反应方程为,的半衰期为87.7年.下列说法正确的是( )
A.放出的射线是高速氦核流,它的电离能力很强
B.方程中X是
C.100个原子核经过87.7年后还有50个未衰变
D.的结合能比U的结合能小
28.(2023春·山东泰安·高二统考期中)用中子轰击静止的锂核,核反应方程为。已知光子的波长为,锂核的比结合能为,氦核的比结合能为,氚核的比结合能,普朗克常量为h,真空中光速为c,下列说法中正确的是( )
A.该核反应放出的核能B.该核反应放出的核能
C.该核反应放出的核能D.该核反应放出的核能
29.(2023春·内蒙古赤峰·高二赤峰二中校考阶段练习)自然界中很多具有放射性的原子核,需要发生一系列的衰变才能达到稳定状态。如图所示,某原子核X经过多次衰变后变成原子核Y,则( )
A.原子核X的比结合能大于原子核Y的比结合能,因而原子核X不稳定
B.原子核X变成原子核Y,需要经过8次衰变和6次衰变
C.20个原子核X经过一个半衰期后,还有10个未发生衰变
D.衰变的实质是
30.(2023春·全国·高二期中)2022年9月国家原子能机构展示了近年来核技术在我国国民经济领域的重大应用成果。其中医用同位素镥177的自主可控及批量生产入选。该成果破解了多年来我国对其大量依赖进口的局面。镥177的半衰期约为6.7d,衰变时会辐射射线。其衰变方程为,下列说法正确的是( )
A.该反应产生的新核比的比结合能小
B.衰变时放出的X粒子的穿透性比γ射线强
C.衰变时放出的X粒子来自于177内中子向质子的转化
D.含有镥177的药物经过13.4d后,将有四分之一的镥177发生衰变
二、多选题
31.(2023春·河北邢台·高二校联考阶段练习)正电子发射型计算机断层显像的基本原理是将放射性同位素注入人体,在人体内衰变放出的正电子与人体内的负电子相遇湮灭转化为一对光子,被探测器采集后,经计算机处理生成清晰图像.已知的半衰期为,正、负电子的质量均为,光速,普朗克常量,下列说法正确的是( )
A.辐射出光子的动量为
B.正、负电子相遇湮灭过程的质量亏损为
C.在人体内衰变的方程是
D.经过剩余为原来的四分之一
32.(2023春·内蒙古赤峰·高二赤峰二中校考阶段练习)如图所示,某放射性元素的原子核静止在P点,该原子核发生衰变后,放出一个粒子和一个新核,它们速度方向与磁场方向垂直,其轨迹均为圆弧,半径之比为45:1,重力、阻力和库仑力均不计。下列说法正确的是( )
A.放射性元素原子核的电荷数是90
B.根据轨迹可判断,本次衰变为衰变,可能的核反应方程为
C.粒子和新核的动量比为1:45
D.衰变前核的质量大于衰变后粒子和新核的总质量
33.(2023春·湖北武汉·高二武汉中学校考阶段练习)伽马刀是一种特殊的治疗手段,主要是利用伽马射线对病变组织,进行大剂量聚集照射,使其产生局灶性的坏死或者是功能改变,因此达到理想的治疗目的。其原理是进入癌细胞内的硼核()吸收慢中子,转变成锂核()和粒子,释放出射线。已知硼核()的比结合能为,锂核()的比结合能为,氦核的比结合能为,真空中光速为c、下列判断正确的是( )
A.硼核()变成锂核()和粒子的核反应是衰变
B.射线带正电,有较强的电离作用
C.硼核()的比结合能小于锂核()的比结合能
D.该核反应释放的核能为
34.(2023春·山西运城·高二校考阶段练习)下列关于原子物理相关知识说法正确的是( )
A.在裂变反应→中,钡核的平均结合能比铀核的平均结合能大
B.放射性元素铀的半衰期为138天,100g的铀经过276天,还剩有25g的铀未衰变
C.β衰变中产生的β射线是原子核外电子挣脱原子核束缚后形成的
D.核反应→属于α衰变
35.(2023春·广东广州·高二校考阶段练习)静止在匀强磁场中的原子核X发生衰变后变成新原子核Y,已知核X的质量数为A,电荷数为Z,核X、核Y和粒子的质量分别为、和,粒子在磁场中运动的半径为R,设该反应释放的能量都转化为粒子和新核Y的动能,下列说法正确的是( )
A.衰变方程可表示为
B.核Y的结合能为
C.核Y在磁场中运动的半径为
D.核Y的动能为
36.(2023春·河南南阳·高二校联考阶段练习)在磁感应强度为B的匀强磁场中,一个静止的放射性原子核()发生了一次α衰变。放射出的α粒子()在与磁场垂直的平面内做圆周运动,其轨道半径为R。以m、q分别表示α粒子的质量和电荷量,生成的新核用Y表示。下面说法正确的是( )
A.发生衰变后产生的α粒子与新核Y在磁场中运动的轨迹正确的是图丙
B.新核Y在磁场中圆周运动的半径为
C.α粒子的圆周运动可以等效成一个环形电流,且电流大小为
D.若衰变过程中释放的核能都转化为α粒子和新核的动能,则衰变过程中的质量亏损为
三、解答题(共0分
37.(2023春·山东滨州·高二校联考阶段练习)原子物理中常把碳12原子质量的叫作“原子质量单位”,用1 u表示()。根据可知:1 u相当于931.5 MeV的能量。静止的放射性元素钚发生α衰变成为铀。已知、和α粒子的质量分别为239.0521 u、235.0439 u和4.0026 u。求:
(1)写出该核的衰变方程;
(2)若反应中释放出的核能全部转化为和α粒子的动能,α粒子的动能为多少MeV?(结果保留2位有效数字)
38.(2023春·江苏南通·高二统考阶段练习)在磁感应强度为B的匀强磁场中,一个静止的放射性原子核发生了一次衰变,放射出的粒子()在与磁场垂直的平面内做匀速圆周运动,其轨迹半径为R。已知粒子的质量为m,电荷量为q,光速为c。
(1)若新核的元素符号用Y表示,原子核X的比结合能为,新核Y的比结合能为,粒子的比结合能为,写出该衰变的核反应方程及衰变过程中释放的核能;
(2)若该衰变过程释放的核能都转化为粒子和新核的动能,新核的质量为M,求衰变过程的质量亏损。
39.(2023春·重庆沙坪坝·高二重庆南开中学校考期中)太阳是地球上绝大部分能量的源泉,它一直不停进行着热核反应。若太阳光垂直照在地球表面单位面积上的功率为P,日地距离为R,光速为c,不计大气层对太阳光造成的任何能量损失,求:
(1)太阳每秒损失的质量;
(2)由中国自主设计、研制的世界上第一个全超导托卡马克EAST核聚变实验装置,又称为“人造太阳”,它所发生的核反应为一个氘核和一个氚核聚变为一个氦核和某一其他粒子,请写出该过程完整的核反应方程并计算一次核反应所释放的核能(已知氘核平均核子质量为,氚核平均核子质量为,氦核平均核子质量为,一个孤立质子质量为,一个孤立中子质量为)。
40.(2023春·全国·高二期中)在火星上太阳能电池板发电能力有限,因此科学家们用放射性材料——PuO2作为发电能源为火星车供电(PuO2中的Pu是)。已知衰变后变为和粒子。若静止的在匀强磁场中发生衰变,粒子的动能为E,粒子的速度方向与匀强磁场的方向垂直,在磁场中做匀速圆周运动的周期为,衰变放出的光子的动量可忽略,衰变释放的核能全部转化为和粒子的动能。已知光在真空中的传播速度c.求:
(1)衰变过程中的质量亏损;
(2)从开始衰变到和粒子再次相遇的最短时间t。
结合能
把原子核分成核子时吸收的能量或核子结合成原子核时放出的能量
比结合能
等于原子核的结合能与原子核中核子个数的比值,它反映了原子核的稳定程度
比结合能曲线
不同原子核的比结合能随质量数变化图线如图所示
从图中可看出,中等大小的核的比结合能最大,轻核和重核的比结合能都比中等大小的核的比结合能要小
参考答案:
1.A
【详解】A.核力是短程力,作用范围在原子核内部,作用范围只有约m,选项A正确;
B.核力属于强相互作用,不属于电磁相互作用,选项B错误;
C.核力存在于核子之间,质子与质子,质子与中子,中子与中子之间均存在核力,选项C错误;
D.弱相互作用才是引起衰变的原因,选项D错误
故选A。
2.C
【详解】ABD.核力属于短程力,由于组成核的核子较多,两核子之间的距离可能超过核力的作用范围,所以某些核子之间的作用力可能比较小,ABD错误;
C.两质子之间都存在库仑斥力的作用,C正确。
故选C。
3.A
【详解】A.质子与中子质量数相同,各自质量不等,中子质量比质子质量稍大一点,故A正确;
B.粒子的核力随距离变化,并不总大于库仑力,故B错误;
C.同位素之间核电核数相同,中子数不同,质量数不相同,故C错误;
D.核子之间除万有引力之外,还存在核力、库仑力,故D错误。
故选A。
4.D
【详解】根据核反应过程中,释放的能量等于生成物的结合能与反应物的结合能之差可得,的结合能为
则的比结合能约为
故选D。
5.C
【详解】A.由核反应过程质量数(核子数)守恒可知,X原子核的核子数为
m=238-4=234
故A错误;
B.射线是衰变产生的新核X从高能级向低能级跃迁产生的,不是Pu238跃迁产生的,故B错误;
C.核反应方程式生成物比反应物稳定,比结合能大,则X原子核和粒子的结合能之和大于Pu238原子核的结合能,故C正确;
D.射线不带电荷,它有很强的穿透能力,但电离本领很弱,故D错误。
故选C。
6.C
【详解】A.核子数越多,结合能一定越大,A错误;
B.核子结合成原子核时会出现质量亏损,这部分亏损的质量并没有消失,故B错误;
C.两个轻核结合成一个质量较大的核,生成物的比结合能比反应物的比结合能大,则生成物的结合能比反应物的结合能大,故C正确;
D.原子核的比结合能越大,在自由核子结合成原子核时平均每个核子的质量亏损就越大,平均每个核子质量也就越小,故D错误。
故选C。
7.B
【详解】A.图甲中核的比结合能约为7MeV,但图中不能看出核的比结合能,因此不能计算核的结合能,A错误;
B.根据图甲可知,核比核的比结合能略小,但核子数越多,结合能越大远大于,因此核的结合能比核的结合能大,B正确;
C.将D分裂成E、F,由图乙可知是平均核子质量较大的原子核分裂成平均核子质量较小的原子核,分裂过程存在质量亏损,释放能量,因此生成核的比结合能将增大,C错误;
D.若A、B能结合成C,由图乙可知是平均核子质量较大的原子核结合成平均核子质量较小的原子核,结合过程存在质量亏损,释放能量,D错误。
故选B。
8.C
【详解】A.若原子核A分裂成原子核B、C,有质量亏损,根据爱因斯坦质能方程,释放能量,故A错误;
B.由图可知原子核D、E结合成原子核F,有质量亏损,根据爱因斯坦质能方程,释放能量,故B错误;
C.将原子核A分解为原子核B、F,有质量亏损,根据爱因斯坦质能方程,释放能量,故C正确;
D.F与C的平均质量小于B的平均质量,所以若原子核F、C结合成原子核B,则质量增加,根据爱因斯坦质能方程,要吸收能量,故D错误。
故选C。
9.C
【详解】A.由图可知,原子核D和E聚变成原子核F时会有质量亏损要放出能量,A正确,不符合题意;
B.由图可知,原子核A裂变成原子核B和C时会有质量亏损,要放出核能,B正确,不符合题意;
C.光电子的最大初动能与入射光的频率有关,与入射光的强度无关,C错误,符合题意;
D.由于核裂变成熟、可控,核电站中的核反应堆是利用核裂变的原理工作的,D正确,不符合题意。
故选C。
10.D
【详解】A.由题图可知,的比结合能约为8MeV,故核的结合能约为128MeV,故A正确,不满足题意要求;
B.核比核的比结合能更大,故核比核更稳定,故B正确,不满足题意要求;
C.从比结合能小的元素生成比结合能大的元素,有核能释放,故两个核结合成核时释放能量,故C正确,不满足题意要求;
D.由题图可知,核的平均结合能比核的平均结合能小,故D错误,满足题意要求。
故选D。
11.D
【详解】A.由图像可知,随着原子质量数的增加,原子核的平均结合能先增大后减小,故A错误;
B.核的平均结合能最大,是最稳定的,结合能的大小还与核子数有关,故B错误;
C.把分成8个质子和8个中子,需要吸收能量,不会发生质量亏损,故C错误;
D.的核子比结合能约为7Mev,3个核的结合能
的核子比结合能约为7.6Mev,1个核的结合能
则
故D正确。
故选D。
12.B
【详解】A.读图可知核的比结合能约为,共有4个核子,所以结合能约为
故A错误;
B.核的比结合能约为,核的结合能约为
对比核知核的结合能比核的大,比结合能小,故正确;
C.裂变属于重核裂变,核反应朝着新核比结合能大的方向进行,要放出能量,故C错误;
D.核的结合能等于核分裂成2个质子和2个中子所需要的能量,故D错误。
故选B。
13.C
【详解】因电子的质量远小于质子的质量,计算中可忽略不计。质量亏损为
Δm=4mp-m
由质能方程得
ΔE=Δmc=(4×1.0078-4.0026)×931 MeV≈26.6 MeV
故选C。
14.C
【详解】A.根据质量数和电荷数守恒可知X核为核,故A错误;
B.光子的频率为v,可知光子的动量
故B错误;
C.由比结合能的概念可知,该核反应释放的核能为
故C正确;
D.质量亏损为
故D错误;
故选C。
15.A
【详解】D.根据质量数与电荷数守恒有
238=234+n
94=m+2
解得
n=4,m=92
可知Y为粒子,则发生的是衰变,射线电离能力强,穿透能力弱,不能用于金属探伤,D错误;
A.的中子数
234-m=142
的中子数
238-94=144
则比的中子数少2个,A正确;
B.半衰期由原子核自身决定,物理环境和化学性质无关,即在月球上衰变的快慢与在地球上相同,B错误;
C.根据质能方程,一个衰变为释放的核能
C错误。
故选A。
16.(1);(2)
【详解】(1)根据质量数和电荷数守恒得:
(2)核反应中的质量亏损
根据质能方程
可得
17.(1);(2);(3)1:43
【详解】(1)根据质量数和电荷数守恒可得核反应方程为
(2)该核反应中质量亏损为
根据爱因斯坦质能方程得
(3)根据动量守恒
又
联立得
18.(1);(2);(3),
【详解】(1)根据质量数和电荷数守恒得
(2)核反应中的质量亏损
根据质能方程
可得
(3)设,,,分别为氦核和氚核的质量和速度,
根据动量守恒定律有
由
得
由能量守恒得
粒子和氚核的动能之比为
粒子的动能为
氚核的动能为
19.A
【详解】A.核反应向着比结合能大的方向发生,所以的比结合能比的比结合能小,A正确;
B.放射性元素的半衰期是元素本身的属性,与环境温度无关,B错误;
C.根据电荷数和质量数守恒,可得该衰变方程为
X为,该衰变为α衰变,C错误;
D.半衰期为统计规律,对少量核子来说不成立,D错误。
故选A。
20.A
【详解】A.铀核比钡核的核子数多,所以铀核比钡核结合能大,核子平均质量大,故A正确;
B.钡核比氪核核子数多,结合能大,但是钡核比氪核的比结合能小,故B错误;
C.比结合能较小的核结合成比结合能较大的核时释放能量,所以两个结合成时需要放出能量,故C错误;
D.由图可知,的比结合能约为5MeV,所以其结合能约为
故D错误。
故选A。
21.C
【详解】A.根据核反应的质量数和电荷数守恒可知
所以该衰变为衰变,A错误;
B.根据质能方程可知
为衰变释放的能量,不是的结合能,B错误;
C.比结合能越大原子核越稳定,C正确;
D.衰变后核处于高能级,向低能级跃迁发出射线,D错误。
故选C。
22.A
【详解】根据题目得出该核反应的核反应方程为
根据核反应前后电荷数和质量数守恒得出X为,结合核反应方程得出核反应过程中释放的核能为
A正确。
故选A。
23.C
【详解】A.由半衰期公式
可知两个周期还剩0.25g,故A错误;
B.碘131半衰期只有8天,衰变很快,而铯137半衰期为30年,多年之后不会明显减少,所以B错误;
C.根据电荷数与质量数守恒可知,铯137衰变的产物为电子,故C正确;
D.铯137衰变时释放出能量,存在质量亏损但不能确定与X的质量的大小关系,故D错误。
故选C。
24.D
【详解】A.铀-239转变为钚-239,质量数不变,电荷数增加2,则经过了2次β衰变,故A错误;
B.钚-239发生裂变过程中,电荷数守恒,质量数也守恒,由于裂变放出能量,由质量亏损可知,质量不守恒,故B错误:
C.铀-239发生β衰变,实质是原子核内的中子转化为一个质子和一个电子,故C错误;
D.钚()裂变生成两个中等质量的核,反应放出核能,生成的新核更加稳定,则钚核的比结合能小于生成的两个核的比结合能,故D正确。
故选D。
25.C
【详解】A.衰变反应中有质量亏损,故A错误;
B.半衰期是大量放射性元素的原子核衰变的统计规律,对个别的放射性原子没有意义,故B错误;
C.衰变发出的γ放射线是频率很高的电磁波,具有很强的穿透能力,故C正确;
D.比结合能越大越稳定,反应后的元素更加稳定,比结合能较大,故D错误;
故选C。
26.B
【详解】A.带电粒子在磁场中做匀速圆周运动,洛伦兹力提供向心力,有
解得
衰变过程,系统动量守恒,可知衰变后的两粒子轨道半径与自身电荷量成反比,即
解得
故A错误;
B.粒子做圆周运动的周期为
电流大小为
故B正确;
C.对粒子,有
解得
由质量关系,可知衰变后新核质量为
衰变过程动量守恒,可得
解得
系统增加的能量为
由质能方程,可得
联立,解得
故C错误;
D.由动量守恒可知,衰变后两粒子运动方向相反,根据左手定则可判断所受洛伦兹力方向相反,即轨迹为相互外切的圆。故D错误。
故选B。
27.A
【详解】AB.根据核反应的质量数守恒和电荷数守恒可知,方程中的X质量数为4,电荷数为2,则X是,所以放出的射线是高速氦核流,它的电离能力很强,A正确,B错误;;
C.原子核的半衰期是针对大量原子核得出的统计规律,对少数原子核衰变不适用,C错误;
D.和U的比结合能接近,但是的核子数大于U,的结合能比U的结合能大,D错误。
故选A。
28.D
【详解】A B.光子的能量
不等于该核反应释放的核能。AB错误;
C D.因为锂核的结合能为,氦核的结合能为,核的结合能,则该核反应放出的核能
C错误,D正确。
故选D。
29.B
【详解】A.原子核X经过多次衰变后变成原子核Y,原子核Y稳定,Y的比结合能大,故A错误;
B.原子核X变成原子核Y,需要经过
次衰变和
次衰变,故B正确;
C.半衰期对大量原子核才适用,故C错误;
D.衰变是核内一个中子转变为一个质子和一个电子,故D错误。
故选B。
30.C
【详解】A.衰变时放出核能,故产生的新核比的比结合能大,选项A错误;
C.根据核反应中电荷数与质量数守恒判断,反应方程为
即衰变方程中的X为电子,为β衰变,其中的β射线是由原子核中的中子转化成一个质子和一个电子产生的,选项C正确;
B.衰变时放射出的射线穿透性最强,选项B错误,
D.经过13.4d后,剩余的镥177将变为原来的四分之一,选项D错误。
故选C。
31.AD
【详解】A.据题意可知,正负电子的能量转化为一对光子的能量,即
一个光子的能量
单个光子的动量
故A正确;
B.根据质能方程可得
故B错误;
C.根据质量数守恒和电荷数守恒,15O人体内衰变的方程是
故C错误;
D.4.06min为2个半衰期,剩余15O为原来的四分之一,故D正确。
故选AD。
32.BD
【详解】C.由于放出粒子和新核的过程中,系统的动量守恒,则有
所以氦核和新核动量大小之比是,故C错误;
AB.由于放出的粒子和新核在磁场中做匀速圆周运动,根据洛伦兹力提供向心力有
解得
则它们的轨道半径与它们所带的电荷数成反比,所以有
则新核所带的电荷数为90,粒子的电荷数为2,为氦核(),由于核反应过程电荷数守恒、质量数守恒,则放射性元素原子核的电荷数是92,所以可能的核反应方程为
故A错误,B正确;
D.因为衰变过程有能量释放,所以衰变前核的质量大于衰变后氦核和新核的总质量,故D正确。
故选BD。
33.CD
【详解】A.根据质量数和电荷数守恒,可知核反应方程为
可知该核反应不是衰变,A错误;
B.射线为频率极高的电磁波,有较强的穿透作用,但电离作用较弱,B错误;
C.比结合能越大原子核越稳定,锂核()比硼核()稳定,则硼核()的比结合能小于锂核()的比结合能,故C正确;
D.核反应过程中释放的核能为
故D正确。
故选CD。
34.AB
【详解】A.在裂变反应
→
中放出核能,钡核比铀核更稳定,则钡核的平均结合能比铀核的平均结合能大,故选项A正确;
B.放射性元素铀的半衰期为138天,100g的铀经过276天,即两个半衰期,还剩有
的铀未衰变,选项B正确;
C.β衰变中产生的β射线是原子核内的中子转化为质子时放出的电子,选项C错误;
D.核反应→属于原子核的人工转变方程,选项D错误。
故选AB。
35.ACD
【详解】A.根据质量数和电荷数守恒可知,衰变方程为
故A正确;
B.此反应中放出的总能量为
可知核Y的结合能不等于,故B错误;
C.根据
可得半径
又
则得
在衰变过程遵守动量守恒,根据动量守恒定律得
则
得半径之比为
则核Y在磁场中运动的半径为
故C正确;
D.两核的动能之比
因
解得
故D正确。
故选ACD。
36.BCD
【详解】A.由动量守恒可知,衰变后α粒子与新核Y运动方向相反,所以,轨迹圆应外切,由圆周运动的半径公式
可知,α粒子半径大,由左手定则可知两粒子圆周运动方向相同,丁图正确,A错误;
B.由圆周运动的半径公式
可知
B正确;
C.圆周运动周期
环形电流
C正确;
D.对α粒子,由洛伦兹力提供向心力
可得
由质量关系可知,衰变后新核Y质量为
由衰变过程动量守恒可得
Mv’-mv=0
可知
系统增加的能量为
由质能方程得
联立得
D正确。
故选BCD。
37.(1);(2)5.1MeV
【详解】(1)衰变过程中电荷数守恒、质量数守恒,根据题意可得衰变方程为
(2)在衰变过程中质量亏损
代入数据,得
其产生的能量
衰变过程中动量守恒,和粒子动量大小相等方向相反,根据动量和动能的关系
可得
根据题意,反应中释放出的核能全部转化为动能,则有
代入数据,得
38.(1),;(2)
【详解】(1)根据质量数和电荷数守恒可得,衰变方程为
由能量守恒可得
(2)由
解得
动量守恒
能量关系
即
质能方程
解得
39.(1);(2),
【详解】(1)根据题意可知,太阳每秒损失的能量为
由质能方程有,太阳每秒损失的质量为
(2)根据题意可知,核反应方程为
亏损质量
由质能方程,一次核反应释放的能量为
40.(1);(2)
【详解】(1)α衰变方程为
根据动量守恒定律可知α粒子和铀核的动量大小相等,设为p,α粒子的动能
铀核的动能
则
所以释放能量为
且
解得
(2)根据周期方程
因为想再次相遇,必然是在裂变的切点处,所以每个粒子运动的时间必须为整数周期,这样就应有△t=nT0=mTU,而n、m必须为整数,所以根据T0与TU的比例关系,则必须n=117或m=92,这就意味着△t=117T0
所以相遇最短时间
相关试卷
这是一份高中物理人教版 (2019)选择性必修 第三册核力与结合能课后练习题,共33页。试卷主要包含了核力与四种基本相互作用,结合能,质量亏损等内容,欢迎下载使用。
这是一份高中物理人教版 (2019)选择性必修 第三册3 核力与结合能随堂练习题,文件包含人教版高中物理选择性必修三同步精讲精练专题53核力与结合能原卷版docx、人教版高中物理选择性必修三同步精讲精练专题53核力与结合能解析版docx等2份试卷配套教学资源,其中试卷共39页, 欢迎下载使用。
这是一份高中物理人教版 (2019)选择性必修 第三册核力与结合能当堂达标检测题,共7页。试卷主要包含了核力与四种基本相互作用,结合能,质量亏损等内容,欢迎下载使用。
相关试卷 更多
- 1.电子资料成功下载后不支持退换,如发现资料有内容错误问题请联系客服,如若属实,我们会补偿您的损失
- 2.压缩包下载后请先用软件解压,再使用对应软件打开;软件版本较低时请及时更新
- 3.资料下载成功后可在60天以内免费重复下载
免费领取教师福利 






.png)





