


所属成套资源:(人教版)选择性必修第三册高二物理同步考点突破精讲精练 (含答案解析)
高中物理人教版 (2019)选择性必修 第三册放射性元素的衰变巩固练习
展开 这是一份高中物理人教版 (2019)选择性必修 第三册放射性元素的衰变巩固练习,共32页。试卷主要包含了原子核的衰变,半衰期,核反应,放射性同位素及其应用等内容,欢迎下载使用。
考点一、原子核的衰变
1.定义:原子核自发地放出α粒子或β粒子,而变成另一种原子核的变化.
2.衰变类型
(1)α衰变:
原子核放出α粒子的衰变.进行α衰变时,质量数减少4,电荷数减少2,eq \\al(238, 92)U的α衰变方程:eq \\al(238, 92)U→eq \\al(234, 90)Th+eq \\al(4,2)He.
(2)β衰变:
原子核放出β粒子的衰变.进行β 衰变时,质量数不变,电荷数加1,eq \\al(234, 90)Th的β衰变方程:eq \\al(234, 90)Th→eq \\al(234, 91)Pa+eq \\al( 0,-1)e.
衰变规律:电荷数守恒,质量数守恒.
技巧归纳:原子核衰变的理解
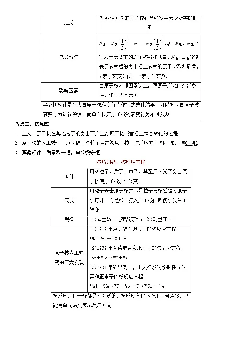
考点二、半衰期
1.定义:放射性元素的原子核有半数发生衰变所需的时间.
2.特点
(1)不同的放射性元素,半衰期不同,甚至差别非常大.
(2)放射性元素衰变的快慢是由核内部自身的因素决定的,跟原子所处的化学状态和外部条件没有关系.
3.适用条件:半衰期描述的是统计规律,不适用于少数原子核的衰变.
技巧归纳:对半衰期规律的理解
考点三、核反应
1.定义:原子核在其他粒子的轰击下产生新原子核或者发生状态变化的过程.
2.原子核的人工转变:卢瑟福用α粒子轰击氮原子核,核反应方程eq \\al(14, 7)N+eq \\al(4,2)He→eq \\al(17, 8)O+eq \\al(1,1)H.
3.遵循规律:质量数守恒,电荷数守恒.
技巧归纳:核反应方程
考点四、放射性同位素及其应用
1.放射性同位素:具有放射性的同位素.
2.应用:
(1)射线测厚仪:工业部门使用放射性同位素发出的射线来测厚度.
(2)放射治疗.
(3)培优、保鲜.
(4)示踪原子:一种元素的各种同位素具有相同的化学性质,用放射性同位素代替非放射性的同位素后可以探测出原子到达的位置.
三、辐射与安全
1.人类一直生活在放射性的环境中.
2.过量的射线对人体组织有破坏作用.在使用放射性同位素时,必须严格遵守操作规程,注意人身安全,同时,要防止放射性物质对水源、空气、用具等的污染.
二:考点题型归纳
题型一:衰变规律的理解
1.(2023春·宁夏中卫·高二中卫中学校考阶段练习)关于α粒子和β粒子,一面说法正确的是( )
A.α粒子是氦核,它是由2个质子和2个中子结合在一起从核中发射出来的。β粒子是电子,带-e电荷量,是原子放出的外层电子
B.α粒子是氦原子,质量数为4,带2e电荷量;β粒子是电子,带-e电荷量,是从原子核内放出的
C.α粒子是氦核,它是由2个质子和2个中子结合在一起从核中发射出来的;β粒子是电子,带-e电荷量,是从原子核内放出的
D.α粒子是氦原子,质量数为4,带2e电荷量;β粒子是电子,带-e电荷量,是原子放出的外层电子
2.(2023春·河南·高二校联考期中)据2023年3月19日报道,美国明尼苏达州一座核电站被曝在2022年11月发生泄漏事故,有约150万升能产生辐射的含氚废水被排放到环境中。含氚的水叫做“超重水”,具有放射性,半衰期大约为12年,核反应方程:,下面说法正确的是( )
A.辐射不能穿透衣服,对人体无害B.核与X核内的中子数相等
C.核与X核内的质子数相等D.核与X核的质量数相等
3.(2023春·吉林通化·高二校考阶段练习)天然放射性矿物质一般会放出、、三种射线,一块含铀的矿物质发出的、、三种射线在磁场中的偏转情况如图所示。已知铀的半衰期为45亿年,下列说法正确的是( )
A.图中的①是射线B.这块矿物质在90亿年后将不再含铀238
C.衰变的实质是原子核外电子跃迁D.铀238发生一次衰变后,生成的新核中有90个质子
题型二:衰变次数的计算
4.(2023春·吉林长春·高二长春市第二中学校考期中)自然界中一些放射性重元素往往会发生一系列连续的递次衰变,又称为放射系或衰变链。每个放射性衰变系都有一个半衰期很长的始祖核素,经过若干次连续衰变,直至生成一个稳定核素。已知的衰变链如图所示。下列判断中正确的是( )
A.图中的横坐标表示核电荷数,纵坐标表示质量数
B.衰变最终生成的稳定核素为
C.衰变最终生成的稳定核素,共有两种不同的衰变路径
D.衰变最终生成的稳定核素,共发生了7次α衰变,4次β衰变
5.(2022春·山东青岛·高二期末)2020年3月15日中国散列中子源(CSS)利用中子成像技术帮助中国科技大学进行了考古方面的研究。散射中子源是研究中子特性、探测物质微观结构和运动的科研装置。下列关于中子研究的说法正确的是( )
A.粒子轰击,生成并产生了中子
B.经过4次衰变,2次衰变后,新核与原来的原子核相比中子数少了10个
C.射线实质是高速中子流,可用于医学的放射治疗
D.衰变中释放的电子是核内质子转化为中子过程中产生的
6.(2022春·江苏扬州·高二阶段练习)具有放射性,经以下连续衰变过程:,最后生成稳定的Pb,下列说法中正确的是( )
A.和中子数相同,质子数不同
B.整个衰变过程共发生6次α衰变和4次β衰变
C.发生β衰变后变为,说明原子核内有β粒子
D.的半衰期为6.7年,取40个该种原子核,经过13.4年剩下10个该种原子核
题型三:衰变中的性质
7.(2022春·新疆喀什·高二期末)如图所示,铅盒A中装有天然放射性物质,放射线从其左端小孔中水平向右射出,在小孔和荧光屏之间有垂直于纸面向里的匀强磁场,则下列说法正确的有( )
A.打在图中、、三点的依次是α射线、γ射线和β射线
B.α射线和γ射线的轨迹是抛物线
C.α射线和β射线的轨迹是直线
D.α射线和β射线不会偏转
8.(2021春·河南濮阳·高二统考期末)放射性元素衰变有多种可能途径,其中一种途径是先变成,可以经一次衰变变成(X代表某种元素),也可以经一次衰变变成,和最后都变成,衰变路径如图所示。则( )
A.是衰变,是衰变
B.是衰变,是衰变
C.是衰变,是衰变
D.是衰变,是衰变
9.(2021秋·河南开封·高二校联考阶段练习)如图所示,铅盒中装有天然放射性物质,放射线从其右端小孔中水平向右射出,在小孔和荧光屏之间有垂直于纸面向外的匀强磁场(荧光屏足够大),则下列说法中正确的有( )
A.打在图中a、b、c三点的依次是射线、射线和射线
B.射线的轨迹是抛物线,射线的轨迹都是圆弧
C.射线的轨迹都是圆弧,射线的轨迹是抛物线
D.如果在铅盒和荧光屏间再加一竖直向下的匀强电场,则屏上的亮斑可能只剩下b
题型四:半衰期
10.(2023春·新疆乌鲁木齐·高二兵团二中校考阶段练习)如图为铀238衰变为钍234过程中铀核质量随时间变化的图像,下列说法正确的是( )
A.原子核衰变过程中不释放核能B.铀238的半衰期为年
C.铀238衰变为钍234同时放出电子D.环境温度降低衰变速度将变慢
11.(2023春·辽宁抚顺·高二校联考期中)有4ml的放射性物质A,每个原子核只发生一次α衰变就成为稳定核,其半衰期为10年;另有2ml的放射性物质B,每个原子核只发生一次β衰变就成为稳定核,半衰期为30年,假定它们同时开始衰变,要使它们剩余物质的量相等需经过( )
A.15年B.17.5年C.20年D.25年
12.(2023春·湖南衡阳·高二衡阳市八中校考阶段练习)科学家利用天然放射性的衰变规律,通过对目前发现的古老岩石中铀含量来推算地球的年龄,铀238的相对含量随时间的变化规律如图所示,下列说法正确的是( )
A.铀238发生α衰变的方程为
B.2000个铀核经过90亿年,一定还有500个铀核未发生衰变
C.铀238()最终衰变形成铅206(),需经8次α衰变,6次β衰变
D.测得某岩石中现含有的铀是岩石形成初期时的一半,可推算出地球的年龄约为90亿年
题型五:原子核的人工转变
13.(2022春·吉林长春·高二长春市第六中学校考期末)秦山核电站生产的核反应方程为,其产物的衰变方程为。下列说法正确的是( )
A.X是中子
B.可以用作示踪原子
C.来自原子核外
D.经过一个半衰期,10个将剩下5个
14.(2022·高二课时练习)下列有关核反应的描述正确的是( )
A.卢瑟福发现质子的核反应方程是
B.贝克勒尔发现正电子的核反应方程是
C.查德威克发现中子的核反应方程是
D.约里奥·居里夫妇发现放射性同位素的核反应方程是
15.(2022春·高二课时练习)医学影像诊断设备PET/CT是诊断COVID—19的一种有效手段,其原理是借助于示踪剂可以聚集到病变部位的特点来发现疾病.示踪剂常利用同位素作示踪原子标记,其半衰期仅有20min. 可由小型回旋加速器输出的高速质子流轰击获得,下列说法正确的是( )
A.用高速质子轰击,生成的同时释放出中子
B.用高速质子轰击,生成的同时释放出粒子
C.1g的经40min后,剩余的质量为0.75g
D.将置于回旋加速器中,其半衰期可能发生变化
题型六:放射性同位素及应用
16.(2022春·上海宝山·高二上海交大附中期中)以下关于放射性元素产生的射线应用的说法,错误的是( )
A.经过射线照射的蔬菜可以保存更长时间
B.利用射线的穿透性强的特点,可以用它为人体探伤
C.射线可以用来消除有害的静电
D.射线可以培育新的优良作物品种
17.(2022春·高二课时练习)如图,轧钢厂的热轧机上可以安装射线测厚仪,仪器探测到的射线强度与钢板的厚度有关。已知某车间采用放射性同位素依-192作为放射源,其化学符号是,原子序数,通过衰变放出射线,半衰期为天,适合透照钢板厚度,下列说法正确的是( )
A.衰变产生的新核用X表示,铱的衰变方程为份
B.若已知钢板厚度标准为,探测器得到的射线变弱时,说明钢板厚度大于,应当增大热轧机两轮之间的厚度间隙
C.若有铱,经过天有没有衰变
D.放射性同位素发生衰变时,遵循能量守恒和质量守恒
18.(2022春·高二课时练习)下列说法正确的是()
A.图甲是氡衰变图,由图可知:氡的半衰期为3. 8天.若取8个氡原子核,经7. 6天后就一定剩下2个原子核了
B.图乙是利用射线进行铝板厚度测量的装置,为了能够准确测量铝板的厚度,探测射线应该用α射线,探测器探测到的射线越强说明厚度越薄
C.图丙是电子束穿过铝箔后的衍射图样,有力说明了德布罗意波的存在,证明了实物粒子也具有波动性
D.图丁是康普顿利用光子去碰撞电子发生散射的实验模型,碰撞后的光子的频率v'比原来光子的频率v大
三:课堂过关精练
单选题
19.(2023春·广东广州·高二华南师大附中校考阶段练习)在磁感应强度为B的匀强磁场中,一个静止的放射性原子核()发生了一次β衰变,放射出的电子在与磁场垂直的平面内做圆周运动,生成的新核用Y表示。则电子和新核Y在磁场中运动的轨迹正确的是( )
A.B.
C.D.
20.(2023春·江苏南通·高二江苏省南通中学校考阶段练习)药物浓度的衰减与原子核衰变的规律相似。服用布洛芬片后血浆中药物浓度的最大值为20ug/ml,药物浓度低于3ug/ml就要补充用药。若持续疼痛时,4-6h要服用一次,由此可推断服用布洛芬片后血浆中药物浓度下降的半衰期约为( )
A.1hB.2hC.3hD.4h
21.(2023春·北京海淀·高二校考阶段练习)在范围足够大的匀强磁场中,静止在P点的核发生一次β衰变,衰变产生的核与电子恰好在纸面内做匀速圆周运动。下列说法正确的是( )
A.该β衰变过程反映了核中至少含有1个电子
B.电子在磁场中做匀速圆周运动的半径较小
C.电子与核形成的等效电流可能均沿逆时针方向
D.电子第一次回到P点时核也恰好到达P点
22.(2023春·重庆九龙坡·高二四川外国语大学附属外国语学校校考阶段练习)2019年1月3日10时26分,我国“嫦娥四号”探测器自主着陆在月球背面-冯·卡门撞击坑内,在人类历史上首次实现了航天器在月球背面软着陆和巡视勘察。月球背面温度低至-180℃,为避免低温损坏仪器,月球车携带的放射性同位素钚-238(38Pu)会不断衰变,释放能量为仪器设备供热。已知钚-238(38Pu)的衰变方程为,其半衰期为88年,则( )
A.钚-238(38Pu)每隔几年就需要更换,否则月球车能源供应会大幅度衰减
B.钚-238(38Pu)在衰变前后质量数和电荷量数均守恒
C.X为电子e,故钚-238(38Pu)的衰变为β衰变
D.白天温度高时,钚-238(38Pu)的半衰期会减小:夜晚温度低时,其半衰期会增大
23.(2023春·陕西咸阳·高二武功县普集高级中学校考阶段练习)放射性同位素的应用非常广泛,几乎遍及各行各业。钴60()的半衰期为5.27年,它发生β衰变变成镍60(),而则会经一系列α、β衰变后生成氡。下列说法正确的是( )
A.10g钴60经过10.54年全部发生衰变
B.钴60可以作为示踪原子研究人体对药物的吸收
C.钍原子核比氡原子核的中子数多8
D.钍衰变成氡一共经过2次α衰变和3次β衰变
24.(2023春·北京海淀·高二北京市十一学校校考期中)在匀强磁场中有一个原来静止的碳14原子核,它放射出的粒子与反冲核的径迹是两个内切的圆,两圆的直径之比为7:1,如图所示,那么碳14的衰变方程为( )
A.B.
C.D.
25.(2023春·湖北宜昌·高二校考阶段练习)如图所示的火灾自动报警器具有稳定性好、安全性高的特点,应用非常广泛,其工作原理为:放射源处的镅放出的粒子,使壳内气室空气电离而导电,当烟雾进入壳内气室时,粒子被烟雾颗粒阻挡,导致工作电路的电流减小,于是锋鸣器报警。则( )
A.发生火灾时温度升高,的半衰期变短
B.这种报警装置应用了射线贯穿本领强的特点
C.发生衰变的核反应方程是
D.发生衰变的核反应方程是
四:高分突破精练
一、单选题
26.(2023春·重庆沙坪坝·高二重庆南开中学校考期中)利用放射性元素发生衰变以及的半衰期,考古学家们可以确定文物的年代,则下列说法正确的是( )
A.衰变方程为
B.衰变产物的核子数是7
C.衰变的实质是碳原子失去核外电子
D.一个半衰期后,剩下的为原来的
27.(2023春·辽宁朝阳·高二北票市高级中学校考阶段练习)钋是一种放射性金属元素,其物理半衰期为138天,天然的钋210存在于所有铀矿石和钍矿石中,但由于含量过于微小,目前主要通过人工合成方式取得。钋210是世界上毒性最强的物质之一,则( )
A.经过276天,钋210的放射性将基本消失
B.给钋210加热后,由于温度升高,分子运动加剧,钋210衰变加剧,其半衰期将变短
C.100个钋210原子经过两个半衰期,剩余未衰变的钋210原子数一定为25
D.压力、温度或与其他元素的化合,都不会影响钋210半衰期
28.(2023春·云南曲靖·高二宣威市第六中学校考阶段练习)宇宙射线进入地球大气层与大气作用会产生中子,中子与大气中的氮14会产生以下核反应:。X是某种粒子,产生的能自发进行β衰变,其半衰期为5730年,利用碳14的衰变规律可推断古木的年代。下列说法正确的是( )
A.题干中的X是
B.发生β衰变的方程式是:
C.近年来由于地球的温室效应,引起的半衰期发生微小变化
D.若测得一古木样品的含量为活体植物的,则该古木距今约为11460年
二、多选题
29.(2023春·宁夏固原·高二校考期中)让放射性元素镭衰变过程中释放出的三种射线,经小孔垂直进入匀强电场中,如图所示。下列说法正确的是( )
A.原子核发生一次衰变的过程中,不可能同时产生两种射线
B.①是射线,是高速电子流,来自于原子的核外电子
C.②是射线,是氦原子核流,粒子的速度可达到光速
D.③是射线,粒子的电离能力最强,穿透能力也最弱
30.(2023春·河南南阳·高二校联考阶段练习)科学家利用天然放射性的衰变规律,通过对目前发现的古老岩石中铀含量来推算地球的年龄,铀238的相对含量随时间的变化规律如图所示,下列说法正确的是( )
A.铀238发生衰变的方程为
B.20个铀核经过90亿年,一定还有5个铀核未发生衰变
C.铀238()最终衰变形成铅206(),需经8次衰变,6次衰变
D.测得某岩石中现含有的铀是岩石形成初期时的一半,可推算出地球的年龄约为45亿年
31.(2023春·河北邯郸·高二涉县第二中学校联考期中)静止的原子核在磁场中发生衰变后运动轨迹如图所示,大、小圆半径分别为R1、R2。则下列说法正确的是( )
A.该衰变为α衰变B.该衰变为β衰变
C.R1∶R2=84∶1D.R1∶R2=207∶4
32.(2023春·陕西铜川·高二铜川市第一中学校考期中)在匀强磁场中,一静止的质量数较大的放射性原子核发生衰变,放出一个粒子后变为另一新原子核,为此拍得如图所示两个相切的圆形径迹的照片,则( )
A.图甲为发生衰变的照片,其中大圆为粒子的径迹
B.图甲为发生衰变的照片,其中大圆为电子的径迹
C.图乙为发生衰变的照片,其中大圆为粒子的径迹
D.图乙为发生衰变的照片,其中大圆为电子的径迹
33.(2023春·河北邯郸·高二校考阶段练习)如图所示,轧钢厂的热轧机上可以安装射线测厚仪,仪器探测到的射线强度与钢板的厚度有关。已知某车间采用放射性同位素铢-192作为放射源,其化学符号是,原子序数是77,通过β衰变放出γ射线,产生新核X,半衰期为74天,适合透照钢板厚度10-100mm,已知钢板厚度标准为30mm,下列说法正确的是( )
A.放射性同位素发生衰变时,不遵循质量数守恒
B.上述衰变方程为→+
C.若有2.0g铢-192,经过148天有1.0g衰变
D.若探测器得到的射线变强时,说明钢板厚度小于30mm,应当增大热轧机两轮之间的厚度间隙
34.(2022春·高二课时练习)1934年,约里奥-居里夫妇用粒子轰击铝箔,首次产生了人工放射性同位素X,反应方程为,X会衰变成原子核Y,衰变方程为,则( )
A.X的电荷数比Y的电荷数少1B.X的质量数与Y的质量数相等
C.X的质量数与的质量数相等D.X的电荷数比的电荷数多2
35.(2023春·全国·高二期末)衰变为,半衰期约为5730年。已知植物存活期间,其体内与的比例不变,生命活动结束后,的比例会持续减少。现测量某古木样品中的比例,发现正好是现代植物样品中比例的四分之一,则( )
A.该古木生命活动结束的年代距今约11460年
B.再过约5730年,该样品中的将全部衰变殆尽
C.衰变为的本质是原子核内
D.改变样品测量环境的温度和压强,可以改变的衰变快慢
三、填空题
36.(2023春·北京海淀·高二校考阶段练习)原来静止在匀强磁场中的放射性元素的原子核A,发生衰变后放出的一个射线粒子和反冲核都以垂直于磁感场的方向运动,形成如图所示的8字形轨迹,已知大圆半径是小圆半径的n倍,且绕大圆轨道运动的质点沿顺时针方向旋转。那么:
(1)该匀强磁场的方向一定是垂直于纸面向_________。
(2)原子核A的原子序数是_________。
(3)沿小圆运动的是_________。(填“射线粒子”或“反冲核”)
37.(2022春·上海徐汇·高二位育中学校考期末)如图所示,实验装置可实现原子核的人工转变,历史上科学家______根据此装置发现了质子,当装置的容器内通入B气体时,荧光屏上观察到闪光。该实验的核反应方程式为______。
38.(2021春·湖南常德·高二常德市一中校考期中)现有四个核反应:
A.H+H→He+n B.U+n→X+Kr+3n
C.Na→Mg+e D. N+He→O+H
①________是发现质子的核反应方程,________是研究原子弹的基本核反应方程,________是研究氢弹的基本核反应方程。
②B项中X的质量数为________,中子数为________。
③C项中Na的半衰期为15小时,则64gNa经过45小时后还有_____g没有衰变
四、解答题
39.(2023春·江苏苏州·高二校考阶段练习)如图所示,匀强磁场磁感应强度为B,一静止的核在匀强磁场中发生衰变,粒子与新核运动轨迹为两个圆周,衰变过程中释放的核能全部转化为动能。
(1)写出衰变方程(新核用X表示),并判断小圆是谁的轨迹?
(2)粒子和反冲核的运动半径之比、周期之比。
40.(2023春·河南·高二校联考期中)发生衰变,其衰变方程为,假设衰变前核是静止的,且这个衰变是在匀强磁场中发生的,放出的粒子速度方向与磁场垂直。求
(1)核与粒子在磁场中轨迹圆的半径之比;
(2)核与粒子在磁场中运动的周期之比。
41.(2023春·云南昆明·高二校考期中)如图所示,放射源盒子A内静止的氡核经过一次衰变生成钋核,衰变后的粒子以的速率,从小孔B进入电压为加速电场,从加速电扬射出的粒子随后又进入半径为的圆形匀强磁场区域,该区域磁感应强度,方向垂直纸面向里,圆形磁场右边有一竖直荧光屏与之相切,荧光屏的中心点M和圆形磁场的圆心O及小孔B在同一条直线上,粒子的比荷为,重力不计。
(1)写出题干所述的衰变方程;
(2)求粒子进入磁场的速度;
(3)若粒子打在荧光屏上的P点(图中未标出),求PM的距离。
衰变类型
α衰变
β衰变
衰变方程
eq \\al(A,Z)X→eq \\al(A-4,Z-2)Y+eq \\al(4,2)He
eq \\al(A,Z)X→ AZ+1Y+ eq \\al( 0,-1)e
衰变实质
2个质子和2个中子结合成氦核2eq \\al(1,1)H+2eq \\al(1,0)n→eq \\al(4,2)He
1个中子转化为1个质子和1个电子eq \\al(1,0)n→eq \\al(1,1)H+eq \\al( 0,-1)e
典型方程
eq \\al(238, 92)U→eq \\al(234, 90)Th+eq \\al(4,2)He
eq \\al(234, 90)Th→eq \\al(234, 91)Pa+eq \\al( 0,-1)e
衰变规律
电荷数守恒、质量数守恒、动量守恒
半衰期
定义
放射性元素的原子核有半数发生衰变所需的时间
衰变规律
N余=N原,m余=m原式中N原、m原分别表示衰变前的原子核数和质量,N余、m余分别表示衰变后的尚未发生衰变的原子核数和质量,t表示衰变时间,τ表示半衰期.
影响因素
由原子核内部因素决定,跟原子所处的外部条件、化学状态无关
半衰期规律是对大量原子核衰变行为作出的统计结果,可以对大量原子核衰变行为进行预测,而单个特定原子核的衰变行为不可预测
条件
用α粒子、质子、中子,甚至用γ光子轰击原子核使原子核发生转变.
实质
用粒子轰击原子核并不是粒子与核碰撞将原子核打开,而是粒子打入原子核内部使核发生了转变
规律
(1)质量数、电荷数守恒;(2)动量守恒
原子核人工转变的三大发现
(1)1919年卢瑟福发现质子的核反应方程:
eq \\al(14, 7)N+eq \\al(4,2)He→eq \\al(17, 8)O+eq \\al(1,1)H
(2)1932年查德威克发现中子的核反应方程:
eq \\al(9,4)Be+eq \\al(4,2)He→eq \\al(12, 6)C+eq \\al(1,0)n
(3)1934年约里奥—居里夫妇发现放射性同位素和正电子的核反应方程:
eq \\al(27,13)Al+eq \\al(4,2)He→eq \\al(30,15)P+eq \\al(1,0)n;eq \\al(30,15)P→eq \\al(30,14)Si+eq \\al( 0,+1)e.
核反应过程一般都是不可逆的,核反应方程不能用等号连接,只能用单向箭头表示反应方向
参考答案:
1.C
【详解】α粒子是氦核,是α衰变时原子核中的2个质子和2个中子结合在一起从核中发射出来的,带2e电荷量,β粒子是β衰变时一个中子变成一个质子和一个电子,然后释放出的电子,带-e电荷量,α粒子和β粒子都是从原子核内释放出来的。
故选C。
2.D
【详解】A.课本中对射线的描述是“穿透能力较强,很容易穿透黑纸,也能穿透几毫米厚的铝板”,因此衣服不能遮挡射线,A错误;
B.辐射的实质是原子核内一个中子放出一个电子转化为一个质子,则X核是氦核,因此核中子数比X核多1个,B错误;
C.核质子数比X核少一个,C错误;
D.核与X核的质量数相等均为3个,D正确。
故选D。
3.D
【详解】A. 射线是高速运动的电子流,带负电荷,由于负电荷运动方向与电流方向相反,所以根据左手定则,若图中的①是射线,则受到的洛伦兹力方向应该向右,而图中的①朝左偏转,受到的洛伦兹力方向朝左,故A错误;
B.放射性元素的原子核有半数发生衰变时所需要的时间,叫半衰期,在物理学上,一个放射性同位素的半衰期是指一个样本内,其放射性原子衰变至原来数量的一半所需的时间,原子核的衰变规律是
其中:是指初始时刻(t=0)时的原子核数,t为衰变时间,T为半衰期,N是衰变后留下的原子核数;可知铀 238的半衰期为45亿年,这块矿物质在90亿年后,刚好经历两个半衰期,则未发生衰变的铀238质量应该为原来的四分之一,故B错误;
C. 衰变的实质就是原子核自发的放射出电子转变成另一种原子核的过程,是原子核内一个中子转化为一个质子和电子,核的质量数不变,但核电荷数增加,故C错误;
D.铀238原子序数为92,即原子核中有90个质子,离子即氦核,有2个质子;铀238发生一次衰变后, 因此铀238放出一个离子后,质子数变为90,原子序数为90,故D正确。
故选D。
4.D
【详解】A.的核电荷数为92,核子数为235,中子数为143,结合衰变链图可知,图的横坐标表示核电荷数,而纵坐标表示中子数,故A错误;
B.查图可知,最终生成的稳定核素的核电荷数为82,核子数为
该核为,故B错误;
C.由图可知,衰变为后,接下来可能发生α衰变生成,亦可能发生β衰变生成,而衰变至后亦存在两条衰变路径,所以衰变生成,共有四条不同的衰变路径,故C错误;
D.由图结合前面C项的分析可知,无论沿任何一条路径,最终都是发生7次α衰变,4次β衰变,故D正确。
故选D。
5.B
【详解】A.根据质量数守恒和电荷数守恒知
可知产生了质子,故A错误;
B.每次α衰变,质量数少4,电荷数少2,中子数少2;每次β衰变一个中子转化成一个质子和一个电子,中子数少1;所以4次α衰变,2次β衰变,新核与原来的原子核相比,中子数少
故B正确;
C.γ射线实质光子流,故C错误;
D.衰变中释放的电子是核内中子转化为质子过程中产生的,故D错误。
故选B。
6.B
【详解】A.和具有相同的质子数属于放射性同位素,其原子核质子数相同,中子数不同,A错误;
B.β衰变质量数不变,故
232 - 208 = 4x
则
x = 6
即发生6次α衰变,根据电荷数守恒可知
90 - 82 = 2x - y
得到
y = 4
故发生4次β衰变,B正确;
C.发生β衰变后变为,是原子核内一个中子转化为一个质子数放出电子,并非原子核内有电子,C错误;
D.半衰期具有统计意义,对个别的放射性原子没有意义,D错误。
故选B。
7.A
【详解】ABD.由左手定则知正电荷向上偏,负电荷向下偏,不带电的γ射线不偏转,所以打在图中a、b、c三点依次是α射线、γ射线和β射线,故A正确,BD错误;
C.α射线和β射线受的洛伦兹力与粒子速度方向垂直,轨迹是圆,故C错误。
故选A。
8.B
【详解】AB.对于
质量数不变,为衰变,即
所以
为
核电荷数少2,是衰变,即
所以为,故A错误,B正确;
CD.对于
即
不是衰变,也不是衰变,故CD错误。
故选B。
9.D
【详解】A.由左手定则知正电荷向下偏,负电荷向上偏,所以打在图中a、b、c三点的依次是β射线、γ射线和α射线,故A错误;
BC.α射线和β射线受的洛伦兹力与粒子速度方向垂直,轨迹是圆,故BC错误;
D.再加一竖直向下的匀强电场α和γ射线受到竖直方向的电场力作用,向右移动的最大距离减小,可能打不到屏上,所以亮斑可能只剩下b,故D正确。
故选D。
10.B
【详解】A.原子核衰变过程中有质量亏损,会释放核能,故A错误;
B.由图可知铀238从衰变到的时间为,则可知半衰期为,故B正确;
C.铀238衰变为钍234,质量数减少4,为衰变,故C错误;
D.外界因素不会影响半衰期大小,故D错误;
故选B。
11.A
【详解】设它们剩余物质的量相等需经过t年,有
解得
t=15
故选A。
12.C
【详解】A.铀238发生α衰变的方程为
选项A错误;
B.半衰期是大量原子核衰变的统计规律,对少数的原子核衰变不适应,选项B错误;
C.铀238()最终衰变形成铅206(),α衰变的次数次,β衰变的次数82+2×8-92=6次,选项C正确;
D.测得某岩石中现含有的铀是岩石形成初期时的一半,即经过了一个半衰期,可推算出地球的年龄约为45亿年,选项D错误。
故选C。
13.B
【详解】A.根据质量数守恒和核电荷数守恒知,生产的核反应方程为,所以X为质子,故A错误;
B.根据同位素标记法可知产物可以用作示踪原子,故B正确;
C.发生衰变产生电子来源于核内中子转变成质子过程,故C错误;
D.半衰期是针对大量的原子,符合统计规律的随机过程量,对于少量的原子核衰变来说半衰期是没有意义的,故D错误。
故选B。
14.D
【详解】A.卢瑟福发现质子的核反应方程是
A错误;
B.居里夫妇发现正电子的核反应方程是
B错误;
C.查德威克发现中子的核反应方程是
C错误;
D.约里奥·居里夫妇发现放射性同位素的核反应方程是
D正确。
故选D。
15.B
【详解】AB.根据质量数守恒和电荷数守恒知,该核反应方程为
故A错误,B正确;
C.由题意知半衰期为20min,经40min,则发生了2个半衰期;1g的的剩余的质量为
故C错误;
D.衰期与元素所处的物理环境和化学状态无关,因此其半衰期不可能变化,故D错误。
故选B。
16.B
【详解】A.射线可以有效杀灭蔬菜中的微生物,经过射线照射的蔬菜可以保存更长时间,故A正确,不符合题意;
B. 射线会造成电离辐射,对人体有巨大伤害,不可以用它为人体探伤,故B错误,符合题意;
C.射线有很强的电离作用,可以用来消除有害的静电,故C正确,不符合题意;
D.可以用射线处理种子,诱发其变异,培育出新品种,故D正确,不符合题意。
故选B。
17.A
【详解】A.衰变的实质是核里的一个中子放出一个电子变为一个质子,反应过程中遵循质量数守恒和核电荷数守恒,故质量数不变核电荷数加一,故A正确 ;
B.探测器得到的射线变弱时,说明钢板厚度增大,应当减小热轧机两轮之间的厚度间隙,故B错误;
C.若有铱,经过74天后还有没有衰变,再过74天(即总共经历148天)还有没有衰变,故C错误;
D.放射性同位素发生衰变时,因遵循能量守恒,放出了能量出现了质量亏损,质量不守恒,故D错误;
故选A。
18.C
【详解】A.半衰期的对大量原子核的衰变的统计规律,对于少量是不成立的,故A错误;
B.根据α、β、γ三种射线特点可知,γ射线穿透能力最强,电离能力最弱,α射线电离能量最强,穿透能力最弱,为了能够准确测量铝板的厚度,探测射线应该用β射线;故B错误;
C.根据电子束通过铝箔后的衍射图样,说明电子具有波动性,有力说明了德布罗意波的存在,证明了实物粒子也具有波动性。故C正确;
D.康普顿利用光子去碰撞电子发生散射的实验模型,碰撞后的光子的频率ν′比原来光子的频率ν小,说明了光子具有粒子性。故D错误。
故选:C。
19.B
【详解】一个静止的放射性原子核()发生了一次β衰变,由动量守恒可知,衰变后电子与新核运动方向相反,新核带正电,电子带负电,根据左手定则可判断两轨迹圆应为内切圆;
由洛伦兹力提供向心力有
解得圆周运动的半径公式
可知,电子半径大。
故选B。
20.B
【详解】根据
其中
可得
故选B。
21.C
【详解】A.该β衰变是原子核内一个中子转化为一个质子和一个电子。也是其衰变过程中电子的来源,所以并不能说明核中有电子,故A项错误;
B.静止的发生衰变,其产生的电子和核组成的系统动量守恒,有
所以电子和氮核的动量大小相等,方向相反。其均在磁场中做匀速圆周运动,洛伦兹力提供向心力有
解得
由于电子和氮核在同一磁场,且动量大小相等。但是氮核的带电量大于电子的带电量,所以电子在磁场中做匀速圆周运动的半径较大,故B项错误;
C.若发生β衰变后,电子顺时针做匀速圆周运动,根据系统的动量守恒可知氮核逆时针做匀速圆周运动,根据电流方向的判定,则电子与核形成的等效电流均沿逆时针方向,故C项正确;
D.发生β衰变后,两带电粒子在磁场中做匀速圆周运动,有
整理有
因为电子和氮核的比荷不一致,故两粒子的周期不同,所以当电子回到P点,即完成一个周期后,氮核没有在P点,故D项错误。
故选C。
22.B
【详解】A.钚-238(38Pu)的半衰期是88年,不需要隔几年就更换,故A错误;
B.衰变遵循质量数和电荷量数守恒,故B正确;
C.根据电荷数和质量数守恒可知,X的电荷数为2,质量数是4,故X为α粒子,故钚-238(38Pu)的衰变为α衰变,故C错误;
D.半衰期由原子核内部决定,与外界的物理、化学状态无关,故D错误。
故选B。
23.C
【详解】A.10.54年为两个半衰期,则剩下的钴60为原来的,没有全部衰变,故A错误;
B.钴60半衰期太长,且衰变放出的高能粒子对人体伤害太大,不能作为药品的示踪原子,故B错误;
C.原子核的质量数为232,质子数为90,则中子数为142,原子核的质量数为220,质子数为86,则中子数为134,可知钍原子核比氡原子核的中子数多8,故C正确;
D.钍衰变成氡,质量数减少12,电荷数减少4,则经过3次衰变,2次衰变,故D错误。
故选C。
24.D
【详解】碳14原子核在衰变的瞬间生成的两个新核动量守恒,由两核速度方向相反,根据两核在磁场中的轨迹是两个内切圆,再结合左手定则可知,两新核的电性一定相反,则可知碳14原子核发生的是衰变,则根据衰变过程中质量数守恒和电荷数守恒有
故选D。
25.D
【详解】A.半衰期不因外界环境的温度而改变,A错误;
B.这种报警装置应用了射线电离能力强的特点,B错误;
CD.衰变释放出氦核,故核反应方程是
C错误,D正确。
故选D。
26.D
【详解】A.衰变方程为
故A错误;
B.衰变产物的质子数是7个,故B错误;
C.衰变的实质是将一个中子转变为质子,并放出一个电子,故C错误;
D.一个半衰期后,剩下的为原来的,故D正确。
故选D。
27.D
【详解】A.放射性元素的半衰期是指大量原子核经过一个半衰期有一半的原子发生衰变,经过276天,有四分之三的钋210发射衰变,放射性没有消失,A错误;
BD.原子核发生衰变与压力、温度或是单质、化合物无关,B错误,D正确;
C.半衰期是大量原子核发生衰变的统计规律,对于少量原子衰变,不一定满足半衰期规律。C错误。
故选D。
28.D
【详解】A.根据质量数与质子数守恒
解得
故X是,A错误;
B.发生β衰变的方程式是
故B错误;
C.半衰期与外界环境无关,故C错误;
D.若测得一古木样品的含量为活体植物的,可知经过了两个半衰期,则该古木距今约为
故D正确。
故选D。
29.AD
【详解】A.原子核发生一次衰变的过程中,只能发生衰变或衰变,不可能同时产生两种射线,故A正确;
B.匀强电场方向水平向右,①向左偏转,故粒子带负电,所以是射线,是高速电子流,该电子流是原子核内的中子转化为质子和电子后产生的,来自于原子核内部,故B错误;
C.②没有发生偏转,故射线不带电,是射线,速度为光速,故C错误;
D.③向右偏转,故粒子带正电,所以是射线,粒子的电离能力最强,穿透能力最弱,故D正确。
故选AD。
30.CD
【详解】A.根据质量数与电荷数守恒可知,铀238发生衰变的方程为
A错误;
B.半衰期是一个统计规律,对大量原子衰变成立,对少数原子不成立,因此20个铀核经过90亿年,不能确定有多少个铀核未发生衰变,B错误;
C.根据
根据质量数与电荷数守恒有
,
解得
,
C正确;
D.根据图像可知,铀的半衰期为45亿年,若测得某岩石中现含有的铀是岩石形成初期时的一半,可推算出地球的年龄约为45亿年,D正确。
故选CD。
31.BC
【详解】AB.若是衰变,则新核和粒子向相反的方向射出,新核和粒子偏转方向相反,做匀速圆周运动的轨迹外切,由题意知,两圆内切,所以该核的衰变是衰变,选项A错误,B正确;
CD.根据质量数和电荷数守恒写出衰变方程为
洛伦兹力提供向心力,有
求得轨迹半径公式
又由于衰变前后动量守恒,即
联立可得,轨迹半径之比等于电荷量的反比,从而求出轨迹半径之比
R1∶R2=84∶1
选项C正确,D错误。
故选BC。
32.AD
【详解】原子核发生衰变过程遵循系统动量守恒,原子核原来静止,初动量为零,由动量守恒定律可知,原子核衰变后生成的两核动量p大小相等、方向相反,根据左手定则,若发生衰变,则新核与粒子的径迹形成外切圆,若发生衰变,则新核与粒子的径迹形成内切圆;
粒子在磁场中做匀速圆周运动洛伦兹力提供向心力,由牛顿第二定律得
解得
由于动量p、磁感应强度B都相同,则粒子电荷量q越小,其轨道半径r越大,由于α粒子和粒子的电荷量均小于新核的电荷量,则α粒子和粒子的轨道半径都大于新核的轨道半径,所以图甲为发生衰变的照片,其中大圆为粒子的径迹,图乙为发生衰变的照片,其中大圆为电子的径迹,故BC错误,AD正确。
故选AD。
33.BD
【详解】A.放射性同位素发生衰变时,遵循能量守恒和质量数守恒,由于出现质量亏损,反应后的质量小于反应前的质量,故A错误;
B.上述衰变方程,根据电荷数守恒和质量数守恒可得
故B正确;
C.经过148天恰好为两个半衰期,有发生了衰变,因此只剩没有衰变,1.5g发生衰变,故C错误;
D.若探测器得到的射线变强时,说明钢板厚度小于,应当增大热轧机两轮之间的厚度间隙,故D正确。
故选BD。
34.BD
【详解】根据核反应的质量数和电荷数守恒可知,X的质量数为30,电荷数为15;Y的质量数为30,电荷数为14;则X的电荷数比Y的电荷数多1,X的质量数与Y的质量数相等,X的质量数比的质量数多3,X的电荷数比的电荷数多2。
故选BD。
35.AC
【详解】A.设原来的质量为M0,衰变后剩余质量为M则有
其中n为发生半衰期的次数,故
n=2
所以该古木生命活动结束的年代距今约11460年,故A正确;
B.再过约5730年,则又经过了一个半衰期,该样品中的将变成现代植物样品中比例的,故B错误;
C.衰变为的过程中质量数没有变化而核电荷数增加1,所以是其中的一个中子变成了一个质子和一个电子,所以放出射线,其衰变的本质为
故C正确;
D.放射元素的半衰期与物理环境以及化学环境无关,故D错误。
故选AC。
36. 外 反冲核
【详解】(1)[1]静止的原子核发生衰变过程中动量守恒,两带电粒子动量大小相等,方向相反,若发生衰变,粒子与反冲核的速度相反,而电性相同,则两个粒子在同一磁场中将受到相反方向的洛伦兹力,两个粒子形成的轨迹将是外切圆,满足图示情况,则可知该衰变为衰变,两粒子都带正电,根据左手定则可知,匀强磁场的方向一定垂直纸面向外。
(2)[2]带电粒子在磁场中做圆周运动,由洛伦兹力充当向心力有
可得
而两粒子动量大小相同,轨迹半径之比为所带电荷量的反比,则可知大圆为粒子的轨迹半径,由此可知新生成的核的电荷数即原子序数为2n,则可得原子核A的原子序数为。
(3)[3]根据以上分析可知,沿小圆运动的为反冲核。
37. 卢瑟福
【详解】[1][2]该装置是卢瑟福第一次完成了原子核的人工转变并发现了质子的实验装置;核反应方程为
38. D B A 144 88 8
【详解】①[1][2][3]D是发现质子的核反应方程;B是研究原子弹的基本核反应方程;A是研究氢弹的基本核反应方程。
②[4][5]B项中X的质量数为235+1-89-3=144,电荷数92-36=56,中子数144-56=88。
③[5]C项中Na的半衰期为15小时,则64gNa经过45小时,即3个半衰期后没有衰变的质量还有
39.(1),小圆是新核X的轨迹;(2),
【详解】(1)根据质量数与电荷数守恒, 衰变方程为
粒子在磁场中做匀速圆周运动,则有
解得
由于静止的核在匀强磁场中发生衰变的过程满足动量守恒,即粒子与新核X的动量大小相等,则电荷量越大,轨道半径越小,即小圆是新核X的轨迹。
(2)衰变的过程满足动量守恒,则有
粒子做匀速圆周运动,由洛伦兹力提供向心力,则有
,
解得
,
则有
,
40.(1);(2)
【详解】(1)粒子与核电荷量分别是和,质量分别是和,设粒子与核的速度分别是和,衰变过程满足动量守恒
解得
对于粒子有
核有
联立解得
(2)对于粒子周期
核周期
解得
41.(1);(2);(3)
【详解】(1)根据质量数守恒和电荷数守恒可知衰变方程为
(2)设粒子进入磁场的速率为,根据动能定理可得
代入已知数据求得
(3)设粒子在磁场中做匀速圆周运动的半径为,根据牛顿第二定律有
解得
粒子在磁场中的运动轨迹如图所示
根据几何关系有
解得
所以可得
由几何知识可得
得
相关试卷 更多
- 1.电子资料成功下载后不支持退换,如发现资料有内容错误问题请联系客服,如若属实,我们会补偿您的损失
- 2.压缩包下载后请先用软件解压,再使用对应软件打开;软件版本较低时请及时更新
- 3.资料下载成功后可在60天以内免费重复下载
免费领取教师福利 


.png)





