所属成套资源:高二物理同步精品讲义(人教版选择性必修第三册)
物理选择性必修 第三册3 核力与结合能精品当堂达标检测题
展开这是一份物理选择性必修 第三册3 核力与结合能精品当堂达标检测题,文件包含53核力与结合能解析版docx、53核力与结合能原卷版docx等2份试卷配套教学资源,其中试卷共23页, 欢迎下载使用。
5.3核力与结合能
基础导学
要点一、核力与四种基本相互作用
1.核力:原子核中的核子之间存在一种很强的相互作用,即存在一种核力,它使得核子紧密地结合在一起,形成稳定的原子核.这种作用称为强相互作用。
2.强相互作用的特点
(1)强相互作用是短程力,作用范围只有约10-15 m。
(2)距离增大时,强相互作用急剧减小.超过10-15 m,相互作用不存在。
3.弱相互作用
(1)弱相互作用是引起原子核β衰变的原因,即引起中子—质子转变的原因。
(2)弱相互作用是短程力,其力程只有10-18 m。
4.四种基本相互作用
要点二、结合能与质量亏损
(一)结合能
1.结合能:原子核是核子凭借核力结合在一起构成的,要把它们分开,也需要能量,这就是原子核的结合能。
2.比结合能:原子核的结合能与核子数之比,叫作比结合能,也叫作平均结合能.比结合能越大,原子核中核子结合得越牢固,原子核越稳定.中等大小的核的比结合能最大,最稳定。
(三)质量亏损
1.质能方程:物体的能量与它的质量的关系是:E=mc2。
2.质量亏损:原子核的质量小于组成它的核子的质量之和的现象。
要点突破
突破一:四种基本相互作用在不同尺度上发挥作用
(1)引力相互作用:引力主要在宏观和宏观尺度上“独领风骚”。是引力使行星绕着恒星转,并且联系着星系团,决定着宇宙的现状。万有引力是长程力。
(2)电磁相互作用:电磁力在原子核外,电磁力使电子不脱离原子核而形成原子,使原子结合成分子,使分子结合成液体和固体。
(3)强力:即强相互作用,在原子核内,强力将核子束缚在一起,强力是短程力。
(4)弱相互作用:弱相互作用是引起原子核β衰变的原因,即引起中子—质子转变的原因。弱相互作用也是短程力,其力程比强力更短,为10-18 m,作用强度则比电磁力小。
突破二:核力的性质
(1)核力是四种相互作用中的强相互作用(强力)的一种表现。
(2)核力是短程力。约在10-15 m数量级时起作用,距离大于0.8×10-15 m时为引力,距离小于0.8×10-15 m时为斥力,距离为10×10-15 m时核力几乎消失。
(3)核力具有饱和性。核子只对相邻的少数核子产生较强的引力,而不是与核内所有核子发生作用。
(4)核力具有电荷无关性。核力与核子电荷无关。
突破三:原子核中质子与中子的比例关系
(1)较轻的原子核质子数与中子数大致相等,但对于较重的原子核,其中子数大于质子数,越重的原子核,两者相差越多。
(2)形成原因:
①若质子与中子成对地人工构建原子核,随原子核的增大,核子间的距离增大,核力和电磁力都会减小,但核力减小得更快。所以当原子核增大到一定程度时,相距较远的质子间的核力不足以平衡它们之间的库仑力,这个原子核就不稳定了。
②若只增加中子,因为中子与其他核子没有库仑斥力,但有相互吸引的核力,所以有助于维系原子核的稳定,所以稳定的重原子核中子数要比质子数多。
③由于核力的作用范围是有限的,以及核力的饱和性,若再增大原子核,一些核子间的距离会大到其间根本没有核力的作用,这时候再增加中子,形成的核也一定是不稳定的。
突破四:结合能和比结合能
结合能 | 把原子核分成核子时吸收的能量或核子结合成原子核时放出的能量 |
比结合能 | 等于原子核的结合能与原子核中核子个数的比值,它反映了原子核的稳定程度 |
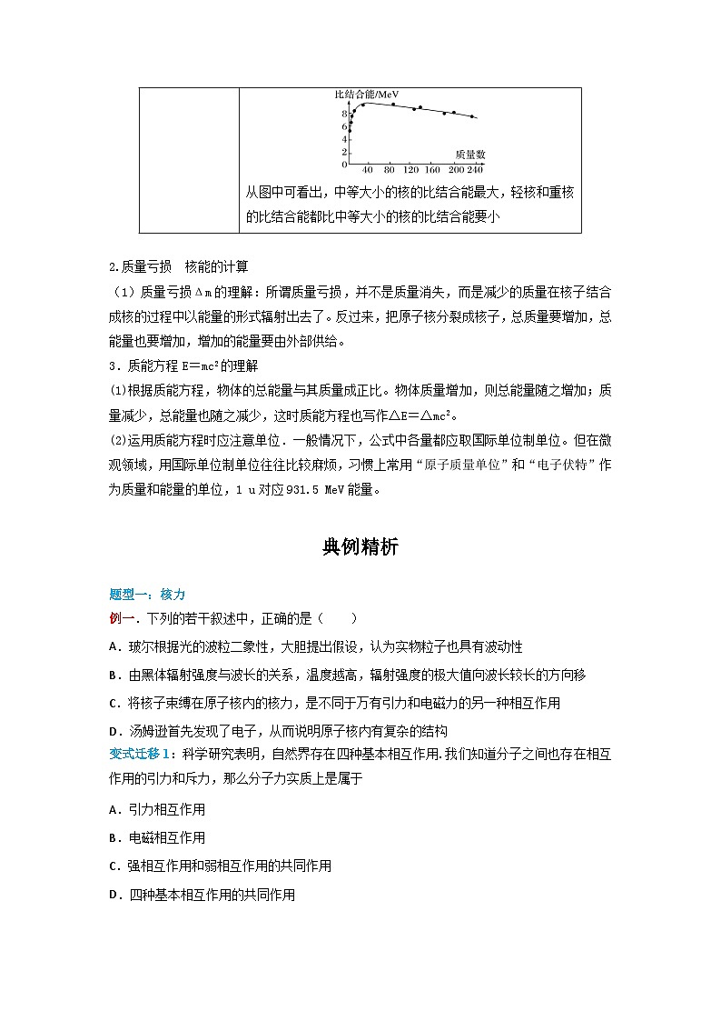
比结合能曲线 | 不同原子核的比结合能随质量数变化图线如图所示 从图中可看出,中等大小的核的比结合能最大,轻核和重核的比结合能都比中等大小的核的比结合能要小 |
2.质量亏损 核能的计算
(1)质量亏损Δm的理解:所谓质量亏损,并不是质量消失,而是减少的质量在核子结合成核的过程中以能量的形式辐射出去了。反过来,把原子核分裂成核子,总质量要增加,总能量也要增加,增加的能量要由外部供给。
3.质能方程E=mc2的理解
(1)根据质能方程,物体的总能量与其质量成正比。物体质量增加,则总能量随之增加;质量减少,总能量也随之减少,这时质能方程也写作ΔE=Δmc2。
(2)运用质能方程时应注意单位.一般情况下,公式中各量都应取国际单位制单位。但在微观领域,用国际单位制单位往往比较麻烦,习惯上常用“原子质量单位”和“电子伏特”作为质量和能量的单位,1 u对应931.5 MeV能量。
典例精析
题型一:核力
例一.下列的若干叙述中,正确的是( )
A.玻尔根据光的波粒二象性,大胆提出假设,认为实物粒子也具有波动性
B.由黑体辐射强度与波长的关系,温度越高,辐射强度的极大值向波长较长的方向移
C.将核子束缚在原子核内的核力,是不同于万有引力和电磁力的另一种相互作用
D.汤姆逊首先发现了电子,从而说明原子核内有复杂的结构
【答案】C
【分析】A.德布罗意根据光的波粒二象性,大胆提出假设,认为实物粒子也具有波动性,选项A错误;
B.由黑体辐射强度与波长的关系,温度越高,辐射强度的极大值向波长较短的方向移动,选项B错误;
C.将核子束缚在原子核内的核力,是不同于万有引力和电磁力的另一种相互作用,选项C正确;
D.汤姆逊首先发现了电子,从而说明原子内有复杂的结构,选项D错误。
故选C。
变式迁移1:科学研究表明,自然界存在四种基本相互作用.我们知道分子之间也存在相互作用的引力和斥力,那么分子力实质上是属于
A.引力相互作用
B.电磁相互作用
C.强相互作用和弱相互作用的共同作用
D.四种基本相互作用的共同作用
【答案】B
【分析】分子力作用范围约在数量级上.强相互作用和弱相互作用都是短程力,作用范围在和之内,在分子力作用范围内强相互作用和弱相互作用都不存在,在分子力作用范围内引力相互作用和电磁相互作用都存在,但由于电磁力远大于万有引力,引力相互作用可以忽略不计,因此分子力本质上属于电磁相互作用.
A.引力相互作用,与结论不相符,选项A错误;
B.电磁相互作用,与结论相符,选项B正确;
C.强相互作用和弱相互作用的共同作用,与结论不相符,选项C错误;
D.四种基本相互作用的共同作用,与结论不相符,选项D错误;
故选B.
题型二: 结合能与质量亏损
例二.2021年5月28日,中科院合肥物质研究院的EAST装置,首次使中国“人造太阳”等离子体的电子温度达到1.2亿度,维持了101秒。已知中国“人造太阳”中的核反应方程是,H的比结合能为1.09MeV,H的比结合能为2.78MeV,由此可知He的比结合能为( )
A.7.03MeV B.5.56MeV C.4.36MeV D.3.87MeV
【答案】A
【分析】设He的比结合能为,根据放能的核反应发生规律是:生成物释放的结合能与反应物吸收的结合能之差,有
解得
故选A。
变式迁移2:下列说法中正确的是( )
A.比结合能越大表示原子核中的核子结合得越牢固
B.氢原子核外电子从半径较小的轨道跃迁到半径较大的轨道时,电子的动能增大,原子总能量减小
C.β射线为原子的核外电子电离后形成的电子流
D.放射性元素衰变的快慢不仅与原子核内部自身的因素有关,还跟原子所处的化学状态和外部条件有关
【答案】A
【分析】A.比结合能越大表示原子核中的核子结合得越牢固,原子越稳定,选项A正确;
B.氢原子核外电子从半径较小的轨道跃迁到半径较大的轨道时,根据
可知,电子的动能减小,原子能级变大,总能量变大,选项B错误;
C.β射线为原子核内的中子转化为质子时放出的负电子,选项C错误;
D.放射性元素衰变的快慢仅与原子核内部自身的因素有关,跟原子所处的化学状态和外部条件无关,选项D错误。
故选A。
强化训练
一、选择题
1.一静止的铀核放出一个α粒子衰变成钍核,衰变方程为→+。下列说法正确的是( )
A.衰变后钍核的动能等于α粒子的动能
B.衰变后钍核的动量大小等于α粒子的动量大小
C.铀核的半衰期等于其放出一个α粒子所经历的时间
D.衰变后α粒子与钍核的质量之和等于衰变前铀核的质量
【答案】B
【分析】B.衰变过程中满足动量守恒定律,所以衰变后钍核的动量与α粒子的动量等大反向,故B正确;
A.由动能和动量的关系式
Ek=mv2=
可知,由于钍核的质量大于α粒子的质量,所以钍核的动能小于α粒子的动能,故A错误;
C.半衰期的定义是放射性元素的原子核有半数发生衰变所需的时间,并不是其放出一个α粒子所经历的时间,故C错误;
D.由于该反应放出能量,所以一定会发生质量亏损,衰变后α粒子与钍核的质量之和小于衰变前铀核的质量,故D错误。
故选B。
2.下列对物理知识的理解正确的有( )
A.射线的穿透能力较弱,用厚纸板就能挡住
B.动能相等的质子和电子,它们的德布罗意波长也相等
C.放射性元素钋的半衰期为138天,的钋经276天,已发生衰变的质量为
D.质子、中子、粒子的质量分别为、、,两个质子和两个中子结合成一个粒子释放的能量是
【答案】A
【分析】A.射线在空气中的射程只有几厘米,只要一张纸就能挡住。故A正确;
B.根据德布罗意波长计算表达式,有
质子的质量大于电子的质量,当它们动能相等时,质子的动量大于电子,所以质子的德布罗意波长比电子小。故B错误;
C.放射性元素钋的半衰期为138天,的钋经276天,发生两次衰变,质量变为原来的四分之一,已发生衰变的质量为。故C错误;
D.质子、中子、粒子的质量分别为、、,两个质子和两个中子结合成一个粒子释放的能量是。故D错误。
故选A。
3、(多选)原子比结合能曲线如图所示。根据该曲线,下列说法正确的有( )
A.比结合能大于,所以可以裂变成而放出核能
B.比结合能越大,原子核中核子结合得越牢固,原子核越稳定
C.比更稳定,结合能更大
D.平均核子质量小于
【答案】BD
【解析】
A.比结合能大于,所以可以通过聚变成释放能量,故A错误;
B.比结合能越大,原子核中核子结合得越牢固,原子核越稳定,故B正确;
C.比比结合能更大,更稳定,但结合能小于结合能,故C错误;
D.比结合能大,所以平均核子质量小,故D正确。
故选BD。
4、目前人类探索太空需要用核电池对探测器提供电能和热能,某“核电池”是利用放射性元素钚238()发生衰变释放的能量工作,其衰变方程为,钚238的半衰期为88年,下列说法正确的是( )
A.m=92,n=4,比的中子数多4
B.的结合能小于与的结合能之和
C.400个钚238经过176年还剩下100个
D.若改变238钚的温度、浓度及其所受的压力,它的半衰期将会改变
【答案】B
【解析】
A. 与的中子数之差为
A错误;
B. 衰变释放能量,的结合能小于与的结合能之和,B正确;
C.半衰期是统计规律,对少量不适用,C错误;
D. 半衰期与温度、浓度及其所受的压力无关,它的半衰期不会改变,D错误。
故选B。
5、2021年12月30日,中科院全超导托卡马克核聚变实验装置(EAST)在7000万摄氏度的高温下实现1056秒的长脉冲高参数等离子体运行。若某次聚变反应是4个氢核H结合成1个氦核He,同时释放出正电子e。已知氢核的质量为mp,氦核的质量为mα,正电子的质量为me,真空中光速为c,则此次核反应释放的能量为( )
A.(4mp-mα-me)c2 B.(4mp-mα-2me)c2
C.(4mp+mα-me)c2 D.(4mp+mα-2me)c2
【答案】B
【解析】
核聚变方程为
根据质能方程,可知核反应释放的能量
故选B。
6、科学研究表明,香烟会释放一种危险的放射性元素钋(),如果每天抽2包香烟,一年后累积的辐射量相当于400次胸透的辐射量。的半衰期是138天,可以连续发生一次α衰变和一次β衰变后产生新核X。下列说法正确的是( )
A.制做香烟时可以通过升高温度减小的半衰期,从而减小辐射对人体的伤害
B.吸烟时因为发生化学反应,所以的半衰期会减小
C.发生衰变时,会发生质量亏损
D.新核X的中子数是206,电荷数是83
【答案】C
【解析】
AB.半衰期是由原子核内部自身的因素决定的,与原子所处的化学状态和外部条件没有关系,AB错误;
C.发生衰变时,会放出能量,根据质能方程可知有质量亏损,C正确;
D.连续发生一次α衰变和一次β衰变后产生新核X的质量数为206,电荷数为83,则新核X的中子数为123,D错误。
故选C。
7、近代物理和相应技术的发展,极大地改变了人类的生产和生活方式推动了人类文明与进步。关于近代物理知识下列说法正确的是( )
A.若氢原子从能级向能级跃迁时辐射出的光不能使某金属发生光电效应,则氢原子从能级向能级跃迁时辐射出的光有可能使该金属发生光电效应
B.查德威克预言了中子的存在,卢瑟福通过实验发现了中子
C.玻尔理论成功解释了大量原子光谱规律,其局限性在于保留了经典粒子的观念
D.钋()是氡()的衰变产物之一,故钋()的比结合能大于氡()的比结合能
【答案】D
【分析】A.氢原子从能级跃迁至时辐射的光子能量大于从跃迁至辐射的光子能量,故A错;
B.卢瑟福预言了中子的存在,查德威克发现了中子,故B错;
C.玻尔理论只成功解释了氢原子光谱规律,故C错;
D.衰变产物新核更稳定,比结合能更大,故D对。
故选D。
8、下列说法正确的是( )
A.汤姆孙通过α粒子散射实验,提出了原子具有核式结构
B.一群处于n=4能级上的氢原子向低能级跃迁时最多产生4种谱线
C.结合能越大,原子核中核子结合得越牢固,原子核越稳定
D.在核反应中,质量数和电荷数都守恒
【答案】D
【分析】A.卢瑟福通过粒子散射实验,提出了原子具有核式结构,故A错误;
B.一群处于n=4能级上的氢原子向低能级跃迁时最多产生种谱线,故B错误;
C.比结合能越大,原子核中核子结合得越牢固,原子核越稳定,故C错误;
D.在核反应中,质量数和电荷数都守恒,故D正确。
故选D。
9、考古学上利用“碳钟”,也就是利用来推测古文物产生的年代。已知的衰变产物中有稳定的,的半衰期为年,下列说法正确的是( )
A.的衰变方程为
B.该衰变过程中原子核内减少一个中子
C.一个核发生衰变释放的核能为为原子的质量,为光速
D.已经死亡年的古树中不会含有原子
【答案】B
【解析】
A.的衰变属于衰变,其衰变方程为
A错误;
B.衰变的本质是
该衰变过程中原子核内减少一个中子,新生成一个质子和一个电子,B正确;
C.一个核发生衰变释放的核能为,C错误;
D.半衰期是放射性元素的特征参量,对于而言,年为两个半衰期,已经死亡年的古树遗骸中的含量为原来的,D错误。
故选B。
10、中国实验快堆是第四代核能系统的优选堆型,采用钚()作燃料,在堆心燃料钚的外围再生区里放置不易发生裂变的轴(),钚-239裂变释放出的快中子被再生区内的铀-238吸收,转变为铀-239,铀-239极不稳定,经过衰变,进一步转变为易裂变的钚-239,从而实现核燃料的“增殖”。下列说法正确的是( )
A.铀-239转变为钚-239,经过了3次衰变
B.铀-239发生衰变过程中,电荷数守恒,质量也守恒
C.铀-239发生衰变的实质是原子核内的中子转化为一个质子和一个电子
D.钚()裂变生成两个中等质量的核,钚核的比结合能大于生成的两个核的比结合能
【答案】C
【解析】
A.铀-239转变为钚-239,质量数不变,电荷数增加,电荷增加2,则经过了2次衰变,选项A错误;
B.铀-239发生衰变过程中,电荷数守恒,质量数也守恒,由于反应放出能量,则由质量亏算,选项B错误;
C.铀-239发生衰变,实质是原子核内的中子转化为一个质子和一个电子,选项C正确;
D.钚()裂变生成两个中等质量的核,反应放出核能,生成的新核更加稳定,则钚核的比结合能小于生成的两个核的比结合能,选项D错误。
故选C。
11、运动的原子核X放出α粒子后变成静止的原子核Y,已知原子核X、α粒子的质量分别是M、m,α粒子的动能为E,真空中的光速为c,α粒子的速度远小于光速。则在上述核反应中的质量亏损是( )
A. B.E
C.E D.E
【答案】B
【分析】核反应中动量守恒,有
mvα=MvX
α粒子的动能为
根据能量守恒得
由爱因斯坦质能方程得
联立解得
故选B。
12、核能作为一种新能源在现代社会中已不可缺少.核泄漏中的钚是一种具有放射性的超铀元素,它可破坏细胞基因,提高患癌症的风险。已知钚的一种同位素的半衰期为24100年,其衰变方程为,下列有关说法正确的是( )
A.X原子核中含有90个质子
B.100个经过24100年后一定还剩余50个
C.由于衰变时释放巨大能量,根据,衰变过程总质量增加
D.衰变发出的射线是波长很短的光子,具有很强的穿透能力
【答案】D
【分析】A.根据电荷数守恒、质量数守恒知,设X的电荷数为m,质量数为n,则
解得X的电荷数为92,质量数为235,则有92质子,A错误;
B.半衰期具有统计规律,对大量的原子核适用,B错误;
C.由于衰变时释放巨大能量,根据
衰变过程总质量减小,C错误;
D.衰变发出的γ放射线是波长很短的光子,具有很强的穿透能力,D正确。
故选D。
13、放射性的应用非常广泛,几乎遍及各行各业。在农业上,常用于辐射育种、刺激增产、辐射防治虫害和食品辐照保藏与保鲜等;在医学上,常用于肿瘤的放射治疗。一个发生核反应放出一个粒子后衰变成一个,并辐射出光子。已知的半衰期为5.27年,该反应中、粒子、的质量分别为、、。下列说法正确的是( )
A.核反应中释放的能量为
B.核反应中释放出的光子的电离能力比粒子强
C.光子的能量越高,其频率越大,动量越大
D.若有16个原子核,经过5.27年后一定剩下8个原子核
【答案】C
【分析】A.根据质能方程可知核反应中释放的能量为(m1-m2-m3)c2,故A错误;
B.根据三种射线的特点与穿透性,可知光子的穿透本领比粒子强,故B错误;
C.光子能量越高,由
可知,对应的频率越高,由
知,对应的波长越短,由
得,对应的动量越大,故C正确;
D.半衰期具有统计意义,对少数的原子没有意义,故D错误。
故选C。
相关试卷
这是一份高中物理3 核力与结合能优秀课时作业,文件包含53核力与结合能原卷版docx、53核力与结合能解析版docx等2份试卷配套教学资源,其中试卷共21页, 欢迎下载使用。
这是一份物理选择性必修 第三册5 液体精品习题,文件包含25液体解析版docx、25液体原卷版docx等2份试卷配套教学资源,其中试卷共18页, 欢迎下载使用。
这是一份人教版 (2019)选择性必修 第三册4 固体精品同步达标检测题,文件包含24固体解析版docx、24固体原卷版docx等2份试卷配套教学资源,其中试卷共19页, 欢迎下载使用。

