





所属成套资源:八年级生物下册人教版同步精讲课件(全章节)
人教版(2024)八年级下册(2024)第一节 地球上生命的起源学案
展开 这是一份人教版(2024)八年级下册(2024)第一节 地球上生命的起源学案,文件包含631地球上生命的起源提升讲义生物新教材人教版八年级下册原卷版docx、631地球上生命的起源提升讲义生物新教材人教版八年级下册解析版docx等2份学案配套教学资源,其中学案共16页, 欢迎下载使用。
(必会知识+难点强化+必刷好题,三层提升)
必会知识一 原始地球上生命形成推测的证据
1.科学方法——推测
(1)推测是根据已知的事物,通过思维活动,对未知事物的真相提出一定的看法。
(2)科学的推测需要一定的证据作为基础,凭空想象往往是站不住脚的。科学的推测还需要严密的逻辑,也需要丰富的联想和想象。
2.原始地球上生命形成推测的证据
(1)原始大气成分:水蒸气、氢气、氨、甲烧、二氧化碳、硫化氢等,构成了原始的大气层。原始大气中没有氧气。
(2)米勒实验:将甲烷、氨、氢气、水蒸气等气体通入一个密封的装置内,通过进行火花放电(模拟闪电),合成了多种氨基酸。此外,还有一些科学家模拟原始地球的大气成分,在实验室里制成了另外一些有机物。
(3)陨石:陨石是人类比较容易获得的、来自地球之外的岩石样品,是珍贵的科学研究资源。1969 年,人们发现,坠落在澳大利亚的陨石中含有多种氨基酸。
生命起源的条件: 原始地球为生命起源的化学起源学说提供的条件主要有以下三个方面:
(1)物质条件--原始大气中含有氮气、二氧化碳、氨、甲烷、水蒸气、硫化氢和少量氢气等,特点是原始大气中没有游离的氧气。
(2)能量条件--原始地球上不断出现的宇宙射线、紫外线、闪电以及火山爆发等,为化学进化提供能量。
(3)一定的环境场所条件--原始海洋,是原始生命诞生的摇篮。
[例1] 原始地球不利于生物的生存,是因为原始地球没有生物所需要的( )
A.氢气B.氨气C.氮气D.氧气
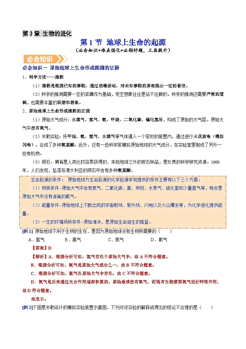
[例2]下图是米勒设计的模拟实验装置示意图,下列对该实验的解释或得出的结论不合理的是( )
A.①内的气体模拟了原始大气B.③模拟原始海洋
C.④内收集到了多种氨基酸D.该实验证明原始生命起源于原始海洋
必会知识二 生命最有可能是在原始海洋中形成的
1.从无机物到简单有机物
科学家推测,原始大气在高温、紫外线以及雷电等自然条件的长期作用下,形成了许多简单的有机物。
2.原始海洋的形成
地球的温度逐渐降低,原始大气中的水蒸气凝结成雨降落到地面上,这些有机物又随着雨水进入湖泊和河流,最终汇集到原始海洋中。
3.原始生命的形成
原始海洋就像一盆稀博的热汤,其中所含的有机物不断地相互作用,经过极其漫长的岁月,在地球形成以后的10 亿年左右,才逐渐形成了原始的生命。
(1)有科学宗认为最早出现在地球上的生物很可能是厌氧生物,原因是原始大气中没有氧气。
(2)从有机物到原始生命这一阶段是怎样进行的,目前还只是一些推测,缺乏实验证据。也有一些科学家根据对宇宙空间中物质的研究,认为原始生命可能来自其他星球。
[例1] 通过对原始地球环境和原始大气成分的分析,原始生命的呼吸可能( )
A.需要微量的氧气B.不用呼吸
C.不需要氧气D.需要大量的氧气
[例2]科学家判断其他星球可能存在外星生物的重要依据是存在外星海洋,该重要依据的得出是基于地球生命诞生于( )
A.原始陆地B.原始海洋
C.原始大气D.原始森林
难点知识一 米勒实验
1.米勒实验装置
2.米勒实验的原理
(1)米勒实验模拟了原始地球的条件和大气成分——甲烷、氨、氢气、水蒸气等气体。
(2)米勒实验用火花放电模拟闪电,合成了多种氨基酸。
2.根据米勒实验可以对生命的起源作出的推测
根据米勒及其他学者的实验结果,可以推测原始地球上尽管不能形成生命,但能产生构成生物体的有机物。 因此,生命的起源过程中,从无机物到有机物这一阶段是完全能够实现的
命题角度1 米勒实验装置
下图是米勒在进行模拟关于生命起源问题的实验装置,实验装置中的A、D处相当于原始地球的什么环境?( )
A.原始大气、原始陆地B.原始海洋、原始大气
C.原始大气、原始海洋D.原始陆地、原始海洋
命题角度2 米勒实验原理
科学研究中经常用模拟实验来解决不能或不便用直接实验法解决的问题,便于提高效率、获取证据。依据如图对米勒模拟实验的解释错误的是( )
A.①内模拟了原始大气及闪电
B.②内模拟了原始大气中的水蒸气凝结降雨的过程
C.③内模拟了原始海洋
D.④内产生了多种生命合成的蛋白质
难点知识二 生命起源的过程
1.生命起源过程图解
2.生命起源过程的化学起源说
化学起源说将生命的起源分为四个阶段:第一个阶段,从无机小分子生成有机小分子的阶段;第二个阶段,从有机小分子物质生成生物大分子物质;第三个阶段,从生物大分子物质组成多分子体系;第四个阶段,有机多分子体系演变为原始生命。
3.生命起源的场所——原始海洋
『易错易混』因为现在不存在原始生命形成时的环境条件,并且海洋组成成分也发生了变化。所以只能说原始生命起源于原始海洋,不能说起源于海洋。
命题角度1 生命起源的过程
1965年,我国科学家首次人工合成了具有生物活性的结晶牛胰岛素(一种蛋白质),由51个氨基酸组成。利用氨基酸合成结晶牛胰岛素可为生命起源的哪一个过程提供有力证据( )
无机小分子物质有机小分子物质有机大分子物质多分子体系原始生命
A.①B.②C.③D.④
命题角度2 生命起源的化学论观点
下列对于有关生命起源的化学进化论观点的理解,正确的是( )
A.原始大气能为早期生命提供氧气
B.最简单的原始生命在原始海洋中形成
C.米勒的实验证明了原始地球能产生原始生命
D.科学实验已为有机物进化成原始生命提供了证据
『名师点睛』化学进化论认为,原始地球大气中没有氧气,有机物在原始海洋中逐渐聚集并演化,最终形成原始生命。
1.1953年,美国青年学者米勒模拟原始地球条件和大气成分,合成了多种氨基酸。此实验证明了( )
A.生物是在不断进化的B.无机小分子能形成有机小分子
C.生命是由上帝创造的D.地球上的生物来自宇宙
2.在原始地球条件下,氨基酸分子的生成和原始生命的诞生场所分别是( )
A.原始海洋和高温干燥地区
B.原始大气和高温干燥地区
C.原始大气和原始海洋
D.海洋和河流
3.原始大气中没有哪种气体( )
A.氢气B.水蒸气C.甲烷D.氧气
4.《科学》杂志报道,英国伦敦大学学院研究团队在实验室中成功合成了一种对生物体至关重要的化合物——泛酰巯基乙胺。这一发现表明,该化合物可能在地球早期就已存在,并在生命诞生之初发挥了关键作用。经推测在原始地球条件下,原始生命的诞生场所是( )
A.原始陆地B.原始大气C.原始森林D.原始海洋
5.生命起源的过程中形成的有机小分子主要是( )
A.核酸B.蛋白质C.氨基酸D.氨气
6.关于生命起源的假说多种多样,目前科学界普遍认为不合理的是( )
A.现代海洋不可以形成新的原始生命
B.米勒模拟实验证明原始地球能产生有机物
C.生命起源于原始海洋
D.生命的最初形式就是各种不同的简单有机物
7.为生物圈的形成创造了首要条件的是( )
A.原始地球B.原始生命C.多细胞生物D.氧气
(现代科技情境)8.2021年5月15日,我国首颗火星探测器“天问一号”着陆火星。如果火星数据显示出下列证据,则推测严密的是( )
A.由土壤成分推测火星表面有绿色植物
B.由流水痕迹推测火星表面有水生生物
C.由清晰细胞结构推测火星表面有生命
D.由氢气和氨基酸推测火星表面有生命
9.生命起源的大体过程是( )
A.有机物→无机物→原始生命B.无机物→有机物→原始生命
C.无机物→原始生命→有机物D.原始生命→无机物→有机物
10.如图是用以研究生命起源的化学进化过程的一个模拟实验装置,请回答下列问题:
(1)图中B处的装置中泵入了甲烷、氨、氢、水蒸气等气体,模拟的是 ,它与现在大气相比主要是不含 。在 B 处的两个电极放电产生电火花,模拟的是 ,这主要是为该实验提供 。
(2)A和C装置内的液体相当于 ,经过一周后,对C装置中的产物进行分析,发现有 等有机小分子生成。
相关学案
这是一份人教版(2024)八年级下册(2024)第一节 地球上生命的起源学案,文件包含631地球上生命的起源提升讲义生物新教材人教版八年级下册原卷版docx、631地球上生命的起源提升讲义生物新教材人教版八年级下册解析版docx等2份学案配套教学资源,其中学案共16页, 欢迎下载使用。
这是一份生物八年级下册(2024)第六单元 生命的延续和发展第三章 生物的进化第二节 生物进化的历程导学案及答案,文件包含632生物进化的历程提升讲义生物新教材人教版八年级下册原卷版docx、632生物进化的历程提升讲义生物新教材人教版八年级下册解析版docx等2份学案配套教学资源,其中学案共14页, 欢迎下载使用。
这是一份初中生物人教版 (新课标)八年级下册第七单元 生物圈中生命的延续和发展第三章 生命起源和生物进化第一节 地球上生命的起源导学案,共6页。学案主要包含了学习目标,基础知识,随堂检测等内容,欢迎下载使用。
相关学案 更多
- 1.电子资料成功下载后不支持退换,如发现资料有内容错误问题请联系客服,如若属实,我们会补偿您的损失
- 2.压缩包下载后请先用软件解压,再使用对应软件打开;软件版本较低时请及时更新
- 3.资料下载成功后可在60天以内免费重复下载
免费领取教师福利 






.png)





