





所属成套资源:(人教版)八年级物理上册同步精讲精练 (重点练+随堂练)(2份,原卷版+解析版)
物理八年级上册测量平均速度同步训练题
展开 这是一份物理八年级上册测量平均速度同步训练题,文件包含人教版八年级物理上册同步精讲精练14测量平均速度随堂练原卷版docx、人教版八年级物理上册同步精讲精练14测量平均速度随堂练解析版docx等2份试卷配套教学资源,其中试卷共17页, 欢迎下载使用。
知识点1 测量平均速度实验
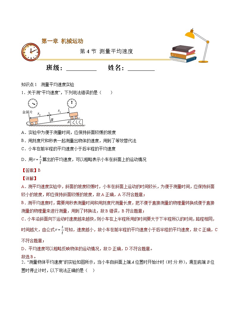
1.关于测“平均速度”,下列说法错误的是( )
A.实验中为便于测量时间,应保持斜面较缓的坡度
B.用刻度尺和秒表一起测量出物体的速度,用到了等效替代法
C.小车在前半程的平均速度小于后半程的平均速度
D.用算出的平均速度,可以粗略表示小车在斜面上的运动情况
2.“测量物体平均速度”的实验如图所示,当小车自斜面上端A位置时开始计时(时:分:秒),滑至底端B位置时停止计时,以下说法正确的是( )
A.此过程小车的平均速度是1.2cm/s
B.此过程小车的平均速度是1.4cm/s
C.此过程小车的平均速度是1.0cm/s
D.斜面的倾斜度越大越好,可以节省实验时间
3.小红做“测量平均速度”实验时,用弹簧测力计沿水平方向将物块从位置A拉到位置E。如图是物块从A处沿直线水平运动到E处的频闪照片,若频闪照相机每隔0.2s闪拍了一次。分析照片可知:物体从A处到E处共运动了_____cm的路程,物块从C处运动到E处的平均速度为_____m/s。
4.一个小球从斜面滚下,用照相机每隔0.1s拍摄一次,记录小球运动情况的照片如图所示,小球从A点运动到D点所用时间是______s,小球在AC段的平均速度______(选填“大于”、“等于”或“小于”)在CD段的平均速度,小球从A点运动到D点的平均速度大小是______m/s。
5.如图是苹果下落过程中拍摄的频闪照片,相机每隔0.1s曝光一次,由此可判断苹果的运动是______运动(选填“匀速”或“变速”)。照片上苹果在AB这段路程上平均速度是0.19m/s,则A与B的间距所对应的苹果的实际运动路程为______m。
6.如图所示是“测量小车的平均速度”的实验装置。实验时让小车从斜面的A点由静止滑下,分别测出小车到达B点和C点的时间,即可求出不同路段的平均速度。
(1)实验原理是____________;
(2)实验时,为了使小车在斜面上运动的时间长些,便于测量时间,应___________(选填“增大”或“减小”)斜面的倾斜角度;
(3)小车从A点运动到B点所用时间tAB=___________s;从A点到C点的路程sAC=___________cm;小车在AC段的平均速度vAC=____________m/s。
7.小红同学在“测量物体运动的平均速度”实验中,斜面的一端用木块垫起,把小车放在斜面顶端,金属片先放在斜面底端后来移至斜面的中部,顶端、中部、底端三点在米尺上对应的位置如图所示,小红同学用电子停表记下了小车从斜面顶端滑下到撞击金属片时对应的时刻,如图所示。
(1)该实验的原理是______;
(2)斜面的一端用木块垫起,使它保持______(选填“较大”或“较小”)的坡度。放置金属片的作用是______;
(3)如图,用刻度尺测量s1,图中刻度尺的分度值为1mm,则s1的读数是______cm,小车在这段路程中的平均速度v1=______m/s(保留两位有效数字);
(4)如图像中能够较准确反映小车运动情况的是______。
A. B. C. D.
知识点2 测量平均速度实验拓展
1.苏炳添在东京奥运会100m半决赛中跑出9.83s,创造亚洲纪录。苏炳添在前30m用时3.73s,30m~60m用时2.56s,90m~100m用时0.91s,则其100m半决赛的平均速度约是( )
A.10m/sB.8m/sC.12m/sD.11m/s
2.如图所示,右图是小华和小明两位同学沿直线赛跑的图像,从图像中可知小华同学做的是____运动,小明同学运动的速度为_____m/s,在整个运动过程中小华的平均速度_____小明的平均速度。(选填“大于”、“等于”或“小于”)
3.在不计空气阻力的情况下,从同一高度由静止开始下落的任何物体,都会同时落地,下落的快慢与物体的质量无关,这种运动叫作自由落体运动。一兴趣小组在研究自由落体运动,他们用频闪照相机(频闪间隔时间t=0.1s)拍摄下了数张不同质量的金属小球从同一位置自由下落的影像,其中一张如图甲所示。(g=10N/kg)
(1)请根据影像数据,在图乙中作出小球下落0.3s内的s-t图像(下落距离s从起点0开始算起)______ ;
(2)从起点0算起,质量为5kg的小球运动至位置5的过程中,平均速度大小为______ m/s,当小球质量从5kg增大为10kg,从位置5的平均速度将______(选填“变大”、“变小”“不变”)。
4.如图是小红同学乘出租车到达目的地时的车费发票。
(1)该出租车行驶的时间是多少秒?
(2)出租车行驶的平均速度多大?
5.跳伞是一项极具挑战的运动,在某次跳伞表演中,某运动员从空中悬停的直升机上由静止开始下落,其速度与时间的关系如图所示,前10s下落了250m,再下落50s到达地面,求:
(1)运动员在前10s下落的平均速度;
(2)直升机悬停位置距地面的高度。
6.小刚住在学校附近,学习了机械运动知识后,想测一测自己上学步行时的平均速度,请你帮他设计一个实验方案。
(1)用到的实验器材:______;
(2)实验步骤或过程:______;
(3)实验结论:______。
7.实践活动小组正在自制测量仪器,用纸条制作卷尺(要求:量程2m,分度值1cm)。他们制成 一个未标注刻度的半成品,请你借助必要的器材为其粗略标注刻度。
你标注刻度的过程是:
相关试卷
这是一份物理八年级上册测量平均速度同步训练题,文件包含人教版八年级物理上册同步精讲精练14测量平均速度随堂练原卷版docx、人教版八年级物理上册同步精讲精练14测量平均速度随堂练解析版docx等2份试卷配套教学资源,其中试卷共17页, 欢迎下载使用。
这是一份人教版(2024)八年级上册测量平均速度课时训练,文件包含人教版八年级物理上册同步精讲精练14测量平均速度重点练原卷版docx、人教版八年级物理上册同步精讲精练14测量平均速度重点练解析版docx等2份试卷配套教学资源,其中试卷共16页, 欢迎下载使用。
这是一份初中物理人教版(2024)八年级上册测量平均速度课后复习题,文件包含人教版八年级物理上册同步巩固练习14测量平均速度原卷版docx、人教版八年级物理上册同步巩固练习14测量平均速度解析版docx等2份试卷配套教学资源,其中试卷共16页, 欢迎下载使用。
相关试卷 更多
- 1.电子资料成功下载后不支持退换,如发现资料有内容错误问题请联系客服,如若属实,我们会补偿您的损失
- 2.压缩包下载后请先用软件解压,再使用对应软件打开;软件版本较低时请及时更新
- 3.资料下载成功后可在60天以内免费重复下载
免费领取教师福利 






.png)





