搜索
      上传资料 赚现金

      辽宁省实验中学2026届高三上学期期中考试生物试卷(Word版附解析)

      • 1.51 MB
      • 2025-12-19 16:49:28
      • 45
      • 0
      • 教习网3275309
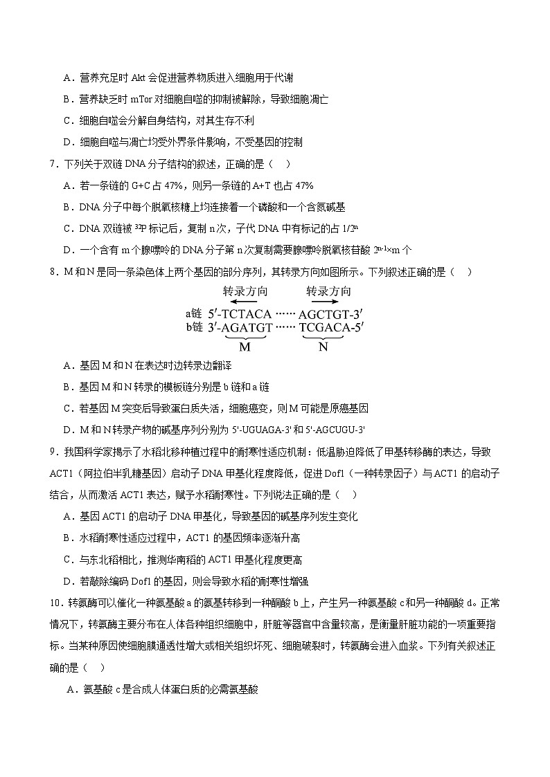
      加入资料篮
      立即下载
      辽宁省实验中学2026届高三上学期期中考试生物试卷(Word版附解析)第1页
      高清全屏预览
      1/19
      辽宁省实验中学2026届高三上学期期中考试生物试卷(Word版附解析)第2页
      高清全屏预览
      2/19
      辽宁省实验中学2026届高三上学期期中考试生物试卷(Word版附解析)第3页
      高清全屏预览
      3/19
      还剩16页未读, 继续阅读

      辽宁省实验中学2026届高三上学期期中考试生物试卷(Word版附解析)

      展开

      这是一份辽宁省实验中学2026届高三上学期期中考试生物试卷(Word版附解析),共19页。
      满分100分,考试时间75分钟。
      注意事项:
      1.答卷前,考生务必将自己的姓名、班级和考号填写在答题卡上。
      2.回答选择题时,选出每小题答案后,用2B铅笔把答题卡上对应题目的答案标号涂黑,如需改动,用橡皮擦干净后,再选涂其他答案标号。回答非选择题时,将答案写在答题卡上,写在本试卷上无效。
      3.考试结束后,将本试卷和答题卡一并交回。
      一、单选题
      1.支原体肺炎是由肺炎支原体感染引起的肺部炎症。常见的抗生素包括盘尼西林类和大环内酯类等。其中盘尼西林类药物抑制细胞壁的合成,大环内酯类药物可抑制核糖体的功能进而抑制支原体的增殖,但几乎不影响人体细胞核糖体的功能。下列有关叙述中正确的是( )
      A.支原体细胞内不存在DNA-蛋白质复合物
      B.支原体具有核糖体,遗传物质是RNA,可能是最简单的单细胞生物
      C.支原体和真核细胞的核糖体结构可能不同
      D.可用盘尼西林类药物对支原体引起的肺炎进行有效治疗
      2.缝隙连接广泛地存在于动物细胞间,在此连接处细胞间隙很窄(仅为2~3nm),相邻两细胞的细胞膜之间形成连接小体(由6个跨膜蛋白亚单位环状排列构成),中央有直径约1.0~1.4nm的小管,可供细胞间交换离子和某些小分子物质,以及传递化学信息和协调细胞功能等。下列说法正确的是( )
      A.缝隙连接和胞间连丝是细胞间的同一类信息交流方式
      B.通过小管的信息分子与细胞膜上的受体结合后才能发挥作用
      C.两个相邻细胞可以通过缝隙连接传递携带信号的蛋白质
      D.细胞之间只能通过细胞膜的接触和细胞通道进行信息交流
      3.哺乳动物成熟红细胞的细胞膜含有丰富的水通道蛋白,氯化汞可使水通道蛋白失去活性,经氯化汞处理的红细胞在低渗蔗糖溶液中仍会膨胀。下列叙述错误的是( )
      A.水分子更多是借助水通道蛋白的协助进出细胞的
      B.水分子通过水通道蛋白进出细胞的速率与水分子和水通道蛋白的结合程度有关
      C.氯化汞处理后的红细胞在低渗蔗糖溶液中仍会膨胀与水的自由扩散有关
      D.氯化汞处理后的洋葱表皮细胞在低渗蔗糖溶液中不再膨胀时,其内外渗透压不一定相等
      4.下列关于生物变异及育种的叙述,正确的是( )
      A.二倍体西瓜植株与四倍体西瓜植株杂交所结的西瓜内无种子
      B.某植物经X射线处理后若未出现新的性状,则没有新等位基因产生
      C.用秋水仙素处理单倍体幼苗获得的植株不一定都是二倍体
      D.可通过化学药物处理使青霉菌发生基因重组,培育青霉素高产菌株
      5.北欧鲫鱼能在寒冷、缺氧的水底生活数月,这与其独特的呼吸方式有关,如图所示。下列说法正确的是( )
      A.有氧条件下葡萄糖进入线粒体彻底氧化分解,并释放出大量能量
      B.该鱼不同细胞的呼吸方式存在差异,是因为它们所含的基因不同
      C.将乳酸转化为酒精排出体外,可有效缓解乳酸积累产生的毒害作用
      D.该鱼形成的这种独特呼吸方式是寒冷、缺氧环境导致基因突变的结果
      6.图中甲、乙分别表示酵母菌在营养充足或缺乏的状态下,细胞凋亡和自噬的信号调控途径。下列分析正确的是( )
      A.营养充足时Akt会促进营养物质进入细胞用于代谢
      B.营养缺乏时mTr对细胞自噬的抑制被解除,导致细胞凋亡
      C.细胞自噬会分解自身结构,对其生存不利
      D.细胞自噬与凋亡均受外界条件影响,不受基因的控制
      7.下列关于双链DNA分子结构的叙述,正确的是( )
      A.若一条链的G+C占47%,则另一条链的A+T也占47%
      B.DNA分子中每个脱氧核糖上均连接着一个磷酸和一个含氮碱基
      C.DNA双链被32P标记后,复制n次,子代DNA中有标记的占1/2n
      D.一个含有m个腺嘌呤的DNA分子第n次复制需要腺嘌呤脱氧核苷酸2n-1×m个
      8.M和N是同一条染色体上两个基因的部分序列,其转录方向如图所示。下列叙述正确的是( )
      A.基因M和N在表达时边转录边翻译
      B.基因M和N转录的模板链分别是b链和a链
      C.若基因M突变后导致蛋白质失活,细胞癌变,则M可能是原癌基因
      D.M和N转录产物的碱基序列分别为5'-UGUAGA-3'和5'-AGCUGU-3'
      9.我国科学家揭示了水稻北移种植过程中的耐寒性适应机制:低温胁迫降低了甲基转移酶的表达,导致ACT1(阿拉伯半乳糖基因)启动子DNA甲基化程度降低,促进Df1(一种转录因子)与ACT1的启动子结合,从而激活ACT1表达,赋予水稻耐寒性。下列说法正确的是( )
      A.基因ACT1的启动子DNA甲基化,导致基因的碱基序列发生变化
      B.水稻耐寒性适应过程中,ACT1的基因频率逐渐升高
      C.与东北稻相比,推测华南稻的ACT1甲基化程度更高
      D.若敲除编码Df1的基因,则会导致水稻的耐寒性增强
      10.转氨酶可以催化一种氨基酸a的氨基转移到一种酮酸b上,产生另一种氨基酸c和另一种酮酸d。正常情况下,转氨酶主要分布在人体各种组织细胞中,肝脏等器官中含量较高,是衡量肝脏功能的一项重要指标。当某种原因使细胞膜通透性增大或相关组织坏死、细胞破裂时,转氨酶会进入血浆。下列有关叙述正确的是( )
      A.氨基酸c是合成人体蛋白质的必需氨基酸
      B.血浆渗透压的大小主要与无机盐、氨基酸的含量有关
      C.健康人的血浆中也能够检测到转氨酶
      D.体检前大量饮酒不会影响血浆中转氨酶的含量
      11.下列有关神经调节的说法正确的是( )
      A.语言、学习和记忆是人脑特有的高级功能
      B.大脑皮层运动代表区范围的大小与躯体运动的精细程度相关
      C.条件反射的建立是一个学习的过程,而条件反射的消退则不是
      D.人对自己姓名的记忆主要与大脑皮层下一个形状像海马的脑区有关
      12.下图中字母表示5种动物激素,其中A、B两种激素在某一生理作用方面相抗衡,其余直接相邻的激素之间在某些生理作用方面均具有协同作用。C既是激素,也可作为神经递质,D可使机体产生更多的热量。下列有关说法正确的是( )
      A.激素A、B分别是胰高血糖素、胰岛素
      B.图中的小分子物质有C、D、E
      C.激素D、E都能促进生长发育,且受体都在细胞内
      D.机体内A、B、C、D的分泌都与下丘脑有关
      13.某二倍体生物(体细胞染色体数目为2n条)精巢中的某个细胞正在进行分裂,研究人员检测到该细胞中染色体数目为2n条,每条染色体含有2个DNA分子。已知该细胞在分裂过程中未发生变异。下列关于该细胞的叙述,正确的是( )
      A.该细胞可能处于减数分裂Ⅰ中期,最终将形成2个含同源染色体的子细胞
      B.该细胞可能处于有丝分裂中期,分裂产生的子细胞可能继续进入下一个细胞周期
      C.该细胞可能处于减数分裂Ⅱ后期,分裂完成后2个子细胞的遗传信息完全相同
      D.该细胞可能处于减数分裂Ⅱ中期,最终形成的子细胞中均不含同源染色体
      14.科学家通过染色体移接技术,将果蝇的2号染色体的一部分移接到3号染色体上、含有两条2号染色体缺失的个体不能存活,其余个体均能存活且不影响繁殖力。相关染色体组成如图所示的两个亲本杂交得F1),F1雌雄个体相互交配得F2。A(卷翅)对a(正常翅)完全显性,B(裂翅)对b(非裂翅)完全显性,不考虑染色体互换以及基因突变等变异类型。下列说法正确的是( )
      A.F2中卷翅裂翅的个体约为3/4B.F1中卷翅裂翅的个体约为1/4
      C.F1中雄性个体能产生5种配子D.亲本中雄性个体能产生5种配子
      15.某种昆虫性别决定方式为XY型,其有眼和无眼、紫眼和白眼性状分别由基因E/e和F/f控制,且两对等位基因独立遗传:让一只紫眼雌虫与一只白眼雄虫交配,所得雌性个体中紫眼:无眼=1:1,雄性个体全为紫眼(子代数量足够多,不考虑从性遗传和变异)。下列分析正确的是( )
      A.该昆虫的有眼对无眼为显性,且基因E/e位于X染色体上
      B.F1紫眼雄性个体不可能产生同时含有基因e、f的精细胞
      C.若全部F1个体自由交配,则产生无眼雄虫的概率为1/4
      D.若F1全部紫眼个体杂交,则后代中雌虫的基因型有9种
      二、多选题
      16.在遗传物质的探索历程中,科学家们通过一系列经典实验逐步揭示了遗传物质的本质。下列有关叙述错误的是( )
      A.格里菲思实验中肺炎链球菌R型转化为S型是基因重组的结果
      B.艾弗里的体外转化实验表明DNA是使R型细菌产生稳定变化的物质
      C.赫尔希和蔡斯的噬菌体侵染细菌实验证明了细菌与噬菌体的遗传物质都是DNA
      D.经过DNA酶处理的烟草花叶病毒的遗传物质不能使烟草患病
      17.果蔬采摘后易发生褐变,使之色泽加深、风味劣化和营养物质流失。褐变的主要原因是果蔬组织中含有多酚氧化酶(PPO),它能在氧气存在条件下催化酚类物质氧化成醌并聚合成褐色物质。某兴趣小组同学探究了几种因素对多酚氧化酶活性的影响,结果如图所示。下列说法错误的是( )
      A.本探究实验中的自变量为pH、温度和抑制剂类型
      B.根据图甲可知,制作果蔬汁时适当添加柠檬酸可能抑制褐变
      C.根据图乙分析,90℃处理50s后的PPO失去活性,原因是PPO的空间结构发生可逆性改变
      D.研究发现抗坏血酸是一种竞争性抑制剂,其与高温降低酶活性的机理相同
      18.囊鼠的体毛深色(D)对浅色(d)为显性,若毛色与环境差异大则易被天敌捕食。调查不同区域囊鼠深色表型频率,检测并计算基因频率,结果如图。下列叙述正确的是( )
      A.不同区域的囊鼠之间存在生殖隔离
      B.深色熔岩床区囊鼠中杂合体占50%
      C.浅色岩Q区的深色囊鼠中DD占10%
      D.环境的定向选择是适应形成的必要条件之一
      19.图1表示离体神经纤维上某位点动作电位的产生和恢复过程,图2表示刺激该神经纤维某位点后,同一时刻(t0)不同位点微电表的指针偏转情况和膜电位变化。改变某些条件再进行实验,下列选项错误的是( )
      A.AB.BC.CD.D
      20.进行性脊柱性肌萎缩症(SMA)与假肥大型进行性肌营养不良症(DMD)两种遗传病症状相似,均会导致肌肉力量不足,临床上较难区分。SMA由等位基因A、a控制,DMD由等位基因B、b控制,A、a和B、b不位于Y染色体上。图1为两种遗传病的系谱图,图2为家系中部分个体两种病相关基因PCR扩增后获得的电泳(可分离不同基因,M为标准样品)图,不考虑突变和互换。下列说法错误的是( )
      A.Ⅲ₁的DMD致病基因来自I₂
      B.Ⅱ₂和Ⅱ₃再生一个患病男孩的概率为5/16
      C.可调查Ⅰ₂父亲是否患病来判断I₂的患病类型
      D.a基因可能由A基因发生碱基对的增添突变而来
      三、解答题
      21.研究者以基因改良的耐辐射某植物品种为材料,在太空模拟实验舱中开展了一系列实验,部分结果如图。图中的应激蛋白是该植物细胞内存在的一种特殊蛋白质,Rubisc酶是催化光合作用暗反应中CO2固定的关键酶,色素吸光率是指光合色素对光能的利用率。回答下列问题。
      (1)为测定该植物叶片的叶绿素含量,可用 提取色素。色素对特定波长光的吸收量可反映色素的含量,为减少类胡萝卜素的干扰,应选择 光来测定叶绿素含量。
      (2)由图可知,应激蛋白可能主要参与保护生菜细胞内的 (填物质名称)来免受宇宙辐射损伤。当宇宙辐射强度由10Gy升高到20Gy时,总光合速率会 (填“增大”或“减小”或“不变”)。若以O2为检测物测算生菜在不同宇宙辐射强度时的总光合速率,需要测量生菜单位叶面积在单位时间内 。
      (3)据图推断,当宇宙辐射强度由20Gy升高到30Gy时,短时间内叶绿体中ATP的含量会 ,ATP含量发生此种变化的原因是 。
      22.腺苷是一种信号分子,在睡眠调控的过程中发挥着重要作用。下图为神经元活动引发腺苷释放的模式图。回答下列问题。
      (1)如上图所示,突触前膜兴奋时,N-型Ca2+通道开放,Ca2+内流引起突触小泡中的谷氨酸释放并扩散到突触后膜,与其上的 结合,改变突触后膜对Na+的通透性,产生 电位。
      (2)当兴奋传递到突触后膜时,L-型Ca2+通道开放,Ca2+内流引起胞内腺苷通过腺苷转运蛋白释放到突触间隙中,与前膜上的腺苷受体结合,引起Cl-内流,使突触前膜对谷氨酸的释放量 (填“增多”或“减少”),这种调节机制属于 (填“正”或“负”)反馈调节。
      (3)检测发现,胞外腺苷达到峰值的速度(积累速度)要比谷氨酸慢得多,这有利于机体 。而长时间工作后,随着腺苷浓度的增加,人的疲惫感和困意加重,很快进入睡眠状态,此时 (填“交感”或“副交感”)神经活动占据优势,使心跳 , 胃肠蠕动。
      (4)咖啡因结构因与腺苷相似,可通过竞争性结合腺苷受体(主要为A1型腺苷受体)但不能引起Cl-内流,从而阻断腺苷的 (填“兴奋”或“抑制”)作用,提高神经兴奋性。
      23.马德隆畸形常表现为骨骼发育障碍导致的腕部畸形和疼痛无力,多在青春期出现症状,与性染色体同源区段PAR1(如图1)上的SHOX基因突变有关。图2为某马德隆畸形家族系谱图(不考虑染色体数目变异)。
      (1)图2中Ⅲ-1的致病基因只源自Ⅰ-1的Y染色体,Ⅲ-1的基因型为 (相关基因用A、a表示),她和Ⅲ-2生一个健康孩子的概率是 。
      (2)从减数分裂产生配子的角度分析,致病基因之所以能从Ⅰ-1最终遗传给Ⅲ-1的原因是 。
      (3)据题意推测,在Ⅱ-2体内可能存在的细胞有 。
      (4)经检测发现,孕妇Ⅲ-1的cfDNA(游离于细胞外的DNA片段)中含有SHOX突变基因,相关编码链序列(与转录模板链互补)如图3所示。由此可知SHOX基因序列发生了第21位碱基的缺失,从而使 提前出现,翻译提前终止。突变基因所编码的多肽链中,最后一个氨基酸的名称为 (可能用到的密码子:AUG甲硫氨酸;UUU苯丙氨酸;UUG亮氨酸;GUA缬氨酸;CGU精氨酸;CAC组氨酸;ACG苏氨酸;UAG终止密码子)。
      四、实验题
      24.某自花传粉、雌雄同株植物野生型和突变型植株内的染色体如图所示。抗倒伏基因D 位于突变型的4号染色体上,易染条锈病基因 T位于突变型的8号染色体上,野生型相应染色体上分布着隐性基因d、t。将野生型和纯合突变型杂交得到F₁,F₁自交获得 F₂。统计并检测F₂的基因型及相应基因型个体数,如表所示。回答下列问题。
      (1)为建立该植物的基因组数据库,科学家需完成 条染色体的 DNA 测序。
      (2)F₁自交, F₂中重组类型占 。
      (3)研究人员发现易染条锈病基因的遗传结果与理论有差异,又重复做了该实验,发现基因型 TT、Tt、tt的个体数量之比总是与表中数据接近, 即 TT: Tt:tt≈3:4:1。研究人员从雌雄配子活性的角度提出一种假说:雌配子活性均正常,含 (填“T”或“t”)基因的雄配子死亡率为 ,含另一等位基因的雄配子活性均正常。
      (4)现有野生型、突变型、F₁植株若干,设计以下杂交实验验证上述假说,并预测子代的表型及比例。
      实验设计:F₁与野生型做 实验,统计后代的表型和比例;
      预测结果:F₁作父本时, ;F₁作母本时, 。
      25.为研究睡眠在应对社交压力中的作用,研究人员把一些实验小鼠放入其他攻击性极强的小鼠的领地,新进入领地的实验小鼠体内肾上腺皮质激素水平升高,出现“社交挫败应激(SDS)”。回答下列问题。
      (1)实验小鼠在新领地中受到攻击(SDS 刺激)后,下丘脑分泌 作用于垂体,进而促进肾上腺皮质激素的合成和分泌。肾上腺皮质激素通过 轴分泌,该分层调控称为分级调节。
      (2)研究人员检测 SDS 小鼠睡眠时间和肾上腺皮质激素水平,结果如图。研究表明,SDS 小鼠睡眠时间的提高能够帮助其缓解社交压力,判断依据是 SDS 小鼠睡眠时间显著 对照组;与睡眠剥夺的 SDS 小鼠相比, 。
      (3)研究发现,SDS 刺激后小鼠脑内腹侧被盖区(VTA)GABA 能神经元活性显著增强,推测 SDS 刺激通过激活 VTA 区 GABA 能神经元促进小鼠睡眠并缓解社交压力。为验证该推测,将 SDS 小鼠分为两组,实验组注射特异性 (填“激活”或“抑制”)VTA 区 GABA 能神经元的药物,对照组注射 ,检测小鼠睡眠时间及肾上腺皮质激素水平。该实验设计用的是 原理(填“加法”或“减法”)。预期实验结果: 。
      参考答案及解析
      1.答案:C
      解析:A、支原体细胞内有DNA,DNA复制和转录时会与相关酶(蛋白质)结合形成DNA-蛋白质复合物,A错误;
      B、支原体是原核生物,具有核糖体,遗传物质是DNA,B错误;
      C、大环内酯类药物抑制支原体核糖体功能但不影响人体细胞核糖体,说明二者核糖体结构可能不同,C正确;
      D、支原体无细胞壁,盘尼西林类药物抑制细胞壁合成,对支原体无作用,D错误。
      故选C。
      2.答案:A
      解析:A、缝隙连接(动物细胞)和胞间连丝(植物细胞)都是通过细胞通道进行信息交流,属于同一类信息交流方式,A正确;
      B、通过小管交换的某些小分子信息分子可直接发挥作用,不一定需要与细胞膜上的受体结合,B错误;
      C、小管直径约1.0~1.4nm,蛋白质是大分子,无法通过,C错误;
      D、细胞间信息交流还可通过分泌化学物质(如激素)等方式,并非只能通过细胞膜接触和细胞通道,D错误。
      故选A。
      3.答案:B
      解析:A、哺乳动物成熟红细胞细胞膜含丰富水通道蛋白,水分子更多借助水通道蛋白协助扩散进出细胞,A正确;
      B、水分子通过水通道蛋白进出细胞是协助扩散,不需要与水通道蛋白结合,速率与水通道蛋白数量等有关,B错误;
      C、氯化汞使水通道蛋白失活,但水分子可通过自由扩散进入细胞,故红细胞仍会膨胀,C正确;
      D、洋葱表皮细胞有细胞壁,在低渗溶液中不再膨胀时,细胞液渗透压小于外界溶液渗透压,细胞壁起支持保护作用,D正确。
      故选B。
      4.答案:C
      解析:A、二倍体与四倍体西瓜杂交结的西瓜(三倍体)内有种子,种子是三倍体,高度不育,A错误;
      B、X射线处理可能导致基因突变,但新基因不一定表达出新性状,B错误;
      C、单倍体幼苗可能含多个染色体组,用秋水仙素处理后可能获得多倍体,不一定是二倍体,C正确;
      D、青霉菌是原核生物,不能进行基因重组,培育青霉素高产菌株可通过基因突变,D错误。
      故选C。
      5.答案:C
      解析:A、葡萄糖不能直接进入线粒体,需在细胞质基质分解为丙酮酸后再进入线粒体,A错误;
      B、该鱼不同细胞基因相同,呼吸方式差异是基因选择性表达的结果,B错误;
      C、将乳酸转化为酒精排出体外,可避免乳酸在体内积累产生毒害,C正确;
      D、该独特呼吸方式是长期自然选择的结果,基因突变是随机发生的,环境起选择作用,D错误。
      故选C。
      6.答案:A
      解析:A、营养充足时,Akt激活,促进营养物质进入细胞用于代谢产生ATP,抑制细胞凋亡和自噬,A正确;
      B、营养缺乏时,mTr失活,对细胞自噬的抑制解除,细胞进行自噬获取营养,维持生存,不会导致细胞凋亡,B错误;
      C、细胞自噬可分解自身衰老、损伤的细胞器,为细胞提供营养,对细胞生存有利,C错误;
      D、细胞自噬与凋亡均受基因控制,同时受外界条件影响,D错误。
      故选A。
      7.答案:D
      解析:A、双链DNA中,一条链的G+C占比与另一条链的G+C占比相等,若一条链G+C占47%,则另一条链A+T占53%,A错误;
      B、DNA分子中,两端的脱氧核糖只连接一个磷酸和一个含氮碱基,中间的脱氧核糖连接两个磷酸和一个含氮碱基,B错误;
      C、DNA双链被32P标记后,复制n次,子代DNA有2n个,其中有标记的是2个,占2/2n=1/2n-1,C错误;
      D、一个含m个腺嘌呤的DNA分子,第n次复制需要腺嘌呤脱氧核苷酸2n-1×m个,D正确。
      故选D。
      8.答案:D
      解析:A、该生物未明确是否为原核生物,若为真核生物,基因表达时先转录后翻译,不能边转录边翻译,A错误;
      B、基因转录时,模板链与转录产物碱基互补,基因M转录方向为5'→3',模板链是a链;基因N转录方向为5'→3',模板链是b链,B错误;
      C、原癌基因突变会导致细胞癌变,若基因M突变后蛋白质失活且细胞癌变,则M可能是抑癌基因,C错误;
      D、基因M模板链a链部分序列为5'-TCTACA-3',转录产物为5'-UGUAGA-3';基因N模板链b链部分序列为3'-TCGACA-5',转录产物为5'-AGCUGU-3',D正确。
      故选D。
      9.答案:C
      解析:A、DNA甲基化不改变基因碱基序列,仅影响基因表达,A错误;
      B、水稻北移过程中,ACT1基因表达增强赋予耐寒性,但基因频率未发生改变,这是基因表达调控的结果,B错误;
      C、东北稻耐寒性强,ACT1甲基化程度低,华南稻耐寒性弱,推测其ACT1甲基化程度更高,C正确;
      D、Df1与ACT1启动子结合激活ACT1表达,若敲除Df1基因,ACT1表达受抑制,水稻耐寒性减弱,D错误。
      故选C。
      10.答案:C
      解析:A、氨基酸c是转氨酶催化反应产生的,可能是非必需氨基酸,人体蛋白质的必需氨基酸需要从食物中获取,A错误;
      B、血浆渗透压主要与无机盐、蛋白质的含量有关,B错误;
      C、健康人细胞膜通透性正常,少量转氨酶会进入血浆,故血浆中可检测到,C正确;
      D、大量饮酒会损伤肝细胞,使细胞膜通透性增大,血浆中转氨酶含量升高,D错误。
      故选C。
      11.答案:B
      解析:A、学习和记忆不是人脑特有的高级功能,某些动物也有,语言是人脑特有的,A错误;
      B、大脑皮层运动代表区范围大小与躯体运动精细程度相关,运动越精细,代表区范围越大,B正确;
      C、条件反射的建立和消退都是学习的过程,消退是强化效应减弱或消失的结果,C错误;
      D、人对自己姓名的记忆是长期记忆,主要与大脑皮层有关,短期记忆与海马区有关,D错误。
      故选B。
      12.答案:D
      解析:A、A、B相抗衡,可能是胰岛素和胰高血糖素,也可能是其他相抗衡的激素,不能确定具体是胰高血糖素、胰岛素,A错误;
      B、C既是激素也是神经递质,可能是肾上腺素(小分子),D可产热,可能是甲状腺激素
      (氨基酸衍生物,小分子),E与D协同,可能是生长激素(蛋白质,大分子),B错误;
      C、甲状腺激素(D)能促进生长发育,受体在细胞内,生长激素(E)能促进生长发育,受体在细胞膜上,C错误;
      D、胰岛素、胰高血糖素的分泌受下丘脑调控,肾上腺素(C)的分泌与下丘脑有关,甲状腺激素(D)的分泌受下丘脑-垂体-甲状腺轴调控,故A、B、C、D的分泌都与下丘脑有关,D正确。
      故选D。
      13.答案:B
      解析:A、减数分裂I中期细胞染色体数为2n,每条染色体含2个DNA分子,最终形成的子细胞不含同源染色体,A错误;
      B、有丝分裂中期细胞染色体数为2n,每条染色体含2个DNA分子,分裂产生的子细胞为体细胞,可能继续进入下一个细胞周期,B正确;
      C、减数分裂Ⅱ后期细胞染色体数为2n,但每条染色体含1个DNA分子,与题意不符,C错误;
      D、减数分裂Ⅱ中期细胞染色体数为n,每条染色体含2个DNA分子,与题意不符,D错误。
      故选B。
      14.答案:A
      解析:A、图中亲本果蝇母本的基因型为AABB,父本的基因型为AAbb,由于两对基因分别位于两对同源染色体上,即相关基因独立遗传,则可分开考虑,关于卷翅性状,子一代的基因型为AA和AO(O表示缺失的2号染色体),由于含有两条2号染色体缺失的个体不能存活,因此子二代中全表现为卷翅,关于裂翅性状,子一代的基因型为BAb和Bb,二者的比例为1:1,自由交配会产生3/4的裂翅个体,综合分析可知,F2中卷翅裂翅的个体约为3/4,A正确;
      B、图中亲本的基因型为AABB和AAbb,二者杂交产生的F1个体的基因型和表现型为,AABAb(卷翅裂翅)、AABb(卷翅裂翅)、ABAb(卷翅裂翅)、ABb(卷翅裂翅),即均表现为卷翅裂翅,B错误;
      C、F1个体的基因型分别为,AABAb、AABb、ABAb、ABb,该群体能产生的配子类型有AB、AAb、Ab、OB、Ob、OAb,其中0代表发生缺失的2号染色体,C错误;
      D、亲本中雄性个体能产生4种配子,分别为AAb、Ab、OAb、Ob,D错误。
      故选A。
      15.答案:D
      解析:A、紫眼与白眼杂交子一代均为紫眼,说明紫眼为显性性状;亲本有眼与有眼杂交子一代出现无眼,说明无眼为隐性性状。雌性个体中紫眼:无眼=1:1,雄性个体全为紫眼,且只有雌性中存在无眼,说明控制有眼无眼的基因位于X与Y染色体的同源区段上,由此可知,亲本的基因型为FFXExe、ffXeYE,A错误;
      B、F1紫眼雄性个体基因型为FfXEYE、FfxeYE,即F1紫眼雄性个体可能产生同时含有基因e、f的精细胞,B错误;
      C、F1紫眼雄性个体基因型为FfXEYE、FfxeyE,雌性基因型为FfXExe、Ffxexe,若全部F1个体自由交配,不会产生无眼雄虫__xeye个体,C错误;
      D、F1紫眼雄性基因型为FfXEYE、FfxeyE,紫眼雌性基因型为FfXExe,若F1全部紫眼个体杂交,则后代中雌虫的基因型有3×3=9种,D正确。
      故选:D。
      16.答案:CD
      解析:A、格里菲思实验中R型菌转化为S型菌是因为吸收了S型菌的DNA,属于基因重组,A正确;
      B、艾弗里体外转化实验通过去除不同物质,证明DNA是使R型菌产生稳定变化的物质,B正确;
      C、赫尔希和蔡斯的实验证明了噬菌体的遗传物质是DNA,不能证明细菌的遗传物质是DNA,C错误;
      D、烟草花叶病毒的遗传物质是RNA,DNA酶处理不影响其遗传物质,仍能使烟草患病,D错误。
      故选CD。
      17.答案:ACD
      解析:A、该实验的自变量为pH、温度、抑制剂类型和抑制剂浓度,A错误;
      B、图甲显示pH较低时PPO活性低,适当添加柠檬酸(降低pH)可抑制褐变,B正确;
      C、90℃处理50s后PPO活性为0,高温使酶的空间结构发生不可逆改变,C错误;
      D、抗坏血酸是竞争性抑制剂,通过与底物竞争活性位点降低酶活性,高温通过破坏酶的空间结构降低酶活性,机理不同,D错误。
      故选ACD。
      18.答案:BD
      解析:A、不同区域的囊鼠属于同一物种,不存在生殖隔离,A错误;
      B、深色熔岩床区深色表型频率为100%,D基因频率为75%,d基因频率为25%,杂合体占2×75%×25%÷100%=50%,B正确;
      C、浅色岩Q区深色表型频率为10%,D基因频率为5%,d基因频率为95%,深色囊鼠中DD占(5%×5%)÷10%=2.5%,C错误;
      D、环境的定向选择是生物适应形成的必要条件之一,D正确。
      故选BD。
      19.答案:ABC
      解析:A、增加外界溶液K+浓度,K+外流减少,静息电位绝对值减小,图1中a点(静息电位)上移,A错误;
      B、用药物降低Na+通道活性,Na+内流减少,动作电位峰值降低,图1中c点(动作电位峰值)下移,B错误;
      C、神经纤维上兴奋传导具有“全或无”特性,增加刺激强度,动作电位峰值不变,图2中③④处指针偏转方向不变,C错误;
      D、t1时刻,兴奋可能已传导到⑤处,膜电位由外正内负变为外负内正,指针偏转方向可能与t0时刻相反,D正确。
      故选ABC。
      20.答案:CD
      解析:A、Ⅱ2号和Ⅱ3号正常,Ⅲ1两病均患,说明两病均为隐性遗传病。又Ⅱ1为患SMA女性,其父正常,说明SMA为常染色体隐性遗传病。结合电泳图,Ⅱ1和Ⅱ3均有3个条带,Ⅲ1两病均患,有两个条带,说明两种病一种为常染色体隐性遗传病,另一种为伴X隐性染色体遗传病,故DMD为伴X染色体隐性遗传,I1为aaxbY,Ⅱ1和Ⅱ3分别为aaxBxb、AaXBY。结合各个体基因型,可知Ⅲ1的DMD致病基因来自ll2,由于I1正常,说明Ⅱ2的致病基因来自I2,A正确;
      B、由A可知,Ⅱ2和Ⅱ3分别为AaXBxb、AaXBY,二者再生一个患病男孩(aaX-Y+A_XbY)的概率为1/4×1/2+3/4×1/4=5/16,B正确;
      C、I2为女性患者,若其父亲正常,则其患常染色体隐性遗传病,即SMA,若其父亲患病,则不能判断其患病类型,C错误;
      D、Ⅱ1基因型为aaxBxb、Ⅱ3基因型为AaXBY,I1基因型为aaxbY,三个个体都有的基因为a,故电泳图中第四个条带表示a;Ⅱ1与Ⅱ3相同的基因是B,故第三个条带表示B,Ⅲ1中出现的第二个条带表示b,Ⅱ3中出现的第一个条带表示A。电泳时,DNA片段越短,条带离进样口越远,相比A基因,a基因离进样口最远,说明a基因最短。据此可以判断,a基因可能由A基因发生碱基对的缺失突变而来,D错误。
      故选CD。
      21.答案:(1)无水乙醇;红
      (2)光合色素;减小;光照条件下O2的释放量、黑暗条件下O2的吸收量
      (3)上升;色素吸光率相对稳定,光反应生成ATP的速率基本不变;Rubisc酶活性下降,暗反应消耗ATP的速率减慢
      解析:(1)提取叶绿素常用无水乙醇作为溶剂。叶绿素主要吸收红光和蓝紫光,类胡萝卜素主要吸收蓝紫光,为减少类胡萝卜素干扰,应选择红光测定叶绿素含量。
      (2)由图可知,随着宇宙辐射强度升高,应激蛋白含量增加,色素吸光率和Rubisc酶活性下降,推测应激蛋白主要参与保护光合色素免受损伤。当宇宙辐射强度由10Gy升高到20Gy时,色素吸光率和Rubisc酶活性均下降,总光合速率减小。总光合速率=净光合速率+呼吸速率,以O2为检测物时,需测量光照条件下O2释放量(净光合速率)和黑暗条件下O2吸收量(呼吸速率)。
      (3)当宇宙辐射强度由20Gy升高到30Gy时,色素吸光率相对稳定,光反应生成ATP的速率基本不变,而Rubisc酶活性下降,暗反应消耗ATP的速率减慢,故短时间内叶绿体中ATP含量会上升。
      22.
      (1)答案:(谷氨酸/特异性)受体;动作
      解析:突触前膜释放的谷氨酸扩散到突触后膜,与突触后膜上的特异性受体结合,改变突触后膜对Na+的通透性,Na+内流产生动作电位。
      (2)答案:减少;负
      解析:腺苷与突触前膜上的腺苷受体结合,引起Cl-内流,使突触前膜兴奋性降低,谷氨酸释放量减少,这种调节机制属于负反馈调节(抑制原信号传递)。
      (3)答案:保持较长时间的清醒状态;副交感;减慢;促进
      解析:胞外腺苷积累速度比谷氨酸慢,有利于机体保持较长时间的清醒状态。进入睡眠状态时,副交感神经活动占据优势,使心跳减慢,促进胃肠蠕动。
      (4)答案:抑制
      解析:咖啡因与腺苷结构相似,竞争性结合腺苷受体但不引起Cl-内流,阻断腺苷的抑制作用,提高神经兴奋性。
      23.答案:(1)XAXa;1/2
      (2)Ⅰ-1的基因型为XaYA,产生的含YA的精子与Ⅰ-2的含Xa卵细胞结合产生了XaYA的Ⅱ-2;Ⅱ-2在减数分裂时X、Y染色体发生了同源区段片段互换,产生了含XA的精子,与Ⅱ-1的含Xa卵细胞结合产生了基因型为XAXa的Ⅲ-1
      (3)①③④
      (4)终止密码子;苏氨酸
      解析:(1)马德隆畸形与性染色体同源区段PAR1上的SHOX基因突变有关,Ⅲ-1的致病基因只源自 -1的Y染色体,故|-1基因型为XaYA,Ⅱ-2基因型为XaYA(I-1的含YA的精子与I-2的含Xa的卵细胞结合),Ⅱ-2与Ⅱ-1(XAXA)杂交,Ⅲ-1基因型为XAXa。Ⅲ-1(XAXa)与Ⅲ-2(XAYA)杂交,生健康孩子(XAXA、XAYA)的概率为1/2。
      (2)I-1(XaYA)产生含YA的精子,与I-2的含Xa的卵细胞结合产生Ⅱ-2(XaYA);Ⅱ-2减数分裂时,X、Y染色体同源区段发生片段互换,产生含XA的精子,与Ⅱ-1的含Xa的卵细胞结合产生Ⅲ-1(XAXa)。
      (3)Ⅱ-2基因型为XaYA,体内细胞可能有XaYA(体细胞)、Xa(减数分裂产生的配子)、YA(减数分裂产生的配子),对应图中的①③④。
      (4)突变序列第21位碱基缺失,导致编码链序列改变,转录出的mRNA提前出现终止密码子(UAG),翻译提前终止。突变基因编码的多肽链中,最后一个氨基酸对应的密码子是ACG,名称为苏氨酸。
      24.
      (1)答案:12
      解析:由题图可知,该自花传粉、雌雄同株植物有12对同源染色体,因此为建立该植物的基因组数据库,科学家需完成12条染色体的DNA测序。
      (2)答案:5/16
      解析:分析题意,将野生型(ddtt)和纯合突变型(DDTT)杂交得到F1,F1自交获得F2,由表中F2的基因型及相应基因型个体数可知,F2中TT:Tt:tt≈3:4:1,DD:Dd:dd≈1:2:1,则F1自交,F2中重组类型(D_tt+ddT_)占(3/4)×(1/8)+(1/4)×(7/8)=5/16。
      (3)答案:t;2/3
      解析:野生型(tt)和纯合突变型(TT)杂交得到F1(Tt),若不考虑配子活性下降,则F1自交获得的F2中TT:Tt:tt应为1:2:1,与实际比值相比,F2中tt的比例降低,由此可知含t基因的配子成活率降低。由“雌配子活性均正常”可以推知,F1产生的含T基因的雌配子和含t基因的雌配子之比为1:1,若含t基因的雄配子比例为x,由配子法和F2中TT:Tt:tt=3:4:1可知,1/2×x=1/8,得出x=1/4,即雄配子T:t=3:1,含t基因的雄配子死亡率为2/3。
      (4)答案:正反交;易染条锈病植株与抗条锈病植株的比例为3:1;易染条锈病植株:抗条锈病植株=1:1
      解析:由题可知,实验目的是验证假说:①雌配子活性均正常;②含t基因的雄配子死亡率为2/3,含T基因的雄配子活性均正常。因此应设计F1与野生型(tt)做正交和反交实验,统计后代的表型和比例。若F1(Tt)作父本,即雄配子T:t=3:1,则杂交子代中易染条锈病植株与抗条锈病植株的比例为3:1;若F1(Tt)作母本,即雌配子T:t=1:1,则杂交子代中易染条锈病植株与抗条锈病植株的比例为1:1。
      25.
      (1)答案:促肾上腺皮质激素释放激素;下丘脑—垂体—肾上腺皮质
      解析:SDS刺激后,下丘脑分泌促肾上腺皮质激素释放激素,作用于垂体,促进垂体分泌促肾上腺皮质激素,进而促进肾上腺皮质分泌肾上腺皮质激素,该过程通过下丘脑-垂体-肾上腺皮质轴调控,属于分级调节。
      (2)答案:长于;未剥夺睡眠的SDS小鼠肾上腺皮质激素水平下降速度快,最终接近对照组
      解析:由图可知,SDS小鼠睡眠时间显著长于对照组;与睡眠剥夺的SDS小鼠相比,未剥夺睡眠的SDS小鼠肾上腺皮质激素水平下降速度快,最终接近对照组,说明睡眠时间提高能缓解社交压力。
      (3)答案:抑制;注射等量生理盐水;减法;实验组小鼠的睡眠时间少于对照组,肾上腺皮质激素水平高于对照组选项
      改变实验条件
      实验现象
      A.
      增加外界溶液K+浓度
      图1中a点将下移
      B.
      用药物降低Na⁺通道的活性
      图1中c点将上移
      C.
      增加m点的刺激强度
      图2中③④处指针偏转为“”
      D.
      t1(时间稍晚于t0)时刻检测膜电位
      图2中⑤处指针偏转方向可能相反
      基因型
      DD
      Dd
      dd
      TT
      Tt
      tt
      相应基因型个体数
      679
      1361
      683
      1021
      1362
      340

      相关试卷

      辽宁省实验中学2026届高三上学期期中考试生物试卷(Word版附解析):

      这是一份辽宁省实验中学2026届高三上学期期中考试生物试卷(Word版附解析),共19页。

      辽宁省实验中学2026届高三上学期期中考试生物试卷(PDF版附答案):

      这是一份辽宁省实验中学2026届高三上学期期中考试生物试卷(PDF版附答案),文件包含生物试卷-辽宁省实验中学2026届高三上学期期中考试pdf、生物答案-辽宁省实验中学2026届高三上学期期中考试pdf等2份试卷配套教学资源,其中试卷共5页, 欢迎下载使用。

      生物试卷-辽宁省实验中学2026届高三上学期期中考试(含答案):

      这是一份生物试卷-辽宁省实验中学2026届高三上学期期中考试(含答案),文件包含生物试卷-辽宁省实验中学2026届高三上学期期中考试pdf、生物答案-辽宁省实验中学2026届高三上学期期中考试pdf等2份试卷配套教学资源,其中试卷共5页, 欢迎下载使用。

      资料下载及使用帮助
      版权申诉
      • 1.电子资料成功下载后不支持退换,如发现资料有内容错误问题请联系客服,如若属实,我们会补偿您的损失
      • 2.压缩包下载后请先用软件解压,再使用对应软件打开;软件版本较低时请及时更新
      • 3.资料下载成功后可在60天以内免费重复下载
      版权申诉
      若您为此资料的原创作者,认为该资料内容侵犯了您的知识产权,请扫码添加我们的相关工作人员,我们尽可能的保护您的合法权益。
      入驻教习网,可获得资源免费推广曝光,还可获得多重现金奖励,申请 精品资源制作, 工作室入驻。
      版权申诉二维码
      期中专区
      • 精品推荐
      • 所属专辑6份
      欢迎来到教习网
      • 900万优选资源,让备课更轻松
      • 600万优选试题,支持自由组卷
      • 高质量可编辑,日均更新2000+
      • 百万教师选择,专业更值得信赖
      微信扫码注册
      手机号注册
      手机号码

      手机号格式错误

      手机验证码 获取验证码 获取验证码

      手机验证码已经成功发送,5分钟内有效

      设置密码

      6-20个字符,数字、字母或符号

      注册即视为同意教习网「注册协议」「隐私条款」
      QQ注册
      手机号注册
      微信注册

      注册成功

      返回
      顶部
      学业水平 高考一轮 高考二轮 高考真题 精选专题 初中月考 教师福利
      添加客服微信 获取1对1服务
      微信扫描添加客服
      Baidu
      map