搜索
      上传资料 赚现金

      广东省茂名市高州市五校联考2024-2025学年高一上学期12月月考化学试卷(学生版)

      • 1.08 MB
      • 2025-12-18 09:16:59
      • 33
      • 0
      •  
      加入资料篮
      立即下载
      广东省茂名市高州市五校联考2024-2025学年高一上学期12月月考化学试卷(学生版)第1页
      高清全屏预览
      1/11
      广东省茂名市高州市五校联考2024-2025学年高一上学期12月月考化学试卷(学生版)第2页
      高清全屏预览
      2/11
      广东省茂名市高州市五校联考2024-2025学年高一上学期12月月考化学试卷(学生版)第3页
      高清全屏预览
      3/11
      还剩8页未读, 继续阅读

      广东省茂名市高州市五校联考2024-2025学年高一上学期12月月考化学试卷(学生版)

      展开

      这是一份广东省茂名市高州市五校联考2024-2025学年高一上学期12月月考化学试卷(学生版),共11页。试卷主要包含了考查范围,考生必须保持答题卡的整洁等内容,欢迎下载使用。
      注意事项:
      1.考查范围:必修第一册第一章至第三章第一节。
      2.答卷前,考生务必将自己的姓名、准考证号等填写在答题卡指定位置上。
      3.回答选择题时,选出每小题答案后,用铅笔把答题卡上对应题目的答案标号涂黑。如需改动,用橡皮擦干净后,再选涂其他答案标号。回答非选择题时,将答案写在答题卡上。写在本试卷上无效。
      4.考生必须保持答题卡的整洁。考试结束后,请将答题卡交回。
      可能用到的相对原子质量:C-12 N-14 O-16 Mg-24
      一、选择题:本题共16小题,共44分。第1~10小题,每小题2分;第11~16小题,每小题4分。在每小题给出的四个选项中,只有一项是符合题目要求的。
      1. 化学与生活息息相关。下列叙述不正确的是
      A. 燃放烟花涉及焰色试验,焰色试验属于化学变化
      B. 用纯碱中和发面过程产生酸,涉及复分解反应
      C. 用白醋处理锅炉水垢中碳酸钙,涉及离子反应
      D. 用催化法处理汽车尾气中CO和NO,涉及氧化还原反应
      2. 分类是重要的学习方法。下列有关物质的分类不正确的是
      A. 加碘盐:混合物B. :酸性氧化物
      C. 固体:电解质D. :强酸
      3. 类别通性是一种科学思维。下列中和反应的离子方程式能用表示的是
      A. 醋酸和NaOH溶液B. 稀盐酸和澄清石灰水
      C. 和溶液D. 稀盐酸和
      4. 纳米磁流体是一种新型材料,用表面活性剂包裹或形成10nm左右强磁性颗粒,均匀分散在载液中形成稳定分散系即得到纳米磁流体。下列关于该分散系的说法正确的是
      A. 与属于同素异形体B. 能产生丁达尔效应
      C. 该分散系属于溶液D. 分散质粒子不能透过滤纸
      5. “光荣属于劳动者,幸福属于劳动者”。下列劳动项目与所述化学知识没有关联的是
      A. AB. BC. CD. D
      6. 根据下列实验及现象,其结论正确的是
      A. ①中灯泡不亮,证明氯化钠不是电解质
      B. ②中观察到苍白色火焰,说明能在中燃烧
      C. ③中有色鲜花在干燥氯气中褪色,说明干燥氯气有漂白性
      D. ④中带火星木条放试管口复燃,证明该反应放热
      7. 某工厂的工业废水中,含有大量,向其中滴加KSCN溶液后显红色,下列离子在该废水中可能大量存在的是
      A. B. C. D.
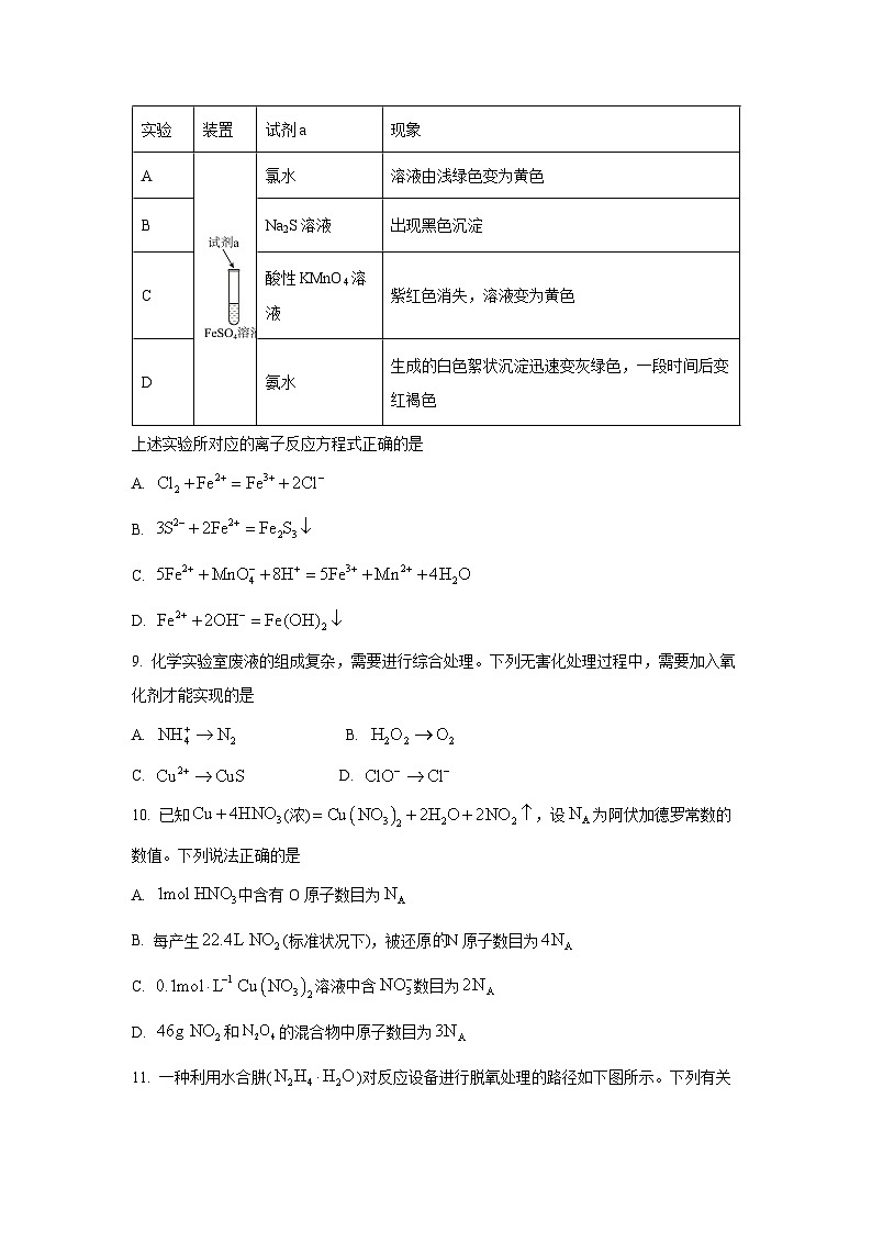
      8. 为探究FeSO4溶液的性质,进行如下实验:
      上述实验所对应的离子反应方程式正确的是
      A.
      B.
      C.
      D.
      9. 化学实验室废液的组成复杂,需要进行综合处理。下列无害化处理过程中,需要加入氧化剂才能实现的是
      A. B.
      C. D.
      10. 已知(浓),设为阿伏加德罗常数的数值。下列说法正确的是
      A. 中含有O原子数目为
      B. 每产生(标准状况下),被还原N原子数目为
      C. 溶液中含数目为
      D. 和的混合物中原子数目为
      11. 一种利用水合肼()对反应设备进行脱氧处理的路径如下图所示。下列有关说法不正确的是
      A. 过程I中,是氧化产物
      B. 过程II中,N元素化合价没发生改变
      C. 过程III中,消耗NaClO与生成的物质的量之比为
      D 理论上,脱氧处理过程中不需要补充CuO
      12. 类比推理是化学学科常用的研究方法。已知与性质相似,还原性:。以下类比推理不正确的是
      A. AB. BC. CD. D
      13. 下列物质分离实验中,所用除杂试剂和方法不正确的是
      A. AB. BC. CD. D
      14. “价-类”二维图是学习元素化合物性质的归纳方法。下列“价-类”二维图中,部分物质含钠或铁元素。下列说法不正确的是
      A. 转化均可一步实现
      B. b代表的物质中,有既可以与酸反应也能与碱反应的物质
      C. a代表的物质中,均有强氧化性
      D. 若物质g燃烧火焰呈黄色,该单质在实验室中一般保存在煤油中
      15. 根据实验操作及现象,下列结论中正确的是
      A. AB. BC. CD. D
      16. 氢化钠()可在野外作生氢剂,反应原理为。设计如图实验装置(部分夹持仪器略)利用Na与反应制备。下列说法正确的是
      A. 实验开始时,先打开止水夹再点燃酒精灯
      B. 装置a也可用于浓盐酸与制
      C. 装置b中的试剂是浓硫酸,d中碱石灰用来处理尾气
      D. 反应后取c中固体加水溶解,滴加酚酞,溶液变红证明Na已完全反应
      二、非选择题:本题共4小题,共56分。
      17. 某学习小组拟用酚酞试液、①盐酸、②溶液等试剂鉴别和。
      (1)③固体和④固体还可以用加热的方法鉴别。其中,_______(填“”或“”)受热易分解,经检验分解产物中有⑤和⑥。
      (2)以上物质①~⑥中,属于电解质的是_______(填序号,下同);除⑤外,能导电的有_______。
      (3)向、溶液中分别滴加溶液,均产生白色沉淀。甲同学推测与反应的离子方程式为,乙同学认为该推测不正确,他的理由是_______。
      (4)小组对“溶液与溶液混合产生白色沉淀”展开研究。
      提出猜想:与能否大量共存与离子浓度有关
      验证猜想:小组设计实验并记录实验现象如下:
      实验小结:根据实验现象可得出结论_______。
      (5)丙同学借助pH传感器检测溶液pH的变化、传感器检测密闭体系中的浓度变化,设计实验(装置如下图1)进一步探究(4)中其他反应产物。测得反应时溶液pH及体系中的浓度变化曲线如下图2所示,滴加过程中观察到溶液中有白色沉淀。根据测量结果,写出与反应的离子方程式_______。
      (6)由(3)、(4)、(5)中实验可知,一定浓度的和溶液能用溶液鉴别。填写下表中实验现象。
      实验:向同浓度和溶液中加入溶液。
      18. 某种胃药的有效成分为,某实验小组拟测定该胃药中的含量(假设药片中的其他成分与稀或NaOH溶液不反应)。
      方案I:滴定法
      向研碎后的药品(0.1680g)中加入稀硫酸,再用溶液中和过量的稀硫酸,记录消耗的NaOH溶液体积。
      (1)配制溶液。
      ①填写溶液配制过程中所需实验仪器的名称。用电子秤称量0.4000g NaOH固体溶解将烧杯中的溶液沿玻璃棒转移至_______洗涤定容(当液面离容器颈部的刻度线1~2cm时,改用_______滴加蒸馏水至刻度线)摇匀用玻璃棒导引倒入试剂瓶,并贴好标签。
      ②若定容时仰视刻度线,会导致溶液浓度_______(填“偏高”“偏低”或“不影响”)。
      (2)测定过程中发生的离子方程式为_______、_______。
      方案Ⅱ:气体体积法
      (3)与稀硫酸反应生成,设计实验测定体积进而计算含量,请选择合适的装置,其装置连接顺序为_______(填写各导管口的字母代号)。
      (4)下列实验操作中,对测定气体体积无影响的有_______(填字母)。
      A. 各仪器内仍残留有少量B. 装置漏气
      C. 量取体积时未恢复至室温读数D. 读数时眼睛平视凹液面最低处
      (5)实验小组每次取研碎的药品(0.1680g),加入足量稀硫酸,3次实验所产生的体积分别记录如下:
      ①为排除偶然因素、减少误差,提高实验的可信度,实验通常多次测量并计算平均值。该实验产生体积的平均值为_______mL。
      ②已知反应中。计算药片中的质量分数为_______(保留两位有效数字)。
      19. 工业上常用溶液腐蚀Cu电路板,“腐蚀废液”中含、和,现对该废液进行除杂处理并制备聚合硫酸铁胶体[]。
      (1)溶液腐蚀Cu电路板的离子方程式为_______;氧化性:_______(填“”“”或“”)。
      (2)固体A的成分为_______(填化学式),操作I的名称为_______;在试验室中该操作所需要的玻璃仪器有烧杯、_______。
      (3)回答下列涉及制备聚合硫酸铁胶体的相关问题。
      ①中Fe的化合价为_______价。
      ②试剂的作用是_______。
      (4)某小组同学查阅资料发现,还可用调pH法分离“腐蚀废液”中的铁元素,制得溶液,并循环利用。请利用限选试剂,根据以下实验方案,填写试剂①_______;②_______;③_______。
      已知:pH越小,溶液酸性越强。限选试剂:、、、氯水、溶液、稀盐酸、稀硫酸。
      20. 学习小组欲探究影响84消毒液漂白性的因素。
      已知:;。
      (1)实验室常用强氧化剂如、、与HCl反应制氯气,完成下列化学方程式:_____。
      ______________。
      (2)将氯气通入NaOH溶液中模拟制备84消毒液。实验结束后测得溶液中,则与NaOH反应时,被还原的Cl原子和被氧化的Cl原子的个数比为_______。若需提高产物中NaClO含量,可采取的措施是_______。
      (3)探究84消毒液的漂白原理。实验步骤:取一只100mL玻璃瓶和一个烧杯,分别加入大小相同的红色布条,向玻璃瓶中装满84消毒液原液,盖紧瓶盖;烧杯中加20mL 84消毒液原液,滴入5滴家用醋精(主要成分为醋酸)。记录有色布条褪色的时间如下。
      实验结论:84消毒液中起漂白作用的物质是_______(填化学式)。
      (4)探究浓度对84消毒液漂白性的影响。已知:氧化还原电位(ORP)是用来反映水溶液中所有物质表现出来的宏观氧化还原性,其受浓度、温度和pH的影响。氧化还原电位数值越高,氧化性越强,则84消毒液漂白性越好。
      优化设计:甲同学根据以上数据得出结论“其他条件相同时,84消毒液浓度越小其漂白性越好”,乙同学认为甲同学没有完全做好控制变量,他优化了实验方案,获得了正确的结论。该方案为_____。
      (5)NaClO溶液中含氯粒子的物质的量分数与pH的关系如下图所示。使用84消毒液时不能过度酸化,理由是_______。
      (6)氧化还原反应原理在生产生活中有很多应用,任写一种应用:_______。
      选项
      劳动项目
      化学知识
      A
      可用于游泳池消毒
      有强氧化性
      B
      利用半透膜进行血液透析可清除代谢废物
      不同粒径的微粒透过半透膜时可以实现选择性分离
      C
      可用作呼吸面具的供氧剂
      能与、反应生成
      D
      赤铁矿是中国传统红色颜料的重要来源
      可与酸反应
      实验
      装置
      试剂a
      现象
      A
      氯水
      溶液由浅绿色变为黄色
      B
      Na2S溶液
      出现黑色沉淀
      C
      酸性KMnO4溶液
      紫红色消失,溶液变为黄色
      D
      氨水
      生成的白色絮状沉淀迅速变灰绿色,一段时间后变红褐色
      选项
      已学知识
      类比推理
      A
      (常温下)
      (常温下)
      B
      C
      D
      选项
      物质
      杂质
      除杂试剂和方法
      A
      HCl
      饱和溶液,洗气
      B
      溶液
      足量铁粉,过滤
      C
      HCl
      饱和食盐水,洗气
      D
      溶液
      足量NaOH溶液,过滤
      选项
      实验操作
      实验现象
      实验结论
      A
      用光洁无锈的铁丝蘸取待测液,在酒精灯外焰上灼烧
      未观察到紫色火焰
      溶液中一定不含
      B
      将一小块金属钠放入溶液中
      剧烈反应,有蓝色不溶物
      钠比铜的还原性弱
      C
      用强光照射盛有新制氯水的广口瓶,同时利用氧气传感器、pH传感器、氯离子传感器采集数据
      光照过程中,广口瓶中溶液pH变小,氯离子浓度变大,氧气体积分数变大
      HClO光照分解产生HCl和
      D
      将铁锈溶于盐酸,滴入溶液
      溶液紫色褪去
      铁锈中含
      溶液
      溶液
      蒸馏水
      实验现象
      实验i
      1.0mL
      5滴
      15滴
      无明显现象
      实验ii
      1.0mL
      10滴
      10滴
      微浊
      实验iii
      10mL
      20滴
      0滴
      沉淀明显
      较稀溶液
      较稀溶液
      较浓溶液
      较浓溶液
      现象
      无明显现象
      a._______
      b._______
      产生白色沉淀
      实验次序
      1
      2
      3
      (标准状况)
      33.4
      33.6
      33.8
      实验装置
      消毒液
      开始褪色
      完全褪色
      玻璃瓶
      未加酸(不与空气接触)
      5 h
      48 h
      烧杯
      加酸
      1 min
      15 min
      浓度()
      pH
      温度/℃
      ORP/mV
      1∶100
      9.18
      18
      667
      1∶25
      10.10
      18
      610
      1∶10
      11.20
      18
      577

      相关试卷

      广东省茂名市高州市五校联考2024-2025学年高一上学期12月月考化学试卷(学生版):

      这是一份广东省茂名市高州市五校联考2024-2025学年高一上学期12月月考化学试卷(学生版),共11页。试卷主要包含了考查范围,考生必须保持答题卡的整洁等内容,欢迎下载使用。

      广东省茂名市高州市五校联考2024-2025学年高一上学期12月月考化学试题:

      这是一份广东省茂名市高州市五校联考2024-2025学年高一上学期12月月考化学试题,文件包含25届12月高一联考·化学pdf、25届12月高一联考·化学答案pdf等2份试卷配套教学资源,其中试卷共8页, 欢迎下载使用。

      广东省茂名市高州市五校联考2024-2025学年高一上学期12月月考化学试题:

      这是一份广东省茂名市高州市五校联考2024-2025学年高一上学期12月月考化学试题,共15页。试卷主要包含了考查范围,考生必须保持答题卡的整洁,为探究溶液的性质,进行如下实验,已知等内容,欢迎下载使用。

      资料下载及使用帮助
      版权申诉
      • 1.电子资料成功下载后不支持退换,如发现资料有内容错误问题请联系客服,如若属实,我们会补偿您的损失
      • 2.压缩包下载后请先用软件解压,再使用对应软件打开;软件版本较低时请及时更新
      • 3.资料下载成功后可在60天以内免费重复下载
      版权申诉
      若您为此资料的原创作者,认为该资料内容侵犯了您的知识产权,请扫码添加我们的相关工作人员,我们尽可能的保护您的合法权益。
      入驻教习网,可获得资源免费推广曝光,还可获得多重现金奖励,申请 精品资源制作, 工作室入驻。
      版权申诉二维码
      欢迎来到教习网
      • 900万优选资源,让备课更轻松
      • 600万优选试题,支持自由组卷
      • 高质量可编辑,日均更新2000+
      • 百万教师选择,专业更值得信赖
      微信扫码注册
      手机号注册
      手机号码

      手机号格式错误

      手机验证码 获取验证码 获取验证码

      手机验证码已经成功发送,5分钟内有效

      设置密码

      6-20个字符,数字、字母或符号

      注册即视为同意教习网「注册协议」「隐私条款」
      QQ注册
      手机号注册
      微信注册

      注册成功

      返回
      顶部
      学业水平 高考一轮 高考二轮 高考真题 精选专题 初中月考 教师福利
      添加客服微信 获取1对1服务
      微信扫描添加客服
      Baidu
      map