搜索
      上传资料 赚现金

      山西省大同市2025-2026学年高三上学期期中考试物理试卷(Word版附答案)

      • 1.46 MB
      • 2025-12-16 16:47:40
      • 22
      • 0
      • 教习网3275309
      加入资料篮
      立即下载
      压缩包含2份文件 展开
      文件列表(2份) 收起
      练习
      山西省大同市2026届高三上学期第二次学情调研期中物理试卷(含答案).docx
      预览
      练习
      山西省大同市2026届高三上学期第二次学情调研期中物理试卷(含答案).pdf
      预览
      正在预览:山西省大同市2026届高三上学期第二次学情调研期中物理试卷(含答案).docx
      山西省大同市2026届高三上学期第二次学情调研期中物理试卷(含答案)第1页
      1/14
      山西省大同市2026届高三上学期第二次学情调研期中物理试卷(含答案)第2页
      2/14
      山西省大同市2026届高三上学期第二次学情调研期中物理试卷(含答案)第3页
      3/14
      山西省大同市2026届高三上学期第二次学情调研期中物理试卷(含答案)第1页
      1/7
      山西省大同市2026届高三上学期第二次学情调研期中物理试卷(含答案)第2页
      2/7
      山西省大同市2026届高三上学期第二次学情调研期中物理试卷(含答案)第3页
      3/7
      还剩11页未读, 继续阅读

      山西省大同市2025-2026学年高三上学期期中考试物理试卷(Word版附答案)

      展开

      这是一份山西省大同市2025-2026学年高三上学期期中考试物理试卷(Word版附答案),文件包含山西省大同市2026届高三上学期第二次学情调研期中物理试卷含答案docx、山西省大同市2026届高三上学期第二次学情调研期中物理试卷含答案pdf等2份试卷配套教学资源,其中试卷共21页, 欢迎下载使用。
      注意事项:
      1. 答题前,考生务必将自己的姓名、准考证号填写在答题卡上相应的位置。
      2. 全部答案在答题卡上完成,答在本次卷上无效。
      3. 回答选择题时,选出每小题答案后,用 2B 铅笔把答题卡上对应题目的答案标号涂累。如需改动,用橡皮擦干净后,再进涂其他答案标号。回答非选择题时,将答案用0.5mm 的黑色笔造签字笔写在答题卡上。
      4. 本试卷共 100 分,考试时间 75 分钟。考试结束后,将本试题和答题卡一并交回。
      一、单项选择题:本题共7小题,每小题 4 分,共 28 分。在每小题给出的四个选项中,只有一项符合题目要求。
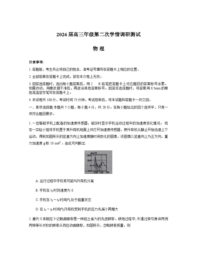
      1. 一些智能手机上配备的加速度传感器,能实时显示手机运动过程中的加速度变化情况。 现在一实验小组将手机置于某升降机地面上并打开加速度传感器,使升降机从静止开始迅速上下运动,得到如图所示的竖直方向上加速度随时间变化的图像,该图像以竖直向上为正方向,重力加速度 g 取 10 m/s2 。由此可判断出
      A. 运行过程中手机有可能与升降机分离
      B. 手机在 t2 时刻速度为 0
      C. 手机在 t2∼t3 时间内,处于超重状态
      D. 在 t1∼t3 时间内,升降机受到手机的压力先减小再增大
      2. 唐代《耒耜经》记载曲辕犁是一种起土省力的先进耕犁。耕地过程中, 牛通过牵引身体两例两根等长对称的耕索从而拉动曲辕犁,如图所示,忽略耕索质量,则
      A. 曲辕犁匀速前进时,耕索对犁的拉力大于犁对耕索的拉力
      B. 曲辕犁加速前进时,耕索对犁的拉力大于犁对耕索的拉力
      C. 其他条件相同, 当两根糖索之间的夹角较大时, 牛较省力
      D. 其他条件相同, 当两根树木之间的夹角较小时, 每根树索的张力较小
      3. 如图所示,一小球从 A 点出静止释放,沿着内壁光滑的固定凹槽先下滑又上滑后从凹槽末端B点倾斜抛出。已知图中水平虚线与 A 点等高, b 曲线在顶点处恰与水平虚线相切,不计空气阻力,则小球抛出后的轨迹线可能是
      A. a 曲线 B. 5 曲线 C. c 曲线 D. d 曲线
      4. 为了迎接四方宾客,大同代王府推出了大型实景演艺《天下大同》,如甲图,演员们通过吊威亚在空中不断展现高超的表演技艺,为游客呈现了一场视觉盛宴!现将情境简化如乙图,若一溜员通过两根不可伸长的绳索系于腰间 O 点,其中一根绳索的末端系于固定 P 点,另一根绳索末端绕过光滑的定滑轮 Q (不计大小),被地面工作人员紧挽。已知 P 点与滑轮 Q 等高,观地面工作人员以 u0 的速度向下拉动绳索,将演员拉到空中,当 PO 、 QO 两根绳索均与 PQ 成 θ 角度时,演员的速度大小为
      A. v0sin2θ B. 2arccsθ C. 5sinθ D. 2 ωsinθ
      3. 如图所示,水平面上放有三个物块 A,B,C ,质量均为 m=1kg,A,C 与地面间的接触面光滑, B 与地面间的动摩擦因数 μ=0,1,A、B 之间用轻弹簧相连, B、C 之间用轻绳相连。现在给 C 一个水平向右、大小为 4 N 的拉力 F ,使 A、 B、C 三个木块一起向右做匀加速直线运动。某一时刻撤去拉力 F ,则撤去力 F 的瞬间,轻绳中的张力 T 为 (重力加速度 g 取 10 m/s2 )。
      A. 0 B. 1 N C2N D. 3 N
      6. 如图所示,在橡皮筋下端拴一个质量一定的小球,用手捏住橡皮筋的上端,使小球在空中处于平衡状态。现使小球在水平面内由静止开始加速转动,然后以某一恒定角速度微分速圆周运动,并保持手的位置与小球平衡时一致,与处于平衡状态相比,此时小球的高度(橡皮筋在弹性限度内)
      A. 保持不变 B. 一定降低
      C. 一定升高 D. 相关参数不明,无法确定
      7. 如图所示,质量为 M 、长度为 L 的物块静止在光滑水平面上,质量为 m 的子弹(可视为质点)以一定的水平速度 vA 射入物块并射出,经历时间为 t ,子弹受到物块的阻力恒定,从子弹射入到射出物块,物块的位移为
      A. mm+Mv0t+L B. mm+Mv0t−L
      C. Mm+Mv0t+L D. Mm+Mv0t−L
      二、多项选择题:本题共3小题,每小题 6 分,共18 分。在每小题给出的四个选项中,有两个或两个以上正确答案, 全选对得 6 分, 选对但不全得 3 分, 有选错的得 0 分。
      8. 北京时间2025 年 10 月 1 日,我国在文昌航天发射场使用“长征七号”改运载火箭,成功将一颗新技术试验卫星发射升空。假设该新技术试验卫星,通信技术试验卫星十三号和同步卫星围绕地球均做匀速圆周运动,已知新技术试验卫星运行的周期为 T0 ,通信技术试验卫星十三号运行的周期为 T1 ,同步卫星运行的周期为 T1 ,且 T0

      相关试卷

      山西省大同市2025-2026学年高三上学期期中考试物理试卷(Word版附答案):

      这是一份山西省大同市2025-2026学年高三上学期期中考试物理试卷(Word版附答案),文件包含山西省大同市2026届高三上学期第二次学情调研期中物理试卷含答案docx、山西省大同市2026届高三上学期第二次学情调研期中物理试卷含答案pdf等2份试卷配套教学资源,其中试卷共21页, 欢迎下载使用。

      山西省大同市2025-2026学年高三上学期期中考试物理试卷(图片版附答案):

      这是一份山西省大同市2025-2026学年高三上学期期中考试物理试卷(图片版附答案),文件包含物理docx、物理答案pdf等2份试卷配套教学资源,其中试卷共7页, 欢迎下载使用。

      山西省大同市2025-2026学年高三上学期期中考试物理试卷:

      这是一份山西省大同市2025-2026学年高三上学期期中考试物理试卷,共4页。

      资料下载及使用帮助
      版权申诉
      • 1.电子资料成功下载后不支持退换,如发现资料有内容错误问题请联系客服,如若属实,我们会补偿您的损失
      • 2.压缩包下载后请先用软件解压,再使用对应软件打开;软件版本较低时请及时更新
      • 3.资料下载成功后可在60天以内免费重复下载
      版权申诉
      若您为此资料的原创作者,认为该资料内容侵犯了您的知识产权,请扫码添加我们的相关工作人员,我们尽可能的保护您的合法权益。
      入驻教习网,可获得资源免费推广曝光,还可获得多重现金奖励,申请 精品资源制作, 工作室入驻。
      版权申诉二维码
      欢迎来到教习网
      • 900万优选资源,让备课更轻松
      • 600万优选试题,支持自由组卷
      • 高质量可编辑,日均更新2000+
      • 百万教师选择,专业更值得信赖
      微信扫码注册
      手机号注册
      手机号码

      手机号格式错误

      手机验证码 获取验证码 获取验证码

      手机验证码已经成功发送,5分钟内有效

      设置密码

      6-20个字符,数字、字母或符号

      注册即视为同意教习网「注册协议」「隐私条款」
      QQ注册
      手机号注册
      微信注册

      注册成功

      返回
      顶部
      学业水平 高考一轮 高考二轮 高考真题 精选专题 初中月考 教师福利
      添加客服微信 获取1对1服务
      微信扫描添加客服
      Baidu
      map