搜索
      上传资料 赚现金

      山西省大同市2025-2026学年高三上学期期中考试化学试卷(Word版附答案)

      • 1.71 MB
      • 2025-12-16 16:47:41
      • 27
      • 0
      • 教习网3275309
      加入资料篮
      立即下载
      查看完整配套(共2份)
      包含资料(2份) 收起列表
      练习
      山西省大同市2026届高三上学期第二次学情调研期中化学试卷(含答案).docx
      预览
      练习
      山西省大同市2026届高三上学期第二次学情调研期中化学试卷(含答案).pdf
      预览
      正在预览:山西省大同市2026届高三上学期第二次学情调研期中化学试卷(含答案).docx
      山西省大同市2026届高三上学期第二次学情调研期中化学试卷(含答案)第1页
      高清全屏预览
      1/15
      山西省大同市2026届高三上学期第二次学情调研期中化学试卷(含答案)第2页
      高清全屏预览
      2/15
      山西省大同市2026届高三上学期第二次学情调研期中化学试卷(含答案)第3页
      高清全屏预览
      3/15
      山西省大同市2026届高三上学期第二次学情调研期中化学试卷(含答案)第1页
      高清全屏预览
      1/6
      山西省大同市2026届高三上学期第二次学情调研期中化学试卷(含答案)第2页
      高清全屏预览
      2/6
      山西省大同市2026届高三上学期第二次学情调研期中化学试卷(含答案)第3页
      高清全屏预览
      3/6
      还剩12页未读, 继续阅读

      山西省大同市2025-2026学年高三上学期期中考试化学试卷(Word版附答案)

      展开

      这是一份山西省大同市2025-2026学年高三上学期期中考试化学试卷(Word版附答案),文件包含山西省大同市2026届高三上学期第二次学情调研期中化学试卷含答案docx、山西省大同市2026届高三上学期第二次学情调研期中化学试卷含答案pdf等2份试卷配套教学资源,其中试卷共21页, 欢迎下载使用。
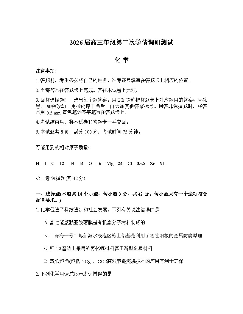
      注意事项:
      1. 答题前,考生务必将自己的姓名、准考证号填写在答题卡上相应的位置。
      2. 全部答案在答题卡上完成。答在本试卷上无效,
      3. 回答选择题时,选出每个题答案。用 2B 铅笔把答题卡上对应题目的答案标号涂黑。 如需改动,用橡皮擦干净后,再选涂其他答案标号。回答非选择题时,将答案用 0.5 mm 置色笔迹签字笔写在答题卡上。
      4. 考试结束后,将本试卷和答题卡一并交回。
      5. 本试题共 8 页,满分 100 分,考试时间 75 分钟。
      可能用到的相对原子质量:
      H1C12 N14O16Mg24Cl35.5Zr91
      第 1 卷 选择题(其 42 分)
      一、选择题(本题共 14 个小题,每小题 3 分,共 42 分。每小题只有一个选项符合题目要求。)
      1. 化学促进了科技进步和社会发展。下列有关说法错误的是
      A. 高性能聚酰亚胺薄膜是有机高分子材料制成的
      B. ”深海一号”母船海水浸泡区赣上铝基是利用了牺牲阳极的金属防腐原理
      C. 歼-20 雷达上采用的氮化镓材料属于新型金属材料
      D. 双低超净(超低 NOX 、 CO )高效节能燃烧技术的应用有利于环保
      2. 下列化学用语成图示表达错误的是
      A. SO2的VSEPR模型
      B. 次氯酸的结构式:H-O-CI
      C.CI2 分子中心键的形成:
      D. 基态 Cr 原子的价层电子排布式: 3d144s2
      3. 下列物质之间的转化,需要加入氧化剂才能实现的是
      A. SO3→H2SO4 B. Cu→CuNO32
      C. H2O2→H2O D. CaO→CaOH2
      4. 物质的性质决定用途,下列物质的性质与用途对应关系不成立的是
      A. A B. B C.C D.D
      5. 下列过程对应的离子方程式正确的是
      A. 硫化氢溶液久置变浑浊; 2 S2+O2+4H+=2 S↓+2H2O
      B. FeOH3 溶于氢硫酸: FeOH3+3H+=Fe3++3H2O
      C. 实验室用氨水汊泡试管中 AgCl:AgCl+2NH3=AgNH32++Cl−
      D. 碳酸氢钠溶液与少量氢氧化钡溶液混合。Ba2++HCO​3+OH=BaCO​3L+H2O
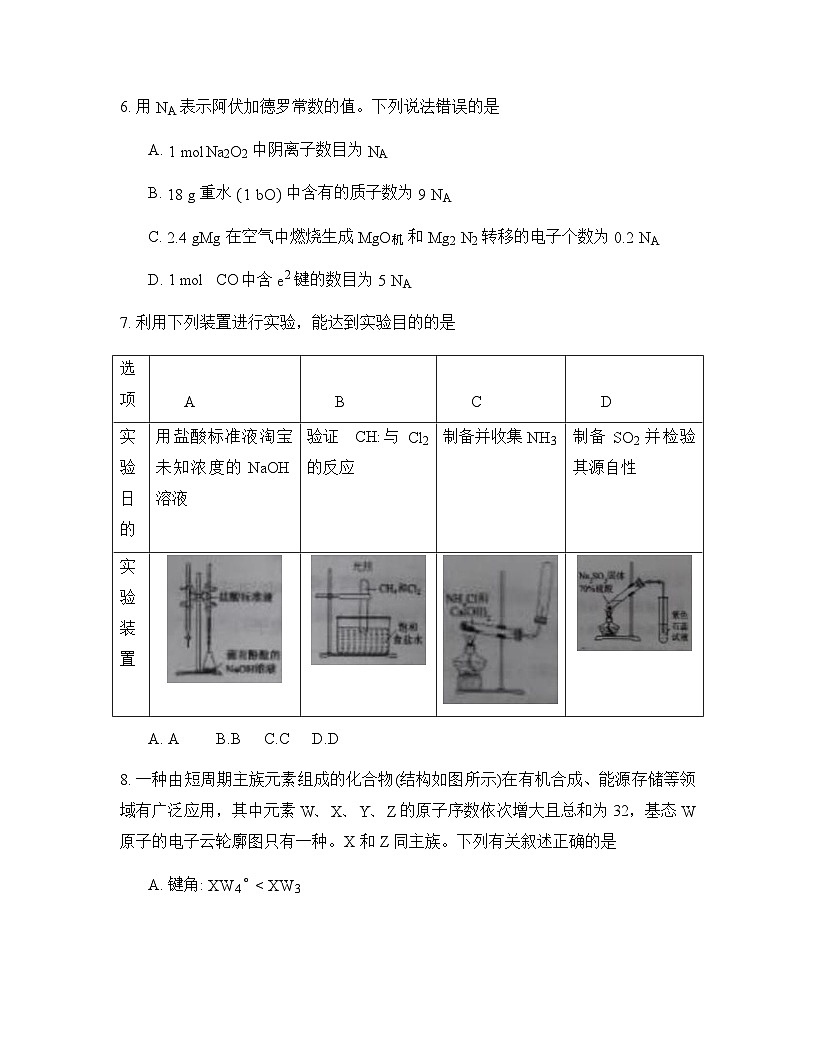
      6. 用 NA 表示阿伏加德罗常数的值。下列说法错误的是
      A. 1 mlNa2O2 中阴离子数目为 NA
      B. 18 g 重水 1 bO 中含有的质子数为 9 NA
      C. 2.4 gMg 在空气中燃烧生成 MgO机 和 Mg2 N2 转移的电子个数为 0.2 NA
      D. 1 ml CO中含 e2 键的数目为 5 NA
      7. 利用下列装置进行实验,能达到实验目的的是
      A.A B.B C.C D.D
      8. 一种由短周期主族元素组成的化合物(结构如图所示)在有机合成、能源存储等领域有广泛应用,其中元素 W、X、Y、Z 的原子序数依次增大且总和为 32,基态 W 原子的电子云轮廓图只有一种。X 和 Z 同主族。下列有关叙述正确的是
      A. 键角: XW4​∘X>Y
      C. 简单氢化物的沸点 X>Z
      D. 常温下所有元素单质均呈气态
      9. 丁醛 CH3CH2CH3CHO 在不同条件下反应如下图。下列说法错误的是
      A. 低温(25°C,NaOH)下,发生加成反应,产物有羟基
      B. I 产物和 II 产物红外光谱不同
      C. II 产物中所有原子一定共平面
      D. 两种产物均能发生慢镜反应
      10. 科学家研发了一种新型短路膜电池,利用这种电池可以消除空气中的 CO2 ,其工作原理如图所示。下列说法正确的是
      A. 短路腰和常见的离子交换膜不同,它既能传递离子,还可以传递电子
      B. 正极反应中,每消耗 22.4 LO2 ,理论上需要转移 4 ml 电子
      C. 负极反应为: H2+2OH−−2e−=2H2O
      D. 该装置可实现 CO2 向 HCO2 和 CO2​+ 的转化,且 CO2 最终被还原
      11. 已知 CH2O62+ 呈粉红色, CCH22− 呈蓝色, ZnCH22− 为无色。现将 CC6 溶于水,加入浓盐酸后,溶液由粉红色变为蓝色。存在以下平衡: CH2O62++4Cl−⇌CCl2−+6H2O ΔH2 将该溶液分为三份微实验,溶液的颜色变化如下:下列说法正确的是
      A. 实验①可知: ΔH0 ,且 Fe+ 可摄高反应的平衡转化率
      C. 总反应的化学反应速率由反应①决定
      D. 若将 Fe+ 替换为 Cu+ ,两步反应的活化能均会改变
      14. 25∘C 时,分别向 20 mL 浓度均为 1.0 ml⋅L−1 的 CH3COOH 、 CH3COONa 溶液中逐滴加入浓度均为 1.0 ml⋅L−1 的 NaOH 、 HCl 溶液,溶液的 pH 与 lgYY=cCH,COO−cCH,COOH或cCH,COOHcCH,COO− 的关系如图所示。下列说法错误的是
      A. 曲线②中的 Y=cCH3COOHcCH3COO−
      B. 滴加 HCl 溶液时,存在守恒关系: cH++cNa+=cOH−+cCH3COO−+cCl+
      C. 当滴入溶液的体积 V=10 mL 时,溶液 pH>4.74
      D. 25°C时,向CH:COONa溶液中加入少量CH:COONa固体, cCH3COOH∗cOH−cCH3COO 的值增大
      第 II 卷 非选择题(共 58 分)
      二、非选择题(本题共 4 个小题,共 58 分。)
      15.(14分)
      实验室由叔丁醇( NC=i=1m1O11 )与液盐酸反应制备 2-甲基-2-氯丙烷,实验步骤如下:
      1. 在 150 mL 的分液漏斗中,放入 3.4 g45.9 mml 叔丁醇和 13 mL 浓盐酸(过量), 轻轻旋摇 1 min ,再盖好分液漏斗上口玻璃塞,翻转后摇振并放气,重复操作 3 min , 静置,待明显分层后,分去水层。
      II. 有机层依次用适量的水、5%的 NaHCO3 溶液、水洗涤。
      III. 用无水 CaCl2 干燥洗涤后的有机层,放置一段时间,并间歇振荡。
      IV. 过滤,将产品转入蒸馏烧瓶中,加入沸石,蒸馏,收集 50∼51∘C 馏分,产量 3.3 g 。 V. 计算产率。
      已知:
      回答下列问题:
      (1)叔丁醇与浓盐酸反应的化学方程式为_____
      (2)步骤 I 中,使用分液漏斗前首先要_____(填操作名称),分去水层时,水层从分液漏斗的_____(填“上口倒出”或“下口流出”)。
      (3)步骤 II 中,用 5%的 NaHCO;溶液洗涤的目的是_____。_____。
      (4)步骤 IV 中,“过滤”时主要用到的玻璃仪器有_____。
      (5)步骤 IV 中,收集馏分时,接收瓶最好浸泡在冰水浴中的目的是_____。
      (6)叔丁醇比2-甲基-2-氯丙烷的分子量小,但沸点反而较高,原因是_____。
      (7)2. 甲基-2-氯丙烷的产率为_____% (精确到小数点后一位)。
      16.(14分)
      2025 年 8 月 23 日,以“算网筑基 智引未来”为主题的 2025 中国算力大会在大同市开幕。大同将建设国家级数据标注基地,形成了“算力设备制造—算力基础设施—算力服务和融合应用"一体化的产业生态。现代算力依赖硅基半导体的 CPU,其制备应用如下: I. 工业上提纯硅有多种略线,其中一种工艺流程示意图及主要反应如下:
      (1)工业上用石英砂和过量焦炭在电弧炉中 1800∘∼2000∘C 加热生成粗硅的化学方程式为_____。
      (2)写出 SiHCb 的电子式:_____。
      (3)已知 H 的电负性值为 2.1,Si 的电负性值为 1.8,Cl 的电负性值为 3.0;则在“还原炉”中生成 1ml Si 电子转移的数目:_____(用 NA 表示阿伏加德罗常数的值)。
      (4)上述工艺生产中循环使用的物质除 H2 外,还有_____(填化学式)。
      II. 金、银、铜是CPU的重要材料。下图是从废旧CPU中回收 Au、Cu、Ag 的一种流程。
      (5)已知:HNO,和 NaCl 混合溶液与王水[V(浓硝酸):V(浓盐酸)=1:3]溶金原理相同。 ①“溶金”过程中有 NO 产生,与出用 HNO;和 NaCl 混合溶液溶金反应的化学方程式:_____。
      ②关于“溶金”的下列说法正确的是_____ (填字母)。
      A. 体现了 HNO3 的氧化性
      B. 王水中浓盐酸的主要作用是增强溶液的酸性
      C. 用浓盐酸与 NaNO3 也可使 Au 溶解
      (6)按如下图所示流程从酸溶后的溶液中回收 Cu 和 Ag (图中的试剂与物质均不同)。
      试剂 1、试剂 2、试剂 3 和试剂 4 分别为以下四种溶液中的一种:①盐酸 ②氯化钠溶液 ③氮水④葡萄糖溶液,则试剂 1、试剂 2、试剂 3 和试剂 4 的正硫顺序为_____(填字母)。
      A. ①②③④ B. ②①②③④ C. 8200 D.2009
      17.(14分)
      乙二醇是一种应用广泛的化工原料。在煤化工路线中,利用合成气 CO、H2 直接合成乙二醇,原子利用率可达 100% ,反应如下: 2COg+3H2ge±HOCHL2CH2OHgΔH , (1)该反应能够自发进行,则该反应的 ΔH=0 (填“ > ”或“ < ”)。
      (2)已知 COg 、 H2g 、 HOCH2CH2OHg 的燃烧热 ΔH 分别为 −a kJ⋅ml−1 、 −b kJ⋅ml−1 、 ∼kJ⋅ml−1 ,则上述合成反应的 ΔH=1 kJ⋅ml−1 (用 a 、 b 和 c 表示)。
      (3)按化学计量比进料,固定平衡转化率 a ,探究温度与压强的关系。 a 分别为 0.4、 0.5 和 0.6 时,温度与压强的关系如图:
      ①代表 a∼0.4 的曲线为_____秦因此, x (4)"、"L ​2 "或"L ​3 ");原因是_____、 ②已知:反应 aAg+bBg⇒yYg+zZg,Ka=x′Yx′Zx′Ax′B,x 为组分的物质的量分数。M、N 两点对应的体系, KxM=KxN (填”“>”或“=”),D 点对应体系的 Kx 的值为_____。
      工业上用乙二醇与对苯二甲酸在一定条件下发生缩聚反应生产洛伦(采曲纤维)。 请写出发生反应的化学方程式_____
      18.(16分)一种抗病毒药物Ⅰ的合成路线如下。
      (1)A分子中含有的富能团的名称为_____。
      (2)A→B 的反应类型为_____。加入 NaCO3 的作用是_____。 的主要目的是 ​4−3∗2∗3∗4 。
      (3)1 中手性碳原子的个数是_____。
      (4)L是化合物 E 的同分异构体,能同时满足下列条件的 L 有 种(不考虑立修异构,填标号)。① 遇 FeCl2 显然包: ② 1 ml 的 L 可与 1 ml 的 NaOH 反应; ③ 1 ml 的 L 可与 2 ml 的 Na 反应
      A. 10 B. 13 C. 16 D. 19
      (5)H 的结构筒式为_____.
      (6)某药物中间体的合成路线如下,其中 X 和 Y 的结构筒式分别为_____、
      2026 届高三年级第二次学情调研测试
      化学答案
      一、选择题: 共 14 小题, 每小题 3 分, 共 42 分, 每小题只有一个选项符合题目要求。
      二、非选择题:本题共 4 个小题,共 58 分。
      所有方程式均 2 分, 反应物、生成物全对得 1 分, 反应条件、配平等全对得 1 分, 沉淀、气体符号不写不扣分。
      15.(14分)
      (1)

      (2)检漏(1 分)下口流出(1 分)
      (3)除去盐酸(2 分)
      (4)漏斗、烧杯、玻璃棒(全对 2 分,漏写得 1 分,有错 0 分)
      (5)产物沸点较低易挥发,冰水浴抑制产物挥发(2分,合理即可
      (6)叔丁醇存在分子间氢键(2分)
      (7)77.6 或 77.7 或 77.8 (2 分,写 77.6% 或 77.7%或 77.8%不给分)
      16. (14分)
      (1)SiO ​2+2C 高温 Si+2CO↑ (2 分,条件或写 “ 1800∼2000∘C ”)
      (2): Ci:Si:CiHCi:Si:Ci:CCi: (2 分) (3) 4NA (2 分)
      (4)HCl(2 分)
      (5)① Au+4NaCl+5HNO3=HAuCl4+NO↑+4NaNO3+2H2O (2 分) ②AC(2分,漏选得 1 分,有错不得分)
      (6) B(2 分)
      17. (14 分)
      (1)

      相关试卷 更多

      资料下载及使用帮助
      版权申诉
      • 1.电子资料成功下载后不支持退换,如发现资料有内容错误问题请联系客服,如若属实,我们会补偿您的损失
      • 2.压缩包下载后请先用软件解压,再使用对应软件打开;软件版本较低时请及时更新
      • 3.资料下载成功后可在60天以内免费重复下载
      版权申诉
      若您为此资料的原创作者,认为该资料内容侵犯了您的知识产权,请扫码添加我们的相关工作人员,我们尽可能的保护您的合法权益。
      入驻教习网,可获得资源免费推广曝光,还可获得多重现金奖励,申请 精品资源制作, 工作室入驻。
      版权申诉二维码
      欢迎来到教习网
      • 900万优选资源,让备课更轻松
      • 600万优选试题,支持自由组卷
      • 高质量可编辑,日均更新2000+
      • 百万教师选择,专业更值得信赖
      微信扫码注册
      手机号注册
      手机号码

      手机号格式错误

      手机验证码 获取验证码 获取验证码

      手机验证码已经成功发送,5分钟内有效

      设置密码

      6-20个字符,数字、字母或符号

      注册即视为同意教习网「注册协议」「隐私条款」
      QQ注册
      手机号注册
      微信注册

      注册成功

      返回
      顶部
      学业水平 高考一轮 高考二轮 高考真题 精选专题 初中月考 教师福利
      添加客服微信 获取1对1服务
      微信扫描添加客服
      Baidu
      map