山西省大同市2022-2023学年高一上学期期中考试化学试卷(含解析)
展开一、单选题
1.分散系1:食盐分散在水中形成无色透明溶液;分散系2:食盐分散在乙醇中形成无色透明胶体。下列说法正确的是 ( )
A.两种分散系中分散质微粒直径相同
B.两种分散系均可用半透膜分离出NaCl
C.食盐在不同分散剂中可形成不同的分散系
D.能否产生丁达尔现象是两种分散系的本质区别
2.下列各组物质均为纯净物的是( )
A.液氯和氯气B.氯气和氯水C.氯化氢和盐酸D.氧气和天然气
3.下列选项中物质的分类正确的是( )
A.AB.BC.CD.D
4.化学实验操作是进行科学实验的基础。下列操作能达到实验目的的是( )
A.除去中的少量HClB.蒸发结晶制胆矶
C.熔融纯碱D.制备Cl2
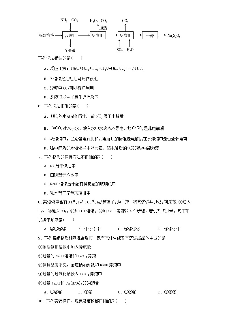
5.工业上以侯氏制碱法为基础生产焦亚硫酸钠(Na2S2O5,能溶于水,微溶于乙醇。受潮易分解,露置于空气中易氧化成硫酸钠)流程如下:
下列说法错误的是( )
A.反应I为:
B.Y溶液经处理后可用作氮肥
C.流程中CO2可以循环利用
D.反应Ⅲ发生了氧化还原反应
6.下列说法正确的是( )
A.的水溶液能导电,故属于电解质
B.难溶于水,放入水中水溶液不导电,故是非电解质
C.稀溶液中,区别强电解质和弱电解质的标准是电解质在水溶液中是否全部电离
D.强电解质的水溶液导电能力强,弱电解质的水溶液导电能力弱
7.下列物质的保存方法不正确的是( )
A.Na置于煤油中
B.白磷置于冷水中
C.NaOH溶液置于配有橡皮塞的玻璃瓶中
D.氯水置于无色玻璃瓶中
8.某溶液中含有Al3+、Fe2+、Cu2+、Ag+等离子,为了逐一将其沉淀并过滤,可采取:①通入H2S;②通入CO2,③加HCl溶液,④加NaOH溶液这4个步骤,若试剂均过量,其正确的操作顺序是( )
A.③①④②B.①③④②C.④②①③D.④②③①
9.下列各组物质相互混合反应,既有气体生成又有沉淀或晶体生成的是
①碳酸氢钡溶液中加入稀硫酸
②过量的NaOH溶液和FeCl3溶液
③保持温度不变,金属钠加到饱和NaOH溶液中
④过量的过氧化钠投入FeCl3溶液中
⑤过量NaOH和Ca(HCO3)2溶液混合
A.①②④B.①④C.①③④D.①②⑤
10.下列实验操作、现象及结论都正确的是( )
A.AB.BC.CD.D
11.下列过程中的化学反应,相应的离子方程式正确的是( )
A.过量稀硫酸和铁屑反应:
B.向碳酸钠溶液中加入过量醋酸:
C.向次氯酸钙溶液中通入少量二氧化碳气体:
D.向0.1ml/L氯化铝溶液中加入过量浓氨水:
12.下列离子方程式正确的是( )
A.小块钠投入硫酸铜溶液中:2Na+Cu2+=Cu+2Na+
B.铜放入氯化铁溶液中:Cu+Fe3+=Cu2++Fe2+
C.H2SO4溶液中滴入Ba(OH)2溶液:H++Ba2++SO+OH-=BaSO4↓+H2O
D.氧化铁与盐酸混合:Fe2O3+6H+=2Fe3++3H2O
13.常温下,下列各组离子在指定溶液中能大量共存的是( )
A.强酸性溶液中:、、、
B.0.1 溶液:、、、
C.澄清透明的溶液中:、、、
D.含有0.1 的溶液中:、、、
14.漂白粉、“84”消毒液是生产生活中常用的消毒剂和漂白剂。下列说法中错误的是( )
A.漂白粉是混合物,可由氯气和石灰乳制取
B.“84”消毒液放在空气中一段时间后漂白效果更好漂白粉
C.“84”消毒液和漂白粉的有效成分相同
D.漂白粉、“84”消毒液都应置于阴凉处密封保存
15.25℃时,下列各组离子在指定溶液中可能大量共存的是( )
A.与铝反应生成H2的溶液中:NH、NO、Na+、CO
B.在含大量Fe3+的溶液中:NH、Na+、Cl-、SCN-
C.澄清透明的溶液中:Mg2+、Cu2+、SO、NO
D.pH=1的溶液中:Fe2+、NH、NO、SO
16.已知在酸性介质中,MnSO与(NH4)2S2O8(过二硫酸铵)溶液会发生反应:Mn2++S2O82—→MnO4—+SO42—,下列说法正确的是( )
A.反应过程中,因消耗溶液中的H+反应后溶液pH增大
B.氧化性:S2O82—> MnO4—
C.该反应中酸性介质可以为盐酸
D.0.1ml氧化剂参加反应,转移电子0.5ml
17.实验是科学研究的基本方法之一、下列关于新制氯水的相关性质的实验说法正确的是( )
A.用玻璃棒蘸取新制氯水滴在试纸上,与标准比色卡对照读取
B.某化学兴趣小组将氯水滴入饱和石灰水中,模拟工业制漂白粉
C.将氯水滴入溶液中,溶液变为黄色,说明将氧化为
D.用如图所示装置进行实验,小灯泡亮了,说明是电解质
二、多选题
18.下列“推理或结论”与“实验操作及现象”相符的是
A.AB.BC.CD.D
19.已知硫酸亚铁溶液中加入过氧化钠时发生反应:4Fe2++4Na2O2+6H2O=4Fe(OH)3+O2↑+8Na+。NA为阿伏加德罗常数的值,则下列说法正确的是
A.该反应中Na2O2既是氧化剂又是还原剂,O2是还原产物
B.若Fe2+失去4ml电子,生成氧气的体积在标况下约为22.4L
C.4ml Na2O2参加反应,转移电子数为6NA
D.反应过程中可以看到白色沉淀先转化为灰绿色后转化为红褐色
20.用下列装置或操作进行相应实验,能达到实验目的的是
A.AB.BC.CD.D
三、填空题
21.常用的干燥剂有:①生石灰;②氢氧化钠固体;③变色硅胶(主要成分是二氧化硅,在其中掺入少量的无水氯化钴作指示剂);④五氧化二磷;⑤无水氯化钙;⑥浓硫酸。
(1)上述物质中,属于纯净物的是_______(填字母,下同)。
A.①②④B.②④⑥C.①②④⑤D.全部
(2)上述干燥剂中①,其主要化学成分所属的类别为 。
A.酸 B.碱 C.盐 D.酸性氧化物 E.碱性氧化物
(3)硅胶中无水氯化钴(CCl2)呈蓝色,吸水后变为粉红色的CCl2·6H2O,该变化过程属于 (填“物理变化”或“化学变化”)。
(4)为了能观察到丁达尔效应,某兴趣小组同学在实验室制备Fe(OH)3胶体。
①制备时,将5~6滴 溶液逐滴加入到40mL煮沸的蒸馏水中,待液体呈 色后停止加热。
②Fe(OH)3胶体与FeCl3溶液相比较,其本质区别是
A.颜色不同 B.Fe(OH)3胶体能产生丁达尔现象而FeCl3溶液不能
C.分散质粒子大小不同 D.Fe(OH)3胶体不透明而FeCl3溶液透明
四、实验题
22.氯元素是生产生活中常见的非金属元素。回答下列问题:
(1)二氧化氯(ClO2)是一种高效消毒剂,易溶于水,沸点为11.0℃,极易爆炸分解,若用空气、二氧化碳、氮气等惰性气体稀释时,爆炸性则降低。用干燥的氯气与固体亚氯酸钠(NaClO2)制备二氧化氯,装置如图:
①仪器a的名称为 ,装置A中反应的离子方程式为 。
②若该反应中加入足量的MnO2,则完全反应后, (填“有”或“无”)HCl剩余。
③装置D中通入干燥空气的作用是 。
④该实验装置的缺陷是 。
(2)某同学查阅资料得知,最初,人们直接用氯气作漂白剂,但使用起来不方便,效果也不理想。经过多年的实验、改进,才有了今天常用的漂白粉。你认为“使用起来不方便,效果也不理想”的原因是 。
五、元素或物质推断题
23.A、B、C、D、E为中学化学常见物质,其中均含同一种金属元素。A为单质,C可用作呼吸面具中的供氧剂,B、E的溶液均大于7,五种物质之间的转化关系如图所示。请回答下列问题:
(1)的化学方程式是 。
(2)的离子方程式是 。
(3)的化学方程式是 。
(4)D的化学式是 。
选项
胶体
碱
碱性氧化物
酸性氧化物
混合物
非电解质
A
烟雾
烧碱
五水硫酸铜
氨气
B
海水
纯碱
福尔马林
氯气
C
淀粉溶液
熟石灰
水玻璃
铜
D
烟水晶
氢氧化钾
铝热剂
选项
实验操作和现象
结论
A
用铂丝蘸取溶液进行焰色试验,火焰呈黄色
该溶液中不可能含有
B
取少量溶液X加入稀盐酸至溶液呈酸性,产生使澄清石灰水变浑浊的无色无味气体
该溶液中含有
C
向等浓度等体积的和溶液中,分别滴加几滴酚酞,溶液红色更深
说明溶液碱性比强
D
取少量金属Na放在坩埚中灼烧,生成淡黄色固体
该固体为
选项
实验操作及现象
推理或结论
A
向某溶液中加入BaCl2溶液,生成白色沉淀
该溶液中一定含有
B
向水中加入金属钠,钠熔成闪亮的小球浮在水面上
钠与水反应放热,钠的熔点低,钠的密度比水小
C
向某钠盐溶液中加入稀盐酸,产生能使澄清石灰水变浑浊的气体
该盐一定是碳酸钠
D
某物质的焰色试验火焰显黄色
该物质可能含钾元素
选项
A
B
C
D
目的
探究氧化性:
KMnO4>Cl2>I2
用铁丝蘸取碳酸钾溶液进行焰色试验
验证Na和水反应是否为放热反应
制备氢氧化铁胶体
装置或
操作
参考答案
1.C
【详解】A.两种分散系中分散质微粒直径不相同,胶体中粒子直径在1~100nm、溶液中粒子直径<1nm,故A错误;
B.分散系1是溶液,不能用半透膜分离出NaCl,故B错误;
C.根据题意,食盐在不同分散剂中可形成不同的分散系,故C正确;
D.分散质粒子直径不同是两种分散系的本质区别,故D错误;
选C。
2.A
【详解】A.液氯是液态氯气单质,液氯和氯气都是纯净物,选项A正确;
B.氯水是氯气溶于水形成的,是混合物,选项B错误;
C.氯化氢是纯净物,盐酸是氯化氢气体溶于水形成的水溶液,属于混合物,选项C错误;
D.氧气是单质,是纯净物,天然气主要成分为甲烷,属于混合物,选项D错误;
答案选A。
3.D
【分析】非电解质是溶于水和在熔融状态下都不能够导电的化合物;胶体是分散质粒子大小在 1nm~100nm 的分散系;碱是电离出的阴离子都是氢氧根离子的化合物;混合物是由多种物质组成的;
【详解】A.五水硫酸铜为纯净物,不是混合物,故A错误;
B.海水是盐溶液不是胶体;纯碱是Na2CO3,属于盐类;CO不与碱反应,属于不成盐氧化物;氯气是单质,不属于非电解质,故B错误;
C.Na2O2属于过氧化物,不属于碱性氧化物;H2O不与碱反应,不属于酸性氧化物;铜是单质,不属于非电解质,故C错误;
D.烟水晶属于胶体;氢氧化钾为强碱,属于碱;FeO能与酸反应生成盐和水,属于碱性氧化物;SO2能与碱反应生成盐和水,属于酸性氧化物;铝热剂为多种物质混合而成;CO2是非金属氧化物,属于非电解质,故D正确;
故选D。
4.A
【详解】A.饱和亚硫酸氢钠可以抑制二氧化硫的溶解且能和HCl生成二氧化硫气体,A正确;
B.胆矾为五水硫酸铜晶体,应该蒸发浓缩、冷却结晶制胆矾,B错误;
C.碳酸钠能和瓷坩埚中二氧化硅等反应,C错误;
D.浓盐酸和二氧化锰加热制取氯气,反应缺少加热装置,D错误;
故选A。
5.D
【分析】饱和氯化钠溶液中先通入氨气,再通入二氧化碳,反应生成碳酸氢钠晶体和氯化铵,晶体过滤后进行灼烧,碳酸氢钠分解生成碳酸钠、二氧化碳和水,碳酸钠加水溶解再通入二氧化硫反应生成Na2S2O5,据此分析解答。
【详解】A.饱和氯化钠溶液中先通入氨气,再通入二氧化碳,反应生成碳酸氢钠晶体和氯化铵,反应生成式为:,故A正确;
B.Y溶液主要成分为氯化铵,可用作氮肥,故B正确;
C.由流程可知反应I中消耗二氧化碳,反应Ⅱ、Ⅲ中均有二氧化碳生成,生成的二氧化碳可用于反应I,实现循环利用,故C正确;
D.反应Ⅲ中没有价态变化,不属于氧化还原反应,D错误;
故选:D。
6.C
【详解】A.NH3 的水溶液能导电,是因为生成了一水合氨,NH3非电解质,A错误;
B.CaCO3 在水溶液中不导电,但熔融状态下导电,B错误;
C.稀溶液中,区别强电解质和弱电解质的标准是电解质在水溶液中是否全部电离,C正确;
D.相同条件下,强电解质的水溶液导电能力比弱电解质的水溶液导电能力强,D错误;
故答案为:C。
7.D
【详解】A.金属钠与煤油不反应,且密度比煤油大,沉于煤油底部,隔开了空气,所以钠能保存在煤油中,选项A正确;
B.白磷在冷水中保存:可以隔绝空气,选项B正确;
C.因玻璃塞中的二氧化硅能和氢氧化钠反应有硅酸钠(Na2SiO3)生成,硅酸钠是一种粘合剂,所以氢氧化钠溶液不能用带有磨口玻璃塞的试剂瓶盛装,而应在带橡胶塞的玻璃瓶,选项C正确;
D.新制氯水中的次氯酸见光容易分解,不能保存在无色玻璃瓶中,应该盛放在棕色瓶中,选项D不正确;
答案选D。
8.A
【详解】由离子的性质可知,向溶液中加入盐酸,只有银离子能与盐酸反应生成氯化银沉淀,过滤得到除去银离子的溶液;向除去银离子的溶液中通入硫化氢气体,只有铜离子能与硫化氢气体反应生成硫化铜沉淀,过滤得到除去铜离子的溶液;向除去铜离子后的溶液中加入过量氢氧化钠溶液,亚铁离子与氢氧化钠溶液反应生成氢氧化亚铁沉淀,铝离子与过量氢氧化钠溶液反应生成偏铝酸钠,过滤得到偏铝酸钠溶液;向偏铝酸钠溶液中通入二氧化碳气体,偏铝酸钠溶液与二氧化碳反应生成氢氧化铝沉淀,则加入试剂使溶液中离子逐一的顺序为③①④②,故选A。
9.C
【详解】①碳酸氢钡溶液与稀硫酸反应生成硫酸钡沉淀、二氧化碳气体和水,故符合题意;
②过量的氢氧化钠溶液和氯化铁溶液反应生成氢氧化铁沉淀和氯化钠,无气体生成,故不符合题意;
③保持温度不变,金属钠加到饱和氢氧化钠溶液中,钠与水反应生成氢氧化钠和氢气,反应消耗水且生成氢氧化钠,使饱和氢氧化钠溶液转化为过饱和氢氧化钠溶液,会有氢氧化钠析出,故符合题意;
④过量的过氧化钠投入氯化铁溶液中,过氧化钠与水反应生成氢氧化钠和氧气,反应生成的氢氧化钠溶液与氯化铁溶液反应生成氢氧化铁沉淀和氯化钠,故符合题意;
⑤过量氢氧化钠溶液和碳酸氢钙溶液反应生成碳酸钙沉淀、碳酸钠和水,无气体生成,故不符合题意;
①③④符合题意,故选C。
10.C
【详解】A.钾的焰色需透过紫色钴玻璃观察,用铂丝蘸取溶液进行焰色试验,火焰呈黄色,则该溶液中一定含有Na+,可能含有,故A错误;
B.取少量溶液X加入稀盐酸至溶液呈酸性,产生使澄清石灰水变浑浊的无色无味气体,该溶液中含有或HCO,故B错误;
C.向等浓度等体积的和溶液中,分别滴加几滴酚酞,碳酸钠溶液的碱性更强,溶液红色更深,故C正确;
D.取少量金属Na放在坩埚中灼烧,生成淡黄色固体Na2O2,故D错误;
选C。
11.D
【详解】A.稀硫酸和铁屑反应生成亚铁离子,反应的离子方程式为,A错误;
B.醋酸是弱电解质,保留化学式,反应的离子方程式为,B错误;
C.反应有沉淀生成,正确的离子方程式为,C错误;
D.向0.1ml/L氯化铝溶液中加入过量浓氨水,反应的离子方程式为,D正确;
故选D。
12.D
【详解】A.不符合反应客观事实,钠投入硫酸铜溶液中,钠先与水反应生成氢氧化钠,氢氧化钠再与硫酸铜反应,A错误;
B.电荷不守恒,Cu与氯化铁溶液反应的离子方程式应为:Cu+2Fe3+=Cu2++2Fe2+ ,B错误;
C.H2SO4溶液与Ba(OH)2溶液反应的离子方程式应为:2H++Ba2+ +SO42-+ 2OH-= BaSO4↓+ 2H2O,C错误;
D.二者反应生成氯化铁和水,离子方程式无误,D正确;
答案选D。
13.C
【详解】A.强酸性溶液中,发生氧化还原反应,故A错误;
B.在氢离子存在的条件下,硝酸根离子可以氧化,故B错误;
C.澄清透明的溶液中,相互之间不反应,能大量共存,故C正确;
D.含有的溶液中,、Ca2+反应生成沉淀,故D错误;
故选C。
14.C
【详解】A.漂白粉主要成分为氯化钙和次氯酸钙,属于混合物,可由氯气和石灰乳制取,A正确;
B.次氯酸的浓度越大,漂白效果越好,“84”消毒液在空气中放置一段时间后,与次氯酸钠反应生成次氯酸,漂白效果更好,B正确;
C.“84”消毒液有效成分为NaClO,漂白粉的有效成分是次氯酸钙,有效成分不相同,C错误;
D.次氯酸性质不稳定,见光易分解,所以漂白粉、“84”消毒液应置于阴凉处密封保存,D正确;
故选C。
15.C
【详解】A.与铝反应生成H2的溶液呈酸性或强碱性,NH、OH-之间发生反应,H+与CO反应,不能大量共存,故A错误;
B.Fe3+、SCN-之间反应生成硫氰化铁,不能大量共存,故B错误;
C.Mg2+、Cu2+、SO、NO之间不反应,在澄清透明溶液中能够大量共存,故C正确;
D.pH =1的溶液呈酸性,Fe2+、NO在酸性溶液中发生氧化还原反应,不能大量共存,故D错误;
故选C。
16.B
【详解】A. 根据得失电子守恒和原子守恒配平该离子方程式为:2Mn2++5S2O82-+8H2O=2MnO4-+10SO42-+16H+,根据方程式可知,反应过程中,溶液中生成氢离子,反应后溶液pH减小,故A错误;B.该反应过程中,S2O82—中的硫元素得电子化合价降低,S2O82-是氧化剂,锰元素化合价升高,Mn2+是还原剂生成氧化产物MnO4-,所以氧化性:S2O82->MnO4-,故B正确;C. 盐酸为还原性酸,能被S2O82-离子氧化生成氯气,所以不能用盐酸作酸性介质,故C错误;D. 根据A项配平的方程式可知,若有5ml 氧化剂S2O82-参加反应,,转移电子10ml,则0.1ml 氧化剂参加反应,转移电子0.2ml,故D错误;答案选B。
17.C
【详解】A.氯水中存在,由于有漂白性,能使试纸变为无色,故不能用试纸测定氯水的,A项错误;
B.工业上将通入石灰乳中制取漂白粉,微溶于水,饱和石灰水的浓度也很小,所以将氯水滴入饱和石灰水中,不能真实地模拟工业制漂白粉,B项错误;
C.将氯水滴入溶液中,发生反应,溶液变为黄色,C项正确;
D.电解质属于化合物,而是单质,既不是电解质也不是非电解质,D项错误。
18.BD
【详解】A.氯化银、碳酸钡、亚硫酸钡和硫酸钡均为白色沉淀,与氯化钡溶液反应生成白色沉淀,溶液中不一定含有硫酸根离子,还可能含有银离子或碳酸根离子或亚硫酸根离子,A不相符;
B.金属钠浮在水面上说明金属钠的密度比水小,熔成闪亮的小球说明钠的熔点低,与水的反应放出的热量使熔成闪亮的小球,B相符;
C.碳酸氢钠、亚硫酸钠和亚硫酸氢钠都能与盐酸反应放出使澄清石灰水变浑浊的二氧化碳和二氧化硫气体,则向某钠盐溶液中加入稀盐酸,产生能使澄清石灰水变浑浊的气体,该盐不一定是碳酸钠,还可能是碳酸氢钠或亚硫酸钠或亚硫酸氢钠,C不相符;
D.某物质的焰色试验火焰显黄色,说明该物质一定含有钠元素,黄色光掩盖紫色光,由于没用蓝色钴玻璃片滤去黄色光,该物质可能含钾元素,D相符;
故选BD。
19.BC
【详解】A.反应过程中Na2O2中氧元素既有升高又有降低,Na2O2既是氧化剂又是还原剂,Na2O2中O元素化合价升高得到O2,O2是氧化产物,故A错误;
B.若Fe2+失去4ml电子,则有4ml Fe2+参加反应,生成1ml氧气,在标况下的体积约为22.4L,故B正确;
C.4ml Na2O2参加反应,1ml作还原剂,3ml作氧化剂,转移电子数为6NA,故C正确;
D.反应过程中Fe2+被氧化为Fe3+,所以看不到白色沉淀先转化为灰绿色后转化为红褐色,故D错误;
选BC。
20.AC
【详解】A.2KMnO4+16HCl(浓)=2KCl+2MnCl2+5Cl2↑+8H2O、2KI+Cl2=2KCl+I2,前者氧化性:KMnO4>Cl2,后者氧化性Cl2>I2,所以氧化性KMnO4>Cl2>I2,A正确;
B.做焰色试验观察钾的焰色时,应透过蓝色钴玻璃观察,以排除钠产生的干扰,B不正确;
C.Na和水反应若放热,试管内气体体积膨胀,U型管内红墨水的液面将出现左低右高,C正确;
D.制取氢氧化铁胶体时,应将氯化铁饱和溶液滴入沸水中,若将FeCl3溶液滴入NaOH溶液中,将生成Fe(OH)3沉淀,D不正确;
故选AC。
21.(1)C
(2)E
(3)化学变化
(4) 饱和氯化铁 红褐 C
【详解】(1)只由一种物质组成的是纯净物,属于纯净物的是①生石灰;②氢氧化钠固体;④五氧化二磷;⑤无水氯化钙;答案选C。
(2)生石灰的主要化学成分是CaO,所属的类别为碱性氧化物,答案选E。
(3)硅胶中无水氯化钴(CCl2)呈蓝色,吸水后变为粉红色的CCl2·6H2O,该变化过程中有新物质生成,属于化学变化。
(4)①制备Fe(OH)3胶体时,将5~6滴饱和氯化铁溶液逐滴加入到40mL煮沸的蒸馏水中,待液体呈红褐色后停止加热。
②Fe(OH)3胶体与FeCl3溶液相比较,其本质区别是分散质粒子大小不同,前者介于1nm和100nm之间,后者小于1nm,答案选C。
22.(1) 圆底烧瓶 MnO2+4H++2Cl-Mn2++ Cl2↑+2H2O 有 稀释降低二氧化氯的浓度,减少其爆炸的可能性 装置E没有采取防倒吸措施;装置D和E之间缺少干燥装置
(2)氯气的溶解度不大,且生成的HClO不稳定,难保存
【详解】(1)①仪器a的名称为圆底烧瓶,装置A为二氧化锰和浓盐酸反应制备氯气的装置,离子方程式为:MnO2+4H++2Cl-Mn2++ Cl2↑+2H2O;
②若该反应中加入足量的MnO2,当浓盐酸变稀以后就不在发生氧化还原反应,则完全反应后,有HCl剩余;
③由题意可知二氧化氯(ClO2)是一种极易爆炸分解得气体,若用空气、二氧化碳、氮气等惰性气体稀释时,爆炸性则降低。装置D中通入干燥空气的作用是稀释降低二氧化氯的浓度,减少其爆炸的可能性;
④反应完后尾气处理Cl2用氢氧化钠吸收应该防止倒吸,ClO2极易溶于水,要防止水蒸气进入装置,该实验装置的缺陷是装置E没有采取防倒吸措施;装置D和E之间缺少干燥装置;
(2)氯气作漂白剂,氯气的溶解度不大,且生成的HClO不稳定,难保存;
23.(1)2Na+2H2O=2NaOH+H2↑
(2)
(3)
(4)NaCl
【分析】A、B、C、D、E为中学化学常见物质,其中均含同一种金属元素。C可用作呼吸面具中的供氧剂,为过氧化钠,过氧化钠和二氧化碳、水会生成氧气做供氧剂;A为单质,为钠;B、E的溶液均大于7,钠和水生成氢氧化钠,过氧化钠和水生成氢氧化钠,则B为氢氧化钠;氢氧化钠和二氧化碳生成碳酸钠、过氧化钠和二氧化碳生成碳酸钠,则E为碳酸钠;过氧化钠、碳酸钠和盐酸生成氯化钠,电解熔融氯化钠生成金属钠,则D为氯化钠;
【详解】(1)由分析可知,的化学方程式是2Na+2H2O=2NaOH+H2↑;
(2)为氢氧化钠和二氧化碳生成碳酸钠和水,离子方程式是;
(3)过氧化钠和二氧化碳生成碳酸钠和氧气,化学方程式是;
(4)D的化学式是NaCl。
山西省大同市第三中学校2023-2024学年高一上学期期中考试化学试卷含答案: 这是一份山西省大同市第三中学校2023-2024学年高一上学期期中考试化学试卷含答案,共8页。试卷主要包含了化学与生活、生产密切相关,表中各项分类都正确的一组是,下列说法正确的是等内容,欢迎下载使用。
山西省大同市2023-2024学年高一上学期11月期中考试化学试题: 这是一份山西省大同市2023-2024学年高一上学期11月期中考试化学试题,共2页。
山西省大同市2022-2023学年高二上学期11月期中考试化学试题Word版含解析: 这是一份山西省大同市2022-2023学年高二上学期11月期中考试化学试题Word版含解析,共26页。试卷主要包含了5 S 32,,故A错误;, 和在一定条件下能发生反应等内容,欢迎下载使用。

