


小学语文统编版(2024)三年级下册昆虫备忘录教案及反思
展开 这是一份小学语文统编版(2024)三年级下册昆虫备忘录教案及反思,共7页。
1.认识“录、凡”等10个生字,读准多音字“蚂”。
2.默读课文,能说出自己最感兴趣的内容。
默读课文,说出自己最感兴趣的内容。
尝试制作表格式的昆虫备忘录。
列小标题 图文结合 状物方法 对比分析
多媒体课件;学生完成课前预学单。
1课时
课型:新授
执行时间: 月 日
执教:
板块一 初读课文,整体感知
师:同学们,昆虫是地球上种类和数量最多的一类动物,它们的踪迹几乎遍布地球的每一个角落。(课件出示昆虫图片)你听,草丛里有蟋蟀在唱歌;你看,花丛中有蝴蝶在捉迷藏;掀起一块石头,蚯蚓在地下造宫殿……昆虫的世界多姿多彩,如果我们将这些记录下来,就是——昆虫备忘录。(教师板书课题,学生齐读课题。)
师:注意,“录”的下面是竖钩、点、提、撇、捺,不是“水”。生活中,你听过哪些带有“录”字的词语?
生:录音、录像、记录。
师:“录”有记载、记录、抄写的意思。“备忘录”就是能够帮助我们记忆的图片、表格或文字等资料。
师:请同学们快速浏览课文,思考:课文中的这份备忘录记录了哪几种昆虫?
生:蜻蜓、瓢虫、独角仙、蚂蚱。
师:我们一起把它们请出来吧!(课件出示蜻蜓、瓢虫、独角仙、蚂蚱的图片)
师:注意,“蚂蚱”的“蚂”读四声mà,它还有一个读音读mǎ,组词“蚂蚁”。
师:下面请同学们自由朗读课文,圈出生字,不会读的句子多读几遍。(学生自由读课文)
师:课前大家都预习了课文,这些词语你们会读吗?(出示课前预学单第2题,指名读。)
2.读一读,把下面的词语读准确。
备忘录 凡是 距离 款款 黑绸 膜翅 瞎点 益虫 大约 黑斑
师:读得不错。读的时候要注意,“黑绸”的“绸”是翘舌音,“款款”的“款”是三拼音节。跟我读——黑绸、款款。(学生跟读)
师:来,大家一起开火车读。(小组接力读词语)
师:通过课前预习,你发现这篇课文跟我们以往学过的课文最大的区别是什么?
生:课文由四篇短文组成,每篇短文都有小标题。
师:观察小标题,作者是根据什么来拟写这些小标题的?
生:“复眼”是根据蜻蜓和苍蝇等昆虫的特点拟写的。
生:“花大姐”是根据瓢虫的别名拟写的。
生:“独角仙”和“蚂蚱”是根据它们的名字拟写的。
板块二 默读课文,抓住特征
师:请大家默读课文前的学习提示,明确学习任务,用自己的话总结一下本课的学习提示。
生:默读课文,你发现了这些昆虫的哪些秘密?说说最感兴趣的内容。
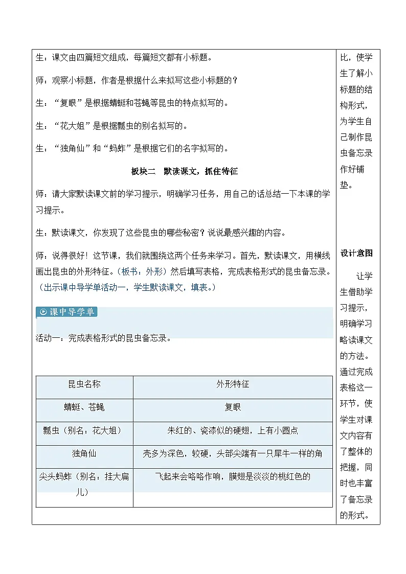
师:说得很好!这节课,我们就围绕这两个任务来学习。首先,默读课文,用横线画出昆虫的外形特征。(板书:外形)然后填写表格,完成表格形式的昆虫备忘录。(出示课中导学单活动一,学生默读课文,填表。)
活动一:完成表格形式的昆虫备忘录。
昆虫名称
外形特征
蜻蜓、苍蝇
复眼
瓢虫(别名:花大姐)
朱红的、瓷漆似的硬翅,上有小圆点
独角仙
壳多为深色,较硬,头部尖端有一只犀牛一样的角
尖头蚂蚱(别名:挂大扁儿)
飞起来会咯咯作响,膜翅是淡淡的桃红色的
“土蚂蚱”
身体粗短,方头,色黑如泥土,翅上有黑斑
师:谁来分享一下你的学习成果?
生:我发现蜻蜓和苍蝇的显著特征中都有复眼,说明它们的视觉都非常灵敏。
生:我发现了“花大姐”外形的秘密,“朱红的、瓷漆似的硬翅,上有小圆点”,看上去十分漂亮。
生:独角仙的壳多为深色,比较硬,头部尖端有一只犀牛一样的角。
生:尖头绿蚂蚱也叫“挂大扁儿”,飞起来会咯咯作响,它的膜翅是淡淡的桃红色的。
生:“土蚂蚱”身体粗短,方头,色黑如泥土,翅上有黑斑。
师:回答得非常好,你们太会提取信息了!这种形式的表格也是备忘录的一种,比较一下,看看这种备忘录跟课文中图文结合的备忘录有什么异同点。
生:都是以文字为主,但是表格式的更加简明,而图文结合的更加详细、具体。
板块三 合作交流,品读感悟
师:请大家再次默读课文,用波浪线画出你最感兴趣的内容,并品读交流。
活动二:再次默读课文,用波浪线画出你最感兴趣的内容,加上表情和动作读一读,与同桌交流自己的想法。
我画出的内容:__“复眼”,想必是好多小眼睛合成一个大眼睛。那它怎么看东西呢?是每个小眼睛都看到一个小形象,合成一个大形象?还是每个小眼睛看到形象的一部分,合成一个完整的形象?__
我的想法:__连续运用三个疑问句,作者的猜测真是既大胆又有意思。__
师:谁来交流你感兴趣的内容?
生:我对“复眼”比较感兴趣。我画出的内容是:“‘复眼’,想必是好多小眼睛合成一个大眼睛。那它怎么看东西呢?是每个小眼睛都看到一个小形象,合成一个大形象?还是每个小眼睛看到形象的一部分,合成一个完整的形象?”作者一下子问了三个问题,他问的问题也是我最想知道的,好有意思。
师:是啊,“复眼”到底是怎么看东西的呢?(课件出示有关“复眼”的资料短片)
师:看完资料短片,现在你知道什么是“复眼”了吗?
生:知道了。
师:你对作者的想象感兴趣吗?(板书:想象)
生:我对作者的想象感兴趣,我画出的内容是:“我曾经想过:如果人长了一对复眼……还是不要!那成什么样子!”作者想到人长了复眼的样子,这想象真有意思!我也想有复眼,说不定我就可以看到脑后的东西了。
师:哈哈,有意思的想象。谁还来分享?
生:我觉得瓢虫的姿势好美,我画出的内容是:“瓢虫款款地落下来了,折好它的黑绸衬裙——膜翅,顺顺溜溜;收拢硬翅,严丝合缝。”“落下”“折好”“收拢”,感觉瓢虫“花大姐”的名字不是白叫的,很有大姐的范儿。(板书:动作)
生:我觉得作者运用了拟人的手法,把瓢虫当成人来写,把瓢虫写得像舞蹈演员一样优雅高贵。(板书:拟人)
师:有时候,我们用上拟人的方法就能使句子格外生动具体了。
生:我喜欢描写独角仙摔跤的句子。我画出的内容是:“吃晚饭的时候,呜——扑!飞来一只独角仙,摔在灯下。它摔得很重,摔晕了。轻轻一捏,就捏住了。”我觉得独角仙好傻呀,摔跤居然把自己摔晕了,要是我看见了,我也要去捏一只。
师:这里有一组表示声音的词:“呜——扑!”这是怎样的声音呢?(板书:声音)
生:“呜——”表示独角仙飞的时候发出的声音,“扑!”是摔跤的声音。
师:我们接着分享。
生:我喜欢“我说,吃马铃薯嫩叶的瓢虫,你们就不能改改口味,也吃蚜虫吗?”这一句,作者把这些小昆虫当成自己的朋友,劝瓢虫少吃些马铃薯嫩叶,就像我们劝同学少吃肉多吃青菜一样。
师:“吃马铃薯嫩叶”写的是昆虫的习性。好,谁接着说?(板书:习性)
生:“河北人把尖头绿蚂蚱叫作‘挂大扁儿’。我挺喜欢‘挂大扁儿’这个名字。”为什么把尖头绿蚂蚱叫作“挂大扁儿”呢?我觉得有意思。(板书:别名)
生:“小圆点,叫作‘星’,有七星瓢虫、十四星瓢虫……星点不同。有的瓢虫吃蚜虫,是益虫;有的瓢虫吃马铃薯嫩叶,是害虫。”我从这几个句子中知道了怎么给瓢虫分类。
师:这是根据瓢虫的星点和吃的食物来进行分类的。(板书:种类)
师:同学们,从上面我们的交流中可以看出作者汪曾祺爷爷是从哪些方面来记录这些昆虫的?(指引学生看板书回答)
生:作者是从别名、种类、外形、动作、声音、习性等方面来做昆虫备忘录的。
师:作者运用生动的描写和大胆的想象,形象地介绍了视觉灵敏的蜻蜓和苍蝇、漂亮的瓢虫、昆虫里的霸王——独角仙、不同种类的蚂蚱。这些普普通通的昆虫在作者的笔下变得生动有趣,这离不开作者的细致观察。课后,同学们也可以为自己感兴趣的昆虫做一份备忘录,采用图文结合的表格式。(出示课后拓学单)
1.教学时,我利用多媒体展示昆虫图片导入新课,用最直观的方式拓宽学生获取知识的渠道,激发学生探求知识的兴趣。
2.在问题的设计上,我从学生的生活经验出发,注意目的性,把握难易程度,采用反复诵读的方法,让学生在感知作品语言美的基础上,获得自己的体验和感悟。
设计意图
通过图片导入,让学生进入昆虫的世界,调动学生以往积累的有关昆虫的知识,从而活跃课堂气氛。先解决课文的字词问题,扫清阅读障碍。
设计意图
将本课与之前学过的课文进行对比,使学生了解小标题的结构形式,为学生自己制作昆虫备忘录作好铺垫。
设计意图
让学生借助学习提示,明确学习略读课文的方法。通过完成表格这一环节,使学生对课文内容有了整体的把握,同时也丰富了备忘录的形式。
设计意图
通过交流学生感兴趣的内容,调动学生的积极性。设计说和写的训练,旨在训练学生的语言表达能力,并引导学生放眼课外,将课内阅读向课外阅读延伸,激发学生自觉了解昆虫的热情与兴趣。
相关教案
这是一份小学统编版(2024)昆虫备忘录教案,共4页。教案主要包含了教学目标,单元学习任务,本课学习情境,课前准备,教学过程,板书设计参考图等内容,欢迎下载使用。
这是一份小学语文统编版(2024)三年级下册昆虫备忘录教案及反思,共7页。
这是一份三年级下册(2024)4* 昆虫备忘录教案设计,共5页。教案主要包含了素养目标,教师准备,学生准备,教学方法,学习方法等内容,欢迎下载使用。
相关教案 更多
- 1.电子资料成功下载后不支持退换,如发现资料有内容错误问题请联系客服,如若属实,我们会补偿您的损失
- 2.压缩包下载后请先用软件解压,再使用对应软件打开;软件版本较低时请及时更新
- 3.资料下载成功后可在60天以内免费重复下载
免费领取教师福利 






.png)
.png)
(1)(1).png)


