搜索
      上传资料 赚现金

      河南省九师联盟2026届高三上学期11月期中化学试题(Word版附解析)

      • 1.9 MB
      • 2025-12-10 10:08:14
      • 21
      • 0
      • 教习网3275309
      加入资料篮
      立即下载
      压缩包含2份文件 展开
      文件列表(2份) 收起
      原卷
      河南省南阳市九师联盟2026届高三上学期11月期中化学试题(原卷版).docx
      预览
      解析
      河南省南阳市九师联盟2026届高三上学期11月期中化学试题 Word版含解析.docx
      预览
      正在预览:河南省南阳市九师联盟2026届高三上学期11月期中化学试题(原卷版).docx
      河南省南阳市九师联盟2026届高三上学期11月期中化学试题(原卷版)第1页
      1/9
      河南省南阳市九师联盟2026届高三上学期11月期中化学试题(原卷版)第2页
      2/9
      河南省南阳市九师联盟2026届高三上学期11月期中化学试题(原卷版)第3页
      3/9
      河南省南阳市九师联盟2026届高三上学期11月期中化学试题 Word版含解析第1页
      1/20
      河南省南阳市九师联盟2026届高三上学期11月期中化学试题 Word版含解析第2页
      2/20
      河南省南阳市九师联盟2026届高三上学期11月期中化学试题 Word版含解析第3页
      3/20
      还剩6页未读, 继续阅读

      河南省九师联盟2026届高三上学期11月期中化学试题(Word版附解析)

      展开

      这是一份河南省九师联盟2026届高三上学期11月期中化学试题(Word版附解析),文件包含河南省南阳市九师联盟2026届高三上学期11月期中化学试题原卷版docx、河南省南阳市九师联盟2026届高三上学期11月期中化学试题Word版含解析docx等2份试卷配套教学资源,其中试卷共29页, 欢迎下载使用。
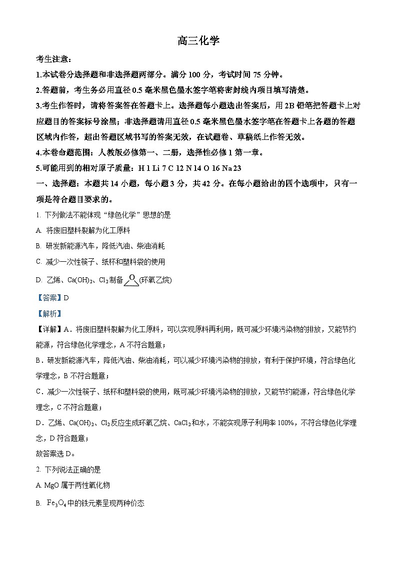
      1.本试卷分选择题和非选择题两部分。满分100分,考试时间75分钟。
      2.答题前,考生务必用直径0.5毫米黑色墨水签字笔将密封线内项目填写清楚。
      3.考生作答时,请将答案答在答题卡上。选择题每小题选出答案后,用2B铅笔把答题卡上对应题目的答案标号涂黑;非选择题请用直径0.5毫米黑色墨水签字笔在答题卡上各题的答题区域内作答,超出答题区域书写的答案无效,在试题卷、草稿纸上作答无效。
      4.本卷命题范围:人教版必修第一、二册,选择性必修1第一章。
      5.可能用到的相对原子质量:H 1 Li 7 C 12 N 14 O 16 Na 23
      一、选择题:本题共14小题,每小题3分,共42分。在每小题给出的四个选项中,只有一项是符合题目要求的。
      1. 下列做法不能体现“绿色化学”思想的是
      A. 将废旧塑料裂解为化工原料
      B. 研发新能源汽车,降低汽油、柴油消耗
      C. 减少一次性筷子、纸杯和塑料袋的使用
      D. 乙烯、Ca(OH)2、Cl2制备(环氧乙烷)
      【答案】D
      【解析】
      【详解】A.将废旧塑料裂解为化工原料,可以实现原料再利用,既可减少环境污染物的排放,又能节约能源,符合绿色化学理念,A不符合题意;
      B.研发新能源汽车,降低汽油、柴油消耗,可以减少环境污染物的排放,有利于保护环境,符合绿色化学理念,B不符合题意;
      C.减少一次性筷子、纸杯和塑料袋的使用,既可减少环境污染物的排放,又能节约能源,符合绿色化学理念,C不符合题意;
      D.乙烯、Ca(OH)2、Cl2反应生成环氧乙烷、CaCl2和水,不能实现原子利用率100%,不符合绿色化学理念,D符合题意;
      故答案选D。
      2. 下列说法正确的是
      A. MgO属于两性氧化物
      B. 中的铁元素呈现两种价态
      C. CO2和SiO2二者物理性质相似
      D. 用FeCl3溶液和NaOH溶液制备Fe(OH)3胶体
      【答案】B
      【解析】
      【详解】A.MgO是碱性氧化物,只能与酸反应生成盐和水,不能与强碱反应,不属于两性氧化物,A错误;
      B.Fe3O4可看作FeO·Fe2O3,其中铁元素呈现+2和+3两种价态,B正确;
      C.CO2是分子晶体(常温为气体),SiO2是原子晶体(高熔点固体),物理性质差异显著,C错误;
      D.FeCl3溶液与NaOH溶液直接反应生成Fe(OH)3沉淀,而非胶体,制备胶体需将FeCl3饱和溶液滴入沸水中,D错误;
      故答案为B。
      3. 下列鉴别或检验能达到实验目的的是
      A. 用硝酸酸化的BaCl2溶液检验是否被氧化
      B. 用酸性KMnO4检验乙烯中是否含有SO2
      C. 用石灰水鉴别与NaHCO3
      D. 用水检验溴蒸气和NO2气体
      【答案】D
      【解析】
      【详解】A.硝酸具有强氧化性,会将亚硫酸根氧化为硫酸根,因此即使未被氧化,也会被硝酸氧化生成沉淀,无法判断原是否被氧化,A错误;
      B.乙烯和SO2均能使酸性KMnO4溶液褪色,会对的检验造成干扰,B错误;
      C.Na2CO3和NaHCO3与石灰水反应均能生成CaCO3白色沉淀,现象相同,无法鉴别,C错误;
      D.溴蒸气溶于水形成溴水变为橙黄色,而NO2溶于水发生反应:,气体颜色褪去并产生无色气体NO,现象明显不同,D正确;
      故答案为:D。
      4. 下列有关化学用语表示错误的是
      A. H2O的空间结构:V形
      B. NaOH电子式:
      C. Cl-的结构示意图:
      D. 溶于水的电离方程式:
      【答案】C
      【解析】
      【详解】A.H2O的中心原子为O原子,价电子对数为4,有两对孤电子对,故空间结构:V形,故A正确;
      B.NaOH是离子化合物,电子式为 ,故B正确;
      C.Cl-的质子数为17,最外层8个电子,正确结构示意图为:,故C错误;
      D. 是强电解质,在水溶液中完全电离,电离方程式正确,故D正确;
      故选C。
      5. 下列反应的离子方程式书写正确的是
      A. 少量Cl2通入NaI溶液中:
      B. 用氢氟酸雕刻玻璃:
      C. NO2通入水中:
      D. 过量通入饱和碳酸钠溶液中:
      【答案】D
      【解析】
      【详解】A.反应未配平,离子方程式应为,A错误;
      B.氢氟酸为弱酸,不能拆为H+和F-,应保留HF分子形式,离子方程式应为,B错误;
      C.NO2与水反应生成HNO3和NO,方程式未体现NO的生成,离子方程式应为,C错误;
      D.过量CO2与饱和Na2CO3反应生成溶解度更低的NaHCO3沉淀,方程式正确,D正确;
      故答案为D。
      6. 下列根据实验目的设计的装置连接中正确的是
      A. 用碱石灰和浓氨水制备收集 :连接a→d→e→e
      B. 用MnO2和浓盐酸制备收集Cl2:连接b→f→c→e→d
      C. 用铜和稀硝酸制备收集NO:连接b→c→e
      D. 用铜和浓硫酸制备收集:连接a→c→e→d
      【答案】D
      【解析】
      【详解】A.用碱石灰和浓氨水制备收集 ,不需要加热,发生装置应该使用b装置,尾气处理装置也错误,故A错误;
      B.用MnO2和浓盐酸制备收集Cl2,需要加热,发生装置应该需要a装置,故B错误;
      C.用铜和稀硝酸制备收集NO,不能用排空气法收集,应该用排水法收集NO,选用g,故C错误;
      D.用铜和浓硫酸制备收集,需要加热,使用a装置,用浓硫酸干燥,密度比空气大,用向上排空气法收集,选择e装置进行收集,最后用d进行尾气处理,故连接a→c→e→d,故D正确;
      故选D。
      7. 在298K、100kPa时,已知:,,。下列关于、、的关系正确的是
      A. B.
      C. D. 无法确定
      【答案】A
      【解析】
      【详解】已知:反应①
      反应②
      反应③
      根据盖斯定律可知反应②×2+反应③×2可得:2C(s) + O2(g) + 2H2O(g) = 2CO(g) + 2H2O(l) ΔH总=2ΔH3+2ΔH2
      将上述所得反应中的2H2O(l)转为2H2O(g),引入气化焓:2H2O(l)=2H2O(g) ΔH=2ΔHvap(ΔHvap>0)
      故由盖斯定律可得:2C(s) + O2(g) = 2CO(g) ΔH1=ΔH总+2ΔHvap=2ΔH3+2ΔH2+2ΔHvap
      故ΔH1−2ΔH2−2ΔH3=2ΔHvap>0
      故答案选A。
      8. 多相催化反应是在催化剂表面通过吸附、解吸过程进行的。如图为在某温度下,CH3OH与H2O在铜基催化剂上的反应机理和能量与反应过程之间的关系(各物质均为气态):
      下列说法错误的是
      A. 反应Ⅱ过程中热效应ΔHW
      B. 氢化物沸点:Z>Y
      C. ZQ3分子中各原子最外层均达到8电子稳定结构
      D. X、Z、Q三种元素能形成离子化合物
      【答案】B
      【解析】
      【分析】根据X、Y、Z、W、Q是原子序数依次增大的短周期主族元素,Y的最外层电子数是内层电子数的2倍,且Y形成四个键,Y为C元素;Q是元素周期表中电负性最大的元素,Q为F元素;Z与W同主族,Z失去一个电子后形成四个键,最外层有5个电子,W得到一个电子后形成6个键,W最外层是5个电子,则Z为N元素,W为P元素, X形成一个键为H元素,据此分析回答。
      【详解】A.由分析可知,Z为N元素,W为P元素,非金属性同主族从上到下依次减小,则非金属性:N>P,A正确;
      B.由分析可知,Z为N元素,Y为C元素,简单氢化物沸点:CH4

      相关试卷

      河南省九师联盟2026届高三上学期11月期中化学试题(Word版附解析):

      这是一份河南省九师联盟2026届高三上学期11月期中化学试题(Word版附解析),文件包含河南省南阳市九师联盟2026届高三上学期11月期中化学试题原卷版docx、河南省南阳市九师联盟2026届高三上学期11月期中化学试题Word版含解析docx等2份试卷配套教学资源,其中试卷共29页, 欢迎下载使用。

      河南省九师联盟2025-2026学年高三上学期11月期中考试化学试卷(Word版附答案):

      这是一份河南省九师联盟2025-2026学年高三上学期11月期中考试化学试卷(Word版附答案),文件包含化学试题图片版无答案docx、化学docx、化学答案pdf等3份试卷配套教学资源,其中试卷共15页, 欢迎下载使用。

      河南省九师联盟2025-2026学年高三上学期11月期中考试 化学 Word版含答案:

      这是一份河南省九师联盟2025-2026学年高三上学期11月期中考试 化学 Word版含答案,文件包含化学试题图片版无答案docx、化学docx、化学答案pdf等3份试卷配套教学资源,其中试卷共15页, 欢迎下载使用。

      资料下载及使用帮助
      版权申诉
      • 1.电子资料成功下载后不支持退换,如发现资料有内容错误问题请联系客服,如若属实,我们会补偿您的损失
      • 2.压缩包下载后请先用软件解压,再使用对应软件打开;软件版本较低时请及时更新
      • 3.资料下载成功后可在60天以内免费重复下载
      版权申诉
      若您为此资料的原创作者,认为该资料内容侵犯了您的知识产权,请扫码添加我们的相关工作人员,我们尽可能的保护您的合法权益。
      入驻教习网,可获得资源免费推广曝光,还可获得多重现金奖励,申请 精品资源制作, 工作室入驻。
      版权申诉二维码
      欢迎来到教习网
      • 900万优选资源,让备课更轻松
      • 600万优选试题,支持自由组卷
      • 高质量可编辑,日均更新2000+
      • 百万教师选择,专业更值得信赖
      微信扫码注册
      手机号注册
      手机号码

      手机号格式错误

      手机验证码 获取验证码 获取验证码

      手机验证码已经成功发送,5分钟内有效

      设置密码

      6-20个字符,数字、字母或符号

      注册即视为同意教习网「注册协议」「隐私条款」
      QQ注册
      手机号注册
      微信注册

      注册成功

      返回
      顶部
      学业水平 高考一轮 高考二轮 高考真题 精选专题 初中月考 教师福利
      添加客服微信 获取1对1服务
      微信扫描添加客服
      Baidu
      map