搜索
      上传资料 赚现金

      河南省九师联盟2025-2026学年高三上学期11月期中考试 化学 Word版含答案

      • 2.2 MB
      • 2025-11-12 15:50:37
      • 19
      • 0
      • 为梦奔跑
      加入资料篮
      立即下载
      压缩包含3份文件 展开
      文件列表(3份) 收起
      练习
      化学试题(图片版,无答案).docx
      预览
      练习
      化学.docx
      预览
      练习
      化学答案.pdf
      预览
      正在预览:化学试题(图片版,无答案).docx
      化学试题(图片版,无答案)第1页
      1/6
      化学试题(图片版,无答案)第2页
      2/6
      化学试题(图片版,无答案)第3页
      3/6
      化学第1页
      1/7
      化学第2页
      2/7
      化学第3页
      3/7
      化学答案第1页
      1/2
      还剩3页未读, 继续阅读

      河南省九师联盟2025-2026学年高三上学期11月期中考试 化学 Word版含答案

      展开

      这是一份河南省九师联盟2025-2026学年高三上学期11月期中考试 化学 Word版含答案,文件包含化学试题图片版无答案docx、化学docx、化学答案pdf等3份试卷配套教学资源,其中试卷共15页, 欢迎下载使用。

      考生注意:
      1.本试卷分选择题和非选择题两部分。满分100分,考试时间75分钟。
      2.答题前,考生务必用直径0.5毫米黑色墨水签字笔将密封线内项目填写清楚。
      3.考生作答时,请将答案答在答题卡上。选择题每小题选出答案后,用2B铅笔把答题卡上对应题目的答案标号涂黑;非选择题请用直径0.5毫米黑色墨水签字笔在答题卡上各题的答题区域内作答,超出答题区域书写的答案无效,在试题卷、草稿纸上作答无效。
      4.本卷命题范围:人教版必修第一、二册,选择性必修1第一章。
      5.可能用到的相对原子质量:H 1 Li 7 C 12 N 14 O 16 Na 23
      一、选择题:本题共14小题,每小题3分,共42分。在每小题给出的四个选项中,只有一项是符合题目要求的。
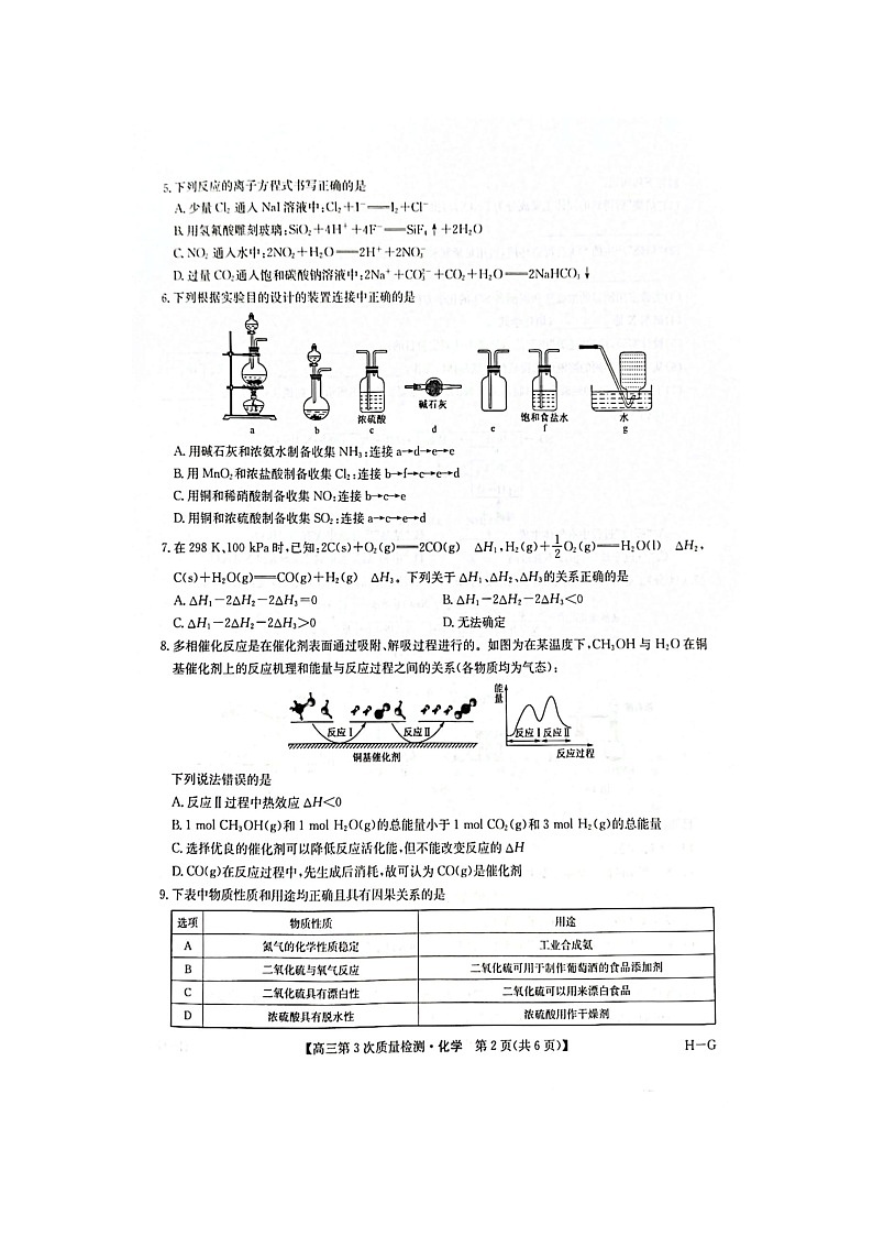
      1.下列做法不能体现“绿色化学”思想的是
      A.将废旧塑料裂解为化工原料
      B.研发新能源汽车,降低汽油、柴油消耗
      C.减少一次性筷子、纸杯和塑料袋的使用
      D.乙烯、Ca(OH)2、Cl2制备 (环氧乙烷)
      2.下列说法正确的是
      A.MgO属于两性氧化物
      B.Fe3O4中的铁元素呈现两种价态
      C.CO2和SiO2二者物理性质相似
      D.用FeCl3溶液和NaOH溶液制备Fe(OH)3胶体
      3.下列鉴别或检验能达到实验目的的是
      A.用硝酸酸化的BaCl2溶液检验Na2SO3是否被氧化 B.用酸性KMnO4检验乙烯中是否含有SO2
      C.用石灰水鉴别Na2 CO3与NaHCO3 D.用水检验溴蒸气和NO2气体
      4.下列有关化学用语表示错误的是
      A.H2O的空间结构:V形
      C.Cl-的结构示意图:
      D.Fe2(SO4)3溶于水的电离方程式:Fe2(SO4)3=2Fe3++3SO42−5.下列反应的离子方程式书写正确的是
      A.少量Cl2通入NaI溶液中:Cl2+I−=I2+Cl−
      B.用氢氟酸雕刻玻璃:SiO2+4H++4F−=SiF4↑+2H2O
      C.NO2通入水中::2NO2+H2O=2H++2NO3−
      D.过量CO2通入饱和碳酸钠溶液中:2Na++CO32−+CO2+H2O=2NaHCO3↓
      6.下列根据实验目的设计的装置连接中正确的是
      浓硫酸
      abCdefg
      A.用碱石灰和浓氨水制备收集NH3 :连接a→d→e→e
      B.用MnO2和浓盐酸制备收集Cl2:连接b→f→c→e→d
      C.用铜和稀硝酸制备收集NO:连接b→c→e
      D.用铜和浓硫酸制备收集SO2:连接a→c→e→d
      7.在298K、100kPa时,已知:2C(s)+O2(g)=2CO(g) ΔH1,H2(g)+12O2(g)=H2O(l) ΔH2 ,C(s)+H2O(g)=CO(g)+H2(g) ΔH3。下列关于ΔH1、ΔH2、ΔH3的关系正确的是
      A.ΔH1−2ΔH2−2ΔH3=0B.ΔH1−2ΔH2−2ΔH30D.无法确定
      8.多相催化反应是在催化剂表面通过吸附、解吸过程进行的。如图为在某温度下,CH3OH与H2 O在铜基催化剂上的反应机理和能量与反应过程之间的关系(各物质均为气态):
      下列说法错误的是
      A.反应II过程中热效应ΔHW
      B.氢化物沸点:Z>Y
      C.ZQ3分子中各原子最外层均达到8电子稳定结构
      D.X、Z、Q三种元素能形成离子化合物14.氧族元素碲(52Te)被誉为“国防与尖端技术的维生素”。工业上常用铜阳极泥(主要成分是Cu2Te、含Ag、Au等杂质)为原料提取碲并回收贵金属,其工艺流程如图所示:
      已知:TeO2微溶于水,易与较浓的强酸、强碱反应。下列说法错误的是
      A.Te的最外层电子数为6
      B.“酸浸1”过程中,Cu2Te转化为TeO2,反应的化学方程式为Cu2Te+2O2+2H2SO4=2CuSO4+TeO2+2H2O
      C.“还原”过程中,反应的化学方程式为TeCl4+2SO2+4H2O=2H2SO4+Te↓+4HCl
      D.TeO2溶于浓NaOH溶液的离子方程式为TeO2+2OH−=TeO42−+H2O
      二、非选择题:本题共4小题,共58分。
      15.(14分)废旧三元锂电池正极材料(LiNixC1−x−yMnyO2)中富含Li、Ni、C、Mn等有价金属,将其回收的工艺流程如图所示:
      已知:①浸出液中c(Li+)=0.14ml⋅L−1;
      ②少量的Ni2+和C2+与氨水反应生成的[Ni(NH3)6]2+比[C(NH3)6]2+更稳定。
      回答下列问题:
      (1)Fe在元素周期表中的位置为 。
      (2)正极材料表示为LiMO2(M代表C、Ni、Mn,化合价均为+3)。
      ①“酸浸”时LiNiO2反应的化学方程式为 。
      ②“酸浸”时温度不宜过高的原因是 。
      浸出液中先加入氨水后加入(NH4)2C2O4,生成CC2O4沉淀而没有NiC2O4沉淀生成的原因是

      (4)气体X的电子式为 。
      (5)一定量2NiCO3·Ni(OH)2与足量盐酸反应,消耗HCI的物质的量与生成CO2的物质的量之比为

      (6)现有10L浸出液,回收得到44.03gLi2CO3,则Li+的回收率为 。
      16.(14分)以黄铁矿(主要成分为,FeS2,,还有少量CuS、SiO2)为原料,制备硫酸、亚硫酸氢钠和硫酸亚铁晶体(FeSO4⋅7H2O,溶解度随温度升高而增大)的部分工艺流程如下:
      回答下列问题:H-G
      (1)“焙烧”后得到的固体主要成分为Fe2O3,写出Fe2O3与稀硫酸反应的离子方程式: 。
      (2)“焙烧”产生的SO2会污染环境,可用足量氨水吸收,写出反应的离子方程式: 。
      (3)实验室用制得的浓硫酸和铜制备SO2的化学方程式为 。
      (4)试剂X是 (填化学式)。
      (5)设计实验,检验“还原”得到的溶液是否达到实验目的: 。
      (6)从“还原”得到的溶液中获得硫酸亚铁晶体的操作: 、 、过滤、洗涤、干燥。
      (7)工业上以SO2和纯碱为原料制备无水NaHSO3的主要流程如图所示,下列说法错误的是 (填字母)。
      A.“吸收”过程中有气体生成B.“结晶”后母液中含有NaHCO3
      C.“气流干燥”时温度不宜过高D.“中和”后溶液中含Na2SO3和NaHCO3
      17.(14分)工业上以浓缩海水(含较高浓度的Br)为原料提取溴的部分流程及实验装置图如下:
      图1
      图2
      图3
      已知:3Na2CO3+3Br2≜5NaBr+NaBrO3+3CO2↑。
      回答下列问题:
      (1)图1所示的圆底烧瓶中发生反应的离子方程式为 ,该装置中KMnO4 (填“能”或“不能”)用MnO2替代。
      (2)反应釜2中发生反应的离子方程式为 。
      (3)实验室用图2所示装置模拟流程中的部分过程,通入热空气的作用是 。
      (4)将Cl2缓缓通入冷的NaOH溶液中制得漂白液,模拟实验得到CIO-、CIO3等离子的物质的量n(ml)与反应时间t(min)的关系曲线如图3所示。①参加反应所需NaOH与氯气的物质的量之比为 。
      ②a点时溶液中n(NaCl):n(NaClO3):n(NaClO)= 。
      ③已知:有效氯是指每克含氯消毒剂的氧化能力(得电子数目,氯元素转化为CI)相当于多少克Cl2的氧化能力,则NaClO的有效氯值为 (保留两位有效数字)。
      18.(16分)某兴趣小组设计如下实验进行喷泉实验和制备水合肼(N2H4⋅H2O)。回答下列问题:
      I.制备NH3并进行喷泉实验(实验装置如图1所示,加热及夹持装置已省略)。
      i.NH3的制备:打开K1、K3,关闭K2,加热甲处试管底部,反应生成NH3;
      ii.喷泉实验:当丁中溶液变蓝后,停止制备NH3,关闭K1、K3。通过操作a引发喷泉,此过程中三颈烧瓶内气体压强随时间的变化关系如图2所示。

      图1
      图2
      (1)①甲中制备NH3的化学方程式为 。
      ②操作a为 。
      ③C→D过程中,三颈烧瓶中的现象为 。
      (2)若乙中预先收集Cl2,胶头滴管和丙中为NaOH溶液,也能进行喷泉实验,产生喷泉时乙中反应的离子方程式为 。
      II.制备水合肼。
      以NaClO溶液与含NaOH的CO(NH2)2(沸点:196.6℃)溶液为原料,利用图3装置(部分仪器已省略)制备N2H4⋅H2O(熔点:
      -51.7℃,沸点:118.5℃,常温下为易溶于水的碱性液体,具有较强的还原性)。
      (3)三颈烧瓶中合成N2H4⋅H2O的化学方程式是 图3
      (产物中还有两种盐),N2H4溶于水显碱性,为二元弱碱,N2H4与硫酸反应生成酸式盐的化学式为 。
      (4)从三颈烧瓶所得溶液中获得N2H4⋅H2O的操作是 (填字母)。
      A.过滤B.蒸发浓缩、冷却结晶C.蒸馏
      (5)图3中冷凝管能否改用球形冷凝管并说明理由: 。
      (6)样品中N2H4⋅H2O含量的测定:称取样品1.500g,加入适量NaHCO3固体,配成250mL溶液,每次取25.00mL溶液,滴入几滴淀粉溶液,用0.1000ml·L-1的标准I2溶液滴定,达滴定终点时平均消耗标准I2溶液的体积为36.00mL,则样品中N2H4⋅H2O的质量分数为 (已知:
      N2H4⋅H2O+2I2=N2↑+4HI+H2O)。

      相关试卷 更多

      资料下载及使用帮助
      版权申诉
      • 1.电子资料成功下载后不支持退换,如发现资料有内容错误问题请联系客服,如若属实,我们会补偿您的损失
      • 2.压缩包下载后请先用软件解压,再使用对应软件打开;软件版本较低时请及时更新
      • 3.资料下载成功后可在60天以内免费重复下载
      版权申诉
      若您为此资料的原创作者,认为该资料内容侵犯了您的知识产权,请扫码添加我们的相关工作人员,我们尽可能的保护您的合法权益。
      入驻教习网,可获得资源免费推广曝光,还可获得多重现金奖励,申请 精品资源制作, 工作室入驻。
      版权申诉二维码
      欢迎来到教习网
      • 900万优选资源,让备课更轻松
      • 600万优选试题,支持自由组卷
      • 高质量可编辑,日均更新2000+
      • 百万教师选择,专业更值得信赖
      微信扫码注册
      手机号注册
      手机号码

      手机号格式错误

      手机验证码 获取验证码 获取验证码

      手机验证码已经成功发送,5分钟内有效

      设置密码

      6-20个字符,数字、字母或符号

      注册即视为同意教习网「注册协议」「隐私条款」
      QQ注册
      手机号注册
      微信注册

      注册成功

      返回
      顶部
      学业水平 高考一轮 高考二轮 高考真题 精选专题 初中月考 教师福利
      添加客服微信 获取1对1服务
      微信扫描添加客服
      Baidu
      map