搜索
      上传资料 赚现金

      湖北省十堰市普通高中区县联合体2025-2026学年高一上学期期中考试地理试卷(Word版附解析)

      • 1.58 MB
      • 2025-12-04 10:45:07
      • 22
      • 0
      • 教习网3275309
      加入资料篮
      立即下载
      压缩包含2份文件 展开
      文件列表(2份) 收起
      原卷
      湖北省十堰市普通高中区县联合体2025-2026学年高一上学期期中考试地理试卷(原卷版).docx
      预览
      解析
      湖北省十堰市普通高中区县联合体2025-2026学年高一上学期期中考试地理试卷 Word版含解析.docx
      预览
      正在预览:湖北省十堰市普通高中区县联合体2025-2026学年高一上学期期中考试地理试卷(原卷版).docx
      湖北省十堰市普通高中区县联合体2025-2026学年高一上学期期中考试地理试卷(原卷版)第1页
      1/5
      湖北省十堰市普通高中区县联合体2025-2026学年高一上学期期中考试地理试卷(原卷版)第2页
      2/5
      湖北省十堰市普通高中区县联合体2025-2026学年高一上学期期中考试地理试卷 Word版含解析第1页
      1/11
      湖北省十堰市普通高中区县联合体2025-2026学年高一上学期期中考试地理试卷 Word版含解析第2页
      2/11
      湖北省十堰市普通高中区县联合体2025-2026学年高一上学期期中考试地理试卷 Word版含解析第3页
      3/11
      还剩3页未读, 继续阅读

      湖北省十堰市普通高中区县联合体2025-2026学年高一上学期期中考试地理试卷(Word版附解析)

      展开

      这是一份湖北省十堰市普通高中区县联合体2025-2026学年高一上学期期中考试地理试卷(Word版附解析),文件包含湖北省十堰市普通高中区县联合体2025-2026学年高一上学期期中考试地理试卷原卷版docx、湖北省十堰市普通高中区县联合体2025-2026学年高一上学期期中考试地理试卷Word版含解析docx等2份试卷配套教学资源,其中试卷共16页, 欢迎下载使用。
      考试时间:2025年11月19日 试卷满分:100分
      注意事项:1.答题前,考生务必将自己的姓名、准考证号填写在答题卡规定的位置上。
      2.答选择题时必须使用2B铅笔,将答题卡上对应题目的答案标号涂黑,如需改动,用橡皮擦擦干净后,再选涂其他答案标号。
      3.答非选择题时,必须使用0.5毫米黑色签字笔,将答案书写在答题卡规定的位置上。
      4.所有题目必须在答题卡上作答,在试题卷上答题无效。
      5.考试结束后,将试题卷和答题卡一并交回。
      一、单选题(每题3分,共15小题,总分45分)
      火星表面昼夜温差很大,赤道地区夏季白天温度为21℃,到了夜晚能降至-73℃。火星自转周期与地球大体一致。研究发现,火星地表沙丘、砾石遍布,有干涸的河床,这表明火星上存在过液态水。2021年5月,“祝融号”火星车在火星表面开展了多项科学探测任务。据此完成下面小题。
      1. 火星赤道地区夏季白天温度较地球赤道地区夏季白天温度低的主要原因是( )
      A. 火星大气密度较低B. 火星距离太阳较远
      C. 火星土壤较为干燥D. 火星表面反射率高
      2. “祝融号”在火星上作业时最容易遇到的问题是( )
      A. 温度过高,设备易损B. 地表复杂,作业受阻
      C. 夜晚过长,电力不足D. 引力过大,行动困难
      3. “火星上存在过液态水”这一发现对于下列领域影响较大的是( )
      ①火星自转周期研究 ②外星生命搜寻行动 ③人类火星移民计划 ④火星地貌形成研究
      A. ①②③B. ①②④C. ②③④D. ①③④
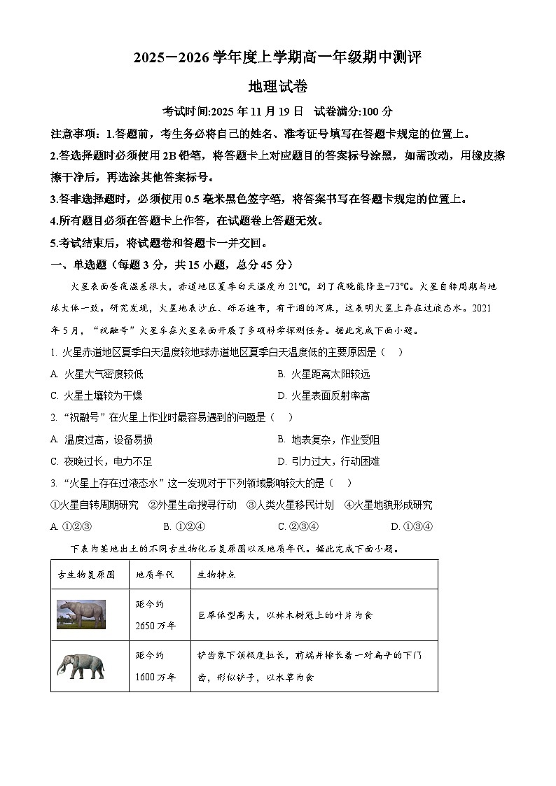
      下表为某地出土的不同古生物化石复原图以及地质年代。据此完成下面小题。
      4. 上述生物类别为( )
      A. 爬行类B. 两栖类C. 哺乳类D. 鱼类
      5. 上述材料中古生物化石( )
      A. 与三叶虫化石形成环境相同B. 分布的岩石层理结构明显
      C. 体型越大形成年代越久D. 埋藏越浅形成年代越久远
      6. 依据表格可知,距今2650~200万年期间该地自然环境变化特点大致是( )
      A. 暖湿→暖干B. 冷湿→冷干C. 暖湿→冷湿D. 暖湿→冷干
      读某大气层高度随纬度变化图,完成下面小题。
      7. 该大气层根本能量来源于( )
      A 太阳长波辐射B. 地面长波辐射C. 太阳短波辐射D. 地面短波辐射
      8. 影响该大气层高度随纬度变化的主要因素是( )
      A. 地势高度B. 地面温度C. 植被类型D. 人类活动
      9. 乙层大气的特点是( )
      ①以对流运动为主 ②以平流运动为主 ③天气现象复杂多变 ④适合航空飞行
      A. ①③B. ①④C. ②③D. ②④
      冬季,山谷风的输送和汇聚使大气污染物以日为周期不断循环和累积,对太行山东麓地区石家庄的大气重污染形成起重要作用。下图为12月份石家庄监测站局地风u'和v'分量的日变化图,u'正值为西风、负值为东风,v'正值为南风、负值为北风。据此完成下面小题。
      10. 12月份,石家庄山风开始转向谷风的时间是( )
      A. 20点左右B. 16点左右C. 12点左右D. 10点左右
      11. 下列四地近地面风向与12月份的石家庄山风风向,最可能相同的是( )
      A. 甲B. 乙C. 丙D. 丁
      12. 石家庄某日天气晴朗,市区大气污染物浓度最低的时段是( )
      A. 6:00——7:00B. 13:00——14:00C. 17:00——18:00D. 20:00——21:00
      温跃层是指上层的薄暖水层与下层的厚冷水层之间出现水温急剧下降的薄过渡层,这里常成为海水环流的一个分界面,在潜艇隐蔽作战中具有重要影响。某研究团队对我国南海黄岩岛附近海域(图1)海水进行了长时间观测,并绘制2023年8月黄岩岛海域海水温度和盐度的垂直分布图(图2),根据温度和盐度垂直分布特征进行分层。据此完成下面小题。
      13. 推测该海域表层海水盐度较低的主要原因是( )
      A. 降水丰富B. 蒸发量小C. 径流量大D. 海域封闭
      14. 图中温跃层的位置是( )
      A. ①B. ②C. ③D. ④
      15. 温跃层在潜艇隐蔽作战中的有利影响是( )
      A. 水温急剧下降,水体对流强干扰视线
      B. 海水压力突降,下潜的速度剧烈变化
      C. 密度变化明显,干扰声呐系统的搜索
      D. 阻碍太阳光线,漆黑的环境利于隐藏
      二、简答题(共55分)
      16. 读我国多年平均年日照时数和年总太阳辐射量分布图,回答下列问题
      (1)我国多年平均年日照时数的分布规律是总体由____(填“东南向西北”或“西北向东南”)递增。
      (2)分析甲地多年平均年总太阳辐射量最大的原因。
      (3)乙地多年平均年日照时数和年总太阳辐射量出现低值主要原因分别是什么?
      17. 阅读图文材料,完成下列要求。
      2023年12月29~31日,重庆市区有明显雾霾天气,大气污染扩散气象条件较差,西部和沿江部分地区有浓雾和强浓雾,局地能见度低于200米。下图为1973~2010年重庆多年平均雾日数空间分布和逐月分布图。
      (1)描述重庆多年平均雾日数的时空分布特征。
      (2)结合材料,从热力环流角度分析重庆市冬春季雾日较多的原因。
      (3)请你为重庆市减轻雾霾危害提出合理性建议。
      18. 阅读图文材料,完成下列问题。
      钱塘江主源出自安徽休宁县大尖山岭北麓的新安江,往东北流贯浙江省北部地区,经杭州湾注入东海,河长588.73千米,流域面积5.56万平方千米。流域降水丰沛,河流含沙量较小。钱塘江入海口的海潮即为钱塘潮,被誉为“天下第一潮”。2024年9月20日(农历八月十八),众多观潮者聚集在观潮胜地浙江海宁盐官,争相目睹“一线潮”。下图示意钱塘江流域。
      (1)判断钱塘江参与的水循环类型,并说明理由。
      (2)从水循环的地理意义的角度,说明钱塘江的意义。
      (3)分析钱塘江潮被誉为“天下第一潮”原因。
      古生物复原图
      地质年代
      生物特点
      距今约2650万年
      巨犀体型高大,以林木树冠上的叶片为食
      距今约1600万年
      铲齿象下颌极度拉长,前端并排长着一对扁平的下门齿,形似铲子,以水草为食
      距今约1000万年
      三趾马三趾着地,适应森林、沼泽环境
      距今约200万年
      真马体表毛发较厚,为单蹄结构,适应草原奔跑

      相关试卷

      湖北省十堰市普通高中区县联合体2025-2026学年高一上学期期中考试地理试卷(Word版附解析):

      这是一份湖北省十堰市普通高中区县联合体2025-2026学年高一上学期期中考试地理试卷(Word版附解析),文件包含湖北省十堰市普通高中区县联合体2025-2026学年高一上学期期中考试地理试卷原卷版docx、湖北省十堰市普通高中区县联合体2025-2026学年高一上学期期中考试地理试卷Word版含解析docx等2份试卷配套教学资源,其中试卷共16页, 欢迎下载使用。

      湖北省十堰市普通高中区县联合体2025-2026学年高一上学期期中考试(解析版)地理试卷:

      这是一份湖北省十堰市普通高中区县联合体2025-2026学年高一上学期期中考试(解析版)地理试卷,共11页。试卷主要包含了答非选择题时,必须使用0, 该大气层的根本能量来源于, 乙层大气的特点是等内容,欢迎下载使用。

      湖北省十堰市联合体2022-2023学年高一地理上学期期中联考试卷(Word版附解析):

      这是一份湖北省十堰市联合体2022-2023学年高一地理上学期期中联考试卷(Word版附解析),共9页。试卷主要包含了单选题,综合题等内容,欢迎下载使用。

      资料下载及使用帮助
      版权申诉
      • 1.电子资料成功下载后不支持退换,如发现资料有内容错误问题请联系客服,如若属实,我们会补偿您的损失
      • 2.压缩包下载后请先用软件解压,再使用对应软件打开;软件版本较低时请及时更新
      • 3.资料下载成功后可在60天以内免费重复下载
      版权申诉
      若您为此资料的原创作者,认为该资料内容侵犯了您的知识产权,请扫码添加我们的相关工作人员,我们尽可能的保护您的合法权益。
      入驻教习网,可获得资源免费推广曝光,还可获得多重现金奖励,申请 精品资源制作, 工作室入驻。
      版权申诉二维码
      欢迎来到教习网
      • 900万优选资源,让备课更轻松
      • 600万优选试题,支持自由组卷
      • 高质量可编辑,日均更新2000+
      • 百万教师选择,专业更值得信赖
      微信扫码注册
      手机号注册
      手机号码

      手机号格式错误

      手机验证码 获取验证码 获取验证码

      手机验证码已经成功发送,5分钟内有效

      设置密码

      6-20个字符,数字、字母或符号

      注册即视为同意教习网「注册协议」「隐私条款」
      QQ注册
      手机号注册
      微信注册

      注册成功

      返回
      顶部
      学业水平 高考一轮 高考二轮 高考真题 精选专题 初中月考 教师福利
      添加客服微信 获取1对1服务
      微信扫描添加客服
      Baidu
      map