搜索
      上传资料 赚现金

      湖北省十堰市部分普通高中联盟2024-2025学年高二上学期11月期中B地理试卷(解析版)

      • 2.28 MB
      • 2025-09-14 14:47:54
      • 45
      • 0
      •  
      加入资料篮
      立即下载
      湖北省十堰市部分普通高中联盟2024-2025学年高二上学期11月期中B地理试卷(解析版)第1页
      1/12
      湖北省十堰市部分普通高中联盟2024-2025学年高二上学期11月期中B地理试卷(解析版)第2页
      2/12
      湖北省十堰市部分普通高中联盟2024-2025学年高二上学期11月期中B地理试卷(解析版)第3页
      3/12
      还剩9页未读, 继续阅读

      湖北省十堰市部分普通高中联盟2024-2025学年高二上学期11月期中B地理试卷(解析版)

      展开

      这是一份湖北省十堰市部分普通高中联盟2024-2025学年高二上学期11月期中B地理试卷(解析版),共12页。试卷主要包含了共55分等内容,欢迎下载使用。
      第I卷 客观题
      一、本卷共15小题,每小题有且仅有一个答案是正确的,请把正确答案填涂到答题卡中。每小题3分,共45分。
      1985-2018年间,全国劳动年龄人口(15-59岁)的平均年龄从32.2岁上升到了38.4岁,其中黑龙江省达到40.19岁,成为全国唯一一个劳动年龄人口平均年龄超过40岁的省份。下图示意全国劳动年龄人口数量变化情况(含预测)。据此完成下面小题。

      1. 据材料分析,2010年以来我国( )
      A. 人口总量不断减少B. 养老压力增大
      C. 劳动年龄人口持续减少D. 劳动力就业压力不断减小
      2. 黑龙江省应对劳动年龄人口平均年龄高的问题,可采取的措施是( )
      A. 降低招工年龄要求,增加青少年劳动力B. 延长人口平均受教育年限,提高人口素质
      C. 严格户籍管理制度,减少人口外迁D. 加快产业转型升级步伐,吸引劳动力迁入
      【答案】1. B 2. D
      【解析】
      【1题详解】
      据材料分析,2010年以来我国劳动人口数量有不断减少的趋势,劳动人口数量减少,养老压力增大,B正确;劳动人口数量减少,不能判断人口总量的变化,A错误;劳动年龄人口在2011年有小幅回升,并非持续减少,C错误;劳动人口总量减少短时间来看就业压力可能减小,但随着技术发展,机器人替代了人工,可能导致压力增加,D错误。故选B。
      【2题详解】
      黑龙江多为资源枯竭型城市和传统工业基地,应加快产业转型升级步伐,吸引劳动力回流,D正确;黑龙江省应对劳动年龄人口平均年龄高的问题,降低招工年龄,增加青少年劳动力,违反劳动法,A错误;延长人口平均受教育年限,会加剧劳动力短缺,B错误;严格户籍管理制度,减少人口外迁,不符合现实情况,C错误。故选D。
      2021年2月21日,中央一号文件发布。围绕全面推进乡村振兴、加快农业农村现代化,对“三农”工作做出全面部署,其中加强乡村公共基础设施建设是乡村振兴战略举措之一。左图、右图分别为我国某地乡村村落空间结构变化和新乡村建设一角冬季拍摄的图片。据此完成下面小题。

      3. 图中乡村聚落空间结构变化的主要目的是( )
      A. 方便出行,环境舒适B. 等级有序,设施完善
      C. 邻里和睦,城乡一体D. 区位优越,布局合理
      4. 根据图片信息,图中的新乡村可能位于我国的( )
      A. 华北地区B. 苏南地区
      C. 西北地区D. 岭南地区
      【答案】3. A 4. B
      【解析】
      【3题详解】
      由左图可知,乡村聚落空间结构变化表现为合村并点,扩建村落、保留村落和新建村落主要沿道路分布,附近有公交站点,出行方便,A正确;合村并点后的新聚落都是村落,等级相同,B错误;图中为乡村聚落,与城乡一体无关,C错误;乡村聚落空间结构调整是区域内部的聚落空间变化,该区域区位条件变化不明显,D错误。故选A。
      【4题详解】
      右图中冬季植被未落叶,应为常绿林,主要分布在我国南方,A、C错误;岭南降水量大,屋顶坡度应较大以利于排水,而图中房屋屋顶倾斜度小,呈阶梯状,白墙砖瓦,是典型的徽派建筑风格,最可能在苏南,D错误,B正确。故选B。
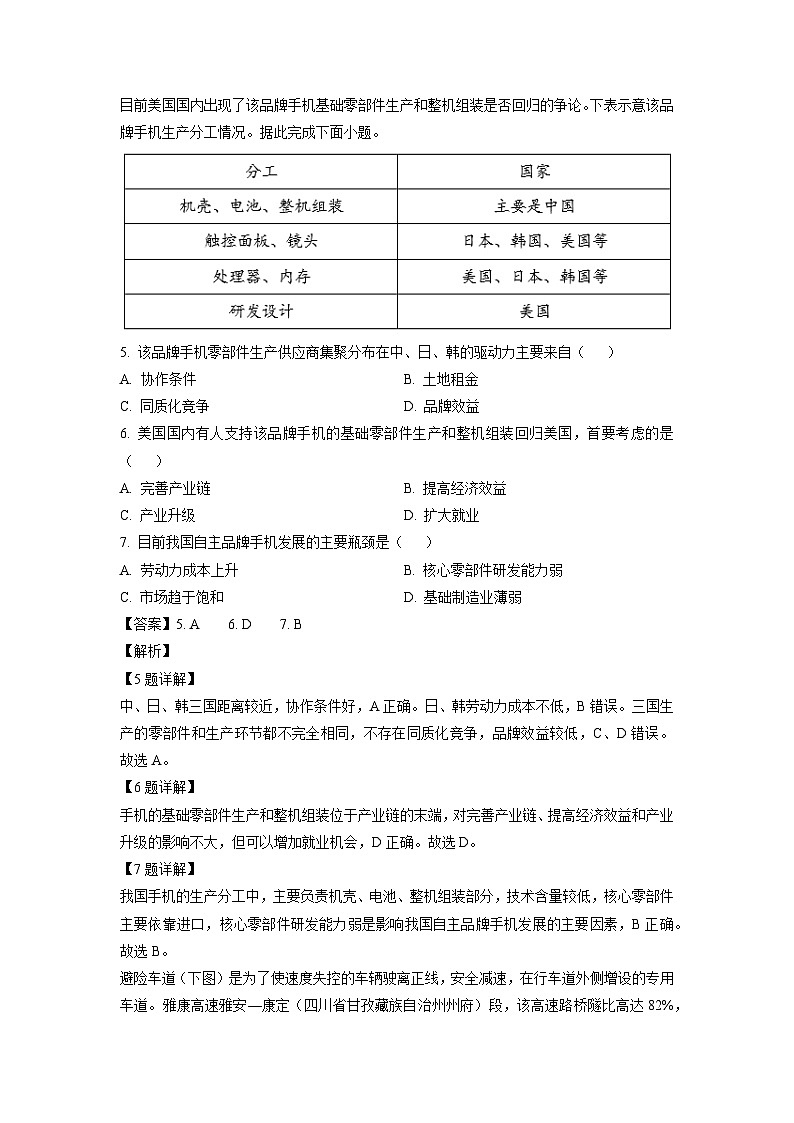
      手机零部件种类多,生产分工细,部分零部件需要在不同的工厂间进行往返加工。美国某知名品牌手机零部件生产供应商主要分布在中国(391家)、日本(139家)和韩国(32家)。目前美国国内出现了该品牌手机基础零部件生产和整机组装是否回归的争论。下表示意该品牌手机生产分工情况。据此完成下面小题。
      5. 该品牌手机零部件生产供应商集聚分布在中、日、韩的驱动力主要来自( )
      A. 协作条件B. 土地租金
      C. 同质化竞争D. 品牌效益
      6. 美国国内有人支持该品牌手机的基础零部件生产和整机组装回归美国,首要考虑的是( )
      A. 完善产业链B. 提高经济效益
      C. 产业升级D. 扩大就业
      7. 目前我国自主品牌手机发展的主要瓶颈是( )
      A. 劳动力成本上升B. 核心零部件研发能力弱
      C. 市场趋于饱和D. 基础制造业薄弱
      【答案】5. A 6. D 7. B
      【解析】
      【5题详解】
      中、日、韩三国距离较近,协作条件好,A正确。日、韩劳动力成本不低,B错误。三国生产的零部件和生产环节都不完全相同,不存在同质化竞争,品牌效益较低,C、D错误。 故选A。
      【6题详解】
      手机的基础零部件生产和整机组装位于产业链的末端,对完善产业链、提高经济效益和产业升级的影响不大,但可以增加就业机会,D正确。故选D。
      【7题详解】
      我国手机的生产分工中,主要负责机壳、电池、整机组装部分,技术含量较低,核心零部件主要依靠进口,核心零部件研发能力弱是影响我国自主品牌手机发展的主要因素,B正确。故选B。
      避险车道(下图)是为了使速度失控的车辆驶离正线,安全减速,在行车道外侧增设的专用车道。雅康高速雅安—康定(四川省甘孜藏族自治州州府)段,该高速路桥隧比高达82%,是全国桥隧比最高、施工难度最大的高速公路之一。据此完成下面小题。
      8. 雅康高速沿途设有多个避险车道,主要是因为该路段( )
      A. 阴雨天气多B. 地势起伏大
      C. 滑坡落石多发D. 桥梁隧道多
      9. 雅康高速的建设将有利于( )
      ①保护生态环境②加强民族团结③促进经济发展④完善西南地区的交通网
      A. ①②③B. ①②④
      C. ①③④D. ②③④
      【答案】8. B 9. D
      【解析】
      【8题详解】
      根据材料,避险车道是为了使速度失控的车辆驶离正线,安全减速。雅康高速沿途地形起伏大,车辆下陡坡时,会使车辆速度失控,需要设置避险车道,B正确。大阴雨天气多不会车辆提速;地质灾害如滑坡、泥石流、崩塌等多,会破坏道路,无法通行,都不会使车辆速度失控,不是设置沿途设置多个避险车道的原因,AC错误。桥梁隧道多是因为经过河流、山地多,为减少河水猛涨破坏道路和缩短距离等目的而建设的,不符合题意,D错误。故选B。
      【9题详解】
      高速公路的建设可能破坏植被、占用土地,不利于保护当地环境,①错误;高速公路建设后会更好地为当地社会经济发展保驾护航,完善交通网络,利于当地人们特别是少数民族地区人们增加收入、脱贫致富,促进经济发展,利于加强民族团结,②③④正确。故选D。
      读“沿海某城市土地利用类型分布示意图”,据此完成下面小题。
      10. 按城市功能划分,甲、乙、丙三大功能区分别为( )
      A. 商业区、居住区、工业区B. 商业区、工业区、居住区
      C. 居住区、商业区、工业区D. 园居住区、工业区、商业区
      11. 该城市规划建设大型海鲜批发市场,最佳的选址是( )
      A. ①B. ②
      C. ③D. ④
      12. 从环境效益考虑,丙功能区布局时主要考虑( )
      ①最小风频上风向②少占耕地
      ③河流下游④水源充足
      A. ①②B. ①③
      C. ②③D. ②④
      【答案】10. A 11. A 12. B
      【解析】
      【10题详解】
      读图可知,甲功能区位于市中心,占地面积小,是商业区;乙功能区占地面积最大,分布在城市中心区周围地区,是居住区;丙功能区位于城市的外缘,靠近主要交通干线,是工业区,A正确,BCD错误。故选A。
      【11题详解】
      结合图示和所学知识可知,大型海鲜批发市场,运输量大,而且以对外批发运输为主,应靠近铁路和高速公路;占地面积大,批发市场利润较低,应分布于城市的外缘,地价低,降低成本。因此最佳的选址是①处,A正确;②点位于工业区内,污染较大,且离交通干线较远,B错误;③点位于市中心,地价高,C错误;④点没有交通干线分布,交通不便,D错误。故选A。
      【12题详解】
      结合图示可知,丙功能区布局时的环境效益表现在,最小风频的上风向,①正确;位于河流下游,对城区水污染小,③正确;少占耕地是社会效益,水源充足是经济效益,②④错误。综上所述,B正确,ACD错误。故选B。
      2020年9月30日,北京市郊地铁怀柔—密云线的起点由黄土店站调整至北京北站后,日均客流由开通前约400人次提升至约2000人次,提升了500%,其中北京北站的发客流占全线客流的60%。下图示意北京目前4条市郊地铁线。完成下面小题。
      13. 影响市郊地铁选线的最关键因素是( )
      A. 自然条件B. 区域政策
      C. 客流需求D. 已有线路
      14. 北京市郊地铁怀柔—密云线客流变化可能是由于北京北站( )
      A. 位于中心地区B. 服务水平更高
      C. 发车频次更多D. 为交通换乘站
      15. 市郊地铁的合理发展方向是( )
      A. 加强市郊地铁专线运营B. 与市内交通一体化发展
      C. 人口较少区域不设站点D. 增加全天时段发车频次
      【答案】13. C 14. D 15. B
      【解析】
      【13题详解】
      客流需求是影响交通运输方式选线的关键因素,直接影响运输量、投资价值,故本题选C。自然条件、区域政策、已有线路在部分条件下会影响到交通运输方式选线,但不是关键因素,ABD错误。故本题选C。
      【14题详解】
      根据材料可知,北京市郊地铁怀柔—密云线的起点由黄土店站调整至北京北站后,日均客流由开通前约400人次提升至约2000人次,提升了500%,其中北京北站的发客流占全线客流的60%。这说明北京北站人口数量多、客运量大,而且据图可知,北京北站与北京西站、北京站、怀柔北站属于同一类型地铁站,判断北京北站可能为交通换乘站,D正确。从图中可以看出,北京北站并不位于北京中心地区,A错误;服务水平和发车频次并不能影响人口数量、客运量,BC错误。综上所述,本题选D。
      【15题详解】
      市郊地铁人流量较小,目的是为郊区、市区人口流动提供便利,市郊地铁专线运营会降低运营效益,适合与市内交通一体化发展,A错误、B正确;市郊地铁人流量少,但人口较少区域不设站点不方便人们出行,可以减少站点数量,C错误;市郊地铁人流量少,增加全天时段发车频次会增加成本、同时运营效益低,D错误。综上所述,本题选B。
      第Ⅱ卷 主观题
      二、共55分。
      16. 阅读图文材料,完成下列要求。
      大型购物中心,往往集聚大量相同或不同的零售、餐饮、娱乐、会展、酒店等商家。上海是我国最早引进购物中心的城市,也是购物中心数量最多的城市。截止2018年底,上海拥有2万平方米以上的购物中心258家。近年来,随着城市化水平的不断提高,上海市购物中心呈现出全域分散化与局域集聚化并存的空间布局特征。下图 示意上海市2004-2018年购物中心的空间分布。
      (1)简述上海市2004-2018年购物中心的数量及分布变化特点。
      (2)分析上海市购物中心全域分散化的地理条件。
      (3)评价上海市购物中心局域集聚化对商家的影响。
      【答案】(1)上海市2004—2018年购物中心数量快速增长,空间分布呈扩散趋势;中心城区占比下降,分布趋于均衡。
      (2)城市化发展,人口和产业向郊区扩散,带动购物中心向郊区扩散;郊区地租成本较低,交通、基础设施等日益完善;郊区购物中心密度小,各购物中心距离远,竞争压力小等。
      (3)有利影响:购物中心的集聚可以扩大知名度和影响力,形成品牌效应;共用基础设施,减少建设投资;满足不同层次消费者的需求,最大限度的吸引消费者,提高经济效益;使地理上邻近的购物中心易于建立协调与信息沟通机制,有利于改进管理、业务及市场观念等。不利影响:购物中心的集聚易导致恶性竞争,不利于购物中心良性发展。
      【解析】
      【小问1详解】
      根据题干要求,从数量与分布变化角度描述购物中心的变化,阅读地图可以看到代表商业中心的散点数量增多,且呈现出扩散趋势,所以上海市2004-2018年购物中心数量快速增长,空间分布呈扩散趋势;从散点的分布可以看出,商业中心从集中分布在中心城区向周边地区扩散,中心城区占比下降,分布趋于均衡。
      【小问2详解】
      上海市购物中心全域分散化的地理条件主要从城市发展、交通布局、商场竞争等角度分析。随着城市化发展,人口和产业向郊区扩散,中心城区外围的购物需求逐渐增大,市场较好,带动购物中心向郊区扩散;土地租金从中心城区向外围递减,郊区地租成本较低,交通、基础设施等日益完善,购物中心能够减少成本;从郊区购物中心的分布可知,郊区购物中心密度小,各购物中心距离远,竞争压力小。
      【小问3详解】
      上海市购物中心局域集聚化对商家的影响借鉴服务业集聚的影响。从有利影响方面分析,购物中心集聚能够提供丰富的商品门类,能够加强对顾客的吸引,可以扩大知名度和影响力,形成品牌效应;购物中心集聚,能够共用基础设施(如停车场等),减少建设投资;丰富的产品门类,能够满足不同层次消费者的需求,最大限度的吸引消费者,提高经济效益;从购物中心的交流管理方面看,集聚使地理上邻近的购物中心易于建立协调与信息沟通机制,有利于改进管理、业务及市场观念等。从不利影响方面分析,购物中心如果商品门类相似,集聚易导致恶性竞争,不利于购物中心良性发展。
      17. 阅读图文材料,完成下列要求。
      材料一:沙产业一般是指利用沙地、荒漠半荒漠地区利用现代化技术,包括物理、化学、生物等科学技术的全部成就,通过植物的光合作用,固定转化太阳能,使用节水技术,以发展知识密集型的农业型新兴产业。乌兰旦达盖沙漠总面积约20万亩,曾经是一派“风卷黄沙弥漫天,荒沙万里无人烟”的荒凉景象。2013年5月,新疆Y科技公司开始在乌兰旦达盖沙漠发展玫瑰产业,短短几年间,沙漠腹地就种植了5万亩的沙漠玫瑰,形成了集玫瑰香料、食品、日化品、医药于一体的全产业链。下图示意乌兰旦达盖沙漠位置图。
      材料二:沙漠玫瑰,其实它并不是生长在沙漠地区的玫瑰,与玫瑰也没什么近缘关系或相像之处。性喜高温、干旱、阳光充足的气候,喜富含钙质的、疏松透气的、排水良好的砂质壤土,不耐荫蔽,忌涝,忌浓肥和生肥,畏寒冷,生长适温25-30℃。
      (1)分析在乌兰旦达盖沙漠发展玫瑰产业的有利自然条件。
      (2)推测Y科技公司解决水资源短缺的具体措施。
      (3)从可持续发展的角度,分析Y科技公司生产沙漠玫瑰的重要意义。
      【答案】(1)深居内陆,气候干燥,多晴天,光照充足;夏季气温高,热量丰富;昼夜温差大;沙土分布广泛,土壤透气性强,适合沙漠玫瑰生长。
      (2)打井抽取地下水;喷灌、滴灌,提高水的利用率;改良土壤结构,减少下渗。
      (3)有利于保护环境;创造就业机会,促进当地社区的发展和经济增长;有利于土壤修复和生态恢复。
      【解析】
      【小问1详解】
      此处深居内陆,气候干燥,多晴天,光照充足,有利于玫瑰进行光合作用;夏季气温高,热量丰富,满足玫瑰生长期间对温度的需求;昼夜温差大,有利于营养物质积累;沙土分布广泛,土壤透气性强,适合玫瑰根系呼吸。
      【小问2详解】
      Y科技公司可以进行水井的钻探和抽水,以获取地下水资源。采用高效的灌溉技术,如喷灌和滴灌系统,以提高农田和植物的水利用效率,这些技术可以减少水的浪费和蒸发。通过改良土壤结构,这有助于提高土壤的保水能力,减少水资源的浪费。
      【小问3详解】
      沙漠玫瑰的生产过程中不会产生大量的二氧化碳排放和其他污染物,对气候变化和环境污染的负面影响相对较小。Y科技公司促进土壤的修复和改良,这有助于提高土壤质量,增加土壤的肥力,并恢复生态系统的功能。Y科技公司的生产活动可能创造就业机会,产品的销售有利于促进当地社区的发展和经济增长。
      18. 阅读图文资料,完成下列要求。
      物流是指为了满足客户的需求,通过运输、储存、配送等方式,实现原材料、半成品、成品等由产地到消费地的过程。在物流网络中,输入度和输出度反映了某个物流中心的重要性。输入度是指有多少其他中心发货到这里,输出度则表示某个物流中心能向多少其他中心发货。下图示意我国部分物流城市的输入度和输出度,数值越大代表输入度或输出度越高。
      (1)描述全国物流中心城市的空间分布特征。
      (2)分析上海成为全国物流首位城市的区位优势。
      【答案】(1)分布不均;东部沿海多,西部内陆少;南方多,北方少。
      (2)位于长江入海口,我国南北的中心位置,地理位置优越;水陆空交通枢纽,交通便利,货物运输能力强;经济发达,产业基础好,物流输出需求量大;居民消费水平高,物流输入需求量大。
      【解析】
      【小问1详解】
      结合图例分析全国物流中心城市的空间分布特征,全国物流中心城市有宁波、深圳、苏州等,主要集中在东部沿海地区、南方地区较多(如东莞、佛山、苏州、广州、杭州等),所以归纳可得,全国物流中心城市的空间分布分布不均,东部沿海多,西部内陆少,南方多,北方少。
      【小问2详解】
      上海成为全国物流首位城市的区位优势主要从地理位置、交通、产业基础等角度分析。上海位于长江入海口,我国南北的中心位置,辐射范围较大,经济腹地广阔,地理位置优越;多种交通运输方式、交通线路交汇,作为水陆空交通枢纽,交通便利,货物运输能力强;经济发达,产业基础好,物流输出需求量大,居民消费水平高,物流输入需求量大,输入输出量均较大,使得输入度与输出度较高,成为全国物流首位城市。
      19. 阅读材料,回答下列问题。
      材料一 我国于2016年1月1日起正式实施“全面二孩”政策。此前不少专家认为,“全面二孩”政策实施后,2016和2017这两年出生人口会大幅增加,但该情况并未出现。2011年我国劳动年龄人口为94072万人,2017年为90199万人,7年时间劳动年龄人口减少了近4000万人。下表为我国2016年和2017年人口相关数据统计表。
      材料二 中共中央政治局2021年5月31日召开会议,会议提出,进一步优化生育政策,实施一对夫妻可以生育三个子女政策及配套支持措施。
      (1)推测中共中央提出“进一步优化生育政策,实施一对夫妻可以生育三个子女的政策”理由。
      (2)简析2016年和2017年出生人口并未大量增加的主要原因。
      【答案】(1)人口自然增长率低;人口老龄化程度加剧;劳动年龄人口减少。
      (2)生育观念发生改变;居民的生活成本高,抚育子女和养老负担重;生育意愿不强。
      【解析】
      【小问1详解】
      实施一对夫妻可以生育三个子女的政策,说明我国目前人口自然增长率低;由表中数据通过计算可知,60岁以上人口占比高达17%以上,人口老龄化程度加剧;新增人口少,劳动年龄人口在逐年减少。故提出“进一步优化生育政策,实施一对夫妻可以生育三个子女的政策”
      【小问2详解】
      我国于2016年1月1日起正式实施“全面二孩”政策后,出生人口并未大量增加,主要是因为我国推行了计划生育政策近四十年,生育观念发生改变;经济因素影响突出,经济的发展相应的抚育子女的成本,包括教育成本也会随之增加,再加上养老负担重,所以青年人生育意愿不强;现代社会竞争压力大,很多人为了自己的事业主动放弃了生育孩子。
      项目
      2016年
      2017年
      年末总人口
      138271万人
      139008万人
      全年出生人口
      1786万人
      1723万人
      男性人口数量
      70815万人
      71137万人
      女性人口数量
      67456万人
      67871万人
      劳动年龄人口(16至59周岁)
      90747万人
      90199万人
      60周岁及以上人口
      23086万人
      24090万人
      65周岁及以上人口
      15003万人
      15831万人

      相关试卷 更多

      资料下载及使用帮助
      版权申诉
      • 1.电子资料成功下载后不支持退换,如发现资料有内容错误问题请联系客服,如若属实,我们会补偿您的损失
      • 2.压缩包下载后请先用软件解压,再使用对应软件打开;软件版本较低时请及时更新
      • 3.资料下载成功后可在60天以内免费重复下载
      版权申诉
      若您为此资料的原创作者,认为该资料内容侵犯了您的知识产权,请扫码添加我们的相关工作人员,我们尽可能的保护您的合法权益。
      入驻教习网,可获得资源免费推广曝光,还可获得多重现金奖励,申请 精品资源制作, 工作室入驻。
      版权申诉二维码
      欢迎来到教习网
      • 900万优选资源,让备课更轻松
      • 600万优选试题,支持自由组卷
      • 高质量可编辑,日均更新2000+
      • 百万教师选择,专业更值得信赖
      微信扫码注册
      手机号注册
      手机号码

      手机号格式错误

      手机验证码 获取验证码 获取验证码

      手机验证码已经成功发送,5分钟内有效

      设置密码

      6-20个字符,数字、字母或符号

      注册即视为同意教习网「注册协议」「隐私条款」
      QQ注册
      手机号注册
      微信注册

      注册成功

      返回
      顶部
      学业水平 高考一轮 高考二轮 高考真题 精选专题 初中月考 教师福利
      添加客服微信 获取1对1服务
      微信扫描添加客服
      Baidu
      map