人教版(2024)八年级上册物理期末复习全册知识点提纲 讲义
展开
这是一份人教版(2024)八年级上册物理期末复习全册知识点提纲 讲义,共20页。学案主要包含了长度的单位,参照物,运动和静止的相对性,s-t图像,火车穿隧道等内容,欢迎下载使用。
第一节 长度和时间的测量
一、长度的单位
1.国际单位制中,长度的主单位是米(m)。
常用单位有:千米(km),分米(dm),厘米(cm),毫米(mm),微米(μm),纳米(nm)。
2.长度单位的换算关系(统一用科学计数法):
1km=103m;1m=10dm=100cm;
1m=103mm=106μm=109nm
例如:25.68cm=25.68×10-2m=0.2568m
常考的物理估测:
课桌的高度约75cm;
成年人走两步的距离大约是1.5m;
一层楼高3m; 物理课本的长度约26cm; 物理课本的宽度约18cm;一支铅笔的长度约18cm; 教室门高约为2m: 中学生身高约160cm:
长度的测量
长度测量工具:刻度尺
刻度尺的使用:
使用前:①会认;认清(看)刻度尺的零刻度线、测量范围、分度值
分度值:相邻两刻度线之间的长度,它决定刻度尺测量的精确程度。分度值越小与仪器精确
使用时:四会
①会选:根据需要选择合适的测量范围和分度值的刻度尺
②会放:对准:紧靠:平行:测量时刻度尺的零刻度线应对准所测物体的一端,如果零刻度线磨损,从下一个整刻度开始:刻度线要紧靠被测物体。刻度线与被测边平行,不得倾斜;
③会读:读数时视线要与尺面垂直,读数时要估读到分度值的下一位,被测长度另一端正对刻度线读数时估读为0。
④会记:测量结果由数值和单位组成,数值包括准确值和估计值
提示:读出物体的长度的四步:
1.看分度值,并写下来; 2.读准确值;
3.估读到分度值的下一位; 4.勿忘单位。
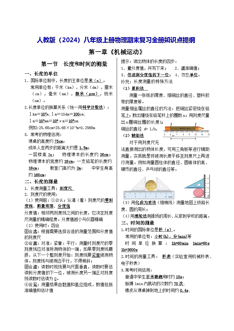
补充:长度测量的特殊方法
累积法
测量一张纸的厚度、细铜丝的直径、塑料胶带的厚度等。
圈数n
测量细金属丝的直径的方法:把铜丝紧密绕在铅笔上;数出缠绕在铅笔杆上的圈数n;用刻度尺量出n圈铜丝圈的长度L;
铜丝的直径 d= L/n.
辅助法
对于用刻度尺无法直接测出的物体长度,可用三角板等进行辅助测量,实质就是将被测长度平移至刻度尺上再进行测量。例如测量圆柱体的直径、圆锥体的高、硬币的直径、乒乓球的直径等。
用化曲为直法(细棉线)测量地图上铁路长度、圆的周长;
用滚轮法测操场的周长、从家到学校的距离。
时间的测量
时间的国际单位是秒(s)。
常用的单位有:小时(h)、分(min)等
时间单位换算:1h=60min 1min=60s 1h=3600s
2.时间的测量工具: 秒表(实验室用机械秒表、电子秒表)
3.常考时间估测:
普通中学生百米赛跑用时约15s;
脉搏1min内跳动的次数约70次;
橡皮从课桌掉到地上的时间约0.4s;
演奏中华人民共和国国歌用时约50s。
误差
1. 误差的定义
测量值和真实值之间总会有差别,这就是误差。
2. 误差的产生原因
(1)跟测量工具的精密度有关;
(2)跟测量的人读取的估计值不同有关;
(3)测量的方法;
3. 减小误差的办法
(1)多次测量取平均值(这是最常用的方法);
(2)选用精密的测量工具;
(3)改进测量方法。
4、错误是由于不遵守测量仪器的使用规则,或读取、记录测量结果时粗心等原因造成的。
两者区别:错误可以避免。误差不能消除,但可以减小;
运动的描述
机械运动
1.定义:物理学中,把物体位置随时间的变化叫作机械运动。
2.位置的变化包括:
①物体之间距离的变化;②物体之间方位的变化。
宇宙中的一切物体都在运动,绝对静止的物体是不存在的。
注意:生命运动(比如植物生长、花开了)都不是机械运动。
二、参照物
1.定义:判断物体是运动还是静止时,作为标准的物体叫做参照物。
2.参照物选择原则:
(1)任何物体都可做参照物(不能选择所研究的对象本身作为参照物,那样研究对象总是静止的),
(2)通常情况下,为了方便研究机械运动,一般选取地面或相对于地面静止的物体为参照物,此时可不指明参照物
(3)参照物一旦被选定,我们就假定该物体是静止的。
(4)参照物必须是具体的物体,而不是抽象的事物。
3.如何判断物体是否运动
根据参照物判断物体的运动状态的关键是判断所研究物体相对于参照物的位置是否发生变化。
如果位置变化了,他就是运动的,
如果没变化,就是静止的。
三、运动和静止的相对性
选择不同的参照物来观察同一个物体结论可能不同。同一个物体是运动还是静止取决于所选的参照物,这就是运动和静止的相对性。
物体运动和静止的相对性包括三层含义:
a.运动是绝对的,一切物体都在运动。
b.静止是相对的。
c.物体的运动是相对的,选择的参照物不同,物体的运动和静止情况是不同的。
第三节 运动的快慢
一、速度
1.比较物体运动快慢的方法:
(1)相同时间,比较路程。 经过路程长的物体运动得快(如甲图所示);
(2)相同路程,比较时间。 所用时间短的运动的快(如乙图所示)。
2.定义:路程与时间的之比叫速度
3.物理意义:表示物体运动快慢的物理量。在数值上等于物体单位时间内通过的路程,这个数值越大,表示物体运动越快。
4.速度计算公式:v=St
s----路程----米(m), t----时间----秒(s), v----速度----米每秒(m/s)
5. 速度单位与换算
(1)国际单位:米/秒,读作“米每秒”,用符号 “m/s” 或( m·s-1 )表示
(2)常用单位:千米/小时,读作“千米每小时”,用符号“km/h” 或“km·h-1 ”表示。
(3)换算关系:
1m/s =3.6km/h 1m/s>1km/h,即m/s是大单位,而km/h是小单位。
大单位换小单位乘以3.6
小单位换大单位除以3.6
6.推导式:路程与时间的计算:
计算路程:s=vt 计算时间:t=Sv
甲 乙 丙
7.与交通有关标志
甲图:表盘指针指示的是当前车速为80km/h
是指这辆车总共通过的路程为136018km
乙图:此路段限速60km/h
丙图:此地距离北海还有24km
8.一些物体运动的速度
人正常步行的速度约1.1 m/s
丙
①
②
③
自行车的行驶速度约5 m/s
中学生百米赛跑速度约为7 m/s
二、匀速直线运动
1.速度的分类:
(1)按照运动路线的曲直分:直线运动和曲线运动 (2)按照速度是否变化分:匀速直线运动和变速直线运动。
2.匀速直线运动
(1)定义:物体沿着直线且速度不变的运动叫做匀速直线运动。(任意相等的时间内通过的路程相等)——最简单的机械运动
(2)匀速直线运动的特点:
①运动的路径是直线。②速度保持不变,任意时刻的速度都相同。速度与路程和时间无关。
(3)匀速直线运动图像
s-t图象: 过原点的直线 v-t图象:平行于时间轴的直线
0 —20s 匀速直线运动
20—30s 静止
30—40s 匀速直线运动
三、变速直线运动
1.定义:物体做直线运动,速度大小改变(在相等时间内通过的路程不相等)的运动。
2.平均速度
①定义:表示物体运动的平均快慢程度。(日常说的速度,多数情况下指平均速度)
②意义:用来粗略描述变速运动物体的运动快慢
③公式:
四、s-t图像
甲:静止 乙:匀速直线运动远离
丙:匀速直线运动靠近
都是匀速直线运动远离 但v甲>v乙
(因为甲斜率>乙斜率)
例如龟兔赛跑:起始位置:0 末位置:E、F
速度变化:A、D 龟兔相遇:B
五、火车穿隧道、过桥问题
完全通过隧道:S=S隧+S车
全部在隧道:S=S隧-S车
②刚好通过问题
完全过桥问题
第四节 测量平均速度
1.实验目的:测量物体运动的平均速度
2.实验原理:v=St
3.实验器材:刻度尺、秒表、长木板、小车、木块、金属片。
4.实验装置图
5. 实验步骤(如图):
(1)使斜面保持一定的坡度,把小车放在斜面顶端,金属片放在斜面的底端,测出小车将通过的路程s1。
(2)测量出小车从斜面顶端滑下到撞击金属片的时间t1。
(3)根据测得的s1和t1算出小车通过斜面全程的平均速度v1。
(4)将金属片移至s1的中点,测出小车从斜面顶点滑过斜面上半段路程s2,所用的时间t2,算出小车通过上半段路程的平均速度v2。
6.实验结论:
(1)小车沿斜面下滑的速度越来越大,说明小车沿斜面下滑运动速度越来越快,小车做变速直线运动。
(2)各段路程的平均速度不相等,上半段的平均速度最小,下半段的平均速度最大,全程的平均速度处在两者之间:v3>v1>v2。
7.注意事项
(1)使用的斜面的坡度较小其目的是:便于测量时间;
(2)小车沿斜面下滑做变速直线运动,测小车通过斜面下半段路程的平均速度,不能让小车从斜面中点静止释放,原因是所测时间不是运动过程中下半程时间。
(3)小车运动距离为车头到车头的距离。
(4)小车从斜面顶端要从静止释放。
(5)测量过程中不要改变斜面的坡度。
8.误差分析
(1)当小车过了起始位置才开始计时或小车未达终点就停止计时,会导致测量时间偏小,平均速度偏大;
(2)当小车到达终点后才停止计时或小车未开始运动提前计时,会导致测量时间偏大,平均速度偏小;
(3)小车没有从静止开始下滑,所测平均速度偏大。
物理量
物理量符号
单位
单位符号
路程
s(小写)
米
m、km
时间
t(小写)
秒
s、h
速度
v(小写)
米每秒、
千米每小时
m/s、km/h
第二章 声现象第一节 声音的产生与传播
一、声音的产生
声音是由物体振动产生的。振动的物体叫声源。
固体、气体、液体都可以作声源。
一切发声的物体都在振动。(易错点)振动停止,发声也停止,但声音不会立即消失。
二、声音的传播
1.真空罩实验结论:真空不能传声。
大量实验表明:声音的传播需要介质。即固体、液体、气体等。
2.声音的传播形式:声音以波的形式传播。(类比法,类比水波)
声速
1.声速的影响因素:介质的种类、温度。
2.一般情况下:
15℃空气中声速为340m/s。
3.回声:声音在传播过程中,如果遇到障碍物会被反射。人耳能区分开回声与原声的条件:回声与原声时间间隔大于0.1s(即人与障碍物距离大于17m)
4.应用:加强原声、回声测距
声呐向海底发射超声波,如经2s接受到来自大海底的回波信号,则该处的海深为 ,(海水中的声速是1500m/s )。
第二节 声音的特性(重点)
一、音调(指声音的高低)
1.影响因素:频率(物体每秒内振动的次数,单位“Hz”)
声源振动越快,频率越大,音调越高;振动越慢,频率越小,音调越低;
2.人耳可听声的范围:20Hz—20000Hz
①次声波:频率小于20Hz,如自然灾害:火山、地震、海啸、台风等会伴随次声波产生;
②超声波:频率大于20000Hz,如蝙蝠利用超声波回声定位、声呐、海豚、B超、去除结石等。
3.形容音调的事例(判断音调高低,重点看谁在振动,振动快慢?)
(1)男/女声部中:高、中、低音;(2)声音粗犷、尖细
响度(指声音的大小或强弱)
1.单位:分贝(dB)
2.影响因素:振幅(振动的幅度)、距离发声体的远近。振幅越大、离发声体越近,响度越大。
音色(指不同物体发出的声音)
1.影响因素:发声体的材料和结构
2.形容音色的事例:“未见其人、先闻其声”;听到声音就知道是谁在说话;听到是钢琴、二胡或吉他等声音。
第三节 声的利用
一、声音可以传递信息
1.次声波:自然灾害
2.超声波:倒车雷达、B超、超声波金属探伤、声呐(原理:回声定位)等
声音可以传递能量
超声波清洗机、超声波去结石等
第四节 噪声的控制和危害
一、噪声的物理学角度及环保角度的定义
1.物理角度:发声体做无规则振动发出的声音
2.环境保护角度:凡是妨碍人们正常休息、学习和工作、
对人们要听的声音产生干扰的声音,都属于噪声
二、噪声等级强弱(指响度,单位分贝,dB)
减小噪声的三种途径
1.声源的振动产生声音:在声源处减弱,防止噪声产生。
2.噪声在介质中传播:在传播过程中减弱,阻断噪声传播。
3.鼓膜振动引起听觉:在人耳处减弱,防止噪声进入耳朵。
0 dB
人刚能听到的最微弱的声音;
30~40 dB
较为理想的安静环境;
70 dB
会干扰谈话,影响工作;
90 dB以上
听力会受到严重影响,产生疾病;
150 dB
鼓膜会破裂出血失去听力。
第三章 物态变化
第一节 温度
温度
1.定义:温度是表示物体冷热程度的物理量。热的物体温度高,冷的物体温度低。
2.单位:摄氏度(℃)
3.摄氏温度的两个规定:
(1)在一个标准大气压下冰水混合物的温度为0摄氏度;
(2)1标准大气压下沸水的温度为100摄氏度。它们之间分成100等份,每一等份叫1摄氏度。
某地气温-8℃读做:零下8摄氏度或负8摄氏度。
4.常见温度的估计(单位:摄氏度)
人体正常的体温:37℃ 人舒适的洗澡水:40℃
人感觉舒适的室内温度:25℃,
冰箱冷藏室:4℃ 冰箱冷冻室:-18℃,
二、温度计(常用液体温度计)
1.作用:测量物体温度高低的的仪器。
2.原理:常用的液体温度计是根据液体的热胀冷缩的规律制成的。
3.种类:实验室用温度计、寒暑表、电子数显温度表等。
4.构造:玻璃泡(里盛水银、煤油、酒精等液体);内有粗细均匀的细玻璃管(毛细管),在外面的玻璃管上均匀地刻有刻度。
5.实验室常用的液体温度计使用时:
(1)估:估计被测物体的温度。
(2)选:选择量程和分度值合适的温度计(超过最高测量值,温度计会用胀破;低于最低测量值,无法读数。
(3)拿:手不能接触温度计的玻璃泡部分。
(4)放:温度计的玻璃泡全部浸入被测液体中,不要碰到容器底或容器壁;
(5)等:温度计的玻璃泡浸入被测液体中稍候一会儿,待温度计的示数稳定后再读数;
(6)读:读数时温度计的玻璃泡要继续留在被测液体中,视线与温度计中液柱的液面相平。
注:读数时,若仰视玻璃管内的液面,会造成读数偏小;若俯视,会造成读数偏大。
(7)记:数值+单位。
如图所示使用温度计的操作中,正确的是 图。
三、体温计——用于测量人体温度
1.原理:液体的热胀冷缩。
2.特殊构造:玻璃泡上方有细而弯的“缩口”。
3.量程:35—42℃。
4.分度值:0.1℃。
使用前必须拿体温计的上端甩一甩,将上面的液柱甩回来,测量才会准确。
第二节 熔化和凝固
一、物态变化
1.物质常见的三种状态:固态、液态、气态
2.物态变化:物质各种状态间的变化叫做物态变化。物态变化主要受温度的影响。
二、熔化
1.定义:物质从固态变成液态的过程。如冰熔化为水,蜡烛熔化为蜡液等。
2.实验:探究固体熔化时温度的变化规律
(1)实验器材及装置(如图):铁架台、酒精灯、陶土网、烧杯、试管、温度计、秒表、磨碎的固体(海波和石蜡)。
(2)实验图像:
(3)实验结论:
①海波:
a.熔化前(AB段)是固体,吸热,温度上升;
b.熔化过程中(BC段)处于固液共存态,吸热,温度保持不变;(B点开始熔化,C点熔化结束);
c.熔化后(CD段)为液态,吸热,温度继续上升。
②石蜡:在熔化过程中要不断吸热,温度升高;现象:先变软、再变稠、再变稀变清。
(4)实验注意事项
①实验器材的安装要自下而上依次安装;
②要先点燃酒精灯,再放石棉网。目的是:使用酒精灯的外焰进行加热;
③固体磨碎、水浴法加热和在加热过程中用搅拌器不断搅拌的好处都是:使得固体受热均匀;
④烧杯下面放石棉网的目的:使烧杯受热均匀;
3.熔点
(1)熔点:晶体熔化时的温度叫做熔点。非晶体没有确定的熔点。
4.晶体和非晶体
(1)晶体:有熔点的固体;常见的晶体:各种金属、海波、冰块、水晶、食盐、奈、石英、云母、明矾等。
(2)非晶体:没有熔点的固体;常见的非晶体:石蜡、玻璃、松香、沥青等。
5.晶体熔化
(1)晶体熔化的条件:
①达到熔点;②继续吸热。(须外界温度比熔点高)
(两个条件缺一不可)
三、凝固
1.定义:物质从液态变成固态的过程叫做凝固。
如水结冰、铁水烧铸兵器等。
2.实验图像分析:
EF 阶段物质的状态是液态,放热降温。F点物质开始凝固,物质的状态是液态。
FG 阶段是物质的凝固过程,物质的状态是固液共存态,放热温度不变。
G点物质凝固过程结束,物质的状态是固态。GH 阶段物质的状态是固态,放热降温。
3.凝固点:液体凝固形成晶体时也有固定的凝固温度,这个温度叫作凝固点。同一种物质的凝固点和它的熔点相同。非晶体没有固定的凝固温度。
4.晶体凝固的条件:
(1)温度达到凝固点;
(2)继续放出热量(须外界温度比凝固点低)。
四、熔化吸热、凝固放热
1.物质熔化时吸收热量,凝固时放出热量。
2.应用:饮料中加冰块是利用冰熔化吸热使饮
料温度降低,下雪不冷化雪冷是因为雪熔化吸
热使空气温度降低。北方的冬天,在菜窖里面
放几桶水,是利用水凝固放热使菜窖的温度
不会太低。
第三节 汽化和液化
一、汽化和液化
1.汽化
定义:物质从液态变为气态的过程叫汽化,汽化吸热。
汽化现象有两种方式:蒸发、沸腾,两种方式都要吸热。
二、沸腾
1.定义:沸腾是液体内部和表面同时发生的剧烈汽化现象。
2.实验:探究水在沸腾前后温度变化的特点
(1)实验装置(如甲图):
测量仪器:温度计、秒表
甲 乙
(2)实验图像(如乙图):
(3)实验结论:
①水在沸腾前,吸收热量,温度升高。
②水在沸腾时(或后),吸收热量,温度不变。
烧杯放在陶土网上加热且烧杯加盖。
(4)实验现象及注意事项:
①气泡大小变化规律:
甲 乙
如甲图所示:水沸腾前,气泡少,上升时变小
如乙图所示:沸腾时:有大量的气泡上升,变大,到水面破裂,释放出水蒸气。
②缩短加热时间的方法:
a.用初温较高的水;
b.水的量适当少一些;
c.烧杯上面加盖等。
③移走酒精的水还会继续沸腾一会:铁圈和石棉网温度高于水的沸点,会对水继续加热。
④实验中收集多组数据的目的是:寻找普遍规律。3.沸点:液体沸腾时的温度。
4.液体沸腾条件:温度达到沸点、继续吸热。
5.沸点与气压的关系:气压越高,沸点越高;气压越低,沸点越低。
三、蒸发
1.定义:在任何温度下都能发生的缓慢的汽化现象,蒸发只发生在液体的表面。
2.影响蒸发快慢的因素—实验方法:控制变量法
(1)液体的温度。液体温度越高,蒸发速度越快
(2)液体的表面积。液体表面积越大,蒸发速度越快。
(3)液体上方空气流动速度。液体上方空气流动速度越快,蒸发速度越快。
3.蒸发吸热致冷:液体在蒸发过程中,要吸热,致使液体和它依附的物体温度降低,有致冷作用。
四、液化
1.定义:物体从气态变为液态的过程称为液化,液化放热。
2.使气体液化的方法:①降低温度②压缩体积。
3.常见液化的例子:【点拨】
①冰棍周围冒“白气”——“白气”不是水蒸气,是空气中温度较高的水蒸气遇冷液化成的小水珠。
类似的:撕开雪糕会冒“白气”:“白气”是小水滴,是空气中的水蒸气遇到冷的雪糕液化为小水滴
②电冰箱中的物态变化:冷冻室——汽化吸热 冷凝器——液化放热
③夏天,从冰箱里拿出来的饮料表面会“出汗”:空气中(温度较高)的水蒸气遇到冷的饮料表面液化为小水珠附着在瓶子表面
④清晨,露珠的形成:是空气中的水蒸气遇冷液化为小水滴附着在植物表面。
秋天的大雾:是空气中的水蒸气遇冷液化为小水滴。
⑤冬天,哈气会有白气:口腔中的水蒸气遇冷液化为小水滴。
戴口罩喘气会在眼镜上有白雾:口腔中的水蒸气遇冷液化为小水滴。
⑥冬天,带着眼镜从外面进到暖和的屋里,眼镜片会起雾:屋内空气中的水蒸气遇冷液化为小水滴。
⑦冬天,车内开暖空调前玻璃有白雾:车内的空气中的水蒸气遇到冷玻璃液化为小水滴,附着在车内的玻璃上。
夏天,车内开冷空调前玻璃有白雾:车外的空气中的水蒸气遇到冷玻璃液化为小水滴,附着在车外的玻璃上。
(液化是水蒸气遇冷变成小水滴的过程,找到热的和冷的,哪里热就是哪里的水蒸气液化。)
4.液化放热。
第四节 升华和凝华
一、升华:
1.定义:物质从Z固态直接变为气态的过程叫升华,升华吸热。
2.应用:冬天冰冻的衣服变干了、冬天雪没有变成水但是也消失了、柜子里的樟脑丸变小了、白炽灯的灯丝变细了、干冰制成的舞台效果、干冰升华具有制冷效果。
二、凝华
1.定义:物质从气态直接变为固态的过程叫凝华,凝华放热。
2.应用:雪、霜、窗花、雾凇的形成、白炽灯的内部有黑点。
第四章《光现象》第一节 光的直线传播
一、光源
1.光源:所有能够发光的物体叫光源。
2.分类:
天然光源:太阳及其他恒星、萤火虫、灯笼鱼、斧头鱼、水母等。
人造光源: 点燃的火把、蜡烛、油灯、手电筒、LED灯
※月亮本身不会发光,它不是光源。
二、光的直线传播
1.光的直线传播:
(1)光的传播介质:空气、水、玻璃等透明物体
规律:光在同种均匀介质中沿直线传播。
2.光线
概念:为了表示光的传播情况,我们通常用一条带有箭头的直线表示一束光传播的径迹和方向,这样的直线叫光线。
画法:①画光线时必须是实线
②箭头画直线中间位置
(3)研究方法:模型法:光线实际上是不存在的,是为了方便研究光的传播情况而引入的一种表示光的传播径迹和方向的物理模型。
【点拨】①为了清晰地观察到光束在不同介质中的传播路径,实验最好在较黑暗的环境下进行。
②显示光路的方法:在空气中喷水雾、点燃蚊香,在液体中滴入几滴牛奶等。
3.光沿直线传播的现象及应用举例:
(1)小孔成像(2)影子的形成、(3)手影、(4)日食、月食、(5)激光准直,(6)射击瞄准,(7)站队看齐,(8)日晷、(9)立竿见影等。
三、小孔成像(“小”指的是孔小,不是像小)
1.形成原因:光的直线传播
2.成像特点:倒立的实像,与孔的形状无关
光路图:
现象:树荫下的光斑
小孔成像的大小与物体到小孔的距离(物距)和光屏到孔的距离(像距)有关,像的大小可能是放大的、等大的、缩小的
四、光的传播速度
1.光可以在真空中传播,光的传播不需要介质,也可以在空气、水、玻璃等透明物体中传播
2.光在真空中速度:3×108m/s,用字母c表示
3.光在空气中速度约为3×108m/s。光在水中速度为真空中光速的3/4,在玻璃中速度为真空中速度的2/3 。
【拓展】光年是天文学上的距离单位。
1光年表示光在1年内传播的距离。
第二节 光的反射
一、光的反射
1.定义:当光射到物体的表面时,被物体的表面反射回来,这种现象叫光的反射。
2.我们看见物体的原因:
(1)我们能看见光源,是因为光源发出的光进入了我们眼睛。
(2)我们能看见不发光的物体,是因为物体的表面反射的光进入了我们的眼睛。
(3)图例:
3.基本概念:
(1)一点:入射点(O):入射光线在反射面上的点
(2)三线:
①入射光线(AO):射到反射面上的光线。
②反射光线(OB):经反射面反射出去的光线。
③法线(ON):过入射点,与反射面垂直的直线,它是一条辅助线,所以用虚线。
(3)两角:①入射角(i):入射光线与法线的夹角。 ②反射角(r):反射光线与法线的夹角
4.光的反射在生活中常见的现象:
a.水中倒影; b.镜中花、水中月;
c.汽车的后视镜; d.晚上看到月亮;
e.潜望镜; f.自行车的尾灯;
g.平面镜成像.
探究光反射时的规律
1.实验器材:光源、平面镜、可折叠的纸板,量角器(考试常考点)
2.纸板竖直放置,纸板与平面镜垂直
3.实验中,可折叠的纸板作用:
(1)显示光的传播路径;
(2)验证反射光线、入射光线、法线在同一平面内。
4.将纸板向后折目的:
为了验证反射光线、入射光线、法线是否在同一平面内
5.改变入射光线的方向多次实验目的:
使结论只有普遍性,避免偶然性
6.在光的反射现象中,光路使可逆。例如:如果你在一块平面镜中看到了一位同学的眼睛,那么这位同学也一定会通过这面镜子看到你的眼睛
7.实验结论,光的反射规律:
(1).三线共面:反射光线与入射光线、法线在同一平面内,
(2).两线分居:反射光线、入射光线分别位于法线两侧,
(3).两角相等:反射角等于入射角。
※【点拨】
1、光的反射规律叙述时,要先说反射,后说入射。比如儿子长的像爸爸,不能说爸爸长的像儿子。
2、入射光线与法线重合(垂直镜面入射),反射光线也与法线重合。即入射角为0°,反射角也为0°。
【解题有妙招】剖析作图题类型,正确解答光的反射作图题。
(1)根据入射(反射)光线画出反射(入射)光线,标明反射(入射)角。
作图步骤:过入射点作镜面的垂线,即为法线,根据反射角等于入射角作出反射光线或入射光线,并确定反射角或入射角的大小。
(2)利用反射来使光线沿要求方向传播,例如照亮山洞、照亮井底等。
作图步骤:此类题目可根据题意确定已知光线,然后参照上面的作图步骤进行。
(3)根据反射光线和入射光线的夹角来确定平面镜的位置。
作图步骤:作出反射光线与入射光线夹角的平分线,此即为法线;过入射点作法线的垂线,即可得到平面镜的位置。
(4)确定发光点的位置。
作图步骤:根据两条或多条反射光线作出入射光线,则入射光线的交点即为发光点。
作图时的注意事项:(1)法线一定要画虚线,光线一定要画实线。(2)当画好光线后,一定不要忘记用箭头标出光线的方向。
镜面反射和漫反射
1.镜面反射:反射面光滑。漫反射:反射面凹凸不平(粗糙)
2.镜面反射和漫反射都遵循光的反射定律。
3.能从各个方向看到本身不发光的物体,是由于光射到物体上发生漫反射的缘故。强烈太阳光照射到玻璃幕墙、磨光的大理石这些光滑表面时,会产生镜面反射,造成“光污染”。
拓展:下雨天向光走走暗处,背光走要走亮处,因为积水发生镜面反射,地面发生漫反射,电影屏幕粗糙、黑板要粗糙是利用漫反射把光射向四处,同学们都看得见黑板是因为发生了“漫反射”,黑板上“反光”是发生了镜面反射
第三节 平面镜成像
一、探究平面镜成像的特点
平面镜成像实验中考查点:
1.使用玻璃板代替平面镜的目的:便于确定蜡烛像的位置;
2.实验中,玻璃板要竖直放置,若不竖直放置,则水平面上的蜡烛无论怎样移动都无法与像重合。
3.选择较暗的环境进行实验的目的:使实验现象更加明显。
4.选择两只完全相同的蜡烛是为了:便于比较像与物体的大小;
5.刻度尺的作用是:便于比较像与物分别到玻璃板的距离的关系。
6.两支蜡烛都是点燃的吗? 只点燃一支;
7.在观察蜡烛成像时,眼睛应该在玻璃板的那一侧观察?点燃蜡烛的这一侧。(眼睛和蜡烛同侧)
8.实验时,如果通过玻璃板能看到同一个蜡烛有两个像,则是因为玻璃板太厚了,玻璃板的前后两个表面各形成一个像。因此实验时尽量选用薄玻璃板。
9.平面镜所成的像是虚像,不能用光屏承接。
10.多做几次实验的目的:使结论只有普遍性,避免偶然性
11.实验用到的方法:等效替代法,观察比较法
12.平面镜成像特点:先说像后说物
①虚像:平面镜成是虚像
②等大:像的大小和物体的大小相等,
③等距:像和物体到平面镜的距离相等,
④垂直:像和物体的连线与镜面垂直。
※利用数学知识,平面镜成像的规律也可以表述为:
平面镜所成的像是虚像,像与物体关于镜面对称。(像和物左右相反)
平面镜的成虚像原理:
1.平面镜的成像原理:光的反射。
2.实像和虚像:
①实像:由实际光线会聚而所成的像,
②虚像:由反射光线反向延长线的会聚而所成的像(如右图所示)
③能用光屏____承接_____的像是实像,____不能____用光屏承接的像是虚像。
④无论是实像还是虚像能够被人眼睛看到到或用照相机拍摄到。
【点拨】
(1)我们在观察平面镜成像时会有近大(靠近镜面像大)远小(远离镜面像小)的感觉,这是由人的“视角”造成的错觉。事实上,平面镜所成像的大小总是与物体的大小相等,像的大小与物体到平面镜的距离无关。
(2)平面镜成像作图时应注意:(1)像和物对称点的连线与镜面垂直,要画上垂直符号;
(3)反射光线的反向延长线过像点;
(4)只有入射光线和反射光线用实线表示(镜面除外),其他均用虚线表示。
三、平面镜的应用:
1.成像;2.改变光的传播方向。
四、凸面镜和凹面镜——利用光的反射
(1)凸面镜:对光有发散作用,能扩大视野。如汽车的后视镜、街头路口的反光镜等;
(2)凹面镜:对光有会聚作用。如汽车前照灯的反光装置、太阳灶等。
第四节 光的折射
光的折射
1.定义:光从一种介质斜射入另一种介质时,传播方向发生偏折的现象叫光的折射。(垂直入射时,传播方向不发生变化)
2.图例:如右图所示
3.基本概念:一面、一点、三线、两角
(1)一面:界面:两种介质的分界面
(2)一点:入射点(O):入射光线在分界面面上的点
(3)三线: ①入射光线(AO):射到界面上的光线。
②折射光线(OB):进入另一种介质后发生偏折的光线。
③法线(NN/):过入射点,与界面垂直的直线,它是一条辅助线,所以用虚线
4.两角:
①入射角(i):入射光线与法线的夹角。
②折射角(r):折射光线与法线的夹角。
拓展:
(1)光的折射现象发生在两种介质的界面上或者发生在同一种不均匀的介质中
(2)由于光的折射是在两种物质中传播,所以传播速度不相同
二、光的折射规律:
1.三线共面:折射光线与入射光线、法线在同一平面内,
2.两线分居:折射光线、入射光线分别位于法线两侧
3.两角关系:
①光从空气斜射入水或其他介质中时,折射光线向法线方向偏折,折射角小于入射角。
②当入射角增大时,折射角也增大。
③当光从空气垂直射入水或其他介质中时,传播方向不变,即折射角=入射角= 0 度。
总结归纳:无论是光线是从空气斜射入水中,还是从水中斜射入空气中,都是空气中的角最大。(空气角大)
三、在折射现象中,光路是可逆的。
四、生活中与折射有关的现象:
1.池水变浅、2.海市蜃楼、3.海市蜃楼、
4.水中的筷子“折断”、5.空中彩虹、
6.水中观鸟鸟变高,7.岸上看鱼鱼变浅;
8.提前看到日出;9钢笔“错位”等。
※人们利用光的折射看见水中物体的像是虚像(折射光线反向延长线的交点)
第五节 光的色散
一、光的色散
1.太阳光通过棱镜后,被分解成各种颜色的光,这种现象叫光的色散。
2.色散现象说明:白光是由红、橙、黄、绿、蓝、靛、紫七种色光混合而成的。
【点拨】紫色光偏折角度最大;红色光偏折角度最小。
3.色光的三原色:红 绿 蓝,红、绿、蓝色光混合后为白色。
二、看不见的光
红外线——特点:热效应强;穿透云雾能力强;可用来进行遥控。应用:红外线拍照诊断疾病、红外线夜视仪红外线烤箱烤食品、红外线烘干仪、红外线理疗、红外线遥控、红外线自动感应等。
紫外线——特点:较强的化学作用、生理作用强、荧光效应。应用:有利于人体合成维生素D 、能杀死微生物,用来灭菌、使荧光物质发光,鉴别钞票的真假等。
第五章 透镜及其应用第一节 透镜
凸透镜和凹透镜
1.透镜是利用光的折射原理制成的光学元件,由透明物质制成。
2.透镜的两个表面至少一个是球面的一部分。
3.透镜的光心与主光轴。
主光轴:透镜上通过两个球心的直线叫做主光轴。
光心(O):每个透镜上主光轴上都有一个特殊的点,凡是通过该点的光,其传播方向不改变,这个点叫做光心。
二、透镜对光的作用
1.凸透镜对光的作用
凸透镜对光有会聚作用,凸透镜又叫做会聚透镜。
2.凸透镜的焦点和焦距
焦点(F):平行于主轴的平行光通过凸透镜后会聚于一点。
焦距(f):焦点到光心的距离。
小结:凸透镜有两个实焦点,两侧的两个焦距相等。
凸透镜的焦距越小,透镜对光的会聚作用越强。
光路可逆。
(特殊光线):焦点处发出的一束光透过凸透镜后可以形成平行光。
凸透镜对所有光都起会聚作用,但光线不一定相交。
3.凹透镜对光的作用
凹透镜对光有发散作用,凹透镜又叫做发散透镜。
4.凹透镜的焦点和焦距
平行于主光轴的光线通过凹透镜后发散,发散光线的反向延长线相交于主光轴上,它不是实际光线的会聚点,叫虚焦点(F)。
小结:凹透镜有两个虚焦点。
光路可逆。
(特殊光线):延长线在焦点处的一束光透过凹透镜后可以形成平行光。
凹透镜对所有光都起发散作用,但光线不一定都散开。
三、透镜的原理
通过三棱镜的光线经三棱镜两次折射后向三棱镜底部偏折。
四、透镜的三条特殊光线
1.通过光心的光线:传播方向不改变。
2.平行于主光轴的光线:经凸透镜折射后通过焦点,经凹透镜折射后发散,发散光线的反向延长线通过虚焦点。
3.经过凸透镜焦点的光线:折射后平行于主光轴射出。
对着凹透镜异侧虚焦点入射的光线:折射后平行于主光轴射出。
第二节 生活中的透镜
照相机
1.主要构造
(1)镜头:相当于凸透镜。
(2)胶片:相当于光屏。
2.照相机成像特点
物距(u):物体到透镜光心的距离。
像距(v):像到透镜光心的距离。
照相机成像特点:
①照相机成倒立、缩小的实像。
②像距小于物距。
③像与物位于凸透镜的异侧。
3.照相机成像原理
原理:照相机是利用凸透镜能成倒立、缩小的实像的原理工作的。
4.照相机的使用
若想使拍摄景物的像大一些,应使相机靠近物体,同时使镜头远离胶片。
二、投影仪
1.主要构造
投影仪的镜头相当于一个凸透镜,屏幕相当于光屏。
2.投影仪成像特点及原理
投影仪成像特点:
①投影仪(或幻灯机)成倒立、放大的实像。
②像距大于物距。
③像与物位于凸透镜的异侧。
原理:投影仪、幻灯机的原理是利用凸透镜能成倒立、放大的实像。
三、放大镜
1.放大镜成像特点及原理
放大镜成像特点:
①放大镜成正立、放大的虚像。
②像与物体位于凸透镜的同侧。
原理:放大镜的原理是利用凸透镜能使物体成正立、放大的虚像。
2.放大镜的使用
(1)让放大镜与物体之间的距离适当增大些,观察到像变大一些;
(2)让放大镜与物体之间的距离适当减小些,观察到像变小一些。
四、实像和虚像
实像:由实际光线会聚而成的,能呈现在光屏上。(小孔成像、照相机的像、投影仪的像)
虚像:由反射光线或折射光线的反向延长线相交而形成,不能呈现在光屏上。人眼逆着出射光线可以看到虚像。(平面镜成像、“水中的鱼”、放大镜的像)
第三节 凸透镜成像的规律
一、焦距、物距、像距
物距u:物体到凸透镜光心的距离;
像距v:像到凸透镜光心的距离;
焦距 f:焦点到凸透镜光心的距离。
二、实验:探究凸透镜成像的规律
1.实验器材:蜡烛、凸透镜、光屏、火柴、光具座
把凸透镜固定在光具座上,再将光屏和点燃的蜡烛分别放置在凸透镜的两侧,调整凸透镜和光屏的高度,并使烛焰、凸透镜和光屏的中心大致在同一高度上,这可以使像成在光屏中央。
2.实验设计:
① 大于二倍焦距(u>2f)
② 等于二倍焦距(u=2f)
③ 大于一倍焦距小于二倍焦距(f
相关学案
这是一份人教版(2024)八年级上册物理期末复习全册考点提纲 讲义,共37页。学案主要包含了质量的测量等内容,欢迎下载使用。
这是一份人教版(2024)八年级上册物理期末复习问答式知识点提纲 讲义,共17页。
这是一份人教版(2024)八年级上册物理期末复习全册知识点背诵提纲 学案,共16页。学案主要包含了长度的单位,长度的测量,时间的测量等内容,欢迎下载使用。
相关学案 更多
- 1.电子资料成功下载后不支持退换,如发现资料有内容错误问题请联系客服,如若属实,我们会补偿您的损失
- 2.压缩包下载后请先用软件解压,再使用对应软件打开;软件版本较低时请及时更新
- 3.资料下载成功后可在60天以内免费重复下载
免费领取教师福利

