


初中语文人教部编版(2024)八年级上册(2024)写作 表达要得体教学设计
展开 这是一份初中语文人教部编版(2024)八年级上册(2024)写作 表达要得体教学设计,共6页。教案主要包含了教学目标,设计意图,教学过程,作业设计,板书设计,教学反思等内容,欢迎下载使用。
1.了解什么是表达得体。
2.在应用文写作中,明白怎样做到语言表达得体。
3.体悟得体表达的内涵,尊重他人,进行礼貌地沟通交流。
【设计意图】
《表达要得体》是部编版八年级上册语文第六单元的写作教学,八年级学生已经有了一定的表达能力。涉及人与人交际的应用文,有按格式书写的意识。但是仍然存在写作格式不规范的问题。在日常表达与交流中,表达不得体的情况时有发生。通过本节课教学,让学生知道什么是表达得体,怎样做到表达得体,教学重点是引导学生通过写邀请函使学生明白如何做到表达得体。
【教学过程】
激趣导入,引发思考
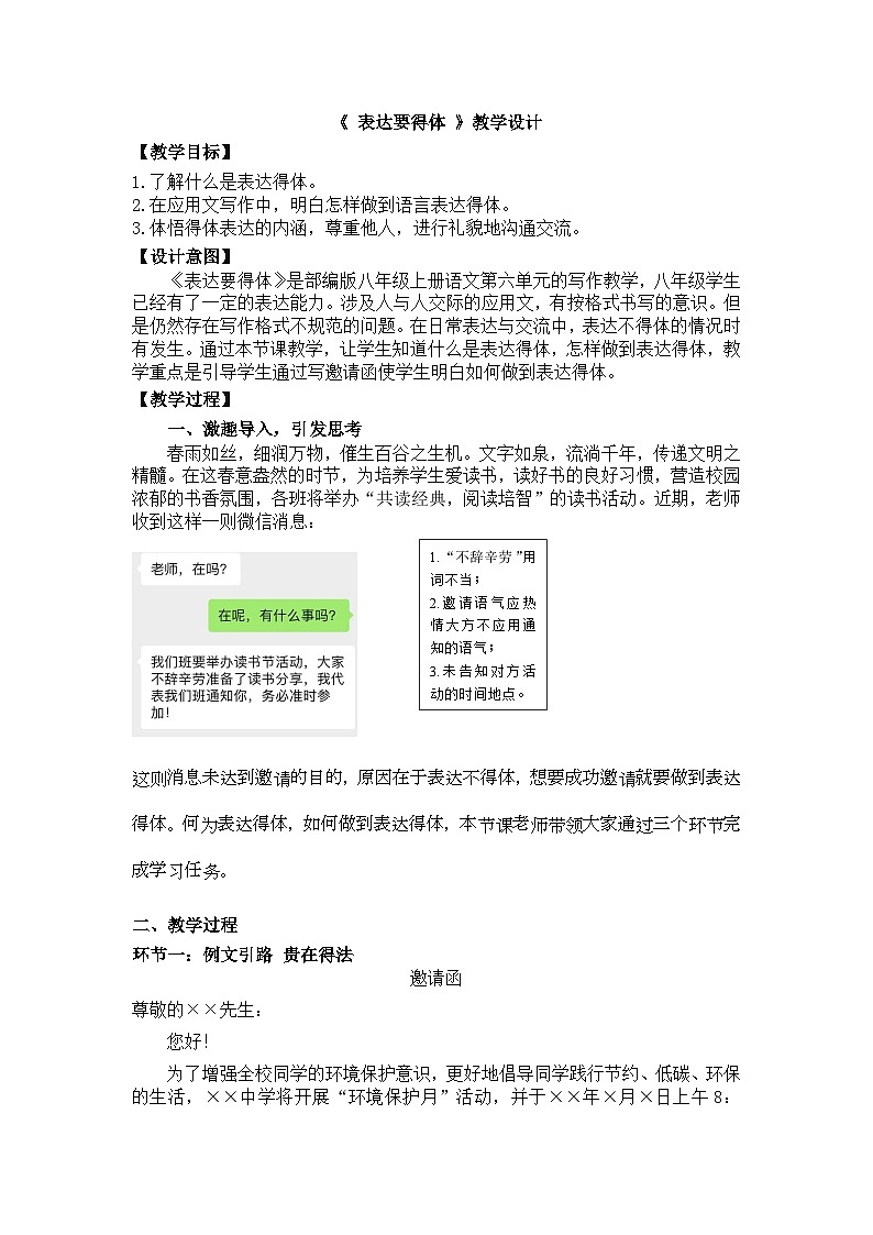
1.“不辞辛劳”用词不当;
2.邀请语气应热情大方不应用通知的语气;
3.未告知对方活动的时间地点。
4.结尾过于口语化
春雨如丝,细润万物,催生百谷之生机。文字如泉,流淌千年,传递文明之精髓。在这春意盎然的时节,为培养学生爱读书,读好书的良好习惯,营造校园浓郁的书香氛围,各班将举办“共读经典,阅读培智”的读书活动。近期,老师收到这样一则微信消息:
这则消息未达到邀请的目的,原因在于表达不得体,想要成功邀请就要做到表达得体。何为表达得体,如何做到表达得体,本节课老师带领大家通过三个环节完成学习任务。
教学过程
环节一:例文引路 贵在得法
邀请函
尊敬的××先生:
您好!
为了增强全校同学的环境保护意识,更好地倡导同学践行节约、低碳、环保的生活,××中学将开展“环境保护月”活动,并于××年×月×日上午8:00,在××中学操场举行启动仪式。
素仰您学养深厚,在环境保护领域成绩卓著,特诚挚地邀请您莅临我校指导,并就当前存在的环境问题及解决措施进行演讲。让我们一起努力,践行低碳生活,共建美好的家园!
敬请拨冗出席!
此致
敬礼!
××中学学生会
××年×月×日
任务一:请同学们根据邀请函例文了解邀请函的要素及格式。(自学)
任务二:通过填写邀请函写作指南(可参考教材142页内容)总结出表达得体的注意要素。(自学+同桌讨论)
预设答案:
邀请函的要素及格式:
标题:写“邀请书(函)”。(居中)
称呼:写被邀请的个人或单位名称。(顶格写)
问候语:对被邀请人进行简单问候(空两格)
正文:写清楚邀请的事由、时间、地点以及有关事项。(另起一行空两格)
结尾:表示希望对方接受邀请、欢迎对方前来的诚意。如“敬请拨冗出席”等。(另起一行空两格也可跟在正文后面)
祝福语:此致(空两格) 敬礼(另起一行顶格)
落款:署名(独占一行靠右)日期(署名下面靠右)
表达得体的注意要素:注意对象的特点、注意应用场合、关注写作目的、注意谦敬遣词。
环节二:璞玉试凿 初用方法
参考写作指南,请你用得体的语言代表全班写一封邀请函,邀请数学老师李老师参加班级的读书活动。(五分钟限时写作)
邀请对象:数学老师(李老师)
时间:2024年4月23日晚上一二节
地点:810教室
活动内容:“共读经典,阅读培智”读书活动
不恰当的地方:1、格式
地点不明确3、你人称代词使用不当
4.结尾过于口语化
①随机展示一位学生的写作成果,先由写的同学根据评价量表说一下写得得体的要点,给自己评级。
②再请另外一名学生点评这封邀请函中需要改进的要点并进行评级。
环节三:百尺竿头 更进一步
小组合作,结合评价量化表,选择小组内最有进步空间的一位同学的习作,进行合作修改,提出修改建议,并进行评级。共同完成一篇最满意的邀请函送给数学老师。(要求:一人负责记录修改要点,其他同学结合要点说明修改理由)
作品展示
表达得体就是说话或写文章时要根据具体语境使用语言,即要根据不同的表达目的、不同的对象特点、不同的说话场合等要素,选择恰当的语句表情达意。
课堂小结
荀子曾说;“言而当,知也。”说话得当是明理和智慧的表现。“表达要得体”从表现上看虽然是使用语言的问题,但也体现了语言背后对他人的尊重和理解,只要我们满怀对他人的尊重,表达得体就不是难事。
【作业设计】
必做:根据今天所学表达得体的方法,再次修改你的邀请函,要求达到7星以上。
选做:营造书香氛围的校园,需要所有同学的努力,请以班级名义写一封倡议书,倡议所有同学多读书,读好书,好读书。注意以下几点要求:
(1)介绍发出倡议的背景、目的,这样更容易让人理解和信服。
(2)明确主题,并提出活动的具体内容和要求。
(3)小组根据评价量化表进行评价和修改
(4)注意倡议书的使用场合、对象,做到表达得体。
【板书设计】
对象
表达要得体 场合 尊重和理解
目的
用语
【教学反思】
本节课先是通过情境创设引导学生认识到“得体表达”的重要性,然后设置学写邀请函三个环节循序渐进,总结得体表达的要点之后学以致用,通过评价量表让学生在修改的过程中掌握得体表达的要素,在实践中提升语言的规范性,从这个角度看,本节课教学目标基本达成。如何引导学生将得体的表达广泛运用到写作中去,还需要进一步思考。 “路漫漫其修远兮,吾将上下而求索”。写作教学仍在不断的学习中……
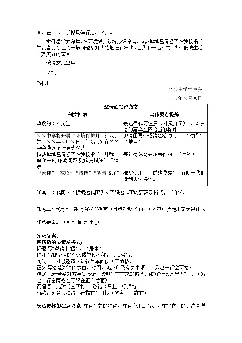
邀请函写作指南
例文回放
写作要点提炼
尊敬的XX先生
表达得体要注意(对象身份) ,对邀请的嘉宾选择恰当的称呼。
××中学将开展“环境保护月”活动,并于××年×月×日上午8:00,在××中学操场举行启动仪式
邀请函要介绍清楚活动的 (时间)(地点)
特诚挚地邀请您莅临我校指导,并就当前存在的环境问题及解决措施进行演讲。
表达得体需关注写作的 (目的)
“素仰”“莅临”“恭请”“敬请拨冗”
准确使用 (谦辞敬辞),有助于我们做到表达得体。
评价量表
评价项目
亮星行动
表现要点
格式
遵照应用文行文格式
☆
目的
写作内容围绕目的开展
☆
目的明确
☆
对象
考虑读者身份、年龄
☆
充分考虑写信者及读者感受
☆
场合
语言表达要与应用场合协调,或亲切自然或灵活幽默
☆
用语
书面用语,或庄重典雅或热情洋溢
口头用语,通俗易懂,随意自由
☆
谦辞敬辞使用恰当
☆
初评:A(7星以上),B(4-7星),C(1-3星)。 自评:( )他评:( )
修改后评:A(7星以上),B(4-7星),C(1-3星)。 自评:( )他评:( )
《表达要得体》教案
B组1741号
相关教案
这是一份初中语文人教部编版(2024)八年级上册(2024)写作 表达要得体教学设计,共6页。教案主要包含了教学目标,设计意图,教学过程,作业设计,板书设计,教学反思等内容,欢迎下载使用。
这是一份人教部编版(2024)八年级上册(2024)写作 表达要得体教学设计,共4页。
这是一份人教部编版八年级上册写作 表达要得体教学设计,共5页。教案主要包含了教学目标,教学重点,教学难点,教学方法,教学过程等内容,欢迎下载使用。

相关教案 更多
- 1.电子资料成功下载后不支持退换,如发现资料有内容错误问题请联系客服,如若属实,我们会补偿您的损失
- 2.压缩包下载后请先用软件解压,再使用对应软件打开;软件版本较低时请及时更新
- 3.资料下载成功后可在60天以内免费重复下载
免费领取教师福利 






.png)





