所属成套资源:2025-2026学年七年级上学期期中语文试题(含答案及解析)
陕西省陕西多校2025-2026学年七年级上学期期中语文试题(含答案及解析)
展开
这是一份陕西省陕西多校2025-2026学年七年级上学期期中语文试题(含答案及解析),共14页。试卷主要包含了基础知识综合,名句名篇默写,名著阅读,现代文阅读,文言文阅读,诗歌阅读,写作等内容,欢迎下载使用。
一、基础知识综合
观看大型抗战纪录片《胜利》片段。小秦在观看后围绕纪录片内容写下了自己的思考,请解决其中的文字问题。
观看《胜利》的抗战片段,我对战士们满心恭敬。曾以为山河万里皆是烂慢风光,可镜头里,硝烟遮敞了晴空,战士们顶着炮火冲锋,用身躯守护土地。原来我此前徘徊于和平年代的安逸想象中,从未真正触摸过历史的厚重——如今的灿烂春日、壮丽山河,是他们用鲜血换来的。作为少年,我们应该记住这份牺牲,把壮志永存在心中,学好本领,将来继续守护这珍贵的家国山河。
1.请确认加点字的读音。(只填序号)
(1)恭敬(A.jìng B.jìn)( ) (2)徘徊(A.huí B.huái)( )
2.小秦的感悟中存在两个错别字,请你帮他将错别字修改正确。
(1)烂慢 (2)遮敞
二、名句名篇默写
3.诗文接龙,体会诗文中文人以笔墨抒发的爱国情怀与壮志豪情。请你将空缺的诗文名句补充完整。
文人常借山河之景抒怀,曹操在《观沧海》中,以(1)“,;星汉灿烂,若出其里”几句描绘出大海吞吐日月、包容星汉的壮阔景象,尽显豪迈胸襟;旅途之中,山河风光常牵动游子情思,王湾《次北固山下》里,(2)“,”两句,写乘舟前进,暗含羁旅漂泊之感;《十二章》中,(3)“,”喻指时光如流水般逝去,古人观江河悟时光哲理,尽显对人生的思考;朱自清在《春》中,用(4)“像牛毛,像花针,像细丝,,人家屋顶上全笼着一层薄烟”描绘春雨细密、滋润万物的景象,展现春日山河的生机;李白《峨眉山月歌》中,(5)“峨眉山月半轮秋,”借峨眉山月与江水,抒发离乡远行的不舍。
三、基础知识综合
“抗战家国故事”资料共享会。下面是小秦搜集的资料部分片段,请解决其中存在的问题。
①爱国,是人世间最深层、最持久的情感。②历史深刻表明,爱国主义自古以来就流淌在中华民族血脉之中,中国人民和中华民族维护民族独立和民族尊严的强大精神动力。③九一八事变后,日本侵略者铁蹄所至,沃野化为朱土□城市变为废墟,同胞沦为奴隶,中华民族陷入了近代以来最深重的危机。④随着战火蔓延,中国人民的爱国热情像火山一样迸发出来,义无反顾地投身到这场关乎民族生死存亡的伟大斗争中。
4.第①句中加点的“是”“情感”,按照词性划分,分别是词、词。
5.第②句有语病,请将修改意见写在下面的横线上。
6.请在第③句的方框内填入恰当的标点符号。
四、名著阅读
7.王瑶曾经评价鲁迅先生的《朝花夕拾》,“虽为个人回忆,但有丰富深刻的社会内容”,意思是虽然大多是个人生活,但也展现了当时中国的社会状况与风气。请你试举一例并进行简要分析。
示例:《五猖会》记述作者儿时盼望观看迎神赛,却被父亲要求强迫背诵《鉴略》,批判了强制的封建教育对儿童天性的压制和摧残。
五、现代文阅读
阅读下面的材料,完成下面小题。
【材料一】
【材料二】
在青少年成长过程中,阅读的重要性不言而喻,它不仅关乎知识的获取、视野的扩展,更影响价值观的塑造、能力的养成。
第二十二次全国国民阅读调查显示,2024年我国0-17周岁未成年人图书阅读率为86.6%,较2023年的86.2%提高了0.4个百分点,人均图书阅读量为11.65本,较2023年的11.39本增加了0.26本。处于14-17岁青年早期阶段的青年人口的图书阅读量最大,达到13.73本,约为成人的2.7倍。
(摘编自“人民论坛”2025.10.4)
【材料三】
有真正的好书可读,是青少年读好书的前提条件,直接影响其阅读兴趣和习惯。青少年正处于世界观、人生观、价值观形成的“拔节孕穗期”,高质量出版物承载的人类知识精华,能够帮助青少年发展思维、塑造认知,滋养自身心理和人格,感悟人类文明的深厚底蕴。
让青少年爱上读书、读有所得、读有所乐,离不开优质阅读内容的供给。近年来,我国青少年出版物数量和质量不断提升,中宣部组织实施的优秀青少年读物出版工程等,为青少年阅读提供了源源不断的优质内容。“中国好书”“有声读物精品工程”等评选活动,向社会推荐了一大批读者喜爱、能让青少年受益的精品图书。例如,《写给青少年的党史》以生动形象的党史故事作为切入点,以小见大,由浅入深,激励广大青少年从党史中汲取丰富营养,传承红色基因;《成语里的中国通史》把成语和中国通史紧密联系在一起,文史结合,提升青少年对历史学习的兴趣;等等。
(摘编自《人民日报》2024.7.5)
【材料四】
如今,我们有更丰富的阅读资源,不再需要想方设法找书、借书,图书馆、书店、书展里的好书触手可及;我们有更多元的阅读方式,除了夜深人静读纸质书,还可以在通勤路上看电子书、听有声书:我们还有线上线下的“读书搭手”,既可以参加读书会,也可以“追更”读书博主,还可以在电子阅读平台上批注、评论,结交书友……阅读习惯或许在变化,不变的是对知识的渴望,对读书的喜爱。
数字化时代,社会节奏快,静下心来、耐着性子坐着读本书不容易。从外界环境来看,不妨进一步营造鼓励阅读的氛围,让更多青年看到读书的价值。最近,北京书市期间,“田书新知·读书育人”活动在高校开展,为校园带来更多书香;开学季,有的学校向新生赠书,播下爱读书的种子;还有的大学评选图书馆“读者之星”、设立阅读类奖学金,通过评价激励机制引导同学多读书。有同伴,有风气,读书会成为更多人的选择。
培养读书习惯,更离不开自己的宁静心境。对爱书之人来说,读书是一种生活方式,不以抽时间读书为苦,惟自得其乐。不妨发扬“挤”和“钻”的精神,多读书、读好书,从书本中汲取智慧和营养;给自己留一些慢下来、潜下来的时光,静心读书、静心思考,守住我们的内核和素养。
(摘编自《人民日报》)
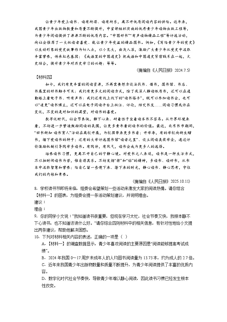
8.学校读书节即将来临,组委会希望策划一些活动来激发大家的阅读热情。请你结合【材料一】的图表,为组委会提一条活动策划建议,并说明理由。
建议:
理由:
9.你的同学小文说:“我知道读书很重要,但现在学习太忙,社会节奏又快,我根本静不下心读书,也不知道该读什么好。”请你综合四则材料中的相关信息,有针对性地给小文提出两条建议,帮助他解决困惑。
10.下列对材料相关内容的表述,正确的一项是( )
A.【材料一】的调查数据显示,青少年喜欢阅读的主要原因是“阅读能够提高考试成绩”。
B.2024年我国0~17周岁未成年人的人均图书阅读量为13.73本,约为成人的2.7倍。
C.近年来我国青少年出版物数量和质量不断提升,为青少年阅读提供了丰富的优质内容。
D.数字化时代社会节奏快,导致青少年难以静心阅读,因此读书习惯已经发生根本性改变。
阅读下文,完成小题。
打麦场
张华
①六月的日头毒得很,白花花地照下来,把大地烤得滚烫。我站在田埂上,望着父亲弯腰割麦的背影,他那脊梁弯曲得如同一张拉满的弓。
②父亲的镰刀在麦浪中起落,发出“唰唰”的声响,像是大地在轻声叹息。汗珠子从他额头上滚下来,滴在干裂的土地上,瞬间就被吸干了,只留下一个深色的圆点,不一会儿又消失了。
③我还记得小时候,父亲的手掌抚过我头顶时的触感——粗糙得像老树皮,却温暖得很。如今这双手正握着镰刀,一下一下地割着麦子。他的手臂机械地挥舞着,仿佛不知疲倦,但我知道,那手臂一定酸疼得厉害。
④眼前的麦田望不到头,金黄色的波浪一直延伸到天边。热浪在田野上翻滚,远处的景物都扭曲了。像是隔着一层晃动的流水看东西。偶尔有风掠过,麦穗便沙沙作响,彼此摩擦着,仿佛在窃窃私语。
⑤割倒的麦子一排排躺在地上,像是疲惫的士兵。麦茬参差不齐地立着,在阳光下闪着微光。父亲直起腰来,用袖子抹了把脸,那袖子早已被汗水浸得深一块浅一块的。
⑥“爹,歇会儿吧。”我喊道。
⑦父亲摇摇头,又弯下腰去。他的脊背在汗湿的衬衫下凸起,脊椎骨节节可见。我知道劝不动他,麦收时节,时间金贵得很,万一来场雨,一年的辛苦就白费了。
⑧打麦场上,金色的麦粒溅了满地,阳光照在上面,泛起絮絮波光,晃得人睁不开眼。麦秸和麦芒散落四处,空气中弥漫着一种特有的香气。那是阳光、麦子和泥土混合的味道。父亲扬场的样子我最爱看。他双手握着木杈,腰身一拧,将麦子高高抛起。麦粒在空中散开,又簌簌落下,像是下起了一场金色的雨。尘土在阳光中飞舞,每一粒尘埃都闪着微光。父亲的身影在这金色的雨幕中若隐若现,恍若神明。
⑨石磙子“嘎吱嘎吱”地响着,慢悠悠地砸过麦秆。这声音我从小听到大,每次听见,就知道是收获的季节了。麦粒从麦壳中脱出来,蹦跳着散落在场地上,像是迫不及待要离开母亲的孩子。
⑩风来时,父亲总会停下活计,眯着眼感受风向。他抓起一把麦粒,轻轻抛起,看麦壳被风吹到何处。这个动作他做了几十年,熟练得如同呼吸。麦壳轻飘飘地飞走,麦粒则直直落下,一粒是一粒,实在得很。
⑪麦垛一个个立在场院边上,像是巨大的蘑菇。父亲堆麦垛很有一手,总是堆得又圆又稳,再大的风也吹不垮。我小时候总爱爬上去,从顶上往下跳,软乎乎的,比现在的什么蹦床都有趣。父亲从不骂我,只是笑眯眯地看着,偶尔嘱咐一句:“小心些,别崴了脚。”
⑫傍晚时分,热气稍稍退去,打麦场上的活计却还在继续。灯光亮起来,飞蛾围着灯打转,投下乱晃的影子。父亲的影子被拉得很长,在麦场上移动着,忽而清晰,忽而模糊。
⑬夜深了,麦场上的活计还在继续。天上的星星亮得惊人,密密麻麻地铺满了夜空。远处传来几声狗叫,更显得夜晚寂静。父亲的咳嗽声时不时响起,在静夜里传得很远。
⑭我劝父亲回去睡会儿,他摇摇头:“就剩这些了,弄完心里踏实。”
⑮天快亮时,最后一批麦子终于打完了。父亲直起腰,长长地舒了一口气。他的脸上全是灰尘,被汗水冲出一道道沟壑,看起来既疲惫又满足。
⑯朝阳初升,第一缕阳光照在麦堆上,泛起温暖的光泽。父亲抓起一把麦粒,让它们从指缝间流泻而下。麦粒相互碰撞,发出沙沙的声响,像是大地在歌唱。
⑰“今年麦子不错。”父亲终于露出笑容,眼角的皱纹舒展开来,像是麦浪在荡漾。
⑱是啊,麦子不错。父亲也不错。这片土地,更是不错。
(节选自“中国作家网”,2025.9.7)
11.请根据文章内容,将下列有关父亲的劳作场景按先后顺序补充完整。
→父亲在打麦场扬场→→父亲验收麦粒,露出满足笑容
12.阅读全文,回答下面的问题。
(1)文章开篇描写“日头毒得很”的景象,有什么作用?请结合文本简要分析。
(2)偶尔有风掠过,麦穗便沙沙作响,彼此摩擦着,仿佛在窃窃私语。(从修辞的角度赏析)
13.文章结尾写道:“是啊,麦子不错。父亲也不错。这片土地,更是不错。”这三句话的顺序能否调换?为什么?
14.文中“我”望着父亲的身影心生感慨,你是否也曾在某个瞬间,突然读懂了长辈的辛劳或关爱?请将这个瞬间描绘出来,并写下那时深藏心底未说出口的话。100字左右。
六、文言文阅读
阅读下面的文言文,完成下面小题。
①子曰:“学而时习之,不亦说乎?有朋自远方来,不亦乐乎?人不知而不愠,不亦君子乎?”
②曾子曰:“吾日三省吾身:为人谋而不忠乎?与朋友交而不信乎?传不习乎?”
③子曰:“三军可夺帅也,匹夫不可夺志也。”
④子曰:“恭而无礼则劳,慎而无礼则葸①,勇而无礼则乱,直而无礼则绞②。君子笃③于亲,则民兴于仁;故旧④不遗,则民不偷⑤。”
(节选自《论语》)
【注释】①葸(xǐ):过分拘谨,胆怯懦弱。②绞:说话尖酸刻薄,出口伤人;太急切而无容忍。③笃:诚实,厚待。④故旧:故交朋友。⑤偷:刻薄。
15.根据提示,解释下列句子中加点的词语。
16.下列句子中加点的“而”,与“恭而无礼则劳”中的“而”意义和用法全都相同的一项是( )
A.俄而雪骤
B.学而不思则罔
C.温故而知新
D.博学而笃志
17.把文中画横线的句子翻译成现代汉语。
(1)人不知而不愠,不亦君子乎?
(2)三军可夺帅也,匹夫不可夺志也。
18.请你从以上四则《论语》中任选一则,联系学习生活实际,谈谈你的理解和认识。
七、诗歌阅读
阅读下面的诗歌,完成下面小题。
夜上受降城闻笛
李益
回乐烽前沙似雪,受降城外月如霜。
不知何处吹芦管,一夜征人尽望乡。
19.李益在本诗中把、等多种感官结合在一起,将诗情、画意与音乐美融为一体,组成了一个完美的艺术整体。
20.岑参的《行军九日思长安故园》同样写到了军旅生活,这两首诗表达的情感有何异同?
八、写作
21.阅读下面的文字,完成写作任务。
今年,我们开启了初中生活。走进新学校,遇见新老师,结识新同学,开启了人生之路的新征程!新的环境,新的朋友,让我们有了新故事、新发现、新感受,也有了新愿望。请以《上初中,我有了新______》为标题,横线上可填“朋友”“收获”“梦想”……有创意地表达真情实感,写一篇文章。
要求:①请将题目补充完整;②文体自选;③不要套作,不得抄袭;④不得透露真实的地名、校名、人名等相关信息;⑤600字左右。
参考答案
【答案】1.A;B 2.漫;蔽
【详解】1.本题考查字音。
(1)恭敬(gōng jìng):对人态度谦恭、有礼貌;
故选A。
(2)徘徊(pái huái):比喻犹豫,拿不定主意;
故选B。
2.本题考查字形。
(1)烂慢——烂漫:形容颜色鲜丽。
(2)遮敞——遮蔽:遮挡掩护。
3.【答案】日月之行;若出其中;客路青山外;行舟绿水前;逝者如斯夫;不舍昼夜;密密地斜织着;影入平羌江水流
【详解】本题考查名句默写。默写题作答时,一是要透彻理解诗文的内容;二是要认真审题,找出符合题意的诗文句子;三是答题内容要准确,做到不添字、不漏字、不写错字。本题中的“逝”“斯”“昼”“平羌”等字词容易写错。
【答案】4.动;名5.[示例]在“中国人民”前添加“是”。 6.,
【详解】4.本题考查词性。
“是”在句中表示判断,起连接主语和宾语的作用,属于判断动词。
“情感”表示一种抽象事物的名称,属于名词。
5.本题考查病句辨析。
第②句“爱国主义……强大精神动力”成分残缺,缺少谓语动词。主语“爱国主义”后需用“是”连接宾语“强大精神动力”,因此在“中国人民”前添加“是”。
6.本题考查标点符号。
第③句“沃野化为朱土□城市变为废墟,同胞沦为奴隶”是三个并列的短分句,描述日本侵略造成的多种破坏。中间短暂句内停顿,用逗号衔接。
7.【答案】示例:《无常》中无常放子“还阳半刻”却被阎罗王责罚。借无常有人情味,讽刺现实中“正人君子”的虚伪冷酷,揭露当时社会人与人冷漠、风气败坏,批判封建社会的丑恶。
【详解】本题考查名著内容理解。可从《朝花夕拾》中选取兼具个人记忆与社会批判的典型篇章,结合时代背景分析其映射的社会问题。
在《无常》中,鲁迅描绘了民间迎神赛会上的“无常”形象。无常是个具有人情味的鬼,去勾魂的时候,看到母亲哭死去的儿子那么悲伤,决定放儿子“还阳半刻”,结果被顶头上司阎罗王打了四十大棒。从个人回忆角度,这是鲁迅儿时看赛会时对无常这一形象的深刻记忆。而从社会内容方面,文章通过无常这个形象,讽刺了现实中那些所谓的“正人君子”。在当时的社会,表面上道貌岸然、满口仁义道德的“正人君子”,往往虚伪、冷酷,远不如具有人情味的无常。鲁迅借无常这一形象,深刻揭露了当时社会人与人之间的冷漠、虚伪,以及社会风气的败坏,对封建社会的种种丑恶现象进行了有力的批判。
《父亲的病》主要回忆了鲁迅儿时为父亲延医治病的情景。文中描述了几位“名医”的行医态度、作风、开方等种种表现。这些“名医”故弄玄虚,药引一个比一个独特,如“最平常的是‘蟋蟀一对’,旁注小字道:‘要原配,即本在一窠中者’”,然而父亲的病却丝毫未见好转,最终还是去世了。从个人回忆来讲,这是鲁迅对父亲生病期间求医过程的真实记录,饱含着他对父亲的深切怀念与愧疚之情。从社会内容来看,文章揭露了当时社会上那些庸医误人、故弄玄虚、勒索钱财的丑恶行径。这些“名医”打着治病救人的幌子,实则利用患者的信任谋取私利,反映了当时医疗行业的混乱以及社会的黑暗,批判了封建社会下这种不合理的社会现象和风气。
示例:《父亲的病》中回忆儿时为父延医治病,“名医”药引奇特却未治好父病。揭露当时庸医误人、故弄玄虚、勒索钱财,反映医疗行业混乱,批判封建社会下的不良风气。
【答案】8.[示例]建议:可以多举办“好书分享会”或“阅读乐趣主题征文”等活动。 理由:【材料一】的图表显示,高达89.5%和83.7%的学生喜欢阅读是因为它能“开拓视野”和“有趣”。这类活动能紧扣学生的核心兴趣点,让大家在分享与表达中亲身感受到阅读的乐趣和视野的开阔,从而有效激发参与热情。 9.[示例]建议一:关于“不知读什么”:可以关注国家推荐的精品图书,如“中国好书”或“优秀青少年读物出版工程”的入选作品(例如《写给青少年的党史》)。建议二:关于“静不下心”:①可以尝试利用碎片化时间进行数字化阅读或听有声书。②要有意识地“给自己留一些慢下来、潜下来的时光”,发扬“挤”和“钻”的精神,主动营造宁静的阅读心境。 10.C
【分析】这组材料围绕青少年阅读展开,借图表呈现阅读动因,用数据说明阅读现状,从优质内容供给、阅读习惯培养等方面,阐述推动青少年阅读的路径,数据与案例结合,逻辑清晰地展现青少年阅读生态。
【详解】8.本题考查活动策划。
先分析材料一图表,找出占比较高的中小学生喜欢阅读的原因,排在第一位的是“阅读可以开拓视野,拓展知识面”,占比为89.50%;排在第二位的是“阅读是一件有趣的事”,占比为83.70%。然后围绕这些原因策划活动,活动要具体可行,理由紧扣图表数据,说明活动如何利用该原因来激发阅读热情。
示例:建议:举办“阅读趣味分享会”,让同学们分享阅读中觉得有趣的故事、情节等。理由:从材料一图表可知,“阅读是一件有趣的事”是中小学生喜欢阅读的重要原因之一(占比83.70%)。举办阅读趣味分享会,能契合学生因阅读有趣而喜欢阅读的心理,通过分享有趣内容,激发更多同学对阅读的兴趣,进而提升阅读热情。
9.本题考查文本理解与分析。小文的核心困惑是“想读书但静不下心”和“不知道读什么”,需要从四则材料里找能解决这两个问题的信息。
针对“不知道读什么好”,结合材料三:提到“中宣部组织实施的优秀青少年读物出版工程等……‘中国好书’‘有声读物精品工程’等评选活动,向社会推荐了一大批读者喜爱、能让青少年受益的精品图书。例如,《写给青少年的党史》……《成语里的中国通史》……”。这些官方或权威推荐的书单,是现成的“选书指南”,能帮小文快速找到优质内容,解决“不知读什么”的问题。结合材料一:图表里“阅读可以开拓视野、拓展知识面”“阅读是一件有趣的事”占比高,说明大家喜欢能带来乐趣、增长见识的书。选书时,优先挑故事性强、能涨知识的(比如历史故事、科普类),既符合阅读兴趣,也容易读进去。
针对“静不下心读书”,结合材料四:提到“数字化时代,社会节奏快”“不妨发扬‘挤’和‘钻’的精神……”;还提到学校/社会可营造阅读氛围(如图书馆“读者之星”、“阅读类奖学金”)。结合材料二:数据显示“2024年我国0-17周岁未成年人图书阅读率为86.6%……处于14-17岁青年早期阶段的青年人口的图书阅读量最大,达到13.73本,约为成人的2.7倍”,说明同龄人阅读氛围好、阅读需求高。对小文来说,行动上可以主动“挤时间”(课间、睡前读)、形式上可灵活选(纸质书/电子书/有声书),用“碎片时间+多样形式”降低静心难度;心理上可以融入同龄人的阅读氛围(比如参加学校读书角、和同学组队读书),借助群体动力“逼自己”静下来。
示例:建议一(解决“读什么”):从权威推荐和兴趣匹配两方面选书!比如选“中国好书”里的历史故事、科普书(像《成语里的中国通史》)。建议二(解决“静不下心”):一方面可以利用碎片化时间,利用课间、睡前读短篇或听书,用“短阅读”适应节奏;另一方面注重群体氛围,可以去学校图书馆,有氛围更容易静下心,慢慢养成习惯。
10.本题考查内容理解与辨析。
A.材料一图表中,“阅读可以开拓视野,拓展知识面”占比89.50%,“阅读是一件有趣的事”占比83.70% ,均高于“阅读能够提高考试成绩(61.43%)”,所以青少年喜欢阅读的主要原因不是“阅读能够提高考试成绩”,该选项表述错误;
B.材料二说“处于14-17岁青年早期阶段的青年人口的图书阅读量最大,达到13.73本,约为成人的2.7倍”,并非0-17周岁未成年人整体,该选项表述错误;
D.材料四说阅读习惯或许在变化,不变的是对知识的渴望,对读书的喜爱”,并非“读书习惯已经发生根本性改变”,该选项表述错误;
故选C。
【答案】11.父亲烈日下弯腰割麦;父亲抛起麦粒感受风向12.(1)①渲染了炎热艰苦的劳动环境,为下文写父亲辛勤劳作做铺垫;②用“毒”“烤”等词突出天气酷热,烘托父亲劳作的艰辛与坚韧;③奠定全文朴实而深沉的抒情基调。
(2)运用了拟人的修辞手法,将麦穗人格化,赋予其“窃窃私语”的情态,生动形象地写出了风吹麦田的美妙景象,增添了文章的生动性和感染力。 13.不能调换。这三句话构成了递进关系:从对劳动成果的肯定,到对劳动者的赞美,最后升华为对养育之地的深情。调换后逻辑层次就不清晰了。 14.示例:那个瞬间是深夜醒来,看见书房门缝透出的灯光下,父亲还在伏案工作的背影。我想说:“爸爸,别太累了,早点休息吧。我一直都知道您的辛苦,我会努力成为您的骄傲。”
【分析】这篇《打麦场》以细腻的笔触描绘了麦收时节父亲劳作的场景,通过“我”的视角展现了农民与土地的深厚情感。文章以“日头毒得很”开篇,烘托出劳作的艰辛;中间部分用大量生动的细节描写刻画父亲的形象;结尾以“麦子不错”的递进式抒情,升华了主题。全文语言朴实而富有诗意,将劳动之美与亲情之爱完美融合。
【详解】11.本题考查内容概括。
①空,结合第①段“六月的日头毒得很,白花花地照下来,把大地烤得滚烫。我站在田埂上,望着父亲弯腰割麦的背影,他那脊梁弯曲得如同一张拉满的弓”和第②段“父亲的镰刀在麦浪中起落,发出‘唰唰’的声响,像是大地在轻声叹息”可概括出:父亲烈日下弯腰割麦。
“父亲在打麦场扬场”定位到第⑧段“父亲扬场的样子我最爱看。他双手握着木杈,腰身一拧,将麦子高高抛起。麦粒在空中散开,又簌簌落下,像是下起了一场金色的雨”;
②空,结合第⑩段“风来时,父亲总会停下活计,眯着眼感受风向。他抓起一把麦粒,轻轻抛起,看麦壳被风吹到何处。这个动作他做了几十年,熟练得如同呼吸”可概括出,父亲通过抛起麦粒观察麦壳去向判断风向。
“父亲验收麦粒,露出满足笑容”定位到第⑯段“朝阳初升,第一缕阳光照在麦堆上,泛起温暖的光泽。父亲抓起一把麦粒,让它们从指缝间流泻而下。麦粒相互碰撞,发出沙沙的声响,像是大地在歌唱”和第⑰段“‘今年麦子不错。’父亲终于露出笑容,眼角的皱纹舒展开来,像是麦浪在荡漾”。父亲查验麦粒,因麦子长势好而露出满足笑容,满是收获的喜悦。
12.本题考查赏析句子。
(1)根据第①段“六月的日头毒得很,白花花地照下来,把大地烤得滚烫”可知,作者以极具灼热感的视觉与触觉描写,构建出一个酷暑难耐的农忙环境;结合第②段“汗珠子……滴在干裂的土地上,瞬间就被吸干了”可知,这种极端天气并非背景点缀,而是为凸显父亲在高温中持续劳作的艰辛提供真实情境,使“脊梁弯曲如弓”“袖子深一块浅一块”等细节更具冲击力,从而自然引出后文对父亲坚韧品格的敬意,也为全文朴素而深情的基调埋下伏笔。
(2)根据第④段“偶尔有风掠过,麦穗便沙沙作响,彼此摩擦着,仿佛在窃窃私语”可知,此处将麦穗拟人化,赋予其“窃窃私语”的行为;这一修辞不仅让静态的麦田有了生命律动,更通过听觉想象营造出一种温柔而富有诗意的田园氛围,与前文“日头毒”“大地滚烫”的严酷形成微妙反衬,在紧张的劳作节奏中注入片刻宁静,既丰富了景物层次,也暗示丰收在望的内在喜悦,增强了语言的画面感与情感张力。
13.本题考查句子顺序。
根据文章结尾三句话的递进逻辑可知,“麦子不错”是对劳动成果的客观肯定,源于第⑯段“麦粒从指缝间流泻而下”的丰收实景;“父亲也不错”则是对劳动者精神品质的由衷赞美,呼应前文他昼夜不息、咳声穿夜仍坚持“弄完心里踏实”的执着;“这片土地,更是不错”最终将情感升华为对土地——作为生存根基与文化母体的感恩,与开篇“大地烤得滚烫”形成闭环。若调换顺序,如先赞土地,则割裂了“成果——人——土地”这一由具体到抽象、由表及里的认知与情感脉络,削弱了结尾的哲思深度与抒情力量。
14.本题考查拓展描述,属于开放性试题。
本题要求联系自身生活经验,仿照文中“我”因观察父亲劳作细节而顿悟其辛劳的情感模式,写出一个真实、具体、有画面感的瞬间,并表达一句未说出口但饱含理解与爱意的话。关键在于:①场景要微小却典型,如灯光下、厨房里、雨中等;②动作或神态要能体现长辈的付出;③内心独白需真挚、克制、有温度。
示例:放学回家,看见妈妈蹲在阳台搓洗我沾满泥巴的球鞋,手指泡得发白,水盆边堆着还没来得及洗的全家衣服。那一刻我想说:“妈,鞋子明天洗也行,您先歇歇吧。其实我知道,您总把最好的力气留给了我们。”
【答案】15.按时;愉快;谋划;遗弃16.B 17.(1)别人不了解,却不生气恼怒,不也是有才德的人吗?
(2)军队的主帅可以改变,平民百姓的志向却不可改变。 18.示例:选择“学而时习之,不亦说乎”。在学习数学时,我学习了新的定理和公式后,及时通过做练习题进行复习巩固,不仅加深了对知识的理解,还在运用知识解决问题的过程中获得了成就感,体会到了学习的快乐。这让我明白,学习新知识后及时复习,能让我们更好地掌握知识,也能让学习变得更有趣。
【分析】这篇文言文阅读材料选自《论语》,通过四则语录展现了儒家思想的核心内涵。文章结构清晰,依次呈现孔子关于学习、交友、修身、志向和礼仪的论述,辅以曾子自省的补充。文本语言凝练,运用排比、反问等修辞手法,体现了《论语》“微言大义”的特点。注释详实,为理解难点字词提供支持。设题全面考查文言基础知识(实词、虚词)和翻译能力,最后开放题引导学生结合生活实际理解经典,体现了文言文教学“文”“言”并重的理念。
【详解】15.本题考查文言实词。
①根据“组词法”提示,结合“学而时习之”中“时”可组词为“按时”“时常”,再联系语境“学了知识,然后按时温习”,可知此处“时”意为 “按时”。
②根据“通假字”提示,“说”在文言中常通“悦”,表示内心喜悦,结合句意“不也很愉快吗?”,可知“说”应解释为“愉快”(或“喜悦”)。
③根据字典义项及语境,“为人谋”指替别人出主意、想办法,对应义项①“谋划”,可知“谋”意为“谋划”。
④根据“语境分析法”,前文“故旧”指老朋友、旧交,后文“不遗”与“民不偷(刻薄)”形成因果关系,可知“遗”在此处意为“遗弃”。
16.本题考查文言虚词。
“恭而无礼则劳”中的“而”为连词,表转折关系,相当于“却”;
A.助词,与“俄”形成固定结构,表时间短暂;
B.连词,表转折关系,相当于“却”;
C.连词,表顺承;
D.连词,表并列;
故选B。
17.本题考查文言翻译。
重点词有:
(1)知:了解;愠:生气恼怒;君子:有才德的人。
(2)夺:改变;帅:主帅;匹夫:平民百姓。
18.本题考查对文本的理解与认识,属于开放性题目。
本题要求选择一则语录,结合自身学习生活谈理解。关键在于:①准确解读原句含义;②选取真实具体的学习场景;③体现认知提升或行为改变。
若选“学而时习之,不亦说乎”,首先明确孔子强调“学”后要“按时温习”,并在复习中获得快乐。联系实际可写自己刚学完英语语法后,当天晚上用单词卡复习,第二天默写全对,感受到“掌握知识”的喜悦;或练习篮球动作后反复巩固,终于投进关键球。认识到学习不是一次性任务,及时复习才能内化为能力,而成就感正是坚持的动力。
若选“吾日三省吾身”,可写自己曾因粗心漏做作业,后来每天睡前反思当日学习任务是否完成、对同学是否守信等,逐渐养成自律习惯。重点突出“反省”如何带来实际成长,而非空谈道理。
若选“三军可夺帅也,匹夫不可夺志也”,首先明确普通人即使力量微小,但志向坚定就不可被剥夺。联系实际可写自己立志考入重点高中,尽管某次月考失利遭人质疑,仍坚持早起背书、整理错题,不因他人言语动摇目标。认识到外在环境可以改变,但内心的志向是自己说了算;真正的强大,是守住初心。
若选“恭而无礼则劳……故旧不遗,则民不偷”,首先明确行为需以“礼”为准则,否则美德会变负担;君子重亲情、念旧情,能带动社会风气。联系实际可写自己对老师过分拘谨不敢提问(“恭而无礼则劳”),后来学会在尊重中主动交流;或坚持给转学的老友写信,维系友谊。 认识到真诚需要分寸,情义贵在坚守;一个人的言行,也能温暖他人、影响集体。
示例:我选择“吾日三省吾身”。上周我答应同桌讲解数学题,却因看手机忘了。晚上回想,深感失信于人。从此每天睡前自问:“今日是否守信?是否认真复习?”渐渐养成了守时守诺的习惯。原来,真正的成长,始于每日的自我审视与修正。
【参考译文】①孔子说:“学了知识,然后按时温习,不也很愉快吗?有志同道合的朋友从远方来,不也很快乐吗?别人不了解,却不生气恼怒,不也是有才德的人吗?”
②曾子说:“我每天多次反省自己:替别人谋划有没有尽心竭力?与朋友交往有没有诚实守信?老师传授的知识有没有复习实践?”
③孔子说:“军队的主帅可以改变,平民百姓的志向却不可改变。”
④孔子说:“只是恭敬而不以礼来指导,就会劳倦疲乏;只是谨慎而不以礼来指导,就会胆小畏缩;只是勇猛而不以礼来约束,就会惹出祸乱;只是直率而不以礼来规范,就会说话尖刻伤人。在上位的君子如果能诚恳地孝敬亲人,百姓就会兴起仁德之风;如果君子不遗弃老朋友,百姓就不会冷漠薄情。”
【答案】19.视觉;听觉20.两首诗都表达出对故乡的思念,《行军九日思长安故园》还寄托着诗人对饱经战争忧患的人民的同情和对和平的渴望。
【分析】《夜上受降城闻笛》以边塞苍茫夜景为纸,以芦管幽怨声为墨,勾勒出征人集体望乡的永恒剪影。诗中“沙似雪”“月如霜”的视觉寒色,与不知来源的笛声听觉意象交织,将个体孤寂升华为时代群像。在烽火与月光之间,乡愁成为连接铁血与柔情的唯一线索,展现出盛唐边塞诗中罕见的集体心理刻画。
【详解】19.本题考查写作角度。
结合“回乐烽前沙似雪,受降城外月如霜”可知,诗人以“沙似雪”“月如霜”的比喻,描绘出边塞夜晚沙地如雪、月光如霜的苍茫景象,这是通过视觉感官来展现环境的荒凉与清冷。
结合“不知何处吹芦管”可知,诗中写到不知从何处传来的芦笛声,这是通过听觉感官来表现幽怨的笛声在夜空中回荡,触动了征人的思乡之情。
由此可知诗人将视觉与听觉相结合,通过景与声的交融,强化了征人望乡的愁绪,使诗歌意境浑然一体。
20.本题考查情感主旨及对比阅读。
相同点:结合《夜上受降城闻笛》中“一夜征人尽望乡”与《行军九日思长安故园》中“遥怜故园菊”可知,两首诗均通过“望乡”“怜故园”等意象,直接抒发了征人对故乡的深切思念之情。
不同点:结合《行军九日思长安故园》后两句“遥怜故园菊,应傍战场开”可知,诗人由故园之菊联想到菊花傍战场开放的景象,暗喻长安故园仍处于战乱之中。由此可知,此诗在思乡之外,更寄托了对战乱中人民的同情与对和平的渴望,情感层次更为丰富。
21.【答案】例文:
上初中,我有了新勇气
小学时,我总躲在教室角落,像一株不敢开花的含羞草。老师提问,我低头数手指;同学谈笑,我默默翻书页。不是不想参与,只是害怕说错,怕那几秒的安静和随之而来的笑声——它们曾让我在众目睽睽下红了脸,也关上了心门。
初一开学第一周,语文老师宣布:每天课前五分钟,轮流演讲。我的心一下子沉到谷底。轮到我的那天,清晨的阳光刚爬上窗台,我却手心冰凉,稿纸被攥得皱如枯叶。站在讲台边,喉咙发紧,腿微微发抖,仿佛全班的目光都化作细针扎在我身上。
就在我几乎要转身逃开时,同桌悄悄朝我竖起大拇指,眼睛亮亮的,像盛着一小片星光。老师也温和地说:“别急,我们等你。”我深吸一口气,声音虽轻,却终于开了口。起初磕绊,渐渐流畅,说到家乡的小河时,竟忘了紧张。话音落下,教室里响起掌声——不热烈,却真诚。那一刻,我忽然觉得,原来被听见,并不可怕。
自那以后,我开始试着举手回答问题,哪怕答案未必完美;主动加入小组讨论,分享自己的想法;甚至报名参加了班级朗诵比赛。每一次开口,都像推开一扇新的门,门外不再是嘲笑,而是理解与回应。原来,勇气不是天生的铠甲,而是在一次次“试试看”中悄然生长的翅膀。
如今回望那个站在讲台上颤抖的自己,我依然会心头微颤,但更多的是感激——感激那个没有逃跑的瞬间,感激那些愿意等待我的人。上初中,我拥有的不只是新课本、新教室,更是一份崭新的勇气:它让我敢于表达,敢于犯错,敢于做真实的自己。
这勇气,或许微小,却足以照亮少年前行的路。
【详解】本题考查半命题作文。
审题立意:本题为半命题作文,核心在于“新”字,需紧扣“上初中”这一人生新阶段带来的变化展开。题目中的提示语明确指出“新环境、新老师、新同学”可能带来“新故事、新发现、新感受、新愿望”,因此立意应聚焦于初中生活引发的积极转变或成长体验。横线处所填词语是文章的“文眼”,决定写作方向。可写具体的人,如“朋友”。也可写抽象的成长成果,如“勇气”“责任”“目标”。关键在于避免泛泛而谈“新”,而要通过真实细节展现“如何新”“为何新”。最佳立意应体现“变”与“悟”:从陌生到融入,从依赖到独立,从迷茫到坚定等。例如,填“底气”,可写在课堂发言被鼓励后重拾自信;填“牵挂”,可写住校后第一次理解父母的不易。总之,立意要小中见大,以真情实感折射初中生活的独特意义,彰显少年成长的精神内核。
选材构思:若题目补充为《上初中,我有了新勇气》,可选取一次突破自我的经历:开学不久,语文老师鼓励大家参与课前演讲,我因小学时口吃被嘲笑而极度抗拒。但在同桌悄悄递来写着“你可以的”纸条、老师温和目光的注视下,终于颤抖着走上讲台。虽然声音发抖、手心冒汗,但讲完后掌声响起的那一刻,内心涌起从未有过的自豪。此后,我开始主动举手回答问题,甚至报名参加朗诵比赛。素材重点刻画登台前的心理挣扎、过程中的细节“如攥皱的稿纸、发烫的耳根”和成功后的心理变化,突出“勇气”如何从微光成长为力量。
若写《上初中,我有了新视角》,可写原本讨厌数学,却因老师用生活实例讲解方程,突然发现数字背后的逻辑之美,从此学会用理性眼光看待问题。选材贵在真实、独特、有细节支撑,避免堆砌空洞抒情,确保“新”有来源,“变”有过程,“感”有依托。
文言语句
方法提示
解释
学而时习之
组词法
(1)__________
不亦说乎
文言现象法:通假字
(2)__________
为人谋而不忠乎
查阅字典法:①谋划。②商议。③图谋。④咨询。
(3)__________
故旧不遗
语境分析法:结合前文的“故旧”。
(4)__________
相关试卷
这是一份陕西省咸阳市实验中学2025-2026学年七年级上学期期中语文试题(含答案及解析),共14页。试卷主要包含了基础知识综合,名句名篇默写,名著阅读,现代文阅读,文言文阅读,诗歌阅读,写作等内容,欢迎下载使用。
这是一份陕西省榆林市2025-2026学年七年级上学期期中考试语文试题+,共6页。
这是一份陕西省陕西多校联考2024-2025学年七年级上学期期末 语文试题(含解析),共31页。试卷主要包含了请确认语段中加点字的读音,鲁迅人生道路中的“离”,孙悟空取经道路中的“离”等内容,欢迎下载使用。
相关试卷 更多
- 1.电子资料成功下载后不支持退换,如发现资料有内容错误问题请联系客服,如若属实,我们会补偿您的损失
- 2.压缩包下载后请先用软件解压,再使用对应软件打开;软件版本较低时请及时更新
- 3.资料下载成功后可在60天以内免费重复下载
免费领取教师福利

