搜索
      上传资料 赚现金

      最新版高考物理【一轮复习】精品讲义练习资料合集 (3)

      • 578.06 KB
      • 2025-11-24 11:22:58
      • 14
      • 0
      • 实事求是运
      加入资料篮
      立即下载
      最新版高考物理【一轮复习】精品讲义练习资料合集 (3)第1页
      1/20
      最新版高考物理【一轮复习】精品讲义练习资料合集 (3)第2页
      2/20
      最新版高考物理【一轮复习】精品讲义练习资料合集 (3)第3页
      3/20
      还剩17页未读, 继续阅读

      最新版高考物理【一轮复习】精品讲义练习资料合集 (3)

      展开

      这是一份最新版高考物理【一轮复习】精品讲义练习资料合集 (3),共20页。试卷主要包含了电势差,等势面等内容,欢迎下载使用。
      一、电势差
      1.定义:电场中两点之间电势的差值,也叫作电压.UAB=φA-φB,UBA=φB-φA,UAB=-UBA.
      2.电势差是标量,有正负,电势差的正负表示电势的高低.UAB>0,表示A点电势比B点电势高.
      3.单位:在国际单位制中,电势差与电势的单位相同,均为伏特,符号是V.
      4.静电力做功与电势差的关系
      (1)公式:WAB=qUAB或UAB=eq \f(WAB,q).
      (2)UAB在数值上等于单位正电荷由A点移到B点时静电力所做的功.
      二、等势面
      1.定义:电场中电势相同的各点构成的面.
      2.等势面的特点
      (1)在同一等势面上移动电荷时静电力不做功.
      (2)等势面一定跟电场线垂直,即跟电场强度的方向垂直.
      (3)电场线总是由电势高的等势面指向电势低的等势面.
      技巧点拨
      一、电势差的理解
      1.电势差反映了电场的能的性质,决定于电场本身,与试探电荷无关.
      2.电势差可以是正值也可以是负值,电势差的正负表示两点电势的高低,且UAB=-UBA,与零电势点的选取无关.
      3.电场中某点的电势在数值上等于该点与零电势点之间的电势差.
      二、静电力做功与电势差的关系
      1.公式UAB=eq \f(WAB,q)或WAB=qUAB中符号的处理方法:
      把电荷q的电性和电势差U的正负代入进行运算,功为正,说明静电力做正功,电荷的电势能减小;功为负,说明静电力做负功,电荷的电势能增大.
      2.公式WAB=qUAB适用于任何电场,其中WAB仅是电场力做的功,不包括从A到B移动电荷时其他力所做的功.
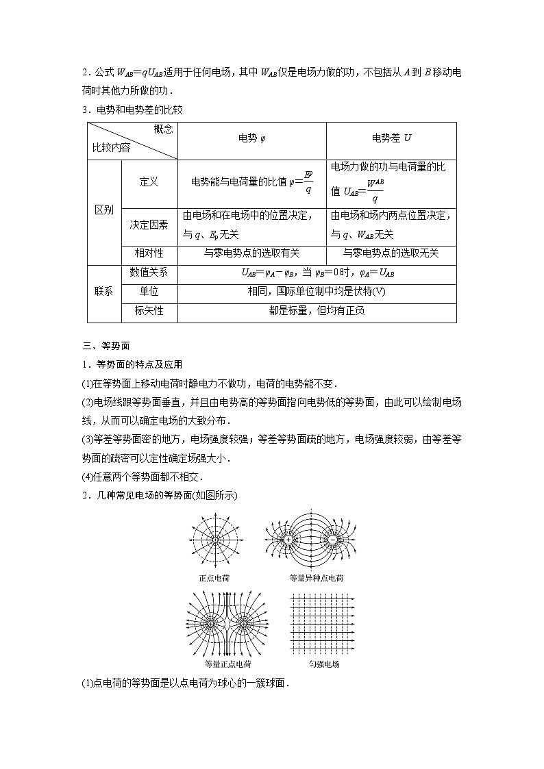
      3.电势和电势差的比较
      三、等势面
      1.等势面的特点及应用
      (1)在等势面上移动电荷时静电力不做功,电荷的电势能不变.
      (2)电场线跟等势面垂直,并且由电势高的等势面指向电势低的等势面,由此可以绘制电场线,从而可以确定电场的大致分布.
      (3)等差等势面密的地方,电场强度较强;等差等势面疏的地方,电场强度较弱,由等差等势面的疏密可以定性确定场强大小.
      (4)任意两个等势面都不相交.
      2.几种常见电场的等势面(如图所示)
      (1)点电荷的等势面是以点电荷为球心的一簇球面.
      (2)等量异种点电荷的等势面:点电荷的连线上,从正电荷到负电荷电势越来越低,两点电荷连线的中垂线是一条等势线.
      (3)等量同种点电荷的等势面
      ①等量正点电荷连线的中点电势最低,两点电荷连线的中垂线上该点的电势最高,从中点沿中垂线向两侧,电势越来越低.
      ②等量负点电荷连线的中点电势最高,两点电荷连线的中垂线上该点的电势最低.从中点沿中垂线向两侧,电势越来越高.
      (4)匀强电场的等势面是垂直于电场线的一簇平行等间距的平面.
      例题精练
      1.(瑶海区月考)关于电势差的说法中,正确的是( )
      A.两点间的电势差等于电荷从其中一点移到另一点时,电场力所做的功
      B.1C正电荷从电场中一点移动到另一点,如果电场力做了1J的功,这两点间的电势差就是1V
      C.在两点间移动电荷时,电场力做功的多少跟这两点间的电势差无关
      D.两点间的电势差的大小跟放入这两点的电荷的电量成反比
      2.(青羊区校级模拟)关于静电场的电势、电势差和电场强度,下列说法正确的是( )
      A.电场强度的方向不一定处处与等势面垂直
      B.电势为零的地方,电场强度可以不为零
      C.随着电势逐渐降低,电场强度的大小逐渐减小
      D.U=Ed适用于任意电场
      随堂练习
      1.(张掖期末)如图所示,在两等量的异种点电荷形成的静电场中,K、M、L分别表示三个等势面。一带正电的粒子从a点射入电场,粒子的重力不计,粒子运动的轨迹如图中实线所示,下列说法正确的是( )
      A.带电粒子运动到c点时,电场力的方向垂直于等势面L向右
      B.带电粒子从a点运动到c点的过程中,电场力做正功
      C.该粒子在a点的电势能要比在b点的电势能大
      D.等势面K、M、L相比较,等势面L的电势最高
      2.(永州期末)如图所示,实直线是某点电荷电场中的一条电场线,虚线是该电场中的三条等势线,由图可知下列正确的是( )
      A.该点电荷是负电荷
      B.M点的场强一定大于N点的场强
      C.M点的电势一定低于N点的电势
      D.某电荷在M点或N点具有的电势能与零电势的选取无关
      3.(西城区期末)图表示某电场等势面的分布情况。将某一试探电荷先后放置在电场中的A点和B点,它所受电场力的大小分别为FA、FB,电势能分别为EpA、EpB,下列关系式正确的是( )
      A.FA>FBB. FA <FBC.EpA >EpBD.EpA <EpB
      综合练习
      一.选择题(共15小题)
      1.(朝阳区期末)真空中某带正电的点电荷的等势面分布如图所示,图中相邻等势面的半径差相等。下列选项正确的是( )
      A.相邻等势面间的电势差相等
      B.P点的场强比Q点的场强大
      C.P点电势比Q点电势低
      D.检验电荷在P点比在Q点的电势能大
      2.(嘉定区期末)在“DIS描绘电场等势线”的实验中,关于电源和导电纸,下列说法正确的是( )
      A.应选用6V的交流电源 导电纸有导电物质的一面朝上
      B.应选用6V的直流电源 导电纸有导电物质的一面朝上
      C.应选用6V的交流电源 导电纸有导电物质的一面朝下
      D.应选用6V的直流电源 导电纸有导电物质的一面朝下
      3.(宁县校级期末)某电场中等势面分布如图所示,图中虚线表示等势面,过a、c两点的等势面电势分别为40V和10V,则a、c连线的中点b处的电势应( )
      A.肯定等于25VB.大于25V
      C.小于25VD.可能等于25V
      4.(嘉定区校级月考)如图为某电场等势面的分布情况,则下列说法正确的是( )
      A.A点的电场强度大于B点的电场强度
      B.放在A、B两点的所有电荷的电势能均相等
      C.质子在A、B两点的电势能相等且为负值
      D.若把电子从b等势面移动到e等势面,则静电力做功﹣15eV
      5.(二七区校级月考)在静电场中,一个电荷量q=2.0×10﹣9C的负电荷从A点移动到B点,在这过程中,电场力做的功为4.0×10﹣5J。A、B两点间的电势差为( )
      A.2×10﹣4VB.2×104VC.4×104VD.﹣2×104V
      6.(沙坪坝区校级月考)如图为某小山的等高线图,地理中的等高线与物理中的等势线具有相似之处,关于等高线图和等势线图,下列说法正确的是( )
      A.若该图为等势线,B点电势低于A点电势
      B.若该图为等势线,相对于A点,B点附近电势下降得更快
      C.若该图为等势线,将一负电荷从A点移动到B点,电势升高,电势能增大
      D.若该图为等高线,同一物体在C点的重力势能大于在B点的重力势能
      7.(曾都区校级期中)关于电势差的计算公式,下列说法正确的是( )
      A.电势差的公式UAB=说明两点间的电势差UAB与电场力做功WAB成正比,与移动电荷的电荷量q成反比
      B.把电荷从A点移动到B点电场力做正功,则有UAB>0
      C.电场中A、B两点间的电势差UAB等于把正电荷q从A点移动到B点时电场力所做的功
      D.电势差的公式UAB=中,UAB与移动电荷的电荷量q无关
      8.(福建期中)下列关于电场线和等势面的说法中,正确的是( )
      A.电场线与等势面不可相交
      B.电场线与等势面互相垂直
      C.电场线由电势低的等势面指向电势高的等势面
      D.同一电场中的任何两个等势面总是互相平行的
      9.(润州区校级期中)下面是某同学对电场中的一些概念及公式的理解,其中正确的是( )
      A.由E=知,电场中某点的电场强度与试探电荷所带的电荷量成反比
      B.由E=k知,电场中某点的电场强度仅与场源电荷所带的电荷量有关
      C.由UAB=知,带电荷量为1C的正电荷,从A点移动到B点克服电场力做功为1J,则A、B两点间的电势差为﹣1V
      D.由C=知,电容器的电容与其所带电荷量成正比,与两极板间的电压成反比
      10.(临渭区校级月考)下列关于等势面的说法,不正确的是( )
      A.匀强电场的等势面是垂直于电场线的一簇平面
      B.等势面一定跟电场线垂直,即跟场强方向垂直
      C.在同一等势面上移动电荷时,一定不受电场力作用,所以电场力做功为零
      D.点电荷电场的等势面是以点电荷为球心的一簇球面
      11.(河南月考)电场是电荷及变化磁场周围空间里存在的一种特殊物质。这种物质与通常的实物不同,它虽然不是由分子原子所组成的,但它却是客观存在的特殊物质。下列关于电场电场线和等势面的描述中正确的是( )
      A.电场强度为零的地方,电势一定为零
      B.在静电场中,电势降低的方向一定是电场的方向
      C.电势差和电势能都由电场本身决定,与电场中所放电荷无关
      D.电场线和等势面都是为描述电场而引入的,且两者一定互相垂直
      12.(济宁期末)一电荷量为1×10﹣9C的负电荷从电场中的A点移至B点克服电场力做功为2×10﹣6J,从A点移至C点电场力做功为3×10﹣6J,则B、C间的电势差为( )
      A.1000VB.﹣1000VC.5000VD.﹣5000V
      13.(昌平区期末)电荷量为q的电荷在电场中从A点移到B点,电场力做功为W,由此可计算出A、B点两点间的电势差为U;若让电荷量为2q的电荷在电场中从A点移到B点,下列说法正确的是( )
      A.电场力做功仍为W
      B.电场力做功为
      C.A、B两点间的电势差仍为U
      D.A、B两点间的电势差为
      14.(茶陵县校级月考)将一个电荷量为q的正电荷在匀强电场中从A点移到B点,电场力做功W,则A、B两点之间的电势差等于( )
      A.B.C.qWD.0
      15.(梅河口市校级模拟)如图所示,三条虚线分别表示电场中的三个等势面,且相邻等势面之间的电势差相等;实线为一电子仅在电场力作用下的运动轨迹,M、N分别是轨迹与1、3等势面的交点,下列说法正确的是( )
      A.1、3等势面之间区域,左端的电场强度大
      B.三个等势面中,1的电势最高
      C.电子在M点时的电势能比在N点时的大
      D.电子通过M点时的动能比通过N点时的大
      二.多选题(共20小题)
      16.(甲卷)某电场的等势面如图所示,图中a、b、c、d、e为电场中的5个点,则( )
      A.一正电荷从b点运动到e点,电场力做正功
      B.一电子从a点运动到d点,电场力做功为4eV
      C.b点电场强度垂直于该点所在等势面,方向向右
      D.a、b、c、d四个点中,b点的电场强度大小最大
      17.(大理州一模)如图为某电场等势面的分布情况,则下列说法正确的是( )
      A.放在A、B两点的所有电荷的电势能均相等
      B.A点的电场强度大于B点的电场强度
      C.a粒子在d等势面的电势能是﹣20eV
      D.若把电子从b等势面移动到e等势面,则静电力做功15eV
      18.(张家口月考)把带电量为q=3.2×10﹣5C的正点电荷由电场中的A点移到B点,电场力做功WAB=9.6×10﹣5J,由B点移到C点,电场力做功WBC=﹣1.6×10﹣4J,若规定A点电势为0,则( )
      A.B点电势为﹣3V
      B.C点电势为﹣2V
      C.A、C间电势差UAC=8V
      D.把带电量为q=3.2×10﹣5C的点电荷放在C点,该电荷的电势能为6.4×10﹣5J
      19.(郑州期中)如图所示,虚线A、B、C表示某电场中的三个等势面,相邻等势面间的电势差相等,一电子从右侧垂直等势面A向左进入电场,运动轨迹与等势面分别交于a、b、c三点,若电子仅受到电场力作用,其在a、b、c三点的速度大小分别为va、vb、vc,则( )
      A.三个等势面的电势大小为中φC<φB<φA
      B.电子由a到b电场力做功小于由b到c电场力做功
      C.电子在a、b、c三点的电势能关系EpA>EpB>EpC
      D.电子在a、b、c三点的速度关系va>vb>vc
      20.(青羊区校级月考)下面是某同学对电场中的一些概念及公式的理解,其中正确的是( )
      A.由 E=知,电场中某点的电场强度与检验电荷所带的电荷量成反比
      B.由C=知,对于确定的电容器,它所带的电荷量跟它两极板间所加电压的比值保持不变
      C.由UAB=知,带电荷量为1C的正电荷,从A点移到B点克服电场力做功为1J,则A、B两点间的电势差为﹣1V
      D.由 E=知,只要带电体电荷量为Q,在距离r处激发的电场都能用此公式计算场强大小E
      21.(沙坪坝区校级月考)如图所示,虚线a、b、c代表电场中的三个等势面,实线为一带正电的质点仅在电场力的作用下通过该区域时的运动轨迹,P、Q为这条轨迹上先后经过的两个点,由此可知( )
      A.三个等势面中,a电势最高
      B.质点在Q点时,加速度较大
      C.带电质点通过P点时动能较大
      D.质点通过Q时电势能较小
      22.(丰台区期中)如图所示既可以看成是用来描述山坡地势的等高线图,也可以看成是用来描述电场中电势高低的等势线图。若该图为等势线图,下列说法正确的是( )
      A.M点的电势比N点高B.M点的电势比P点低
      C.a侧的电势降落比b侧慢D.a侧的电场强度比b侧大
      23.(秦都区校级月考)关于电场强度、电势、电势差和等势面,下列说法正确的是( )
      A.电场强度为零处电势一定为零
      B.电势为零处电场强度一定为零
      C.在匀强电场中,同一条直线上两点间的电势差与这两点间的距离成正比
      D.在匀强电场中,任意两相邻的等势面(电势差相等)之间的距离相等
      24.(洛阳期末)如图所示,在电场中,任意取一条电场线,电场线上的a、b、c相邻两点间距相等。则下列判断正确的是( )
      A.a点场强一定大于b点场强
      B.a点电势一定高于b点电势
      C.a、b两点间的电势差一定等于b、c两点间的电势差
      D.a、b两点间电势差等于单位正电荷由a点沿任意路径移到b点的过程中电场力做的功
      25.(新洲区期末)两个等量同种电荷固定于光滑水平面上,其连线的中垂线上有A、B、C三点,如图所示。一个比荷为2C/kg的小物块从该水平面内的C点静止释放,其运动的v﹣t图象如图所示,其中B点处为整条图线切线斜率最大的位置(图中标出了该切线)。则下列说法中正确的是( )
      A.在A、B、C三点中,B点电场强度最大,其电场强度E=1V/m
      B.由C到A的过程中,物块的电势能先增大后减小
      C.由C到A的过程中,电势逐渐升高
      D.B、A两点电势差UBA=5V
      26.(贵阳期末)如图所示,匀强电场的方向水平向右。一个质量为m、电荷量为q的粒子从A点与电场方向成60°夹角射入电场,粒子运动到B点时,速度方向与电场方向的夹角为30°.已知该粒子在A点的速度大小为v0,不计粒子重力。则下列说法正确的是( )
      A.该粒子一定带正电
      B.该粒子从A运动到B过程电场力做功为
      C.该粒子从A运动到B电势能减少了
      D.A、B两点的电势差为
      27.(从江县期末)如图所示,虚线为某点电荷电场的等势面,现有两个比荷(即电荷量与质量之比)相同的带电粒子(不计重力)以相同的速率从同一等势面的a点进入电场后沿不同的轨迹1和2运动,则可判断( )
      A.两个粒子电性相同
      B.经过b、d两点时,两粒子的加速度的大小相同
      C.经过b、d两点时,两粒子的速率相同
      D.经过c、e两点时,两粒子的速率相同
      28.(福州模拟)如图中的虚线为某电场的等势面,有两个带电粒子(重力不计),以不同的速率,沿不同的方向,从A点飞入电场后,沿不同的径迹1和2运动,由轨迹可以判断( )
      A.两粒子的电性一定相同
      B.粒子1的动能先减小后增大
      C.粒子2的电势能减小先后增大
      D.经过B、C两点时两粒子的速率可能相等
      29.(宣化区校级月考)对于电场中A、B两点,下列说法中正确的是( )
      A.电势差的定义式,说明两点间的电势差UAB与电场力做功WAB成正比,与移动电荷的电荷量q成反比
      B.把正电荷从A点移到B点电场力做正功,则有UAB>0
      C.电势差的定义式中,UAB与移动电荷的电荷量q无关
      D.电场中A、B两点间的电势差UAB等于把正电荷q从A点移动到B点时电场力做的功
      30.(广州月考)如图,电荷量分别为+q和﹣q的点电荷固定在正方体的两个顶点上,a、b、c、d是正方体的另外四个顶点,则( )
      A.a、c两点电场强度相同B.c、d两点电场强度相同
      C.a、b、c、d四点电势相等D.电势差Uad=Ubc
      31.(于都县校级月考)空间某区域电场线分布如图所示,带正电小球(质量为m,电荷量为q)在A点速度为v1,方向水平向右,运动到B点速度为v2,v2与水平方向间夹角为α,A、B间高度差为H,以下判断正确的是( )
      A.A、B两点间电势差U=m(v22/2﹣v12/2﹣gH)/q
      B.小球由A运动到B时,电势能减少mv22﹣mv12
      C.小球由A运动到B时,电场力做的功为mv22﹣mv12﹣mgH
      D.小球的重力在B点的瞬时功率为mgv2sinα
      32.(临河区校级月考)图中所示是一种电四极子,4个点电荷分布于正方形的四个顶点,带电量均为q,两个为正电荷,两个为负电荷,O为电四极子的中心,OP为水平直线,且与电四极子的一边平行,则下列说法正确的是( )
      A.P点场强方向垂直OP向上
      B.O点电势比P点电势高
      C.O点场强小于P点场强
      D.将一个正电荷沿OP连线从O移动到P点,电场力做正功,电势能减小
      33.(泉州月考)如图所示,长为L,倾斜为θ的光滑绝缘斜面处于电场中。一带电量为+q,质量为m的小球,以初速度v0由斜面底端的A点开始沿斜面上滑,到达斜面顶端的速度仍为v0,则( )
      A.小球在B 点的电势能一定大于小球在A 点的电势能
      B.A、B两点的电势差一定为
      C.若电场是匀强电场,则该电场的场强的最小值一定是
      D.小球由A点运动到B点一定是匀速运动
      34.(西安区期中)图中虚线为一组间距相等的同心圆,圆心处固定一带正电的点电荷。一带电粒子以一定初速度射入电场,实线为粒子仅在电场力作用下的运动轨迹,a、b、c三点是实线与虚线的交点。则该粒子( )
      A.带正电
      B.在b点的电势能大于在c点的电势能
      C.由a点到b点的动能变化等于由b点到c点的动能变化
      D.由a点到b点的动能变化大于由b点到c点的动能变化
      35.(天门期中)在静电场中,下列说法正确的是( )
      A.电场力的方向就是电场强度的方向
      B.沿着电场的方向,电势是降低的
      C.如电场线是互相平行、方向相同的直线,则该电场是匀强电场
      D.等差等势面越密的地方场强越大
      三.填空题(共10小题)
      36.(肥东县校级期末)如图为一孤立带电导体在周围空间激发的电场中电场线与等势面的分布图,等势面由导体周围越向外画,越接近于 形状。
      37.(浦东新区期末)将一带电荷量为q=+1.0×10﹣9C的检验电荷,从电场中的A点移到B点,电场力做功3.0×10﹣7J,从B点移到C点,克服电场力做功4.0×10﹣7J。则A、B、C三点中,电势最高的是 点,A、C两点间的电势差UAC= V。
      38.(巴楚县校级期末)UBA大于零,说明A点的电势小于B点的电势。 (判断对错)
      39.(秦都区校级月考)A、B为电场中的两点,如果把q=2×10﹣7C的正电荷从A点移到B点,电场力所做正功为8×10﹣6J,那么q的电势能减少了 J,A、B两点的电势差为 V。
      40.(松江区二模)“用DIS描绘电场的等势线”实验装置如图,本实验首选使用的是 传感器;木板上有白纸、导电纸和复写纸,最上面的应该是 纸。
      41.(普陀区二模)在“用DIS描绘电场的等势线”的实验中,将导电纸、复写纸和白纸在平整的木板上依次铺放好,其中铺在最上面的是 ,本实验中使用的传感器是 。
      42.(闵行区一模)图中虚线a、b、c、d、f代表匀强电场内间距相等的组等势面,已知平面b上的电势为2V.一电子经过a平面时的动能为10eV,从a到d的过程中克服电场力所做的功为6eV.则电势为零的等势面是 ,电子经过c平面时的动能为 eV。
      43.(黄浦区一模)如图所示,三条平行等距的虚线表示电场中的三个等势面,电势值分别为﹣10V、0V、10V,实线是一带电粒子(只受电场力)的运动轨迹,a、c为轨迹上的两点,粒子的带电量为2×10﹣9C.则粒子带 电,粒子从a点运动到c点电场力做功为 J
      44.(阿瓦提县校级期中)电场线跟等势面 ,并且由电势 的等势面指向电势 的等势面。
      45.(凉州区校级月考)如图所示为某电场中的等势面,则UAC= ,UCB= .
      四.实验题(共5小题)
      46.(上海学业考试)在“描绘等量异种电荷等势线”的实验中:
      (1)实验中需要使用 传感器。
      (2)红、黑表笔分别接在d、f时,Udf<0,则红表笔不动,黑表笔接在e点时,Ude 0(填写“>”、“<”或“=”)。
      (3)请画出f点所在的等势面。
      (4)实验中实际测得的是 。
      (A)等量同种电荷的等势面
      (B)等量异种电荷的等势面
      (C)稳恒电流场中的等势面
      (D)变化电流场中的等势面
      47.(永州模拟)在“DIS描绘电场等势线”的实验中,
      (1)给出下列器材,电源应选用 ,传感器应选用 (用字母表示)。
      A.6V的交流电源
      B.6V的直流电源
      C.电流传感器
      D.电压传感器
      (2)按图1示连接电路。在电极A、B的连线上等距离的取a、b、c、d、e共5个基准点。
      (a)已知传感器正接线柱的电势高于负接线柱时,计算机读数显示为正。若在图1中连接传感器正接线柱的红探针接触a点,连接负接线柱的黑探针接触b点时,读数为正,则可以判断电极A接在电源的 极上(选填“正”或“负”)。
      (b)在寻找基准点e的等势点时,将红探针固定于e点,黑探针在纸上移动,当移动到某点时读数为负,为了找到基准点e的等势点,则黑探针应平行于A、B连线向 (选填“A”或“B”)端移动。
      (3)如果将红探针固定在电极A上,黑探针沿AB连线移动,每移动一小段相等距离记录一次传感器读数,以到A的距离x为横坐标,传感器读数y为纵坐标,作出的图可能为图2中的 。
      48.(嘉定区校级月考)用“DSI描绘等量异种点电荷电场中平面上的等势线”的实验。
      (1)该实验的电源应选用6V 电源(选填:“直流”或“交流”)。
      (2)在平整木板上铺有白纸、导电纸和复写纸,最上面的应该是 纸。
      (3)实验时,当两只探针如图a放置,对应计算机实验界面显示如图b,则此时两只探针对应的点在 (选填“同一条”或“不同的”)等势线上。
      49.(威远县校级期中)电火花打点计时器都是使用 (填“交流”或“直流”)电源的计时仪器,其工作的电压是 V。当电源频率是50Hz时,它每隔 s打一个点。在测定匀变速直线运动的加速度实验中,开始释放小车时,应使小车 (填“靠近”或“远离”)打点计时器。
      50.(浦东新区校级期中)“用DIS描绘电场的等势线”的,实验装置示意图如图所示。
      (1)本实验的方法是用在导电纸上形成的电流场类比模拟 的静电场来做实验的。实验操作时,需在平整的木板上从下往上依次铺放(填选项的字母) ;
      (A)导电纸、复写纸、白纸
      (B)白纸、导电纸、复写纸
      (C)导电纸、白纸、复写纸
      (D)白纸、复写纸、导电纸
      (2)在电场中等势线的描绘实验中所用灵敏电流表的指针偏转的方向与电流的关系是:当电流从正接线柱流入电表时,指针偏向正接线住柱一侧。某同学用这个电表探测基准点2两侧的等势点时,把接电表正接线柱(红色)的E1触在基准点2上,把接负接线柱的E2接触在纸上某一点,如图所示,若发现电表的指针偏向正接线柱一侧,E2向 移动。
      (3)在描绘等势线的实验中,若把实验中的圆柱形电极改为长方体电极,会不会影响电极附近的等势线的形状: (填“会”或“不会”);若将电源电压提高为原来的2倍,则描绘得到的等势线形状与原来 (“相同”或“不同”)。
      五.计算题(共3小题)
      51.(滕州市校级月考)把带电荷量2×10﹣8C的正点电荷从无限远处移到电场中A点,要克服电场力做功2×10﹣6J,若把该电荷从电场中B点移到无限远处,电场力做功8×10﹣6J,取无限远处电势为零。求:
      (1)A点的电势;
      (2)A、B两点的电势差;
      (3)若把2×10﹣5C的负电荷由A点移到B点的过程中所做的功。
      52.(日照期中)将电荷量为3×10﹣8C的负点电荷从静电场中的A点移到B点的过程中,静电力做功1.5×10﹣7;将该点电荷从B点移到C点过程中,克服静电力做功9×10﹣8J,由此可知电场中A、C两点间的电势差为多大?
      53.(贵阳期末)如图所示,在匀强电场中,将电荷量为﹣6×10﹣6C的点电荷从电场中的A点移到B点,静电力做了﹣1.2×10﹣5J的功;再从B点移到C点,静电力做了1.2×10﹣5J的功。已知电场的方向与△ABC所在的平面平行。
      (1)求A、B间和A、C间的电势差UAB、UAC;
      (2)请在图中画出过B点的一条电场线(标出方向),并说明理由。
      概念
      比较内容
      电势φ
      电势差U
      区别
      定义
      电势能与电荷量的比值φ=eq \f(Ep,q)
      电场力做的功与电荷量的比值UAB=eq \f(WAB,q)
      决定因素
      由电场和在电场中的位置决定,与q、Ep无关
      由电场和场内两点位置决定,与q、WAB无关
      相对性
      与零电势点的选取有关
      与零电势点的选取无关
      联系
      数值关系
      UAB=φA-φB,当φB=0时,φA=UAB
      单位
      相同,国际单位制中均是伏特(V)
      标矢性
      都是标量,但均有正负

      相关试卷

      最新版高考物理【一轮复习】精品讲义练习资料合集 (3):

      这是一份最新版高考物理【一轮复习】精品讲义练习资料合集 (3),共18页。试卷主要包含了电流形成的条件,电流的标矢性等内容,欢迎下载使用。

      最新版高考物理【一轮复习】精品讲义练习资料合集 (3):

      这是一份最新版高考物理【一轮复习】精品讲义练习资料合集 (3),共17页。试卷主要包含了牛顿第一定律,惯性,30m、斜面长度为0等内容,欢迎下载使用。

      最新版高考物理【一轮复习】精品讲义练习资料合集 (3):

      这是一份最新版高考物理【一轮复习】精品讲义练习资料合集 (3),共75页。试卷主要包含了静电力做功的特点,电势能,电势等内容,欢迎下载使用。

      资料下载及使用帮助
      版权申诉
      • 1.电子资料成功下载后不支持退换,如发现资料有内容错误问题请联系客服,如若属实,我们会补偿您的损失
      • 2.压缩包下载后请先用软件解压,再使用对应软件打开;软件版本较低时请及时更新
      • 3.资料下载成功后可在60天以内免费重复下载
      版权申诉
      若您为此资料的原创作者,认为该资料内容侵犯了您的知识产权,请扫码添加我们的相关工作人员,我们尽可能的保护您的合法权益。
      入驻教习网,可获得资源免费推广曝光,还可获得多重现金奖励,申请 精品资源制作, 工作室入驻。
      版权申诉二维码
      欢迎来到教习网
      • 900万优选资源,让备课更轻松
      • 600万优选试题,支持自由组卷
      • 高质量可编辑,日均更新2000+
      • 百万教师选择,专业更值得信赖
      微信扫码注册
      手机号注册
      手机号码

      手机号格式错误

      手机验证码 获取验证码 获取验证码

      手机验证码已经成功发送,5分钟内有效

      设置密码

      6-20个字符,数字、字母或符号

      注册即视为同意教习网「注册协议」「隐私条款」
      QQ注册
      手机号注册
      微信注册

      注册成功

      返回
      顶部
      学业水平 高考一轮 高考二轮 高考真题 精选专题 初中月考 教师福利
      添加客服微信 获取1对1服务
      微信扫描添加客服
      Baidu
      map