搜索
      上传资料 赚现金

      安徽省皖江名校联盟2025-2026学年高三上学期11月期中考试生物试卷

      • 9.23 MB
      • 2025-11-23 14:41:39
      • 21
      • 0
      • 教习网6560351
      加入资料篮
      立即下载
      安徽省皖江名校联盟2025-2026学年高三上学期11月期中考试生物试卷第1页
      1/13
      安徽省皖江名校联盟2025-2026学年高三上学期11月期中考试生物试卷第2页
      2/13
      安徽省皖江名校联盟2025-2026学年高三上学期11月期中考试生物试卷第3页
      3/13
      还剩10页未读, 继续阅读

      安徽省皖江名校联盟2025-2026学年高三上学期11月期中考试生物试卷

      展开

      这是一份安徽省皖江名校联盟2025-2026学年高三上学期11月期中考试生物试卷,共13页。试卷主要包含了选择题等内容,欢迎下载使用。




      生物参考答案
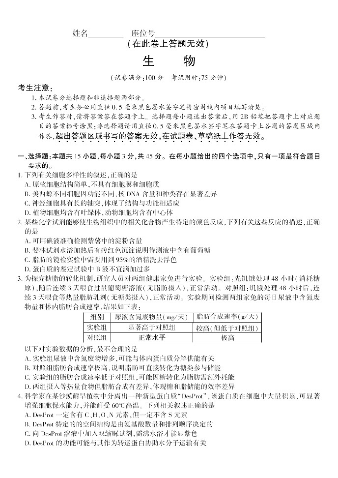
      一、选择题:本题共 15 小题,每小题 3 分,共 45 分。在每小题给出的四个选项中,只有一项是符合题目要求的。
      【答案】 C 【解析】原核细胞具有细胞膜和细胞质,只是没有成形的细胞核和具膜结构的细胞器, A 项错误; 同一生物体不同细胞的核 DNA 含量和种类基本相同,功能差异是基因选择性表达的结果, B 项错误;神经细胞长的轴突有利于远距离传递神经冲动,体现结构与功能相适应, C 项正确;植物细胞并非都有叶绿体(如根细胞),动物细胞也并非都有中心体(如成熟红细胞), D 项错误。
      【答案】 D 【解析】碘液与淀粉变蓝是定性检测,不能“准确” 测定含量,且紫薯有颜色,会有严重的颜色干扰, A 项错误;斐林试剂检测的是还原糖(包括葡萄糖、果糖、麦芽糖等),不一定是葡萄糖, B 项错误;苏丹Ⅲ 或苏丹Ⅳ 染脂肪后,用 50% 酒精洗去浮色,不是 95% 酒精, C 项错误;双缩脲试剂B 液 (CuSO ₄ 溶液) 过多会使 Cu2 ⁺ 在碱性环境中生成蓝色 Cu(OH)₂ 沉淀,掩盖紫色反应, D 项正确。
      【答案】 B 【解析】实验组在饥饿后虽摄入大量葡萄糖,但若缺乏必需氨基酸等营养,可能仍需分解自身蛋白质,导致含氮废物增加,符合逻辑, A 项正确;对照组的高脂肪合成速率源于直接储存摄入的脂肪,而非脂肪转化为糖类后再储能;脂肪无法直接转化为糖类参与储能,此结论不合理, B 项错误;糖转化为脂肪需消耗更多能量,导致实验组脂肪合成速率低于对照组,符合代谢规律, C 项正确;等热量下,脂肪更高效储存为脂肪(无需复杂转化),体现了糖与脂储能的效率差异, D 项正确。
      【答案】 D 【解析】所有蛋白质均含C、 H、 O、 N 元素,但S 元素的存在取决于是否含有半胱氨酸或甲硫氨酸等含硫氨基酸;题目未明确说明 DesPrt 不含S,因此“一定不含 S” 的结论缺乏依据, A 项错误。蛋白质的空间结构不仅由氨基酸数量、种类和排列顺序决定,还与其折叠方式(如二硫键、氢键等) 有关;选项B 忽略了空间结构的直接作用, B 项错误。双缩脲试剂检测蛋白质依赖肽键与 Cu2 ⁺ 的络合反应,常温下即可显紫色,无需沸水浴, C 项错误。题干指出 DesPrt 增强细胞保水能力。水分子可通过自由扩散或水通道蛋白运输,若 DesPrt 作为水通道蛋白,可提高细胞膜对水的通透性,从而保留水分, D 项正确。
      【答案】 A 【解析】根据教材 P42-43 可知:欧文顿实验的推测是细胞膜的主要组成成分中有脂质,细胞膜上磷脂的发现是后续科学家探究的成果。
      【答案】 D 【解析】据题意“过氧化物酶体的发生与线粒体” 可知A 项正确;据“能有效地清除细胞代谢
      过程中产生的过氧化氢及其他毒性物质” 可知:过氧化物酶体内存在过氧化氢酶,且在肝细胞中含量丰富, B、 C 项正确;据“膜性球囊状细胞器” 可知其属于生物膜系统,能产生囊泡,但核糖体没有膜结构,无法与膜发生融合, D 项错误。
      【答案】 A 【解析】从图片很容易发现:刚形成的溶酶体来源于高尔基体,而自噬体的形成来源于内质网,两者既有分工又有合作, A 项正确;无核糖体附着的内质网属于光面内质网, B 项错误;酶是蛋白质,一般在核糖体上合成, C 项错误;细胞自噬是细胞在不利的环境下的一种适应性行为,有着积极意义, D 项错误。
      【答案】 C 【解析】克隆猴的核 DNA 来自B 猴的体细胞核,但线粒体 DNA(细胞质遗传物质) 来自提供去核卵母细胞的A 猴; C 猴为代孕母体,仅提供发育环境,不贡献遗传物质, A 项错误。该技术说明高度
      题号
      1
      2
      3
      4
      5
      6
      7
      8
      答案
      C
      D
      B
      D
      A
      D
      A
      C
      题号
      9
      10
      11
      12
      13
      14
      15
      答案
      D
      A
      A
      C
      C
      D
      A
      分化的动物体细胞的细胞核具有全能性, B 项错误。克隆猴的核 DNA 完全来自B 猴的体细胞核,因此
      B 猴成纤维细胞核中的基因突变会直接传递给克隆猴,属于无性繁殖的遗传特性, C 项正确。代孕母体
      C 猴仅提供发育环境和营养物质,不影响克隆猴的基因型,遗传信息完全由核 DNA(来自 B 猴) 和线粒体
      DNA(来自 A 猴) 决定, D 项错误。
      【答案】 D 【解析】 ATP 驱动泵工作时, ATP 水解产生的磷酸基团与泵蛋白上的天冬氨酸残基共价结合(磷酸化),引起蛋白质构象变化,从而改变其对离子结合位点的朝向和亲和性,实现离子逆浓度转运,这是 ATP 驱动泵的典型工作机制, A 项正确。协同转运蛋白分为同向转运和反向转运,它本身不直接水解 ATP,而是利用另一种物质 (如 Na ⁺ 或H ⁺) 顺电化学梯度扩散释放的能量,来驱动目标物质逆浓度梯度运输。因此,对于被协同转运的目标物质来说,运输方式是主动运输,能量来源于离子梯度(即电化学势能), B 项正确。在植物叶绿体的类囊体膜上,光合电子传递链在光驱动下将H ⁺ 从基质泵入类囊体腔,这本质上也是一种光驱动的主动运输(建立质子动力势用于合成 ATP),因此类囊体膜上存在类似光驱动泵的机制,并参与光合作用, C 项正确。膜的功能特性是选择透过性,而流动性是膜的结构特性,不是功能特性;另外,说“蛋白质和磷脂分子都可以自由运动” 也不准确。虽然磷脂分子在膜平面可以较快运动,但许多膜蛋白的运动是受限的(例如与细胞骨架连接或与相邻细胞蛋白作用固定), D 项错误。
      【答案】 A 【解析】本题以红细胞的生成和死亡为情境考察人成熟红细胞的特征以及细胞的衰老和死亡的特点。成熟的红细胞中细胞核和复杂的细胞器退化,无法进行细胞分裂和相应的蛋白质合成, A 项错误。衰老细胞会出现细胞代谢相关酶活性下降,膜通透性改变,物质运输速率降低等特点, B 项正确。在生物体内,细胞的自然更新,某些被病原体感染的细胞的清除,也是通过细胞凋亡完成的。细胞凋亡对于多细胞生物体完成正常发育,维持内部环境的稳定以及抵御外界各种因素的干扰都起着非常关键的作用,故衰老的红细胞被巨噬细胞识别并吞噬清除属于细胞凋亡,正常的细胞衰老和凋亡有利于机体更好地实现自我更新, C、 D 项正确。
      【答案】 A 【解析】红绿色盲的致病基因频率在男、女群体中是相同,只是发病率不同。男性仅有 1 条 X 染色体,只要携带致病基因 (X ᵇ Y) 就会发病,因此男性发病率等于致病基因频率。女性有 2 条 X 染色体,需 2 条均携带致病基因 (X ᵇ X ᵇ) 才会发病,因此,女性发病率是致病基因频率的平方, A 项错误。若该男孩染色体数目正常,其基因型为X ᴮ Y(表型正常)。其母亲为红绿色盲患者,基因型是X ᵇ X ᵇ,理论上,只能产生含X ᵇ 的配子。男孩的X ᴮ 染色体只能来自母亲,说明其母亲产生配子时, X ᵇ 基因可能突变为X ᴮ 基因,符合逻辑, B 项正确。若男孩染色体数目异常但表现正常,其基因型为X ᴮ X ᵇ Y(多一条X 染色体)。该男孩的X ᴮ 染色体来自父亲(父亲基因型X ᴮ Y), X ᵇ 染色体来自母亲 (X ᵇ X ᵇ)。异常原因可能是父亲减数第一次分裂时, X ᴮ 与Y 染色体未分离,产生含X ᴮ Y 的精子,与母亲的X ᵇ 卵细胞结合形成受精卵, C 项正确。母亲 (X ᵇ X ᵇ) 与父亲 (X ᴮ Y) 再生女儿基因型为 X ᴮ X ᵇ,表现为携带者(不患病);儿子基因型为 X ᵇ Y,表现为患者,从避免孩子直接患病的角度,则建议生女孩, D 项正确。
      【答案】 C 【解析】亲本组合应为紫花 (MMNN)♀ × 红花 (mmNN)♂,杂交后 F1 为 MmNN(同时含 M、 N,开紫花)。若红花亲本为 MMnn(缺少 N),则 F1 为 MMNn,但此时 F2 表型比例为 3:1(紫花: 红花),与题目不符, A 项错误。根据 F2 比例为 5:1,红花 (mmNN) 占 1/6,推导含m 的花粉死亡率为 2/3(约 67%), B 项错误。 F2 中紫花基因型为 MMNN(纯合) 和 MmNN(杂合),概率分别为 1/3 和 1/2,纯合紫花概率为 2/5, C 项正确。含m 的花粉育性下降,导致m 基因传递减少,长期自然选择条件下M 基因频率会上升, D 项错误。
      【答案】 C 【解析】组合① (♀ 褐色斑 ×♂ 正常斑) 和② (♀ 正常斑 ×♂ 褐色斑) 为正、反交,两组F ₁ 均为正常斑,说明正常斑在子一代中稳定表现,褐色斑未显现,符合“显性性状在杂合子中表现” 的特点,可判断正常斑对褐色斑为显性性状, A 项正确;组合①和②的F ₂ 中,正常斑与褐色斑比例均接近 3:1(363:
      122 ≈ 3:1, 410:134 ≈ 3:1),该比例是常染色体显性遗传中 “杂合子自交 (Aa×Aa)” 的典型分离比 (3A_:1aa)。由此推测 F ₁ 均为杂合子 (Aa),且控制该性状的基因可能位于常染色体上, B 项正确;根据组合②的F ₁表型可知,该基因不可能位于Z 染色体上, C 项错误;如果控制该斑纹性状的基因位于性染色体同源区,则组合④的F ₂ 表型比例应为 7: 9, D 项正确。
      【答案】 D 【解析】当基因对数为 1(如 Aa),自交 1 代, AA:Aa:aa=1:2:1,纯合子 (AA+aa) 比例为
      1/2=50%;自交 2 代, Aa 比例为 (1/2)2,纯合子比例为 1-(1/2)2=3/4=75%;以此类推,自交 n 代,纯合子比例为 1-(1/2)ⁿ, A 项正确。 3 对杂合基因 (AaBbCc) 自交 2 代,对于每一对基因,自交 2 代后纯合子比例为 3/4,因基因独立遗传,后代中同时含有 3 对纯合基因的个体(即每对基因均为纯合) 比例为 (3/4)×(3/4)× (3/4)=(3/4)3, B 项正确。自交代数为 1 时, 1 对杂合基因 (Aa) 自交,纯合子比例为 1/2; 2 对杂合基因 (AaBb) 自交,每对基因产生纯合子的概率为 1/2,因基因独立遗传,后代纯合子比例为 (1/2)×(1/2)=(1/2)2; n 对杂合基因自交,后代纯合子比例为 (1/2)ⁿ,故随基因对数增加,纯合子比例从 1/2(50%) 下降到 (1/2)ⁿ, C 项正确。当基因对数足够多且自交代数为 1 时,后代纯合子比例极低(如n=10 时,纯合子比例为 (1/2) 10=1/1024 ≈ 0.1%),几乎接近 0, D 项错误。
      【答案】 A 【解析】组别 1(0℃) 中酶活性低但未失活,升温后酶活性可恢复,而组别 3(100℃) 中酶因高温变性失活, A 项错误;组别 2(pH=7) 反应最强,组别 4(pH=2) 和 5(pH=11) 无反应,说明酶在三组中的最适 pH 约为 7, B 项正确;实验中淀粉用量、酶用量等无关变量需保持相同且适宜, C 项正确; 37℃是唾液淀粉酶的适宜温度, 25℃ 低于适宜温度,酶活性下降,反应程度会减弱,可能为“+++”, D 项正确。
      二非共 小共分。
      【答案】 (除标注外,每空 2 分,共 11 分)
      控制物质进出细胞、进行细胞间的信息交流(顺序可颠倒,其余答案合理也可,但只答一点不给分) (2)ATP(或腺苷三磷酸)A、 B、 C(答不全不给分)
      (3)cAMP0(1 分)磷酸化
      【解析】 (1) 见教材 P40 页,细胞膜的三项功能。 (2) 根据题干的关键信息: cAMP 合成的原料需要脱去两分子的磷酸基团,经环化之后得到的是环腺苷,反推出是 ATP。后面选择的关键在于所选的物质不能自由跨膜,而雄性激素属于亲脂类分子,可以自由跨膜,故不能选。 (3) 据图分析,经细胞膜转换的第一个分子是 cAMP。物质 C 是通过核孔进入细胞核,故没有跨膜; CREB 经 ATP 磷酸化转移而变成活化状态。
      【答案】 (除标注外,每空 2 分,共 11 分)
      无水乙醇(等有机溶剂)(1 分)NADP+ (1 分)吸收、传递、转化光能(合理即可, 1 分)希尔
      (反应)(1 分)
      减少 (1 分) 农药破坏了复合物Ⅲ 的结构,导致呼吸传递链破坏,使质子不能泵到膜间隙建立电化学势能(或者浓度差), ATP 合成减少(合理即可)
      (3)(长期水淹条件下,) 植物根的呼吸作用减弱,导致主动运输吸收的无机盐离子减少,植物叶绿素合成减少,叶片变黄(合理即可) 白天适当升高温度,光合作用加快,有机物合成增多;夜晚适当降温,减少呼吸作用对有机物的消耗(合理即可,只答一点给 1 分)
      【解析】 (1) 色素能够溶解在有机溶剂中,故用无水乙醇等提取色素。仔细观察图片可以发现,电子最终传递给 NADP+ 并生成了 NADPH。叶片之所以不受强光的灼伤,是因为色素能够利用光能,即吸收、传递、转化光能。最后一空是教材 102 页原文。 (2) 本题需要对图片内容进行整体的把握, ATP 合成的能量来源于质子建立的电化学势能(或浓度差),而质子浓度差的建立依靠电子呼吸传递链的作用。 (3) 长期水淹条件下,氧气的浓度下降,导致植物根的呼吸作用减弱,主动运输吸收的无机盐离子减少,植物叶绿素合成减少,叶片变黄,光合作用减弱。适当提高昼夜温差,有利于植物有机物的积累,即:白天适当升高温
      度,光合作用加快,有机物合成增多;夜晚适当降温,减少呼吸作用对有机物的消耗。
      【答案】 (除标注外,每空 2 分,共 11 分)
      高 (1 分)e → f → a → d → c → b(环节缺失或顺序颠倒均不给分)(1 分)同源染色体发生联会形成四分体,四分体中的非姐妹染色单体可发生交换(合理即可)
      d、 f(答不全不给分, 1 分)
      核 DNA 或染色单体(只答一点给 1 分)同源染色体分离,进入两个子细胞,每个细胞中核 DNA
      数减半,染色单体数目减半(合理即可)
      高温影响了减数分裂后期细胞板的形成,使得减数分裂过程中细胞质没有正常分离,细胞不能正常分裂(合理即可)
      【解析】本题以高温对减数分裂的影响为情境,考察减数分裂各过程的特点以及减数分裂与有丝分裂的区别。 (1) 观察花粉母细胞的装片,先在低倍镜下依次找到减数分裂I 和减数分裂Ⅱ 不同时期的细胞,再在高倍镜下仔细观察染色体的形态、位置和数目;根据减数分裂各个时期的特点可以推断e 为减数分裂前的间期, f 为减Ⅰ 前期, a 为减Ⅰ 中期, d 为减Ⅰ 后期, c 为减Ⅱ 后期, b 为减Ⅱ 末期;减Ⅰ 前期与有丝分裂前期不同之处在于同源染色体发生联会形成四分体,四分体中的非姐妹染色单体发生交换。 (2) 生物产生配子多样性主要发生在减Ⅰ 前期四分体中非姐妹染色单体的互换和减Ⅰ 后期非同源染色体的非等位基因的自由组合,故填d、 f。 (3) 图中物质从 4N-2N,应表示核 DNA 或染色单体的变化,变化原因是细胞分裂,同源染色体分离,进入两个子细胞,每个细胞中核 DNA 数减半,染色单体数目减半。 (4) 高温处理下花粉母细胞减数分裂容易产生 2N 花粉,根据题干信息“发现高温处理可诱发其减数分裂中胞质分裂和细胞板合成过程中出现异常行为”,从分裂过程中细胞形态变化的角度分析原因,可能是高温影响了减数分裂后期细 胞板的形成,使得减数分裂过程中细胞质没有正常分离。
      【答案】 (除标注外,每空 2 分,共 11 分)
      b、 c(答不全不给分)
      碱基替换 (1 分)DNA 分子中发生碱基对的替换、增添或缺失,从而引起基因碱基序列的改变
      (合理即可)
      OsPR1a、 OsPR1b、 JIOsPR10(答不全不给分)
      向 spl52 突变体中导入正常的 SPL52 基因(或过量表达的 SPL52 基因),检测转基因植株中抗性相关基因的表达量及对稻瘟病菌的抗性(合理即可) 转基因植株中OsPR1a、 OsPR1b、 JIOsPR10 等抗性基因表达量较未转基因的 spl52 突变体显著升高,且接种稻瘟病菌后的病斑面积显著小于未转基因的 spl52 突变体(合理即可)
      【解析】
      题解析:判断支持“类病斑性状受一对核基因控制” 的依据。
      紧扣孟德尔分离定律的典型特征:一对核基因控制的性状遗传需符合“隐性性状在F ₁ 不显现、 F ₂ 表型分离比接近 3:1、测交后代分离比接近 1:1” 的规律,需逐一分析选项能否单独支持该判断。选项 a: spl52与野生型杂交的F ₁ 均为野生型,仅能说明“类病斑性状为隐性”,但无法区分是“一对核基因控制” 还是“多对核基因控制(如两对隐性基因纯合才表现突变型, F ₁ 为双杂合子仍表现野生型)”。例如:若性状受两对隐性基因控制 (aaBB×AABB → F ₁ 为 AaBB,表型野生型),也会出现 F ₁ 全为野生型的结果,因此a 项不能单独支持。选项b: F ₁ 自交的 F ₂ 中正常单株 360 株、类病斑单株 125 株(比例≈ 2.88:1),该比例接近孟德尔分离定律中“显性:隐性 ≈ 3:1” 的理论值(经卡平方检验, χ2=0.16

      相关试卷

      安徽省皖江名校联盟2025-2026学年高三上学期11月期中考试生物试卷:

      这是一份安徽省皖江名校联盟2025-2026学年高三上学期11月期中考试生物试卷,共13页。试卷主要包含了选择题等内容,欢迎下载使用。

      安徽省皖江名校联盟2025-2026学年高一上学期11月期中考试生物试卷:

      这是一份安徽省皖江名校联盟2025-2026学年高一上学期11月期中考试生物试卷,共9页。试卷主要包含了选本每小共分在小选只项要求等内容,欢迎下载使用。

      安徽省皖豫联考2025-2026学年高三上学期11月期中考试生物试卷:

      这是一份安徽省皖豫联考2025-2026学年高三上学期11月期中考试生物试卷,共17页。

      资料下载及使用帮助
      版权申诉
      • 1.电子资料成功下载后不支持退换,如发现资料有内容错误问题请联系客服,如若属实,我们会补偿您的损失
      • 2.压缩包下载后请先用软件解压,再使用对应软件打开;软件版本较低时请及时更新
      • 3.资料下载成功后可在60天以内免费重复下载
      版权申诉
      若您为此资料的原创作者,认为该资料内容侵犯了您的知识产权,请扫码添加我们的相关工作人员,我们尽可能的保护您的合法权益。
      入驻教习网,可获得资源免费推广曝光,还可获得多重现金奖励,申请 精品资源制作, 工作室入驻。
      版权申诉二维码
      欢迎来到教习网
      • 900万优选资源,让备课更轻松
      • 600万优选试题,支持自由组卷
      • 高质量可编辑,日均更新2000+
      • 百万教师选择,专业更值得信赖
      微信扫码注册
      手机号注册
      手机号码

      手机号格式错误

      手机验证码 获取验证码 获取验证码

      手机验证码已经成功发送,5分钟内有效

      设置密码

      6-20个字符,数字、字母或符号

      注册即视为同意教习网「注册协议」「隐私条款」
      QQ注册
      手机号注册
      微信注册

      注册成功

      返回
      顶部
      学业水平 高考一轮 高考二轮 高考真题 精选专题 初中月考 教师福利
      添加客服微信 获取1对1服务
      微信扫描添加客服
      Baidu
      map