


所属成套资源:高考物理精品【一轮复习】资料合集
最新版高考物理【一轮复习】精品讲义练习 (24)
展开 这是一份最新版高考物理【一轮复习】精品讲义练习 (24),共19页。试卷主要包含了牛顿第二定律的表达式,力的单位,牛顿第二定律的简单应用等内容,欢迎下载使用。
一、牛顿第二定律的表达式
1.内容:物体加速度的大小跟它受到的作用力成正比、跟它的质量成反比,加速度的方向跟作用力的方向相同.
2.表达式F=kma,其中力F指的是物体所受的合力.
二、力的单位
1.力的国际单位:牛顿,简称牛,符号为N.
2.“牛顿”的定义:使质量为1 kg的物体产生1 m/s2的加速度的力叫作1 N,即1 N=
1 kg·m/s2.
3.公式F=kma中k的取值
(1)k的数值取决于F、m、a的单位的选取.
(2)在质量的单位取kg,加速度的单位取m/s2,力的单位取N时,F=kma中的k=1,此时牛顿第二定律可表示为F=ma.
技巧点拨
一、对牛顿第二定律的理解
1.对牛顿第二定律的理解
(1)公式F=ma中,若F是合力,加速度a为物体的实际加速度;若F是某一个力,加速度a为该力产生的加速度.
(2)a=eq \f(F,m)是加速度的决定式,它揭示了物体产生加速度的原因及影响物体加速度的因素.
(3)F、m、a三个物理量的单位都为国际单位制单位时,才有公式F=kma中k=1,即F=ma.
2.牛顿第二定律的四个性质
(1)因果性:力是产生加速度的原因,只要物体所受的合力不为0,物体就具有加速度.
(2)矢量性:F=ma是一个矢量式.物体的加速度方向由它受的合力方向决定,且总与合力的方向相同.
(3)瞬时性:加速度与合外力是瞬时对应关系,同时产生,同时变化,同时消失.
(4)独立性:作用在物体上的每一个力都产生加速度,物体的实际加速度是这些加速度的矢量和.
二、合外力、加速度、速度的关系
1.力与加速度为因果关系:力是因,加速度是果.只要物体所受的合外力不为零,就会产生加速度.加速度与合外力方向是相同的,大小与合外力成正比(物体质量一定时).
2.力与速度无因果关系:合外力方向与速度方向可以相同,可以相反,还可以有夹角.合外力方向与速度方向相同时,物体做加速运动,相反时物体做减速运动.
3.两个加速度公式的区别
a=eq \f(Δv,Δt)是加速度的定义式,是比值定义法定义的物理量,a与v、Δv、Δt均无关;a=eq \f(F,m)是加速度的决定式,加速度由物体受到的合外力及其质量决定.
三、牛顿第二定律的简单应用
1.应用牛顿第二定律解题的一般步骤
(1)确定研究对象.
(2)进行受力分析和运动状态分析,画出受力分析图,明确运动性质和运动过程.
(3)求出合力或加速度.
(4)根据牛顿第二定律列方程求解.
2.应用牛顿第二定律解题的方法
(1)矢量合成法:若物体只受两个力作用,应用平行四边形定则求这两个力的合力,物体所受合力的方向即加速度的方向.
(2)正交分解法:当物体受多个力作用时,常用正交分解法求物体所受的合外力.
①建立直角坐标系时,通常选取加速度的方向作为某一坐标轴的正方向(也就是不分解加速度),将物体所受的力正交分解后,列出方程Fx=ma,Fy=0(或Fx=0,Fy=ma).
②特殊情况下,若物体的受力都在两个互相垂直的方向上,也可将坐标轴建立在力的方向上,正交分解加速度a.根据牛顿第二定律eq \b\lc\{\rc\ (\a\vs4\al\c1(Fx=max,Fy=may))列方程求解.
例题精练
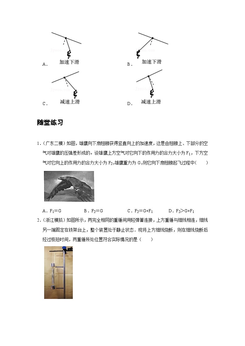
1.(南通四模)滑索是一项体育游乐项目.游客从起点利用自然落差加速向下滑行,越过绳索的最低点减速滑至终点。不考虑空气对人的作用力,下图中能正确表示游客加速下滑或减速上滑的是( )
A.B.
C.D.
随堂练习
1.(广东二模)如图,雄鹰向下扇翅膀获得竖直向上的加速度,这是由翅膀上、下部分的空气对雄鹰的压强差形成的。设雄鹰上方空气对它向下的作用力的合力大小为F1,下方空气对它向上的作用力的合力大小为F2,雄鹰重力为G,则它向下扇翅膀起飞过程中( )
A.F1=GB.F2=GC.F2=G+F1D.F2>G+F1
2.(浙江模拟)如图所示,两完全相同的重锤间用轻弹簧连接,上方重锤与细线相连,细线另一端固定在铁架台上,整个装置处于静止状态.现将上方细线烧断,则在细线烧断后经过极短时间,两重锤所处位置符合实际情况的是( )
A.B.
C.D.
3.(南京模拟)如图所示,在粗糙水平面上放一质量为m的物体。一根劲度系数为k的轻弹簧的左端连在物体上。弹簧初始处于原长。用一水平拉力F作用在弹簧右端,并缓慢增大F使得弹簧右端缓慢向右移动。当F达到一定值时,物体开始运动,此时固定弹簧右端。已知重力加速度为g;物体与水平面间的最大静摩擦力是物体对水平面压力的A倍,物体与水平面间的滑动摩擦系数为μ2,μ1>μ2;并且已知弹簧始终处于弹性限度内,下列说法正确的是( )
A.物体刚开始运动时,拉力F的大小为μ2mg
B.物体向右运动的过程中,加速度不断减小
C.物体向右运动的距离为
D.物体向右运动停下后不可能再向左运动
4.(宝山区期末)描述力和加速度关系的物理定律是( )
A.牛顿第一定律B.牛顿第二定律
C.牛顿第三定律D.万有引力定律
综合练习
一.选择题(共15小题)
1.(辽宁模拟)如图所示,一足够长、质量M=1kg的木板静止在粗糙的水平地面上,木板与地面间的动摩擦因数μ1=0.1,一个质量m=1kg、大小可以忽略的铁块放在木板的右端,铁块与木板间的动摩擦因数μ2=0.4,已知最大静摩擦力与滑动摩擦力相等,取g=10m/s2.若对铁块施加一个大小从零开始连续增加的水平向左的力F,则下列说法正确的是( )
A.铁块与木板之间摩擦力的最大值为2N
B.木板与地面之间摩擦力的最大值为4N
C.当F≤6N时,M、m相对静止
D.当F>6N时,铁块受到的摩擦力大小为2N
2.(丹阳市校级模拟)水平仪的主要测量装置是一个内部封有液体的玻璃管,液体中有一气泡,水平静止时,气泡位于玻璃管中央,如图1所示。一辆在水平轨道上行驶的火车车厢内水平放置两个水平仪,一个沿车头方向,一个垂直于车头方向。某时刻,气泡位置如图2所示,则此时关于火车运动的说法可能正确的是( )
A.加速行驶,且向左转弯B.加速行驶,且向右转弯
C.减速行驶,且向左转弯D.减速行驶,且向右转弯
3.(广州二模)如图,救援演习中通过绳索悬挂货物的飞机以4m/s的速度水平匀速飞行。t=0时刻起,开始匀加速收拢绳提升货物,忽略空气对货物的影响,在t=1s时,货物的速度大小为5m/s,则货物的加速度大小为( )
A.1m/s2 B.3m/s2C.4m/s2 D.5m/s2
4.(潮州二模)京张高铁是北京冬奥会的重要配套工程,其开通运营标志着冬奥会配套建设取得了新进展。如图所示为某次高铁列车运行过程中某节车厢截面示意图,车厢内两拉手A、B分别向前进方向在竖直方向偏离角度α和β并保持不变。取重力加速度为g,不计空气等阻力,则下列说法错误的是( )
A.列车可能在减速进站
B.两角度一定满足:α=β
C.减小拉手悬绳长度,则偏角变大
D.列车加速度大小为a=gtanα
5.(大连二模)如图所示,完全相同的三本书a、b、c叠放在一起放在水平桌面上,书与桌面间摩擦忽略不计,在相同水平外力F作用下三本书保持相对静止向右运动。图甲中a、b两书间摩擦力大小为f1,b、c两书间摩擦力大小为f2,图乙中a、b两书间摩擦力大小为f3,b、c两书间摩擦力大小为f4。下列判断正确的是( )
A.f1=f2=f3<f4B.f1=f2=f3=f4
C.f1=f2<f3=f4D.f1<f2<f3<f4
6.(大庆模拟)如图所示,质量均为m的物块a、b之间用竖直轻弹簧相连,系在a上的细线竖直悬挂于固定点O,a、b与竖直粗糙墙壁接触,整个系统处于静止状态。重力加速度大小为g,则( )
A.弹簧弹力小于mg
B.细线的拉力可能等于mg
C.剪断细线瞬间,物块b的加速度大小为g
D.剪断细线瞬间,物块a的加速度大小为2g
7.(杭州期中)某人想测量地铁启动时的加速度。他把一根细绳的下端绑上一支圆珠笔,细绳的上端用电工胶布临时固定在地铁的竖直扶手上。在地铁启动后的某段加速过程中(可看成匀加速),细绳偏离了竖直方向,用手机拍摄了当时情景的照片,拍摄方向跟地铁前进方向垂直,利用此照片,测出悬点O到系笔处A的长度为L,A到竖直扶手的距离为d,已知重力加速度为g,据此可判断( )
A.地铁正在向右加速运动
B.地铁启动时的加速度为g
C.地铁正在向左加速运动
D.由题所给的信息可以估算出细绳的拉力
8.(鼓楼区校级月考)如图,轻弹簧拴接的物体A、B质量分别为m和4m,用手C托着A、B处于静止状态,已知重力加速度大小为g,若手突然向下离开B,在此瞬间,A、B、C的加速度分别为aA、aB、aC,则( )
A.aA=gB.aB=gC.aC=gD.aB=1.25g
9.(海淀区一模)在固定水平木板上有一质量m=1.0kg的物块,其所受水平拉力大小F随时间t的变化关系如图甲所示,用力传感器测出物块所受摩擦力大小f随时间t的变化关系如图乙所示,重力加速度g取10m/s2。下列判断中正确的是( )
A.5s内拉力对物块做功为零
B.4s末物块所受合力大小为4.0N
C.物块与木板之间的动摩擦因数为0.2
D.6s~9s内物块的加速度的大小为2.0m/s2
10.(嘉兴二模)如图所示,水平轻弹簧一端固定在竖直墙面上,另一端与光滑水平地面上的小车接触,小车水平台面上的重物与小车始终保持相对静止,在小车向右运动压缩弹簧的过程中( )
A.弹簧的劲度系数增大
B.小车受到的合力增大
C.重物受到的摩擦力不变
D.重物对小车的摩擦力方向向左
11.(香坊区校级二模)用如下方法估测电梯在加速和减速过程中的加速度:用测力计悬吊一个重物,保持测力计相对电梯静止,测得电梯上升加速时测力计读数为F1,减速时为F2。已知该电梯加速和减速过程的加速度大小相同,重力加速度为g。则可知电梯变速运动时的加速度大小为( )
A.gB.g
C.gD.g
12.(长宁区二模)跳高运动员在从水平地面起跳的过程中,下列说法正确的是( )
A.运动员对地面的压力等于运动员的重力
B.地面对运动员的支持力等于运动员的重力
C.地面对运动员的支持力等于运动员对地面的压力
D.地面对运动员的支持力大于运动员对地面的压力
13.(泸州模拟)如图所示,质量为M的小车放在光滑的水平地面上,右面靠着一竖直墙壁,小车的上表面是一个倾角为α的光滑斜面,重力加速度取g。当有一个质量为m的小物块在斜面上自由下滑的过程中,小车对右侧墙壁的压力大小F1和对水平地面的压力大小F2分别为( )
A.F1=mgsinαcsα,F2=Mg﹣mgsin2α
B.F1=mgtanα,F2=Mg+mgsinαcsα
C.F1=mgtanα,F2=Mg+mg﹣mgcsα
D.F1=mgsinαcsα,F2=Mg+mgcs2α
14.(松江区二模)如图,质量为m的带电滑块,沿绝缘斜面以加速度a匀加速下滑。当带电滑块滑到有着理想边界的方向竖直向下的匀强电场区域中,滑块继续沿斜面的运动情况是( )
A.匀速下滑
B.加速下滑,加速度大于a
C.加速下滑,加速度小于a
D.上述三种情况都有可能发生
15.(青浦区二模)嫦娥五号上升器成功将携带的月球样品送入到预定环月轨道,实现了我国首次飞行器在地外天体起飞。假设上升器在月球表面起飞后的某段时间内做直线运动,飞行速度方向与水平面成θ角,速度大小不断增大,如图所示。此段时间发动机的喷气方向可能( )
A.沿1的方向B.沿2的方向C.沿3的方向D.沿4的方向
二.多选题(共19小题)
16.(广东模拟)如图所示,将小砝码放在桌面上的薄纸板上,若砝码和纸板的质量分别为M和m,各接触面间的动摩擦因数均为μ,砝码到纸板左端的距离和到桌面右端的距离均为d.现用水平向右的恒定拉力F拉动纸板,g为重力加速度,下列说法正确的是( )
A.纸板相对砝码运动时,纸板所受摩擦力的大小为μ(M+m)g
B.要使纸板相对砝码运动,F一定大于2μ(M+m)g
C.若砝码与纸板分离时的速度小于,砝码不会从桌面上掉下
D.当F=μ(2M+3m)g时,砝码恰好到达桌面边缘
17.(邢台月考)水平地面上一辆质量m=2kg的玩具赛车在牵引力作用下做匀变速直线运动,赛车运动中受到的阻力恒为车重的,已知t=0时,赛车的初速度大小v0=5m/s,此后它相对原点的位置坐标x与速度的平方v2的关系图像如图所示,取重力加速度大小g=10m/s2,根据图像可知( )
A.t=1s时,赛车的位置坐标x=0
B.t=2s时,赛车的速度大小为3m/s
C.赛车的加速度大小为1.25m/s2
D.赛车前2s内运动的位移大小为7.5m
18.(红桥区一模)在“验证牛顿运动定律”的实验中,保持小车的质量不变,改变所挂钩码的数量,多次重复测量。在某次实验中根据测得的多组数据在坐标纸上画出a﹣F关系的点迹,如图所示。经过分析,发现这些点迹存在一些问题,产生这些问题的要原因可能是( )
A.轨道与水平方向夹角太小或没有平衡摩擦力
B.轨道与水平方向夹角太大
C.所挂钩码的总质量太大,造成上部点迹有向下弯曲趋势
D.所用小车的质量太大,造成上部点迹有向下弯曲趋势
19.(河南月考)如图所示,在水平光滑桌面上放有m1和m2两个小物块,它们中间有细线连接。已知m1=4kg、m2=6kg,连接它们的细线最大能承受12N的拉力。现用水平外力F1向左拉m1或用水平外力F2向右拉m2,为保持细线不断,则( )
A.F1的最大值为20NB.F1的最大值为30N
C.F2的最大值为20ND.F2的最大值为30N
20.(福州期末)如图所示,在水平力F作用下,质量为m的物体沿竖直墙以加速度a加速下滑,若物体与墙壁的动摩擦因数为μ,则物体所受的摩擦力的大小为( )
A.μmgB.μF+mgC.μFD.mg﹣ma
21.(眉山期末)关于牛顿运动定律,下列说法正确的是( )
A.物体的加速度方向一定与物体所受合力方向一致
B.物体所受合力不为零时,运动状态可能不发生变化
C.牛顿第一定律、牛顿第二定律都可以通过实验来证明
D.一对作用力和反作用力总是同时产生、同时变化、同时消失
22.(岳麓区校级期末)下列对牛顿第二定律的理解正确的是( )
A.由F=ma可知,F与a成正比,m与a成反比
B.对于一个确定的物体,受到的合外力越大,则它的加速度就越大
C.物体加速度的方向总跟物体所受合外力的方向一致
D.物体的运动方向一定与它所受合外力的方向一致
23.(株洲期末)平直路面上质量是20kg的手推车在受到60N的水平推力时,做加速度为1.5m/s2的匀加速直线运动,如果撤去推力,则( )
A.手推车做匀速直线运动
B.手推车做匀减速直线运动
C.手推车受到的摩擦力大小为15N
D.手推车的加速度大小为1.5m/s2
24.(河池期末)如图所示,在水平面上有一质量m=1kg的物块与水平细绳相连,物块在与水平方向的夹角θ=30°、大小为10N的拉力F作用下处于静止状态。已知物块与水平面间的动摩擦因数μ=,最大静摩擦力等于滑动摩擦力,g取10m/s2,以下说法正确的是( )
A.此时细绳的弹力大小为5N
B.当撤去拉力F的瞬间,物块的加速度为零
C.若剪断细绳,则细绳剪断的瞬间物块的加速度大小为m/s2,方向向右
D.若剪断细绳,则细绳剪断的瞬间物块的加速度大小为5m/s2,方向向右
25.(新乡期末)质量为2kg的木块在水平拉力的作用下在水平地面上运动,从t=0时刻开始其速度﹣时间图象如图所示。已知木块与水平地面间的动摩擦因数为0.1,取重力加速度大小g=10m/s2,下列说法正确的是( )
A.0~4s内,木块的加速度为0,所以不受摩擦力的作用
B.0~4s内,木块受到的合力大小始终为0
C.0~4s内,木块的位移大小为20m
D.4s后拉力大小为6N
26.(宝安区期末)如图,大货车中间安装一个绷床。在大货车以很大的速度做匀速直线运动过程中,有一个运动员从绷床中间相对绷床垂直的方向弹起、忽略空气阻力。则该运动员( )
A.落到车的后面
B.仍然落在绷床原来的位置
C.弹起时绷床对运动员的力大于运动员对绷床的力
D.弹起过程床对运动员的平均弹力大于运动员本身的重力
27.(哈尔滨期末)如图所示,当小车向右加速运动时,物块M相对车厢静止于竖直车厢壁上,当车的加速度增大时( )
A.M对车厢壁的压力不变B.M受静摩擦力增大
C.M受静摩擦力不变D.M仍相对于车厢静止
28.(凉州区校级期末)如图所示,质量为20kg的物体,受到大小为30N的水平向右的力的作用向右运动,它与水平面间的动摩擦因数为0.1,则该物体(g取10m/s2)( )
A.受到的摩擦力大小为20N,方向向左
B.受到的摩擦力大小为20N,方向向右
C.运动的加速度大小为1.5m/s2,方向向左
D.运动的加速度大小为0.5m/s2,方向向右
29.(让胡路区校级期末)如图所示,物体a、b用一根不可伸长的轻细绳相连,再用一根轻弹簧将a和天花板相连,已知物体a、b的质量相等,重力加速度为g。当在P点剪断绳子的瞬间,下列说法正确的是( )
A.物体a的加速度大小为零
B.物体b的加速度大小为零
C.物体a的加速度大小为g
D.物体b的加速度与物体a的加速度大小相等
30.(让胡路区校级期末)在汽车内的悬线上挂着一个小球m,实验表明当汽车做匀变速直线运动时,悬线将与竖直方向成某一固定角度θ,如图所示。若在汽车底板上还有一个跟它相对静止的物体M,则关于汽车的运动情况和物体M的受力情况分析正确的是( )
A.汽车可能向右做加速运动
B.汽车一定向左做加速运动
C.M除受到重力、底板的支持力作用外,还一定受到向左的摩擦力的作用
D.M除受到重力、底板的支持力作用外,还一定受到向右的摩擦力的作用
31.(嫩江市校级期末)关于牛顿第二定律,下列说法中正确的有( )
A.由F=ma可知,物体所受的合外力与物体的质量和加速度成正比
B.公式F=ma中,F表示物体所受合力,a实际上是作用于该物体上每一个力所产生的加速度的矢量和
C.某一瞬间的加速度只决定于这一瞬间物体所受合外力,而与这之前或之后的受力无关
D.物体的运动方向一定与它所受合外力方向一致
32.(洛龙区校级月考)如图甲所示,一质量为1kg的物体在水平拉力F的作用下沿水平面做匀速直线运动,从t=1s时刻开始,拉力F随时间均匀减小,物体受到的摩擦力Ff随时间t变化的规律如图乙所示。下列说法正确的是( )
A.t=3s时物体刚好停止
B.1~3s内,物体开始做匀减速运动
C.t=2s时,物体的加速度大小为1m/s2
D.3s~5s内,摩擦力对物体做负功
33.(沙湾区校级月考)如图所示,质量相等的三个物块A、B、C,A与天花板之间、A与B之间用轻绳相连,B与C之间用轻弹簧相连,当系统静止时,C恰好与水平面接触,此时弹簧伸长量为x。现将AB间的细绳剪断,取向下为正方向,重力加速度为g,下列说法正确的是( )
A.剪断细绳的瞬间A、B、C 的加速度分别为0、g、g
B.剪断细绳的瞬间A、B、C 的加速度分别为0、2g、0
C.剪断细绳后B 物块向下运动距离x时加速度最小
D.剪断细绳后B 物块向下运动距离2x时速度最大
34.(辽宁模拟)如图所示,粗糙水平面上放置B、C两物体,A叠放在C上,A、B、C的质量分别为m、2m和3m,物体B、C与水平面间的动摩擦因数相同,其间用一不可伸长的轻绳相连,轻绳能承受的最大拉力为T,现用水平拉力F拉物体B,使三个物体一起向右加速运动,则( )
A.此过程中物体C受重力等五个力作用
B.当F逐渐增大到T时,轻绳刚好被拉断
C.当F逐渐增大到1.5T时,轻绳刚好被拉断
D.若水平面光滑,则绳刚要断时,A、C间的摩擦力为
三.填空题(共7小题)
35.(芜湖期中)机动车辆礼让行人是文明出行的良好习惯。某驾驶员开车,车速为54km/h。当他看到前方斑马线处有行人通过,便立即刹车。刹车后汽车做匀减速直线运动,历时3s直至停止。已知驾驶员和汽车的总质量为1200kg,则刹车过程中汽车加速度的大小为 m/s2,所受阻力的大小为 N。
36.(金台区期末)如图所示,质量为2kg的物体在水平面上向左运动,物体与水平面间的动摩擦因数为μ=0.2,与此同时,物体还受到一个水平向右的推力F=12N,则物体运动的加速度大小为(g取10m/s2) 。
37.(安庆期末)如图所示,细绳下悬挂由轻弹簧连接的物体A和B,质量均为m。系统处于静止状态,绳和弹簧质量不计。重力加速度为g,则剪断绳的瞬时,物体A和B的加速度aA、aB大小分别为 、 。
38.(吉林学业考试)某物体所受合力为10N时,物体的加速度大小为5m/s2,物体的质量是 kg;若合力变为4N,物体的加速度大小为 m/s2。
39.(内蒙古学业考试)在水平地面上有一物体在水平拉力F的作用下由静止开始运动,10s后拉力大小减为,方向不变,再经过20s停止运动。该物体的速度与时间的关系如图所示。重力加速度g取10m/s2.求:
(1)整个过程中物体的位移大小 m;
(2)物体前10s的加速度大小 m/s2;
(3)物体与地面的动摩擦因数是 。
40.(巴楚县校级期末)运动物体的加速度的方向跟 的方向相同。
41.(渭滨区期末)一个质量为的物4kg体受到几个共点力的作用而处于平衡状态.若将物体受到的一个向东方向、大小为8N的力改为向西,其它力均不变.物体的加速度大小为 m/s2,方向为 .
四.计算题(共6小题)
42.(保定二模)货场一货箱质量为m,工人需要下蹲弓步对货箱施加0.3mg(g为重力加速度)的水平力,货箱才能以0.1g的加速度开始沿水平地面运动,运动起来后工人站直并对货箱施加与竖直方向成45°角的作用力F(未知),如图所示,货箱恰能向前匀速运动。求:
(1)货箱与水平地面间的动摩擦因数μ;
(2)力F的大小。
43.(晋城月考)如图所示,水平轨道AB长为x1=10m,与倾角为θ°=37、长为x2=5m的斜面BC在B处连接。有一质量为m=3kg的滑块(可视为质点),从A点由静止开始受到水平向右的拉力F=30N的作用,经过一段时间后,滑块到达B点并滑上斜面,同时撤去拉力F,最后滑块恰好可以滑到斜面的最高点C。已知滑块经过B点时,速度方向改变但大小不变,滑块与AB间的动摩擦因数μ1=0.5,重力加速度g取10m/s2,sin37°=0.6,cs37°=0.8。求:
(1)滑块从A点运动到B点所用的时间;
(2)滑块与斜面BC间的动摩擦因数μ2为多少?
44.(红桥区一模)如图所示,质量m=4.6kg(g=10m/s2)的金属块放在水平桌面上,在斜向上的恒定拉力F作用下,向右以v0=2.0m/s的速度做匀速直线运动。已知F=10.0N,方向与水平面之间的夹角θ=37°。(sin37°=0.60,cs37°=0.80)
(1)求金属块与桌面间的动摩擦因数μ;
(2)如果从某时刻起撤去拉力F,求撤去拉力后金属块还能在桌面上滑行的最大距离s。
45.(阜阳模拟)如图甲,足够长的倾斜传送带以某一恒定的速率逆时针运行。现将一小滑块(视为质点)轻放在传送带的顶端,滑块在传送带上运动的速度的二次方随位移变化的关系如图乙。取重力加速度大小g=10m/s2。求:
(1)滑块在0~3.2m位移内的加速度大小a1及其在3.2m~12.2m位移内的加速度大小a2;
(2)滑块与传送带间的动摩擦因数µ。
46.(河池期末)一质量m=0.5kg的物体,从离地面h=32m的高处由静止开始加速下落,经过t=4s时间落地。假设物体下落过程中所受的阻力f恒定,取g=10m/s2。试求:
(1)物体下落的加速度的大小;
(2)下落过程中物体所受阻力f的大小。
47.(凯里市校级期末)质量为m=1kg的物体在F=20N的水平推力作用下。在t=1s内沿竖直墙壁从静止开始下滑x0=3m,求:(g取10m/s2)
(1)物体运动的加速度;
(2)物体与墙间的动摩擦因数;
(3)若在1s末时把水平推力改为F′=70N,则物体下滑的总位移是多大?
相关试卷
这是一份最新版高考物理【一轮复习】精品讲义练习 (24),共12页。
这是一份最新版高考物理【一轮复习】精品讲义练习 (24),共62页。试卷主要包含了定义,性质,研究方法,基本规律,1 m C等内容,欢迎下载使用。
这是一份最新版高考物理【一轮复习】精品讲义练习 (24),共29页。试卷主要包含了物体和质点,参考系,直线运动的位移,位移—时间图像,位移和时间的测量等内容,欢迎下载使用。
相关试卷 更多
- 1.电子资料成功下载后不支持退换,如发现资料有内容错误问题请联系客服,如若属实,我们会补偿您的损失
- 2.压缩包下载后请先用软件解压,再使用对应软件打开;软件版本较低时请及时更新
- 3.资料下载成功后可在60天以内免费重复下载
免费领取教师福利 





.png)




