搜索
      上传资料 赚现金

      专题12 二次函数的实际应用(中考高频题型归纳与训练)-备战2025年中考数学真题(山东专用) 含答案

      • 1.87 MB
      • 2025-11-12 22:50:10
      • 33
      • 0
      • 教习网9173444
      加入资料篮
      立即下载
      查看完整配套(共2份)
      包含资料(2份) 收起列表
      原卷
      专题12 二次函数的实际应用(原卷版) .docx
      预览
      解析
      专题12 二次函数的实际应用(解析版).docx
      预览
      正在预览:专题12 二次函数的实际应用(原卷版) .docx
      专题12  二次函数的实际应用(原卷版) 第1页
      高清全屏预览
      1/9
      专题12  二次函数的实际应用(原卷版) 第2页
      高清全屏预览
      2/9
      专题12  二次函数的实际应用(原卷版) 第3页
      高清全屏预览
      3/9
      专题12  二次函数的实际应用(解析版)第1页
      高清全屏预览
      1/25
      专题12  二次函数的实际应用(解析版)第2页
      高清全屏预览
      2/25
      专题12  二次函数的实际应用(解析版)第3页
      高清全屏预览
      3/25
      还剩6页未读, 继续阅读

      专题12 二次函数的实际应用(中考高频题型归纳与训练)-备战2025年中考数学真题(山东专用) 含答案

      展开

      这是一份专题12 二次函数的实际应用(中考高频题型归纳与训练)-备战2025年中考数学真题(山东专用) 含答案,文件包含专题12二次函数的实际应用原卷版docx、专题12二次函数的实际应用解析版docx等2份试卷配套教学资源,其中试卷共34页, 欢迎下载使用。

      ►考向一 二次函数的应用
      1.(2024•潍坊)2024年6月,某商场为了减少夏季降温和冬季供暖的能源消耗,计划在商场的屋顶和外墙建造隔热层,其建造成本(万元)与隔热层厚度满足函数表达式:.预计该商场每年的能源消耗费用(万元)与隔热层厚度满足函数表达式:,其中.设该商场的隔热层建造费用与未来8年能源消耗费用之和为(万元).
      (1)若万元,求该商场建造的隔热层厚度;
      (2)已知该商场未来8年的相关规划费用为(万元),且,当时,求隔热层厚度的取值范围.
      【答案】(1)该商场建造的隔热层厚度为
      (2)
      【分析】本题主要考查了一次函数的性质,二次函数的性质以及解一元二次方程,掌握一次函数的性质,二次函数的性质以及解一元二次方程,弄清楚题意是解题的关键.
      (1)根据题意可以得出,再令,解一元二次方程求解即可;
      (2)将(1)中代入,可得出与的关系式,然后利用一次函数的性质,即可求出的取值范围.
      【详解】(1)由题意得:
      整理得,
      当时,则,
      解得:.

      不符合题意,舍去,
      该商场建造的隔热层厚度为6.
      (2)由(1)得,



      随的增大而增大,
      当时,,解得;
      当时,,解得;
      的取值范围为.
      ►考向二 二次函数的实际应用——利润问题
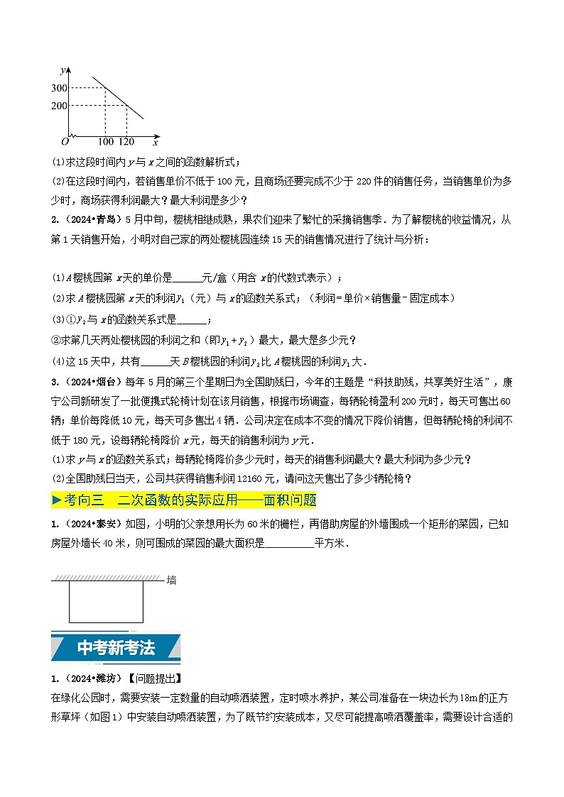
      1.(2024•济宁)某商场以每件80元的价格购进一种商品,在一段时间内,销售量y(单位:件)与销售单价x(单位:元/件)之间是一次函数关系,其部分图象如图所示.
      (1)求这段时间内y与x之间的函数解析式;
      (2)在这段时间内,若销售单价不低于100元,且商场还要完成不少于220件的销售任务,当销售单价为多少时,商场获得利润最大?最大利润是多少?
      【答案】(1)这段时间内y与x之间的函数解析式为
      (2)当销售单价为元时,商场获得利润最大,最大利润是元
      【分析】(1)设这段时间内y与x之间的函数解析式为,函数经过,,可以利用待定系数法建立二元一次方程组,即可求出解析式;
      (2)根据销售单价不低于100元,且商场还要完成不少于220件,建立一元一次不等式组,即可求出销售单价的取值范围,要求最大利润,首先设获得利润为,写出关于的二次函数解析式,根据二次函数的增减性和的取值范围,即可求出获得利润的最大值
      【详解】(1)解:设这段时间内y与x之间的函数解析式为,
      由图象可知,函数经过,,
      可得,解得,
      这段时间内y与x之间的函数解析式为;
      (2)解:销售单价不低于100元,且商场还要完成不少于220件,
      ,,
      即,解得,
      设获得利润为,即,
      对称轴,
      ,即二次函数开口向下,的取值范围是,
      在范围内,随着的增大而增大,
      即当销售单价时,获得利润有最大值,
      最大利润元.
      【点睛】本题考查了求一次函数的解析式,二次函数的性质,解二元一次方程组,解一元一次不等式组,解题的关键是用待定系数法求函数的解析式,掌握二次函数的性质以及二次函数最大值的求解.
      2.(2024•青岛)5月中旬,樱桃相继成熟,果农们迎来了繁忙的采摘销售季.为了解樱桃的收益情况,从第1天销售开始,小明对自己家的两处樱桃园连续15天的销售情况进行了统计与分析:

      (1)A樱桃园第x天的单价是______元/盒(用含x的代数式表示);
      (2)求A樱桃园第x天的利润(元)与x的函数关系式;(利润单价销售量固定成本)
      (3)①与x的函数关系式是______;
      ②求第几天两处樱桃园的利润之和(即)最大,最大是多少元?
      (4)这15天中,共有______天B樱桃园的利润比A樱桃园的利润大.
      【答案】(1)
      (2)
      (3)①;②第10天两处樱桃园的利润之和(即)最大,最大是4800元;
      (4)4
      【难度】0.65
      【分析】本题主要考查了二次函数的实际应用,一次函数的实际应用:
      (1)设出对应的函数解析式,利用待定系数法求解即可;
      (2)根据(1)所求结合利润单价销售量固定成本进行求解即可;
      (3)①利用待定系数法求解即可;②根据前面所求求出的结果,再利用二次函数的性质求解即可;
      (4)根据题意建立不等式,求出不等式的正整数解即可得到答案.
      【详解】(1)解:第天的单价与满足的一次函数关系式为,
      把代入中得,
      ∴,
      ∴第天的单价与满足的一次函数关系式为,
      ∴A樱桃园第x天的单价是元/盒,
      故答案为:;
      (2)解:由题意得,
      (3)解:①把代入中得:,
      解得,
      ∴;
      ②∵,,


      ∵,且(x为正整数),
      ∴当时,有最大值,最大值为4800,
      ∴第10天两处樱桃园的利润之和(即)最大,最大是4800元;
      (4)解:当时,则,
      ∴,
      ∴,
      ∴,
      ∵x的正整数解有4个,
      ∴这15天中,共有4天B樱桃园的利润比A樱桃园的利润大.
      3.(2024•烟台)每年5月的第三个星期日为全国助残日,今年的主题是“科技助残,共享美好生活”,康宁公司新研发了一批便携式轮椅计划在该月销售,根据市场调查,每辆轮椅盈利200元时,每天可售出60辆;单价每降低10元,每天可多售出4辆.公司决定在成本不变的情况下降价销售,但每辆轮椅的利润不低于180元,设每辆轮椅降价x元,每天的销售利润为y元.
      (1)求y与x的函数关系式;每辆轮椅降价多少元时,每天的销售利润最大?最大利润为多少元?
      (2)全国助残日当天,公司共获得销售利润12160元,请问这天售出了多少辆轮椅?
      【答案】(1),每辆轮椅降价20元时,每天的利润最大,为元
      (2)这天售出了64辆轮椅
      【分析】本题考查二次函数的实际应用,正确的列出函数关系式,是解题的关键:
      (1)根据总利润等于单件利润乘以销量,列出二次函数关系式,再根据二次函数的性质求最值即可;
      (2)令,得到关于的一元二次方程,进行求解即可.
      【详解】(1)解:由题意,得:;
      ∵每辆轮椅的利润不低于180元,
      ∴,
      ∴,
      ∵,
      ∴当时,随的增大而增大,
      ∴当时,每天的利润最大,为元;
      答:每辆轮椅降价20元时,每天的利润最大,为元;
      (2)当时,,
      解得:(不合题意,舍去);
      ∴(辆);
      答:这天售出了64辆轮椅.
      ►考向三 二次函数的实际应用——面积问题
      1.(2024•泰安)如图,小明的父亲想用长为60米的栅栏,再借助房屋的外墙围成一个矩形的菜园,已知房屋外墙长40米,则可围成的菜园的最大面积是 平方米.

      【答案】450
      【分析】本题主要考查了二次函数的应用,熟练掌握并能灵活运用二次函数的性质是解题的关键.
      设垂直于墙的边长为x米,则平行于墙的边长为米,又墙长为40米,从而可得,故,又菜园的面积,进而结合二次函数的性质即可解答.
      【详解】解:由题意,设垂直于墙的边长为x米,则平行于墙的边长为米,
      又墙长为40米,
      ∴.
      ∴.
      菜园的面积,
      ∴当时,可围成的菜园的最大面积是450,即垂直于墙的边长为15米时,可围成的菜园的最大面积是450平方米.
      故答案为:450.
      1.(2024•潍坊)【问题提出】
      在绿化公园时,需要安装一定数量的自动喷洒装置,定时喷水养护,某公司准备在一块边长为的正方形草坪(如图1)中安装自动喷洒装置,为了既节约安装成本,又尽可能提高喷洒覆盖率,需要设计合适的安装方案.
      说明:一个自动喷洒装置的喷洒范围是半径为的圆面.喷洒覆盖率,为待喷洒区域面积,为待喷洒区域中的实际喷洒面积.
      【数学建模】
      这个问题可以转化为用圆面覆盖正方形面积的数学问题.
      【探索发现】
      (1)如图2,在该草坪中心位置设计安装1个喷洒半径为的自动喷洒装置,该方案的喷洒覆盖率______.
      (2)如图3,在该草坪内设计安装4个喷洒半径均为的自动喷洒装置;如图4,设计安装9个喷洒半径均为3m的自动喷洒装置;,以此类推,如图5,设计安装个喷洒半径均为的自动喷洒装置.与(1)中的方案相比,采用这种增加装置个数且减小喷洒半径的方案,能否提高喷洒覆盖率?请判断并给出理由.
      (3)如图6所示,该公司设计了用4个相同的自动喷洒装置喷洒的方案,且使得该草坪的喷洒覆盖率.已知正方形各边上依次取点F,G,H,E,使得,设,的面积为,求关于的函数表达式,并求当取得最小值时的值.
      【问题解决】
      (4)该公司现有喷洒半径为的自动喷洒装置若干个,至少安装几个这样的喷洒装置可使该草坪的喷洒覆盖率?(直接写出结果即可)
      【答案】(1);(2)不能,理由见解析;(3);当取得最小值时;(4)
      【分析】(1)根据定义,分别计算圆的面积与正方形的面积,即可求解;
      (2)根据(1)的方法求得喷洒覆盖率即可求解;
      (3)根据勾股定理求得的关系,进而根据圆的面积公式得出函数关系式,根据二次函数的性质,即可求解;
      (4)根据(3)的结论可得当圆为正方形的外接圆时,面积最小,则求得半径为的圆的内接正方形的边长为,进而将草坪分为个正方形,即可求解.
      【详解】(1)当喷洒半径为时,喷洒的圆面积.
      正方形草坪的面积.
      故喷洒覆盖率.
      (2)对于任意的,喷洒面积,而草坪面积始终为.
      因此,无论取何值,喷洒覆盖率始终为.
      这说明增加装置个数同时减小喷洒半径,对提高喷洒覆盖率不起作用.
      (3)如图所示,连接,
      要使喷洒覆盖率,即要求,其中为草坪面积,为喷洒面积.
      ∴都经过正方形的中心点,
      在中,,,

      ∴,
      在中,


      ∴当时,取得最小值,此时
      解得:
      (4)由(3)可得,当的面积最小时,此时圆为边长为的正方形的外接圆,
      则当时,圆的内接正方形的边长为
      而草坪的边长为,,即将草坪分为个正方形,将半径为的自动喷洒装置放置于9个正方形的中心,此时所用装置个数最少,
      ∴至少安装个这样的喷洒装置可使该草坪的喷洒覆盖率
      【点睛】本题考查了正方形与圆综合问题,二次函数的应用;本题要求我们先理解和计算喷洒覆盖率,然后通过调整喷洒装置的数量和喷洒半径来分析喷洒覆盖率的变化,最后在一个特定的条件下找出喷洒面积和喷洒半径之间的函数关系.解决此类问题的关键在于将实际问题转化为数学问题,即如何将喷洒覆盖率的计算问题转化为面积计算和函数求解问题.同时,在解决具体问题时,需要灵活运用已知的数学知识,如圆的面积公式,正方形面积公式,以及函数解析式求解等.最后,还需要注意将数学计算结果还原为实际问题的解决方案.
      一、单选题
      1.(23-24九年级上·山东滨州·阶段练习)已知某抛物线形拱桥下的拱顶离水面时,水面宽,那么下列说法中正确的是( )
      A.若以拋物线的顶点为原点,以抛物线的对称轴为轴建立直角坐标系,则这条抛物线的解析式是
      B.若以水面所在直线为轴,以水面的垂直平分线为轴建立直角坐标系,则过条批物线的解析式是
      C.水面上升后,水面宽为
      D.水面下降后,水面宽为
      【答案】C
      【分析】本题考查了二次函数的应用,用等定系数法求出函数的解析式,然后分析即可求解解题的关键是将实际问题转化为二次函数的问题求解.
      【详解】解:如图,建立直角坐标系,

      设拱桥的抛物线解析式为,
      ∵拱顶离水面时,水面宽,
      ∴图中点坐标为,代入得:

      解得,
      ∴抛物线的解析式为,故选项不符合题意;
      B、∵以水面所在直线为轴,以水面的垂直平分线为轴建立直角坐标系,水面宽,
      ∴抛物线过点,代入中,
      ,故选项不符合题意;
      C、水面上升后,即当时,,
      解得,,
      ∴水面宽为,故选项符合题意;
      D、水面下降后,即当时,,
      解得,,
      ∴水面宽为,故选项不符合题意;
      故选:C.
      二、多选题
      2.(2024·山东潍坊·一模)如图,圆柱体的母线长为2,是上底的直径.一只蚂蚁从下底面的点A处出发爬行到上底面的点C处.设沿圆柱体侧面由A处爬行到C处的最短路径长为,沿母线与上底面直径形成的折线段爬行到C处的路径的长为.当圆柱体底面半径r变化时,为比较与的大小,记,则d是r的二次函数,下列说法正确的是( )
      A.该函数的图象都在r轴上方B.该函数的图象的对称轴为
      C.当时,D.当时,
      【答案】BCD
      【分析】此题考查了二次函数的应用,二次函数的性质,勾股定理等知识,解题的关键是求出解析式.
      根据勾股定理表示出和,进而表示出,然后利用二次函数的性质求解即可.
      【详解】如图所示,将圆柱展开
      ∴,
      ∴,


      ∴二次函数开口向上,
      令,即
      ∴,或
      解得,
      ∴二次函数与x轴的交点坐标为,
      ∴该函数的图象不都在r轴上方,故A错误;
      当时,,
      ∴,故C正确;

      ∴该函数的图象的对称轴为,故B正确;
      ∵二次函数开口向上,
      ∴当时,


      ∴,故D正确.
      故选:BCD.
      三、填空题
      3.(24-25九年级上·山东滨州·期中)小刚在操场上掷铅球,已知铅球出手时的高度为,当球出手后水平距离为时到达最大高度,则这次小刚能掷 .

      【答案】10
      【分析】本题主要考查了二次函数的应用等知识点,通过建立坐标系,确定点A、B的坐标,由点A、B的坐标求出函数表达式,令,即可求解,熟练掌握其性质,建立合适坐标系是解决此题的关键.
      【详解】建立如图所示的直角坐标系,

      ∴点A、B的坐标分别为、,
      ∴设函数的表达式为:,
      将代入解析中得,,
      解得:,
      则函数的表达式为:,
      当时,(舍去)或,
      ∴该男生将铅球推出的距离为10米,
      故答案为:10.
      4.(21-22九年级上·山东济宁·期中)某工厂实行技术改造,产量年均增长率为x,已知2020年产量为1万件,那么2022年的产量y(万件)与x间的关系式为 .
      【答案】
      【分析】因为产量的平均增长率相同,所以2021的产量为,2022年的产量为,由此即可知道2022年的产量y(万件)与x间的关系式.
      【详解】解:∵2020年产量为1万件,且产量年均增长率为x.
      ∴2021年产量为;2022年的产量为.
      ∴2022年的产量y(万件)与x间的关系式为.
      故答案为:
      【点睛】本题考查二次函数的实际问题,能够根据题意分步列出相关的代数式是解题的关键.
      四、解答题
      5.(2024·山东青岛·二模)某公司计划用一种长为,宽为的长方形铁片制作无盖盒子.如图,在铁片的四个角各截去一个边长相同的小正方形,剩下的材料制作一个无盖盒子.

      (1)设截去的小正方形的边长为,制作的无盖盒子的侧面积为,写出与之间的关系式,并描述盒子的侧面积随小正方形边长的变化而变化的情况;
      (2)已知该种长方形铁片的成本为每块40元,当制成的无盖盒子的销售单价为70元时,每天可以售出140个,经调查发现,这种盒子的销售单价每降低1元,其销售量相应增加10个.不考虑其他因素,公司将销售单价(元)定为多少时,每天销售无盖盒子所获利润(元)最大?最大利润是多少?
      【答案】(1);当时,盒子的侧面积最大;当时,盒子的侧面积随小正方形边长的增大而减小
      (2)当时,每天销售无盖盒子所获利润最大,最大利润是4840元
      【分析】本题考查的是二次函数的实际应用,建立准确的二次函数关系式是解本题的关键.
      (1)设截去的小正方形的边长为,制作的无盖盒子的侧面积为,再利用侧面积的计算公式列函数关系式;再利用二次函数的性质解答即可;
      (2)由总利润等于每个利润乘以销售数量建立二次函数关系式,再利用二次函数的性质解答即可.
      【详解】(1)解:设截去的小正方形的边长为,制作的无盖盒子的侧面积为,

      由题意得,即 ,


      抛物线开口向下,
      对称轴为直线,
      当时,盒子的侧面积随小正方形边长的增大而增大,
      当时,盒子的侧面积最大,
      当时,盒子的侧面积随小正方形边长的增大而减小;
      (2)解:

      抛物线开口向下,
      对称轴为直线,
      当时,每天销售无盖盒子所获利润最大,最大利润是4840元.
      6.(2024·山东青岛·一模)在综合实践课上,数学兴趣小组用所学的数学知识来解决实际问题,实践报告如下:
      请你帮助兴趣小组解决以上问题.
      【答案】当米,米时,围篱笆才能使其所围梯形的面积最大,最大面积是平方米
      【分析】本题考查二次函数的应用.过点作,连接,四边形为矩形,设,则,进而表示出,,,利用二次函数的性质即可作答.
      【详解】解:过点作,连接,


      四边形为矩形,

      设,则,
      在中,,

      ,,
      ,,


      当时,,
      当米,米时,围篱笆才能使其所围梯形的面积最大,最大面积是平方米.
      7.(24-25九年级上·山东济宁·阶段练习)如图所示,有一城门洞呈抛物线形,拱高为(最高点到地面的距离),把它放在直角坐标系中,其解析式为.
      (1)求城门洞最宽处的长(保留根号);
      (2)现在有一高,宽的小型运货车,问它能否完全通过此城门?请说明理由.
      【答案】(1)
      (2)能通过,理由见解析
      【分析】本题考查了二次函数的应用,截图的关键是:
      (1)令,求出A、B的坐标,即可求解;
      (2)把代入函数解析,求出y,然后用减去所求y的绝对值,所得的差与货车高度比较即可得出答案.
      【详解】(1)解:把代入,得,
      解得,,
      ∴,,
      ∴,
      即城门洞最宽处的长为;
      (2)解:能通过,
      理由:当时,,

      ∴能通过.
      8.(24-25九年级上·山东济宁·阶段练习)第31届世界大学生夏季运动会于2023年7月28日至8月8日在成都举行,大熊猫是成都最具特色的对外传播标识物,此次成都大运会吉祥物“蓉宝”便是以熊猫基地真实的大熊猫“芝麻”为原型创作的.某商店销售“蓉宝”毛绒玩具,进价为25元.经市场调查发现,销售这种毛绒玩具,每天的销售量(件)是每件的售价(元)(且为正整数)的一次函数,其部分对应数据如表所示:
      (1)直接写出与之间的函数关系式;
      (2)求出每天销售的总利润(元)与之间的函数关系式;
      (3)请你分析该商店销售这种毛绒玩具,能否实现投入总成本最少且获利最大.
      【答案】(1);
      (2);
      (3)能实现.
      【分析】本题考查了二次函数的应用,求一次函数的解析式,二次函数的图象性质,正确掌握相关性质内容是解题的关键.
      (1)运用待定系数法进行求一次函数的解析式,即可作答.
      (2)根据总利润等于单价利润乘上销售量进行列式,即可作答.
      (3)先化为顶点式,再结合二次函数的图象性质进行作答.
      【详解】(1)解:设与之间的函数关系式为,
      把和代入得,
      解得,
      ∴与之间的函数关系式为;
      (2)解:根据题意得,
      即每天销售的总利润(元)与之间的函数关系式为;
      (3)解:由(2)知,
      ∵,
      ∴开口向下,在时,则有最大值,
      ∵,
      ∴当时,该商店销售这种毛绒玩具获利最大为1200元,此时销售量最小,即投入总成本最少.
      答:能实现投入总成本最少且获利最大.
      9.(2024·山东青岛·一模)某工厂生产某种玩具的成本价为元件,工厂决定采取电商销售和门店销售两种方式同时销售该玩具.电商销售:售价为元件;门店销售:第一天售价为元件,此后售价每天比前一天每件降低元,该方式每天还需支付租金、人工等固定费用元.已知两种销售方式第天的销售数量(件)均满足.
      (1)直接写出门店销售方式每天的售价(元/件)与的函数关系式;
      (2)该玩具销售过程中,在第几天获得的利润总和(元)最大?利润总和最大是多少?
      (3)该玩具销售过程中,哪些天门店销售的利润不低于电商销售的利润?
      【答案】(1);
      (2)第天或第天获得的利润总和最大,最大为元;
      (3)第天门店销售的利润不低于电商销售的利润
      【分析】()根据题意即可求解;
      ()根据题意,求出与之间的函数关系式,再根据二次函数的性质即可求解;
      ()根据题意,列出不等式,结合函数图象解不等式即可求解;
      本题考查了二次函数的应用,根据题意,正确得到二次函数的解析式是解题的关键.
      【详解】(1)解:由题意可得,;
      (2)解:由题意可得,



      ∵,二次函数的对称轴为直线,
      又∵为整数,
      ∴当x=30或时,取得最大值,
      元,
      答:第天或第天获得的利润总和最大,最大为元;
      (3)解:由题意可得,,
      整理得,,
      解得,
      ∴第天门店销售的利润不低于电商销售的利润.
      10.(2024·山东潍坊·一模)某无人机租赁方案有50架某种型号的无人机对外出租,该方案有两种租赁方案:
      说明:月利润=月租费-月维护费.
      设租出无人机的数量为x架,根据上述信息,解决下列问题:
      (1)当时,按方案A租赁所得的月利润是__________元,按方案B租赁所得的月利润是__________元;
      (2)如果按两种方案租赁所得的月利润相等,那么租出的无人机数量是多少?
      (3)设按方案A租赁所得的月利润为,按方案B租赁所得的月利润为,记函数,求w的最大值.
      【答案】(1)4800,3315
      (2)如果按两种方案租赁所得的月利润相等,那么租出的无人机数量是37架;
      (3)的最大值为元.
      【分析】本题考查了二次函数的实际应用.
      (1)用甲方案未租出的无人机数量算出每辆车的租金,再乘以10,减去维护费用可得甲方案的月利润;乙方案租出的无人机租金乘以10,减去维护费用可得乙方案的月利润;
      (2)先求出两个方案月利润函数关系式,再求时,x的值即可;
      (3)根据题意得到函数,利用二次函数的性质求解即可.
      【详解】(1)解:元,
      当每个方案租出的无人机为10辆时,甲方案的月利润是48000元;
      乙方案的月利润为元,
      故答案为:4800,3315;
      (2)解:设甲方案的月利润为,乙方案的利润为,则:

      乙方案的利润为,
      当时,

      解得或(不合题意,舍去),
      答:如果按两种方案租赁所得的月利润相等,那么租出的无人机数量是37架;
      (3)解:由题意得

      ∵,
      ∴函数有最大值,
      又,
      ∴当时,有最大值,为元.
      11.(2024·山东青岛·一模)新华社天津3月29日电(记者周润健、张泽伟)29日,2024年全国室内田径锦标赛在天津开赛,女子铅球决赛中,河北队选手巩立姣投出19米35轻松夺冠.铅球从出手到落地的过程中,其运动轨迹(不考虑其他因素)可以近似的看成是抛物线的一部分.某运动员在训练时,铅球在空中的竖直高度y(米)与水平距离为(米)之间的部分对应数值如下表所示:
      (1)出手时铅球的竖直高度是______米,铅球在空中的最大高度是______米;
      (2)按如图所示的直角坐标系,求表示该抛物线的函数表达式;
      (3)该运动员在比赛时,投出的铅球在空中的竖直高度y(米)与水平距离x(米)之间的函数关系式为,请判断该运动员在比赛和训练时,哪次投出的铅球更远一些,并说明理由.
      【答案】(1),
      (2)
      (3)训练时投出的铅球更远一些,理由见解析.
      【分析】本题考查二次函数的应用—投球问题、求函数解析式、从图表获取信息等知识点,读懂题意、列出函数关系式是解题的关键.
      (1)直接根据表格数据以及二次函数图像的性质解答即可;
      (2)用待定系数法即可求出函数关系式;
      (3)分别求出训练和比赛铅球落地时x的值,然后进行比较即可.
      【详解】(1)解:根据表格中数据可知,出手时铅球的竖直高度是米,
      抛物线对称轴为直线,
      ∴顶点坐标为,
      ∴铅球在空中的最大高度是米.
      故答案为:、.
      (2)解:设抛物线解析式为,
      把代入解析式得:,解得:.
      ∴抛物线的函数表达式为.
      (3)解:训练时投出的铅球更远一些,理由如下:
      对于,
      令,则,解得:或(舍去);
      对于,
      令,则,解得:或(舍去),
      ∵,
      ∴训练时投出的铅球更远一些.
      12.(2024·山东枣庄·模拟预测)【项目式学习】
      【项目主题】自动旋转式洒水喷头灌溉蔬菜
      【项目背景】寻找生活中的数学,九(1)班分四个小组,开展数学项目式实践活动,获取所有数据共享,对蔬菜喷水管建立数学模型,菜地装有1个自动旋转式洒水喷头,灌溉蔬菜,如图1所示,观察喷头可顺、逆时针往返喷洒.
      【项目素材】
      素材一:甲小组在图2中建立合适的直角坐标系,喷水口中心O有一喷水管,从A点向外喷水,喷出的水柱最外层的形状为抛物线.以水平方向为x轴,点O为原点建立平面直角坐标系,点A(喷水口)在y轴上,x轴上的点D为水柱的最外落水点.
      素材二:乙小组测得种植农民的身高为米,他常常往返于菜地之间.
      素材三:丙小组了解到需要给蔬菜大鹏里拉一层塑料薄膜用来保温保湿,以便蔬菜更好地生长.
      【项目任务】
      (1)任务一:丁小组测量得喷头的高米,喷水口中心点O到水柱的最外落水点D水平距离为8米,其中喷出的水正好经过一个直立木杆的顶部F处,木杆高米,距离喷水口米,求出水柱所在抛物线的函数解析式.
      (2)任务二:乙小组发现这位农民在与喷水口水平距离是p米时,不会被水淋到,求p的取值范围.
      (3)任务三:丙小组测量发现薄膜所在平面和地面的夹角是,截面如图3,求薄膜与地面接触点与喷水口的水平距离是多少米时,喷出的水与薄膜的距离至少是厘米?(直接写出答案,精确到米).
      【答案】(1)
      (2)p的取值范围为
      (3)薄膜与地面接触点与喷水口的水平距离是米时,喷出的水与薄膜的距离至少是厘米
      【分析】(1)根据题意得到,,,,设抛弧线的解析式为:,利用待定系数法求解,即可得到抛物线的解析式;
      (2)根据这位农民在与喷水口水平距离是p米时,不会被水淋到,结合农民最高点坐标为,以及二次函数性质求解,即可解题;
      (3)根据薄膜所在平面和地面的夹角是,设薄膜所在平面的直线解析式为,当抛物线与薄膜所在平面相切时(即只有一个交点),有,即,求出的值,得到薄膜所在平面的直线解析式,根据喷出的水与薄膜的距离至少是厘米,推出薄膜所在的直线应向右平移米,利用平移的规律得到平移后的解析式,即可解题.
      【详解】(1)解:由题可知:,,,,
      设抛物线的解析式为:,
      将,代入得:

      解得:,
      抛物线的解析式为:;
      (2)解:由题可知:农民常常往返于菜地之间,则此时农民最高点坐标为,
      将其代入得: ,
      整理得,
      解得:,,要农民不会被水淋到,
      则,
      综上:p的取值范围为;
      (3)解:由题知,薄膜所在平面和地面的夹角是,设薄膜所在平面的直线解析式为,
      当抛物线与薄膜所在平面相切时,有,
      整理得,
      有,
      解得,
      薄膜所在平面的直线解析式为,
      喷出的水与薄膜的距离至少是厘米,
      即薄膜所在的直线应向右平移米,
      平移后的直线解析式为,
      当时,,解得,
      薄膜与地面接触点与喷水口的水平距离是米时,喷出的水与薄膜的距离至少是厘米.
      【点睛】本题考查了待定系数法求解析式,二次函数的图象与性质,二次函数与一元二次方程,一次函数平移规律,二次函数的实际应用,理解题意,熟练运用相关知识求解是解题的关键.
      13.(2024·山东青岛·模拟预测)我国高压输电技术领先全球,已建成覆盖全国的高压、超高压输电网络.输电电缆空中架设时,在两铁塔之间下垂部分可以近似地看成抛物线形状.如图所示,是在水平地面架设电缆示意图,相邻两铁塔之间的距离为,每个塔高均为,为保证安全,要求电缆最低点距地面的最小垂直高度为米.
      (1)请建立适当的坐标系,并求出电缆抛物线的解析式.
      (2)如图所示,斜坡BD坡比为,两铁塔高度仍为,水平距离仍为,电缆抛物线形状与水平架设相同,建立如图所示坐标系.
      ①求此时抛物线的解析式.
      ②电缆与斜坡最小垂直距离是否满足安全要求.
      ③为节约成本,在保证安全高度的情况下,是否可降低两铁塔的高度,降低多少?(直接写出结果即可)
      【答案】(1)
      (2)①;②能满足安全要求,③;
      【分析】本题考查二次函数与实际问题结合问题,熟练掌握二次函数的图像和性质是解题的关键;
      (1)建立合适的坐标系,代入坐标即可求解;
      (2)①根据题意设,,代入即可求解;
      ②根据函数解析式可得,当函数最小值为:,斜坡BD坡比为,则斜坡最小垂直距离为:,由此可以求得电缆与斜坡最小垂直距离是否满足安全要求;
      ③根据题意可设函数解析式为:,结合电缆与斜坡最小垂直距离为,解即可求出降低两铁塔的高度;
      【详解】(1)根据题意建立坐标系如下:
      ,,,
      设二次函数表达式为:,
      将点,坐标代入,
      可得:,,,
      故此时抛物线的解析式为:
      (2)①解:根据题意设,
      电缆抛物线形状与水平架设相同,,
      设二次函数解析式为:,
      将,点坐标代入函数解析式可得:,
      故函数解析式为:
      ②根据函数解析式可得,当函数最小值为:

      斜坡BD坡比为,则斜坡最小垂直距离为:,
      电缆与斜坡最小垂直距离为:
      保证安全,要求电缆最低点距地面的最小垂直高度高于米,满足安全需要,
      ③根据题意可设函数解析式为:
      当函数最小值为,
      则电缆与斜坡最小垂直距离为,
      解得:,
      为节约成本,在保证安全高度的情况下,可降低两铁塔的高度,降低米
      课标要求
      考点
      考向
      1.通过对实际问题的分析,体会二次函数的意义.
      2.能画二次函数的图象,通过图象了解二次函数的性质,知道二次函数系数与图象形状和对称轴的关系.
      3.会求二次函数的最大值或最小值,并能确定相应自变量的值,能解决相应的实际问题.
      4.知道二次函数和一元二次方程之间的关系,会利用二次函数的图象求一元二次方程的近似解.
      实际应用
      考向一 二次函数的应用
      考向二 二次函数的实际应用——利润问题
      考向三 二次函数的实际应用——面积问题
      考点 二次函数的实际应用
      易错易混
      运用二次函数解决最值问题时,需要先明确自变量的取值范围,不一定最值就是顶点的纵坐标.
      活动课题
      设计围篱笆的方案
      活动工具
      直角三角板、量角器、皮尺、篱笆等
      活动过程
      【了解场地】如图,测出墙AD与墙AB的夹角是135°;
      【设计图纸】用篱笆围成一个梯形的菜园,梯形满足,,且BC边上留一个1米宽的门EF;
      【准备材料】现有篱笆(虚线部分)的长度是15m.
      解决问题
      如何围篱笆才能使其所围梯形的面积最大?最大面积是多少平方米?
      每件的售价(元)

      36
      37
      38

      每天的销量(件)

      78
      76
      74

      方案A:如果每架无人机月租费300元,那么50架无人机可全部租出.如果每架无人机的月租费每增加5元,那么将少租出1架无人机.另外,方案为每架租出的无人机支付月维护费20元.
      方案B:每架无人机月租费350元,无论是否租出,方案均需一次性支付月维护费共计185元.
      x
      0
      3
      6
      9
      12
      y

      相关试卷 更多

      资料下载及使用帮助
      版权申诉
      • 1.电子资料成功下载后不支持退换,如发现资料有内容错误问题请联系客服,如若属实,我们会补偿您的损失
      • 2.压缩包下载后请先用软件解压,再使用对应软件打开;软件版本较低时请及时更新
      • 3.资料下载成功后可在60天以内免费重复下载
      版权申诉
      若您为此资料的原创作者,认为该资料内容侵犯了您的知识产权,请扫码添加我们的相关工作人员,我们尽可能的保护您的合法权益。
      入驻教习网,可获得资源免费推广曝光,还可获得多重现金奖励,申请 精品资源制作, 工作室入驻。
      版权申诉二维码
      中考专区
      • 精品推荐
      • 所属专辑14份
      欢迎来到教习网
      • 900万优选资源,让备课更轻松
      • 600万优选试题,支持自由组卷
      • 高质量可编辑,日均更新2000+
      • 百万教师选择,专业更值得信赖
      微信扫码注册
      手机号注册
      手机号码

      手机号格式错误

      手机验证码 获取验证码 获取验证码

      手机验证码已经成功发送,5分钟内有效

      设置密码

      6-20个字符,数字、字母或符号

      注册即视为同意教习网「注册协议」「隐私条款」
      QQ注册
      手机号注册
      微信注册

      注册成功

      返回
      顶部
      中考一轮 精选专题 初中月考 教师福利
      添加客服微信 获取1对1服务
      微信扫描添加客服
      Baidu
      map