搜索
      上传资料 赚现金

      高考物理【一轮复习】讲义练习第4讲 带电粒子在电场中的运动

      • 875.26 KB
      • 2025-11-10 16:15:17
      • 17
      • 0
      • 实事求是运
      加入资料篮
      立即下载
      高考物理【一轮复习】讲义练习第4讲 带电粒子在电场中的运动第1页
      高清全屏预览
      1/16
      高考物理【一轮复习】讲义练习第4讲 带电粒子在电场中的运动第2页
      高清全屏预览
      2/16
      高考物理【一轮复习】讲义练习第4讲 带电粒子在电场中的运动第3页
      高清全屏预览
      3/16
      还剩13页未读, 继续阅读

      高考物理【一轮复习】讲义练习第4讲 带电粒子在电场中的运动

      展开

      这是一份高考物理【一轮复习】讲义练习第4讲 带电粒子在电场中的运动,共16页。试卷主要包含了用功能观点分析等内容,欢迎下载使用。

      1.思考判断
      (1)带电粒子在匀强电场中只能做类平抛运动。(×)
      (2)带电粒子在电场中,只受静电力时,也可以做匀速圆周运动。(√)
      2.带电粒子沿水平方向射入竖直向下的匀强电场中,运动轨迹如图所示,粒子在相同的时间内( )
      A.位置变化相同B.速度变化相同
      C.速度偏转的角度相同D.动能变化相同
      答案 B
      考点一 带电粒子(带电体)在电场中的直线运动

      1.做直线运动的条件
      (1)粒子所受合外力F合=0,粒子做匀速直线运动。
      (2)粒子所受合外力F合≠0且与初速度共线,带电粒子将做加速直线运动或减速直线运动。
      2.用动力学观点分析
      a=qEm,E=Ud,v2-v02=2ad。
      3.用功能观点分析
      匀强电场中:W=qEd=qU=12mv2-12mv02
      非匀强电场中:W=qU=12mv2-12mv02
      角度 带电粒子在电场中的直线运动
      例1 如图所示,真空中平行金属板M、N之间距离为d,两板所加的电压为U。一质量为m、电荷量为q的带正电粒子从M板由静止释放。不计带电粒子的重力。
      (1)求带电粒子所受的静电力的大小F;
      (2)求带电粒子到达N板时的速度大小v;
      (3)若在带电粒子运动d2距离时撤去所加电压,求该粒子从M板运动到N板经历的时间t。
      答案 (1)qUd (2)2qUm (3)3d2mqU
      解析 (1)两平行金属板间的电场强度E=Ud
      带电粒子所受的静电力F=qE=qUd。
      (2)带电粒子从静止开始运动到N板的过程,根据动能定理有qU=12mv2,得v=2qUm。
      (3)设带电粒子运动d2距离时的速度大小为v',根据动能定理有qU2=12mv'2
      带电粒子在前d2距离做匀加速直线运动,后d2距离做匀速直线运动,设用时分别为t1、t2
      有d2=v'2t1,d2=v't2
      联立解得t=t1+t2=3d2mqU。
      角度 带电体在电场中的直线运动
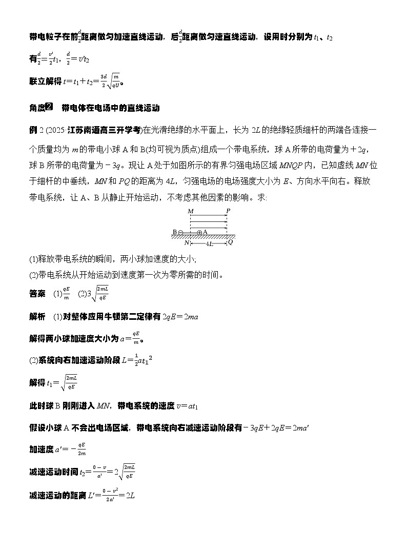
      例2 (2025·江苏南通高三开学考)在光滑绝缘的水平面上,长为2L的绝缘轻质细杆的两端各连接一个质量均为m的带电小球A和B(均可视为质点)组成一个带电系统,球A所带的电荷量为+2q,球B所带的电荷量为-3q。现让A处于如图所示的有界匀强电场区域MNQP内,已知虚线MN位于细杆的中垂线,MN和PQ的距离为4L,匀强电场的电场强度大小为E、方向水平向右。释放带电系统,让A、B从静止开始运动,不考虑其他因素的影响。求:
      (1)释放带电系统的瞬间,两小球加速度的大小;
      (2)带电系统从开始运动到速度第一次为零所需的时间。
      答案 (1)qEm (2)32mLqE
      解析 (1)对整体应用牛顿第二定律有2qE=2ma
      解得两小球加速度大小为a=qEm。
      (2)系统向右加速运动阶段L=12at12
      解得t1=2mLqE
      此时球B刚刚进入MN,带电系统的速度v=at1
      假设小球A不会出电场区域,带电系统向右减速运动阶段有-3qE+2qE=2ma'
      加速度a'=-qE2m
      减速运动时间t2=0-va'=22mLqE
      减速运动的距离L'=0-v22a'=2L
      可知小球A恰好运动到PQ边界时速度减为零,假设成立,所以带电系统从开始运动到速度第一次为零所需时间t=t1+t2=32mLqE。
      方法总结 带电粒子(带电体)在匀强电场中的直线运动问题的分析方法
      角度 带电粒子在交变电场中的直线运动
      例3 (多选)如图所示,A、B是一对平行的金属板,在两板间加上一周期为T的交流电压U,A板的电势φA=0,B板的电势φB随时间的变化规律如图所示。现有一电子从A板上的小孔进入两板间的电场区域内,设电子的初速度和重力的影响可忽略。则( )
      A.若电子是在t=0时刻进入的,它将一直向B板运动
      B.若电子是在t=T8时刻进入的,它可能时而向B板运动,时而向A板运动,最后打在B板上
      C.若电子是在t=3T8时刻进入的,它可能时而向B板运动,时而向A板运动,最后打在B板上
      D.若电子是在t=T2时刻进入的,它可能时而向B板运动,时而向A板运动
      答案 AB
      解析 根据电子进入电场后的受力和运动情况,作出如图所示的图像。由图丁可知,当电子在t=0时刻进入电场时,电子一直向B板运动,故A正确;若电子在t=T8时刻进入,则由图丁知,向B板运动的位移大于向A板运动的位移,因此最后仍能打在B板上,故B正确;若电子在t=3T8时刻进入电场,则由图丁知,在第一个周期电子即返回至A板,故C错误;若电子是在t=T2时刻进入,则它一靠近小孔便受到排斥力,根本不能进入电场,故D错误。
      拓展 若已知电子质量为m、电荷量大小为e,电子仅在静电力作用下,在t=T4时刻从A板的小孔处由静止释放进入两极板间运动,恰好到达B板。
      求:
      (1)A、B两板间的距离;
      (2)电子在两板间的最大速度。
      答案 (1)eU0T216m (2)eU0m
      解析 (1)电子在t=T4时刻由静止释放恰好打在B板上,则电子先加速后减速,在t=34T时刻到达B板且速度为零,设两板的间距为d,加速度大小为a=eU0md,则有d=2×12aT42,解得d=eU0T216m。
      (2)由题意可知,经过T4时间电子速度最大,则最大速度为vm=a·T4=eU0m。
      在画速度—时间图像时,要注意以下几点
      (1)带电粒子进入电场的时刻。
      (2)速度—时间图像的斜率表示加速度,因此加速度相同的运动的图像一定是平行的直线。
      (3)图线与时间轴围成的“面积”表示位移,且在横轴上方所围成的“面积”为正,在横轴下方所围成的“面积”为负。
      (4)注意对称性和周期性变化关系的应用。
      (5)图线与横轴有交点,表示此时速度为零;对于运动很复杂,不容易画出速度—时间图像的问题,还应逐段分析求解。
      考点二 带电粒子在电场中的偏转
      角度 带电粒子在匀强电场中的偏转
      1.带电粒子在电场中偏转问题的两个重要结论
      (1)不同的带电粒子从静止开始经过同一电场加速后再从同一偏转电场射出时,偏移量和偏转角总是相同的。
      证明:由qU0=12mv02
      y=12at2=12·qU1md·lv02
      tan θ=qU1lmdv02
      得y=U1l24U0d,tan θ=U1l2U0d
      可见y和tan θ与粒子的q、m无关。
      (2)粒子经电场偏转后射出,合速度方向的反向延长线与初速度延长线的交点O为粒子水平位移的中点,即O到偏转电场边缘的距离为l2。
      2.处理带电粒子的偏转问题的方法
      例4 (2025·江苏泰州高三开学考)如图所示,竖直虚线MN左侧有一电场强度为E1=E的水平匀强电场,在两条平行的虚线MN和PQ之间存在着宽为L、电场强度为E2=2E的竖直匀强电场,在虚线PQ右侧距PQ为L处有一竖直的屏。现将一电子(电荷量为e,质量为m,重力不计)无初速度地放入电场E1中的A点,最后电子打在右侧的屏上,A点到MN的距离为L,AO连线与屏垂直,交点为O。求:
      (1)电子到达MN虚线时的速度大小;
      (2)电子从释放到打到屏上所用的时间;
      (3)电子打到屏上的位置到O点的距离x。
      答案 (1)2eELm (2)22mLeE (3)3L2
      解析 (1)从A点到MN的过程中,由动能定理得eE1L=12mv2
      解得v=2eELm。
      (2)电子在电场E1中做初速度为零的匀加速直线运动,设加速度为a1,运动时间为t1,由牛顿第二定律和运动学公式得a1=eE1m=eEm,v=a1t1
      解得t1=2mLeE
      从MN到屏的过程中运动的时间t2=2Lv=2mLeE
      则运动的总时间为t=t1+t2=22mLeE。
      (3)设电子射出电场E2时平行电场线方向的速度为vy,在电场E2中运动的时间为t3,根据牛顿第二定律得,电子在电场E2中的加速度为a2=eE2m=2eEm,t3=Lv,vy=a2t3=2eELm,tan θ=vyv
      解得tan θ=1
      如图所示,电子离开电场E2后,将速度方向反向延长交于E2电场的中点O'。由几何关系知
      tan θ=xL2+L
      解得x=32L。
      计算粒子打到屏上的位置离屏中心距离的方法
      (1)y=y0+Ltan θ(L为屏到偏转电场的水平距离)。
      (2)y=l2+Ltan θ(l为偏转电场宽度)。
      (3)根据三角形相似有yy0=l2+Ll2。
      角度 带电粒子在交变电场中的偏转
      1.带电粒子在交变电场中的偏转
      通常只讨论所加电压大小不变、方向做周期性变化(如方波)的情形。当带电粒子以初速度v0垂直于电场方向射入时,沿初速度方向的分运动为匀速直线运动,沿电场方向的分运动具有周期性。
      2.分析方法
      根据电场变化的特点,利用牛顿第二定律正确地判断粒子的运动情况。根据电场的变化情况,分段求解带电粒子运动的末速度、位移等。
      3.对于锯齿波和正弦波等电压产生的交变电场,若粒子穿过板间的时间极短,带电粒子穿过电场瞬间可认为是在匀强电场中运动。
      例5 如图甲,一带电粒子沿平行板电容器中线MN以速度v平行于极板进入(记为t=0时刻),同时在两板上加一按图乙变化的电压。已知粒子比荷为k,带电粒子只受静电力的作用且不与极板发生碰撞,经过一段时间,粒子以平行极板方向的速度射出。则下列说法中正确的是( )
      A.粒子射出时间可能为t=4 s
      B.粒子射出的速度大小为2v
      C.极板长度满足L=3vn(n=1,2,3,…)
      D.极板间最小距离为3kU02
      答案 D
      解析 粒子进入电容器后,在平行于极板方向做匀速直线运动,垂直极板方向运动的v-t图像如图所示,因为粒子平行极板射出,可知粒子垂直极板的分速度为0,所以射出时刻可能为1.5 s、3 s、4.5 s、…,满足t=1.5n(n=1,2,3,…),粒子射出的速度大小必定为v,故A、B错误;极板长度L=v·1.5n(n=1,2,3,…),故C错误;因为粒子不跟极板碰撞,则应满足d2≥12vy×1.5 s,其中vy=a×1 s,a=qU0md,联立解得d≥3kU02,故D正确。
      A级 基础对点练
      对点练1 带电粒子(带电体)在电场中的直线运动
      1.(多选)(2025·湖南长沙一模)如图所示,阴极K发射的电子(初速度可视为零)经电压为U0的电场加速后,从A板上的小孔进入由A、B两平行金属板组成的电容为C的电容器中,开始时B板不带电,电子到达B板后被吸收。已知电子的电荷量为e,不计电子重力以及电子之间的相互作用,当电子不能到达B板时( )
      A.在这之后,任何从小孔进入电容器的电子速度第一次减为0所用的时间(从刚进入电容器时开始计时)相等
      B.B板的电势和阴极K的电势相等
      C.B板的电荷量为CU0
      D.电子从阴极K到B板电势能一直减小
      答案 ABC
      解析 当电子不能到达B板时,A、B之间电势差不变,电场强度不变,电子刚进入电容器时开始计时,速度相同,则所用时间相等,故A正确;由能量守恒定律及动能定理得eU0=eUAB,即φA-φB=φA-φK,可知B板的电势和阴极K的电势相等,故B正确;由题可知,A、B间的最大电压UAB=U0,则B板的电荷量为Q=CU0,故C正确;电子由K到A,静电力做正功,动能增加,电势能减少,由A到B时,静电力做负功,动能减少,电势能增加,故D错误。
      2.密立根油滴实验装置如图所示,当油滴喷出时,因与喷雾器摩擦而带负电,油滴通过小孔进入平行板电容器之间,调节A、B两板间的电压,让油滴缓慢匀速下落,并测定油滴直径等相关物理量,可推算出该油滴的电荷量,不计油滴间相互作用。下列说法正确的是( )
      A.油滴由于失去正电荷而带负电
      B.若仅增大A、B间电压,油滴将加速下落
      C.若仅增大A、B间距离,油滴将减速下落
      D.若在A、B间同时悬停着两颗油滴,则直径大的带电荷量一定大
      答案 D
      解析 油滴与喷雾器摩擦得到电子从而带负电,A错误;由于油滴带负电,所受静电力向上,若仅增大A、B间电压,油滴将加速上升,B错误;若仅增大A、B间距离,电压不变,根据E=Ud可知电场强度减小,静电力小于重力,油滴将加速下落,C错误;若在A、B间同时悬停着两颗油滴,直径大的质量一定大,根据mg=qE可知质量大的带电荷量一定大,故D正确。
      3.如图甲所示为粒子直线加速器原理图,它由多个横截面积相同的同轴金属圆筒依次组成,序号为奇数的圆筒与序号为偶数的圆筒分别和交变电源相连,交变电源两极间的电势差的变化规律如图乙所示。在t=0时,奇数圆筒比偶数圆筒电势高,此时和偶数圆筒相连的金属圆板(序号为0)的中央有一自由电子由静止开始在各间隙中不断加速。若电子的质量为m,电荷量为e,交变电源的电压为U,周期为T。不考虑电子的重力和相对论效应,忽略电子通过圆筒间隙的时间。下列说法正确的是( )
      A.电子在圆筒中也做加速直线运动
      B.电子离开圆筒1时的速度为2Uem
      C.第n个圆筒的长度应满足Ln=TnUe2m
      D.保持加速器筒长不变,若要加速比荷更大的粒子,则要调大交变电压的周期
      答案 C
      解析 由于金属圆筒处于静电平衡状态,圆筒内部场强为零,则电子在金属圆筒中做匀速直线运动,故A错误;电子离开圆筒1时,由动能定理得eU=12mv2,所以电子离开圆筒1瞬间速度为v=2eUm,故B错误;电子从金属圆筒出来后要继续做加速运动,在金属圆筒中的运动时间为交变电源周期的一半,即T2,电子在圆筒中做匀速直线运动,所以第n个圆筒长度为Ln=vn·T2=T22neUm=TnUe2m,故C正确;由以上分析可知,保持加速器筒长不变,若要加速比荷更大的粒子,则要调小交变电压的周期,故D错误。
      对点练2 带电粒子在电场中的偏转
      4.示波管的结构如图所示,Y、Y'接输入电压信号,X、X'接扫描电压信号,若扫描电压信号的周期和输入电压信号的周期相同,且可以在荧光屏上得到输入电压信号周期变化的图像,则下列扫描电压信号的图像可能正确的是( )
      答案 A
      解析 若扫描电压信号如B、C、D选项所示,则在半个周期内,粒子沿XX'方向偏转距离相同,荧光屏上在YY'方向呈现一条直线,无法显示输入电压信号随时间周期性变化的具体情况,若扫描电压信号如A选项所示,则粒子打在荧光屏上的位置沿XX'方向随时间均匀分布,又扫描电压信号周期与输入电压信号周期相同,可得到输入电压信号周期变化的图像,综上,A项图像正确。
      5.(2024·黑吉辽卷,6)在水平方向的匀强电场中,一带电小球仅在重力和电场力作用下于竖直面(纸面)内运动。如图,若小球的初速度方向沿虚线,则其运动轨迹为直线;若小球的初速度方向垂直于虚线,则其从O点出发运动到与O点等高处的过程中( )
      A.动能减小,电势能增大B.动能增大,电势能增大
      C.动能减小,电势能减小D.动能增大,电势能减小
      答案 D
      解析 小球的初速度方向沿虚线时,其运动轨迹为直线,故小球受到的合力方向沿虚线方向,由于重力方向竖直向下,匀强电场方向水平,故合力方向只能沿虚线向下,如图所示。若初速度垂直于虚线时,小球做类平抛运动,从O点出发运动到与O点等高处的过程中,重力不做功,电场力方向与速度方向的夹角始终为锐角,故电场力做正功,动能增大,电势能减小,D正确。
      6.(2025·浙江七彩阳光新高考联盟高三联考)一质量为m、电荷量为q的带负电的小球,以初速度v0从匀强电场中的A点水平抛出后经过某一定点B,如图所示,电场强度大小为E0,方向竖直向下。下列说法正确的是( )
      A.可以计算经过B点的时间
      B.可以计算经过B点时的竖直方向的速度
      C.初速度为2v0,要使小球仍能经过B点,电场强度大小为22E0
      D.只要能够经过B点,过B点时的速度偏转角为一定值,与初速度大小无关
      答案 D
      解析 小球所受合力F=mg-qE0,加速度a=Fm=g-qE0m,A、B间的水平或竖直距离未知,无法计算经过B点的时间和竖直方向的速度,故A、B错误;小球经过B点,竖直方向位移y=12at2=12g-qE0mx2v02=12g-qEmx2(2v0)2,解得E=4qE0-3mgq,故C错误;由tan θ=vyv0=atv0=at2v0t=2yx知,A、B两点位置确定,偏转角大小就确定,与初速度大小无关,故D正确。
      7.(多选)如图所示,三个同样的带电粒子a、b、c(不计重力)同时从同一位置沿同一方向垂直于电场线射入平行板电容器间的匀强电场,它们的运动轨迹已标出,不考虑带电粒子间的相互作用,下列说法中正确的是( )
      A.b飞离电场的同时,a刚好打在下极板上
      B.b和c同时飞离电场
      C.进入电场时,c的速度最大,a的速度最小
      D.在电场中运动的过程中,c的动能增加量最小,a、b的动能增加量相同
      答案 ACD
      解析 三个粒子相同,故进入电场后,受到的静电力相同,即加速度相同,在竖直方向上均做初速度为零的匀加速直线运动,偏移量y=12at2,则ta=tb>tc,故B错误,A正确;三个粒子在水平方向上均做匀速直线运动,故有v=xt,因为xb=xc>xa,ta=tb>tc,所以有vc>vb>va,故C正确;根据动能定理有qU=qEy=ΔEk,可知c的动能增加量最小,a、b的动能增加量相同,故D正确。
      B级 综合提升练
      8.如图装置是由粒子加速器和平移器组成,平移器由两对水平放置、间距为Δd的相同平行金属板构成,极板间距离和板长均为L。加速电压为U0,两对极板间偏转电压大小相等均为U0,电场方向相反。质量为m、电荷量为+q的粒子无初速度地进入加速电场,被加速器加速后,从平移器下板边缘水平进入平移器,最终从平移器上板边缘水平离开,不计粒子重力。下列说法正确的是( )
      A.粒子离开加速器时速度v0=qU0m
      B.粒子通过左侧平移器时,竖直方向位移y1=L4
      C.Δd与2L相等
      D.只增加加速电压,粒子将不能从平移器离开
      答案 B
      解析 根据qU0=12mv02知,粒子离开加速器时速度为v0=2qU0m,故A错误;粒子在左侧平移器电场中的偏移量为y1=12at2,又qU0L=ma,L=v0t,得y1=L4,故B正确;根据类平抛运动的特点和对称性,粒子在两平移器之间做匀速直线运动,它的轨迹延长线分别过左侧平移器下方平行板和右侧平移器上方平行板中点,根据几何关系有Δd+LL2=Ly1得Δd=L,故C错误;由上述分析可得y1=qU0L2mv02,当加速电压增大时,粒子进入平移器的速度增大,粒子在平移器中竖直方向偏移量变小,粒子可以离开平移器,位置比原来靠下,故D错误。
      9.如图甲所示,两平行金属板长为L、间距为d,加有如图乙所示的交流电压。现有一质量为m、电荷量为q(q>0)的带电粒子,在t=0时刻以初速度v0沿中线射入两金属板间,不计粒子重力及粒子间的相互作用,求下列情况下交流电压的周期T和电压U0满足的条件。
      (1)粒子射出电场时的动能最大;
      (2)粒子射出电场时的动能最小。
      答案 (1)T≥2Lv0 U0≤md2v02qL2 (2)T=Lnv0(n=1,2,3,…) U0≤2nmd2v02qL2(n=1,2,3,…)
      解析 (1)粒子在水平方向做匀速直线运动,只要保证粒子在竖直方向一直加速(即一个周期内),竖直速度就可以达到最大值。t=Lv0≤T2,得T≥2Lv0
      保证粒子能射出电场,有y=12at2=qU0L22mdv02≤d2
      解得U0≤md2v02qL2。
      (2)只要粒子的竖直速度为零,射出电场时速度最小,动能最小,运动时间
      t=Lv0=nT
      则T=Lnv0(n=1,2,3,…)
      保证粒子能射出电场,有y=2n×12aT22=2n×qU0T28md≤d2
      解得U0≤2nmd2v02qL2(n=1,2,3,…)。
      C级 培优加强练
      10.如图所示,A、B两竖直放置的平行金属板构成加速电场,A、B两板间电势差为U;C、D两水平放置的平行金属板,始终和电源相接(图中并未画出),构成偏转电场,且板间的电场强度为E。一质量为m、电荷量为q的带电粒子(重力不计)由静止开始,经A、B间加速后,沿C、D两板间中心线进入偏转电场,最后打在荧光屏上。已知C、D两极板长和板间距均为x,板右侧边缘与荧光屏距离为L,不考虑偏转电场的边缘效应,求:
      (1)粒子在偏转电场中的偏移量;
      (2)粒子打在屏上距O点的距离;
      (3)若偏转电场的电场强度E可调,要使粒子能打到荧光屏上,求电场强度E的大小范围。
      答案 (1)Ex24U (2)Ex2Ux2+L (3)E≤2Ux
      解析 (1)设粒子进入偏转电场时速度为v0,在偏转电场中运动的时间为t,有
      qU=12mv02,y=12at2,x=v0t,a=qEm
      故竖直偏转位移y=12×qEmt2=Ex24U。
      (2)末速度反向延长线交于偏转电场中水平位移的中点,由几何关系得yY=x2x2+L
      解得Y=Ex2Ux2+L。
      (3)当y=x2时,E取最大值y=12×qEmt2=Ex24U=x2
      计算可得E≤2Ux。运动的
      分解法
      将带电粒子的运动分解为沿静电力方向的匀加速直线运动和垂直静电力方向的匀速直线运动
      功能
      关系
      当讨论带电粒子的末速度v时也可以从能量的角度进行求解:qUy=12mv2-12mv02,其中Uy=Udy,指运动过程初、末位置两点间的电势差

      相关试卷

      高考物理【一轮复习】讲义练习第4讲 带电粒子在电场中的运动:

      这是一份高考物理【一轮复习】讲义练习第4讲 带电粒子在电场中的运动,共16页。试卷主要包含了用功能观点分析等内容,欢迎下载使用。

      高考物理一轮复习讲义练习第九章 第4讲 带电粒子在电场中的运动:

      这是一份高考物理一轮复习讲义练习第九章 第4讲 带电粒子在电场中的运动,共15页。试卷主要包含了示波管等内容,欢迎下载使用。

      高考物理一轮复习讲义微练33 带电粒子在电场中的运动:

      这是一份高考物理一轮复习讲义微练33 带电粒子在电场中的运动,共8页。

      资料下载及使用帮助
      版权申诉
      • 1.电子资料成功下载后不支持退换,如发现资料有内容错误问题请联系客服,如若属实,我们会补偿您的损失
      • 2.压缩包下载后请先用软件解压,再使用对应软件打开;软件版本较低时请及时更新
      • 3.资料下载成功后可在60天以内免费重复下载
      版权申诉
      若您为此资料的原创作者,认为该资料内容侵犯了您的知识产权,请扫码添加我们的相关工作人员,我们尽可能的保护您的合法权益。
      入驻教习网,可获得资源免费推广曝光,还可获得多重现金奖励,申请 精品资源制作, 工作室入驻。
      版权申诉二维码
      欢迎来到教习网
      • 900万优选资源,让备课更轻松
      • 600万优选试题,支持自由组卷
      • 高质量可编辑,日均更新2000+
      • 百万教师选择,专业更值得信赖
      微信扫码注册
      手机号注册
      手机号码

      手机号格式错误

      手机验证码 获取验证码 获取验证码

      手机验证码已经成功发送,5分钟内有效

      设置密码

      6-20个字符,数字、字母或符号

      注册即视为同意教习网「注册协议」「隐私条款」
      QQ注册
      手机号注册
      微信注册

      注册成功

      返回
      顶部
      学业水平 高考一轮 高考二轮 高考真题 精选专题 初中月考 教师福利
      添加客服微信 获取1对1服务
      微信扫描添加客服
      Baidu
      map