所属成套资源:统编版五年级语文上学期课时题优训练卷
统编版(2024)五年级上册冀中的地道战课时训练
展开
这是一份统编版(2024)五年级上册冀中的地道战课时训练,共7页。试卷主要包含了阅读语段,完成练习,选择题,赏析句子,完成练习,阅读课文片段,完成练习,阅读短文,完成练习等内容,欢迎下载使用。
一、阅读语段,完成练习。
在抗日战争那段艰苦卓绝的岁月里,日本 qīn lüè( )者妄图以残暴的手段吞噬中国大地。他们修筑diā bǎ( ),对冀中地区进行严密监控,还到处设置xiàn jǐng( ),给人民带来了沉重灾难。因此,冀中人民创造了新的斗争方式——地道战。地道里有气孔,能漏下光线来;有土和沙,可以用来灭火;还有吊板,不让敌人放的毒气往里透。
1.看拼音,写词语。
2.“能漏下光线来”中“漏”的意思是( )。
A.漏壶的简称,借指时刻 B.泄露
C.物体有孔或缝,东西能滴下、透出或掉出D.遗漏
3.“不让敌人放的毒气往里透”中“透”的意思是( )。
A.(液体、光线等)渗透,穿透B.透彻
C.达到饱满的、充分的程度D.显露
二、选择题。
1.下列加点字的读音不正确的一项是( )。
A. 堡垒(lěi) B. 岔道(chà) C. 拐弯(guǎi) D. 任丘(rèn)
2.如果想快速掌握课文的大体意思,下列同学的做法不合理的一项是( )。
A.贾明在读第1自然段时,查字典了解了“冀”“碉”“堡”等字的准确意思。
B.冯玥在读第3自然段时,抓住了“奇迹”这个关键词,迅速了解了该段的主要意思。
C.周新读全文时运用了连词成句的读法,并暂时忽略了不懂的词语。
D.孙馨在读第7自然段时,把该段的意思迅速概括为“地道里的人用‘无线电’和‘有线电’了解地面上的情况”。
三、赏析句子,完成练习。
1.在广阔平原的地底下,挖了不计其数的地道,横的,竖的,直的,弯的,家家相连,村村相通。
(1)我们可以通过联系上下文的方法理解词语的意思。与这句话中“不计其数”的意思最相近的一个词语是( )。
A.一星半点B.屈指可数C.数不胜数D.寥寥无几
(2)地道战中“ , , , ”各种地道不计其数,这不仅体现出地道的 ,也突出了地道 的多样。
2.“敌人来了,我们就钻到地道里去,让他们扑个空;敌人走了,我们就从地道里出来,照常种地过日子,有时候还要打击敌人。”这句话说明地道的作用是( )。
A.既能保护自己,又能打击敌人 B.只能保护自己 C.只能打击敌人
四、阅读课文片段,完成练习。
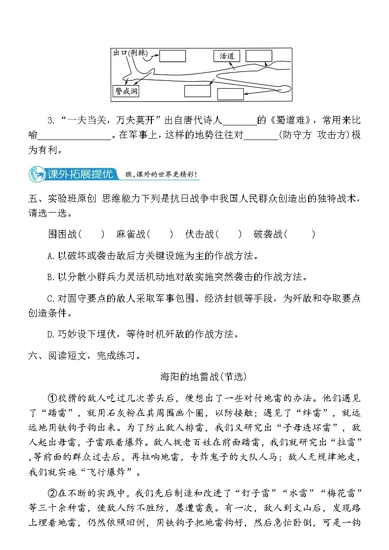
地道的出口也开在隐蔽的地方,外面堆满荆棘。有的还在旁边挖一个陷坑,坑里插上尖刀或者埋上地雷,上面用木板虚盖着,板上铺些草,敌人一踏上去就翻下坑里送了命。在地道里,离出口不远的地方挖几个特别坚固的洞,民兵拿着武器在洞里警戒;拐弯的地方挖一些岔道,叫“迷惑洞”,敌人万一进来了,分不清哪条是死道,哪条是活道。进了死道,就有地雷埋在那儿等着他们;( )进了活道,他们( )过不了关口。原来地道里每隔一段就有个很窄的“孑口”,只能容一个人爬过去。( )一个人拿一根木棒,( )可以把“孑口”守住,真是“一夫当关,万夫莫开”。
1.在括号里填上合适的关联词语。
2.地道巧妙的设计体现了冀中人民的 。请根据选段完成下面的地道示意图。
3.“一夫当关,万夫莫开”出自唐代诗人 的《蜀道难》,常用来比喻 。在军事上,这样的地势往往对 (防守方 攻击方)极为有利。
五、实验班原创 思维能力下列是抗日战争中我国人民群众创造出的独特战术,请选一选。
围困战( ) 麻雀战( ) 伏击战( ) 破袭战( )
A.以破坏或袭击敌后方关键设施为主的作战方法。
B.以分散小群兵力灵活机动地对敌实施突然袭击的作战方法。
C.对固守要点的敌人采取军事包围、经济封锁等手段,为歼敌和夺取要点创造条件。
D.巧妙设下埋伏,等待时机歼敌的作战方法。
六、阅读短文,完成练习。
海阳的地雷战(节选)
①狡猾的敌人吃过几次苦头后,便想出了一些对付地雷的办法。他们遇见了“踏雷”,就用石灰粉在其周围画个圈,以防接触;遇见了“绊雷”,就远远地用铁钩子钩出来。为了防止敌人排雷,我们又研究出“子母连环雷”,敌人起出母雷,子雷跟着爆炸。敌人捉老百姓在前面踏雷,我们就研究出“拉雷”,等前面的群众过去后,再拉响地雷,专炸鬼子的大队人马;敌人无规律地走,我们就实施“飞行爆炸”。
②在不断的实践中,我们先后制造和改进了“钉子雷”“水雷”“梅花雷”等三十余种雷,使敌人防不胜防,屡遭雷轰。有一次,敌人到文山后,发现路上埋着地雷,仍然依照旧例,用铁钩子把地雷钩好,然后急忙卧倒,可是一钩却是假的,真雷却在敌人卧倒处爆炸了,汉奸队长和几个鬼子被一同炸上了天。
③为了对付敌人的扫雷组,民兵们又四处扒出新土,故意露出可疑的痕迹,把真雷埋在没有新土的地方,使敌人上当受骗。当敌人发现没有新土的地方设有地雷的秘密后,民兵们又在新土处埋上地雷,在新土旁插上草人,草人身上写着“打倒日本鬼子”的标语,敌人一见,必然气愤地上前拔,随即便遭雷炸。
④为了麻痹敌人,民兵们还研究了在地雷腹中自动点火的“慢雷”。有一次鬼子把挖出来的地雷小心谨慎地带回去研究,忽然“轰”的一声,地雷爆炸了,把屋子里的敌人炸得粉身碎骨。
⑤日伪军走到哪里,地雷就响在哪里,敌人每次“扫荡”均遭杀伤。当时在群众中曾流传着一首歌谣:“海阳的铁西瓜,威名传天下。轰隆隆,轰隆隆,炸得鬼子开了花。”
1.带着疑问来读可以加快阅读速度。读了题目“海阳的地雷战”,你有哪些疑问?
(1)
(2)
2.在阅读短文的时候,我们可以抓住每个自然段的第一句话来理解,便于把握每个自然段的内容,提高阅读速度。如读第②自然段的第一句话,我知道这段话主要写的是 ;读第④自然段的第一句话,我知道这段话主要写的是 。
3.敌人捉老百姓在前面踏雷,对此,我们研究出了“ ”;敌人遇见“绊雷”就 ,对此,我们研究出了“ ”;敌人无规律地走,我们就实施“ ”。这真是“魔高一尺, ”啊!
4.下列对短文内容的理解不正确的一项是( )。
A.第⑤自然段中的歌谣将地雷比作“铁西瓜”,形象生动。
B.短文通过具体的事例介绍了地雷的种类以及给敌人造成的巨大打击。
C.最后一个自然段在文中起承上启下的作用,说明地雷战作用很大,给敌人带来了巨大打击。
D.作者赞美了中国人民无穷无尽的智慧和坚决抗击侵略者的斗志。
5.读完短文,你有什么感想?
七、读一读,将诗句和对应的作者连起来。
1.只解沙场为国死,何须马革裹尸还。王昌龄
2.苟利国家生死以,岂因祸福避趋之。徐锡麟
3.但使龙城飞将在,不教胡马度阴山。林则徐
4.剑外忽传收蓟北,初闻涕泪满衣裳。李清照
5.生当作人杰,死亦为鬼雄。杜 甫
八、跨学科 歌曲简谱 下列简谱中,与歌曲《地道战》中“地道战,嘿!地道战”一句相匹配的是( )。
8 冀中的地道战
一、1.侵略 碉堡 陷阱
【解析】注意“陷”右下部分框内的两个短横不能连上。
2. C.【解析】根据句意来选择合适的字义。
3. A【解析】根据句意来选择合适的字义。
二、1. D 【解析】任丘(rén)。
2. A【解析】我们在快速阅读的过程中遇到不懂的字词时,在不影响理解课文内容的情况下,可以先不管它,继续往下读。故A项中的做法不合理。
三、1.(1)C【解析】“不计其数”的意思是无法计算数目,形容极多。“数不胜数”指数也数不过来,形容很多。二者意思相近。
(2)横的 竖的 直的 弯的 数量之多 形态 【解析】根据句意进行填空。
2. A【解析】提取两个分句的意思,前一个分句的意思是保护自己,后一个分句的意思是打击敌人。
四、1.就算 也 只要 就 【解析】根据课文内容填空即可。
2.聪明才智 示意图从左到右依次填写:陷坑死道 地雷 孑口 【解析】从地道巧妙的设计中可以感受到冀中人民的机智。结合示意图中的提示,在选段中寻找关键词填空。
3.李白 地势险要,易守难攻 防守方
【解析】结合日常积累和选段内容分析句子含义。
五、CB D A 【解析】根据战术的名称,来揣摩该战术的具体含义。
六、1.示例:(1)海阳人民是如何利用地雷战与敌人斗争的?
(2)海阳地雷战中的地雷有哪些样式?
【解析】可以针对“海阳”和“地雷战”两个词语进行提问。
2.人们制造和改进地雷,使敌人防不胜防 “慢雷”能麻痹敌人,造成杀伤 【解析】提取句中的关键词语,概括主要内容。
3.拉雷 远远地用铁钩子钩出来 子母连环雷飞行爆炸 道高一丈 【解析】提取第①自然段中相关的信息来完成填空。
4. C【解析】最后一个自然段在文中起总结全文的作用。
5.示例:读完短文,我了解了地雷战在我国抗日战争中所作的巨大贡献,为中国人民无穷无尽的智慧和顽强的斗志感到敬佩和骄傲。
【解析】可以结合海阳人民的智慧和斗志来表达感想。
七、1.徐锡麟 2.林则徐 3.王昌龄 4.杜甫
5.李清照
八、B【解析】歌词“地道战,嘿!地道战”节奏明快,简短有力,B项简谱与之相对应。
相关试卷
这是一份统编版(2024)五年级上册珍珠鸟课时练习,共5页。试卷主要包含了阅读语段,完成练习,选择题,读了课文,你对人与自然,阅读短文,完成练习,在下列诗词句中填入鸟类的名称等内容,欢迎下载使用。
这是一份统编版(2024)五年级上册白鹭课后练习题,共8页。试卷主要包含了白鹭引航探音海,白鹭相依赏文段,赏析句子,完成练习,阅读课文片段,完成练习,阅读短文,完成练习,下列诗句中表现鸟很多的一项是等内容,欢迎下载使用。
这是一份小学语文统编版(2024)五年级上册搭石随堂练习题,共7页。试卷主要包含了赏析句子,完成练习,阅读课文片段,完成练习,阅读短文,完成练习等内容,欢迎下载使用。
相关试卷 更多
- 1.电子资料成功下载后不支持退换,如发现资料有内容错误问题请联系客服,如若属实,我们会补偿您的损失
- 2.压缩包下载后请先用软件解压,再使用对应软件打开;软件版本较低时请及时更新
- 3.资料下载成功后可在60天以内免费重复下载
免费领取教师福利

