若您为此资料的原创作者,认为该资料内容侵犯了您的知识产权,请扫码添加我们的相关工作人员,我们尽可能的保护您的合法权益。
1/22
2/22
3/22
还剩19页未读,
继续阅读
所属成套资源:2025-2026学年七年级上学期10月月考语文试题(含答案)
成套系列资料,整套一键下载
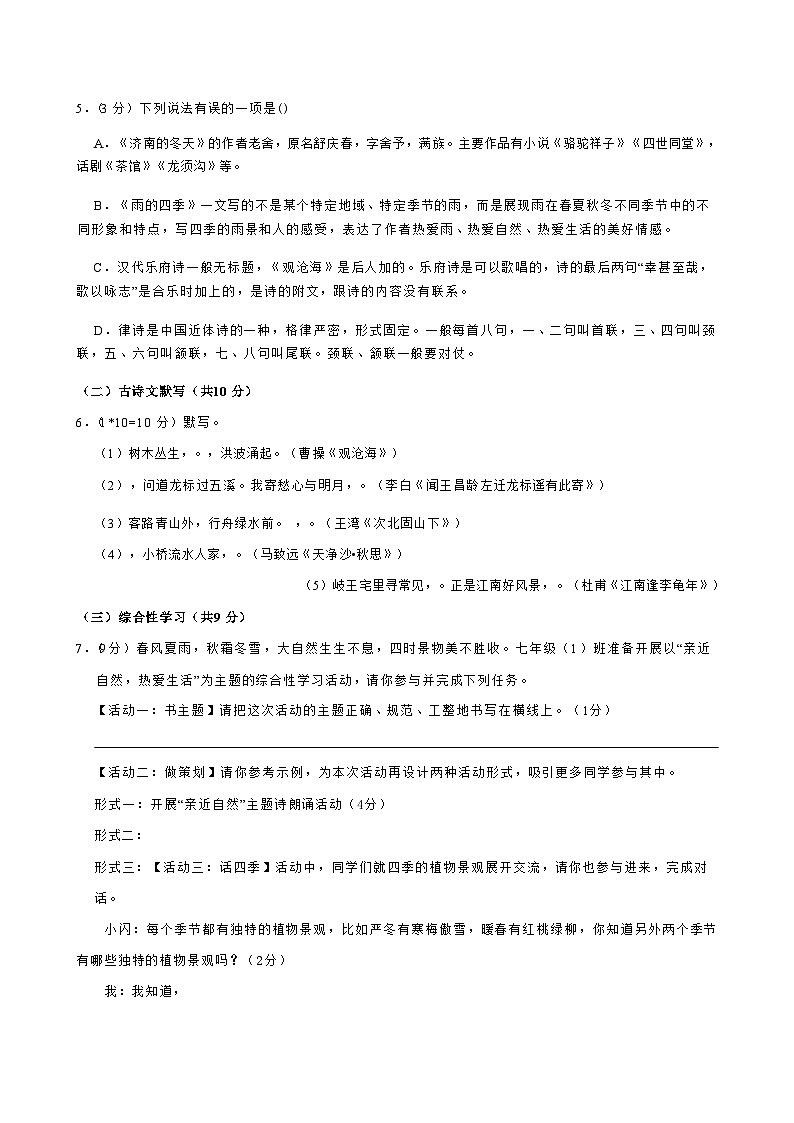
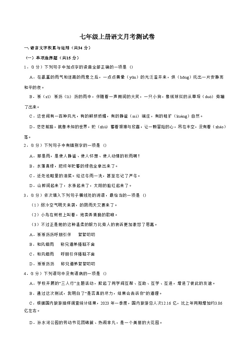
天津市天津四中2025-2026学年七年级上学期9月份月考语文试题(含答案)
展开
这是一份天津市天津四中2025-2026学年七年级上学期9月份月考语文试题(含答案),共22页。试卷主要包含了语言文字积累与运用,现代文阅读,文言诗文阅读,作文等内容,欢迎下载使用。
相关试卷
湖北省襄阳市第四中学2025-2026学年七年级上学期9月月考语文试题(含答案):
这是一份湖北省襄阳市第四中学2025-2026学年七年级上学期9月月考语文试题(含答案),共19页。试卷主要包含了基础知识综合,填空题,选择题,名句名篇默写,诗歌鉴赏,文言文阅读,现代文阅读,名著阅读等内容,欢迎下载使用。
天津市第三中学2025-2026学年七年级上学期9月月考语文试题(含答案):
这是一份天津市第三中学2025-2026学年七年级上学期9月月考语文试题(含答案),共14页。试卷主要包含了选择题,古诗文默写与课外文言文阅读,课外现代文阅读,综合性学习,名著阅读等内容,欢迎下载使用。
天津市第三中学2025-2026学年七年级上学期9月月考语文试题:
这是一份天津市第三中学2025-2026学年七年级上学期9月月考语文试题,共4页。
相关试卷 更多
资料下载及使用帮助
版权申诉
- 1.电子资料成功下载后不支持退换,如发现资料有内容错误问题请联系客服,如若属实,我们会补偿您的损失
- 2.压缩包下载后请先用软件解压,再使用对应软件打开;软件版本较低时请及时更新
- 3.资料下载成功后可在60天以内免费重复下载
版权申诉
免费领取教师福利

