人教版2024九年级化学上册 第三单元 物质构成的奥秘测试卷(含答案)
展开
这是一份人教版2024九年级化学上册 第三单元 物质构成的奥秘测试卷(含答案),文件包含第三单元物质构成的奥秘测试卷解析版docx、第三单元物质构成的奥秘测试卷docx等2份试卷配套教学资源,其中试卷共11页, 欢迎下载使用。
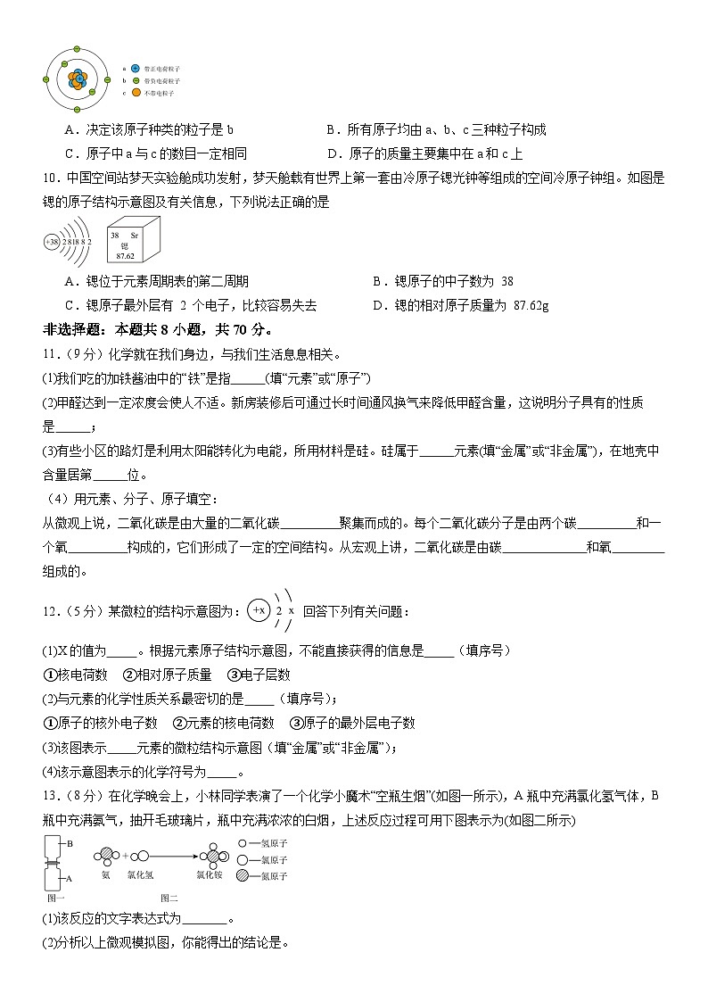
第三单元 物质构成的奥秘测试卷选择题(共10个小题,每小题3分,共30分)1.我国科学家利用超高真空扫描隧道显微镜,在一块晶体硅表面通过探针移走原子,写下了“中国”两个字,下列说法错误的是A.这标志着我国的科学技术已进入操纵原子的阶段 B.这两个汉字是目前世界上最小的汉字C.该操作说明原子是最小粒子不能再分 D.上述操作中只发生了物理变化【答案】C2.保持氢气化学性质的最小粒子是A.H B.H+ C.H2 D.2H【答案】C3.下列现象的微观解释中,不正确的是A.水银温度计汞柱上升——温度升高,分子体积变大B.开坛十里香——分子在不断运动C.CO能燃烧,CO2不能燃烧——不同物质的分子化学性质不同D.轮胎充气后膨胀——分子间间隔变大【答案】A4.从以下微观示意图中得到的结论正确的是 A.变化:Ⅰ是物理变化 B.分类:①是纯净物,②是混合物C.结构:②③分子结构相同 D.条件:Ⅰ、Ⅱ变化时需要的条件相同【答案】C5.下列各图中和分别表示不同元素的原子,其中表示混合物的是A. B. C. D.【答案】D6.下列叙述正确的是A.反应前后分子种类不变 B.该反应属于化合反应C.反应前后催化剂质量不变 D.参加反应的甲、乙分子个数比为【答案】C7.下列有关分子、原子的说法中,错误的是A.分子、原子都在不断运动 B.分子、原子都是构成物质的粒子C.分子可以再分,原子不能再分 D.分子、原子的质量和体积都很小【答案】C8.根据下列几种粒子的结构示意图,具有相似化学性质的元素是①④ B.①③ C.②③④ D.②④【答案】A9.如图为某原子结构模型示意图,下列说法正确的是A.决定该原子种类的粒子是b B.所有原子均由a、b、c三种粒子构成C.原子中a与c的数目一定相同 D.原子的质量主要集中在a和c上【答案】D10.中国空间站梦天实验舱成功发射,梦天舱载有世界上第一套由冷原子锶光钟等组成的空间冷原子钟组。如图是锶的原子结构示意图及有关信息,下列说法正确的是A.锶位于元素周期表的第二周期 B.锶原子的中子数为 38C.锶原子最外层有 2 个电子,比较容易失去 D.锶的相对原子质量为 87.62g【答案】C非选择题:本题共8小题,共70分。11.(9分)化学就在我们身边,与我们生活息息相关。(1)我们吃的加铁酱油中的“铁”是指 (填“元素”或“原子”)(2)甲醛达到一定浓度会使人不适。新房装修后可通过长时间通风换气来降低甲醛含量,这说明分子具有的性质是 ;(3)有些小区的路灯是利用太阳能转化为电能,所用材料是硅。硅属于 元素(填“金属”或“非金属”),在地壳中含量居第 位。(4)用元素、分子、原子填空:从微观上说,二氧化碳是由大量的二氧化碳 聚集而成的。每个二氧化碳分子是由两个碳 和一个氧 构成的,它们形成了一定的空间结构。从宏观上讲,二氧化碳是由碳 和氧 组成的。【答案】(1)元素 (2) 分子在不断运动 (3) 非金属 二/2(4)分子 原子 原子 元素 元素12.(5分)某微粒的结构示意图为: 回答下列有关问题:(1)X的值为 。根据元素原子结构示意图,不能直接获得的信息是 (填序号)①核电荷数 ②相对原子质量 ③电子层数(2)与元素的化学性质关系最密切的是 (填序号);①原子的核外电子数 ②元素的核电荷数 ③原子的最外层电子数(3)该图表示 元素的微粒结构示意图(填“金属”或“非金属”);(4)该示意图表示的化学符号为 。【答案】(1) 8 ② (2)③ (3)非金属 (4)O2-13.(8分)在化学晚会上,小林同学表演了一个化学小魔术“空瓶生烟”(如图一所示),A瓶中充满氯化氢气体,B瓶中充满氨气,抽开毛玻璃片,瓶中充满浓浓的白烟,上述反应过程可用下图表示为(如图二所示)(1)该反应的文字表达式为 。(2)分析以上微观模拟图,你能得出的结论是。①一个氨分子是由 和 构成的;②化学变化中, 可以再分, 不可再分。(3)“烟”是由固体小颗粒形成的,如果这两个瓶子是质地较软的塑料瓶,我们将会观察到塑料瓶变瘪了,原因是 。【答案】(1)氨气+氯化氢→氯化铵(2分)(2) 1个氮原子 3个氢原子 分子 原子(3)反应生成固体,会使瓶内气体减少,气压变小(2分)14.(9分)某兴趣小组用如图装置探究微观粒子的性质。【查阅资料】氨溶于水得到的氨水能使无色酚酞试液变红色。【实验一】(1)取两支大小相同的医用注射器,将栓塞向外拉,分别吸入等体积的空气和水,用手指顶住注射器末端的小孔,将栓塞慢慢推入,较难被压缩的是 (填“空气”或“水”),从微观角度解释原因是 。【实验二】(2)套有气球的矿泉水瓶内事先充有空气,用冰水洗瓶身,一段时间后观察到 。【实验三】三朵白色小花a、b、c,将a依次用氨水和酚酞润湿,a变红;将b用加酚酞的蒸馏水润湿、c用浓氨水润湿,迅速扣上烧杯,一段时间后观察b变红,c不变色。(3)实验三的现象说明 ,证明了分子 。【实验四】(4)将玻璃片抽开后可观察到的现象为 。【答案】(1) 水 水分子间空隙小于气体分子间空隙(2分)(2)气球变瘪(2分) (3)浓氨水具有挥发性 在不断运动(4)一段时间后,两瓶颜色相同,均为淡淡的红棕色(2分)15.(11分)“智慧化学小组”同学用下列装置探究分子的性质。请回答下列问题:(1)用透明笔管和笔帽进行图1微型实验,观察到的现象是 ,说明分子具有的性质是 。(2)如图2,在A、B和C中,能通过比较得出“温度越高,分子运动速率越快”的是 (填字母)。从图中可见,影响分子运动速率的因素除温度外,还与 有关。(3)如图是过氧化氢制氧气的微观反应示意图。ⅰ、保持过氧化氢化学性质的最小粒子是 (填粒子名称);ⅱ、反应后的物质是 (填“纯净物”或“混合物”);ⅲ、从图中的微观图示中获得以下信息,其中正确的有 (填序号)。a.化学反应前后分子的个数不变b.该变化的实质是分子改变,原子重组。c.该变化中原子的种类不变【答案】(1) 滤纸条上酚酞由左向右依次变红(2分) 分子在不断运动(2) BC(2分) 分子种类(2分)(3) 过氧化氢分子 混合物 bc(2分)16.(8分)“宏观辨识与微观探析”是化学的核心素养之一、请回答下列问题: 从图中可知,硼元素的原子序数是 ,核外电子数 ,相对分子质量是 。(2)钠元素位于元素周期表第 周期,该元素在反应中易 (填“得到”或“失去”)电子,形成的离子符号为 。(3)近年来,科学家在宇宙深处发现了H3和粒子。下列有关说法正确的是______。A.H3和具有相同的质子数和电子数B.一个H3分子是由3个氢原子构成C.由于H3和H2组成元素相同,所以它们性质相同D.构成H3分子的原子的结构示意图为 【答案】(1)5 5 10.81 (2) 3/三 失去 Na+ (4)B(2分)17.(11分)19世纪以前,人们一直认为原子是不可分的。1897年汤姆生发现了带负电的电子。并提出类似“西瓜”的原子模型。为进一步探究原子的结构,1911年,卢瑟福用一束带正电的质量比电子大得多的高速粒子轰击金箔。【收集证据】绝大多数粒子穿过金箔后仍沿原来的方向前进,只有少数粒子发生了较大的偏转,并且有极少数粒子的偏转超过90,有的甚至几乎达到180°,像是被金箔弹了回来。【猜想与假设】粒子遇到电子后,运动方向 (填“会”或“不会”)发生明显的改变,除非原子的大部分质量集中到了一个很小的结构上,否则大角度的散射是不可能的。【解释与结论】(1)绝大多数粒子穿过后方向不变,说明 (填字母序号)。A.原子的质量是均匀分布的 B.原子内部绝大部分空间是空的C.原子是实心的 D.原子核带正电(2)卢瑟福所说的“除非原子的大部分质量集中到了一个很小的结构上”中的“很小的结构指的是 。(3)当粒子轰击金箔时,如图中四条运动轨迹不可能出现的是 (填序号)。(4)下图中符合卢瑟福实验结论的原子结构模型的是 。A.不可再分的实心球体 B.枣糕模型 C.核式结构模型(5)从原子结构模型建立的过程中,我们发现 。(填序号)A.科学模型的建立是一个不断完善、不断修正的过程B.模型在科学研究中起着很重要的作用C.卢瑟福的原子模型建立,使人们对原子结构的认识达到了完美的境界D.人类借助模型的建立,对原子的认识逐渐接近本质 【答案】 不会 B(2分) 原子核 a(2分) C(2分) ABD(3分)18(9分)为探究分子的运动及影响分子运动速率的因素,某同学设计了以下三种实验方案,请回答有关问题。某同学设计如下实验装置探究“分子的性质实验”。【查阅资料】①酚酞溶液遇到浓氨水会变成红色。②浓氨水、浓盐酸均具有挥发性,氨气有刺激性气味、有毒,氨气还能与水反应生成氨水。【实验方案一】如图1所示。(1)观察到的实验现象是 ;微观解释是 。【实验方案二】如图2所示。图1是按课本单元练习进行的一个化学实验,但是在实验时同学们闻到了一股难闻的刺激性气味,于是小明对原实验装置进行了改进,装置如图Ⅱ,并进行如下操作:a.向B、C、E三支试管中分别加入5mL的蒸馏水,各滴入1~2滴无色酚酞溶液,振荡,观察溶液颜色。b.在A、D试管中分别加入2mL浓氨水,立即用带橡皮塞的导管按实验图Ⅱ连接好,并将D试管放置在盛有热水的烧杯中,观察几分钟。【分析讨论】(2)进行操作b时观察到的现象是 。(3)由此可以得到的实验结论是① ;② 。【实验方案三】如图3所示。用长柄V形玻璃管进行实验,向左、右两端的V形玻璃管口分别同时滴入等量的浓氨水和浓盐酸,塞紧橡皮塞。(4)过一会儿后,从图5中观察到有白烟产生且位置偏右(提示:氨气和氯化氢气体相遇生成白烟氯化铵),说明 (填“氨分子”或“氯化氢分子”)运动的快。【实验结论】上述实验证明,分子是不断运动的,且分子的运动速率与 有关。(写出一点即可)。【答案】(1) 酚酞溶液变成红色 分子是不断运动的(2)B、C中酚酞溶液都变红,且C试管中酚酞溶液先变红。(2分)(3) 分子在不断运动 温度越高,分子运动速率越快(4)氨分子(5)相对分子质量(2分)
- 1.电子资料成功下载后不支持退换,如发现资料有内容错误问题请联系客服,如若属实,我们会补偿您的损失
- 2.压缩包下载后请先用软件解压,再使用对应软件打开;软件版本较低时请及时更新
- 3.资料下载成功后可在60天以内免费重复下载
免费领取教师福利

