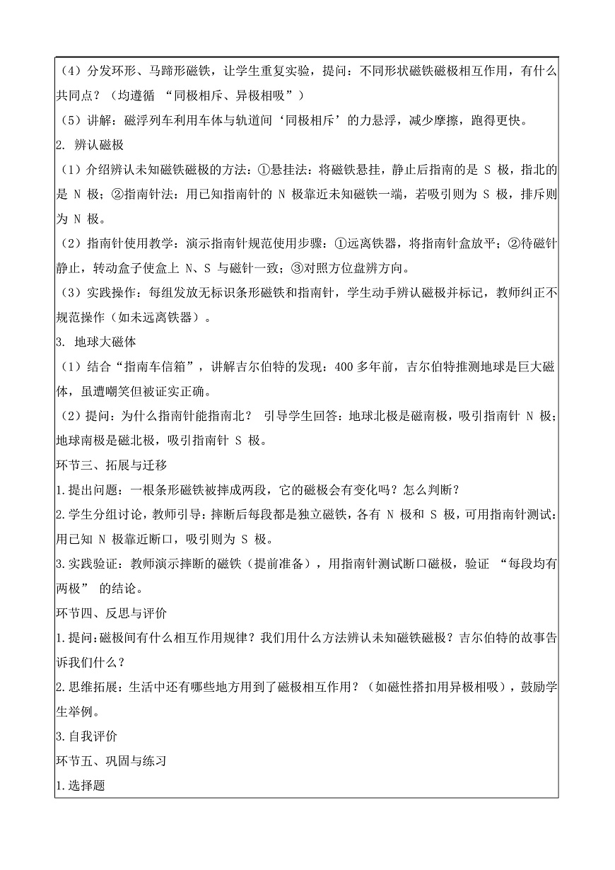
搜索
      上传资料 赚现金

      【核心素养】湘科版三上科学 5.22 磁极的相互作用(课件+教学设计表格式+分层作业含答案)

      • 37.41 MB
      • 2025-10-28 20:31:00
      • 31
      • 0
      • 屋顶橙子味
      加入资料篮
      立即下载
      压缩包含3份文件 展开
      文件列表(3份) 收起
      课件
      5.22 磁极的相互作用(教学课件)科学湘科版三年级上册(新教材).pptx
      预览
      教案
      5.22 磁极的相互作用(教学设计)科学湘科版三年级上册(新教材).docx
      预览
      练习
      5.22 磁极的相互作用(分层作业)科学湘科版三年级上册(新教材).docx
      预览
      正在预览:5.22 磁极的相互作用(教学课件)科学湘科版三年级上册(新教材).pptx
      5.22 磁极的相互作用(教学课件)科学湘科版三年级上册(新教材)第1页
      1/29
      5.22 磁极的相互作用(教学课件)科学湘科版三年级上册(新教材)第2页
      2/29
      5.22 磁极的相互作用(教学课件)科学湘科版三年级上册(新教材)第3页
      3/29
      5.22 磁极的相互作用(教学课件)科学湘科版三年级上册(新教材)第4页
      4/29
      5.22 磁极的相互作用(教学课件)科学湘科版三年级上册(新教材)第5页
      5/29
      5.22 磁极的相互作用(教学课件)科学湘科版三年级上册(新教材)第6页
      6/29
      5.22 磁极的相互作用(教学课件)科学湘科版三年级上册(新教材)第7页
      7/29
      5.22 磁极的相互作用(教学课件)科学湘科版三年级上册(新教材)第8页
      8/29
      5.22 磁极的相互作用(教学设计)科学湘科版三年级上册(新教材)第1页
      1/4
      5.22 磁极的相互作用(教学设计)科学湘科版三年级上册(新教材)第2页
      2/4
      5.22 磁极的相互作用(分层作业)科学湘科版三年级上册(新教材)第1页
      1/3
      还剩21页未读, 继续阅读

      【核心素养】湘科版三上科学 5.22 磁极的相互作用(课件+教学设计表格式+分层作业含答案)

      展开
      资料下载及使用帮助
      版权申诉
      • 1.电子资料成功下载后不支持退换,如发现资料有内容错误问题请联系客服,如若属实,我们会补偿您的损失
      • 2.压缩包下载后请先用软件解压,再使用对应软件打开;软件版本较低时请及时更新
      • 3.资料下载成功后可在60天以内免费重复下载
      版权申诉
      若您为此资料的原创作者,认为该资料内容侵犯了您的知识产权,请扫码添加我们的相关工作人员,我们尽可能的保护您的合法权益。
      入驻教习网,可获得资源免费推广曝光,还可获得多重现金奖励,申请 精品资源制作, 工作室入驻。
      版权申诉二维码
      小学科学湘科版(2024)三年级上册(2024)电子课本 新教材

      22 磁极的相互作用

      版本: 湘科版(2024)

      年级: 三年级上册(2024)

      切换课文
      • 同课精品
      • 所属专辑24份
      欢迎来到教习网
      • 900万优选资源,让备课更轻松
      • 600万优选试题,支持自由组卷
      • 高质量可编辑,日均更新2000+
      • 百万教师选择,专业更值得信赖
      微信扫码注册
      手机号注册
      手机号码

      手机号格式错误

      手机验证码 获取验证码 获取验证码

      手机验证码已经成功发送,5分钟内有效

      设置密码

      6-20个字符,数字、字母或符号

      注册即视为同意教习网「注册协议」「隐私条款」
      QQ注册
      手机号注册
      微信注册

      注册成功

      返回
      顶部
      精选专题 初中月考 教师福利
      添加客服微信 获取1对1服务
      微信扫描添加客服
      Baidu
      map