





所属成套资源:浙江省杭州市第二中学2026届高三上学期10月月考试题
浙江省杭州市第二中学2026届高三上学期10月月考化学试题 Word版含解析
展开 这是一份浙江省杭州市第二中学2026届高三上学期10月月考化学试题 Word版含解析,文件包含浙江省杭州市第二中学2026届高三上学期10月月考化学试题原卷版docx、浙江省杭州市第二中学2026届高三上学期10月月考化学试题Word版含解析docx等2份试卷配套教学资源,其中试卷共35页, 欢迎下载使用。
可能用到的相对原子质量:H1 C 12 N 14 O 16 Na 23 Mg 24 Al 27 Si 28 P 31
S32 Cl 35.5 K 39 Ca40 Fe56 Cu 64 Zn 65 Br 80 Ag 108
选择题部分
一、选择题(本大题共16小题,每小题3分,共48分。每小题列出的四个备选项中只有一个是符合题目要求的,不选、多选、错选均不得分)
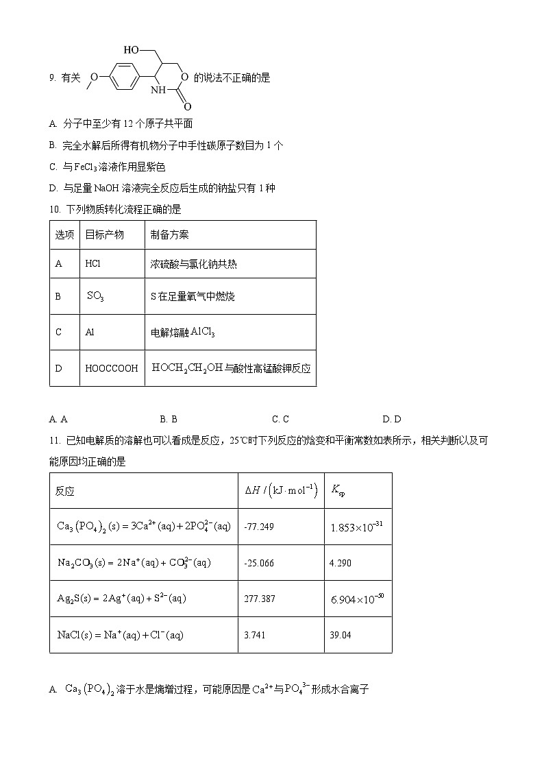
1. 下列物质中含有非极性共价键的是
A. NaClB. C. NaOHD. HCOOH
【答案】B
【解析】
【详解】A.NaCl中只有离子键,不含非极性共价键,A错误;
B.中内的O-O键为同种原子间的非极性共价键,B正确;
C.NaOH中OH-含O-H极性键,不含非极性键,C错误;
D.HCOOH中所有共价键均为不同原子间的极性键,D错误;
故答案选B。
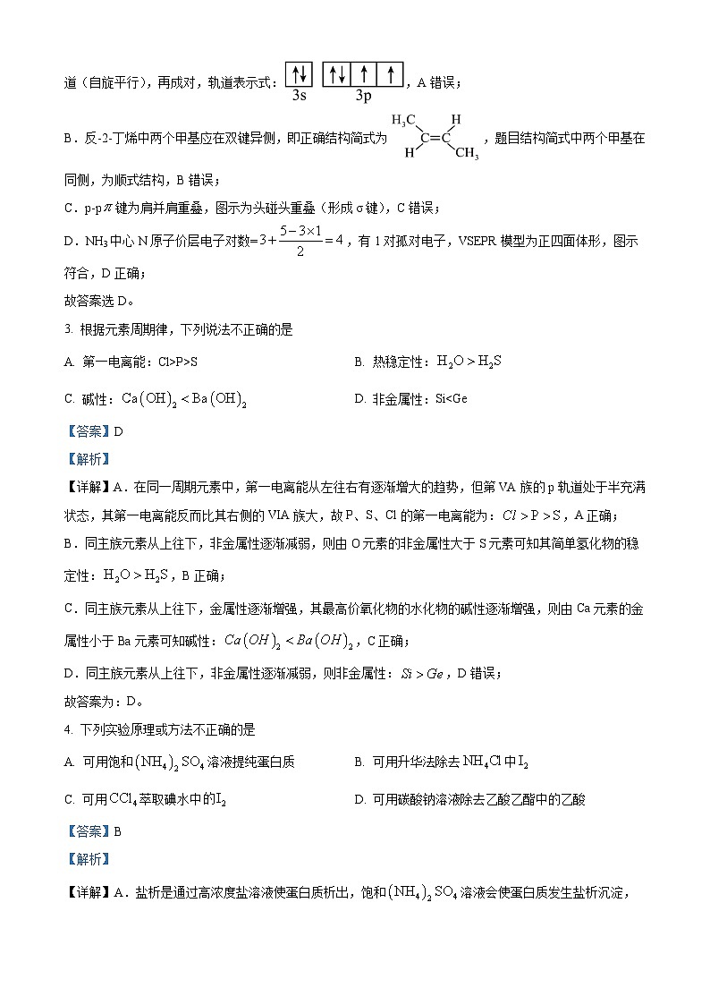
2. 下列化学用语或图示表示正确的是
A. 基态S原子的价电子轨道表示式:
B. 反-2-丁烯的结构简式:
C. p-p键形成的轨道重叠示意图:
D. 的VSEPR模型:
【答案】D
【解析】
【详解】A.基态S原子价电子为3s23p4,3p轨道有3个轨道,根据洪特规则,4个电子应先分占3个轨道(自旋平行),再成对,轨道表示式:,A错误;
B.反-2-丁烯中两个甲基应在双键异侧,即正确结构简式为,题目结构简式中两个甲基在同侧,为顺式结构,B错误;
C.p-p键为肩并肩重叠,图示为头碰头重叠(形成σ键),C错误;
D.NH3中心N原子价层电子对数=,有1对孤对电子,VSEPR模型为正四面体形,图示符合,D正确;
故答案选D。
3. 根据元素周期律,下列说法不正确的是
A. 第一电离能:Cl>P>SB. 热稳定性:
C. 碱性:D. 非金属性:Si
相关试卷 更多
- 1.电子资料成功下载后不支持退换,如发现资料有内容错误问题请联系客服,如若属实,我们会补偿您的损失
- 2.压缩包下载后请先用软件解压,再使用对应软件打开;软件版本较低时请及时更新
- 3.资料下载成功后可在60天以内免费重复下载
免费领取教师福利 






