搜索
      上传资料 赚现金

      2026长沙雅礼中学高一上学期10月月考生物试题含答案

      • 5.78 MB
      • 2025-10-19 14:11:12
      • 32
      • 0
      • 高三月考试卷
      加入资料篮
      立即下载
      查看完整配套(共2份)
      包含资料(2份) 收起列表
      试卷
      高一月考生物试卷.docx
      预览
      答案
      高一第一次质量检测生物试卷参考答案.docx
      预览
      正在预览:高一月考生物试卷.docx
      高一月考生物试卷第1页
      1/6
      高一月考生物试卷第2页
      2/6
      高一月考生物试卷第3页
      3/6
      高一第一次质量检测生物试卷参考答案第1页
      1/1
      还剩3页未读, 继续阅读

      2026长沙雅礼中学高一上学期10月月考生物试题含答案

      展开

      这是一份2026长沙雅礼中学高一上学期10月月考生物试题含答案,文件包含高一月考生物试卷docx、高一第一次质量检测生物试卷参考答案docx等2份试卷配套教学资源,其中试卷共7页, 欢迎下载使用。
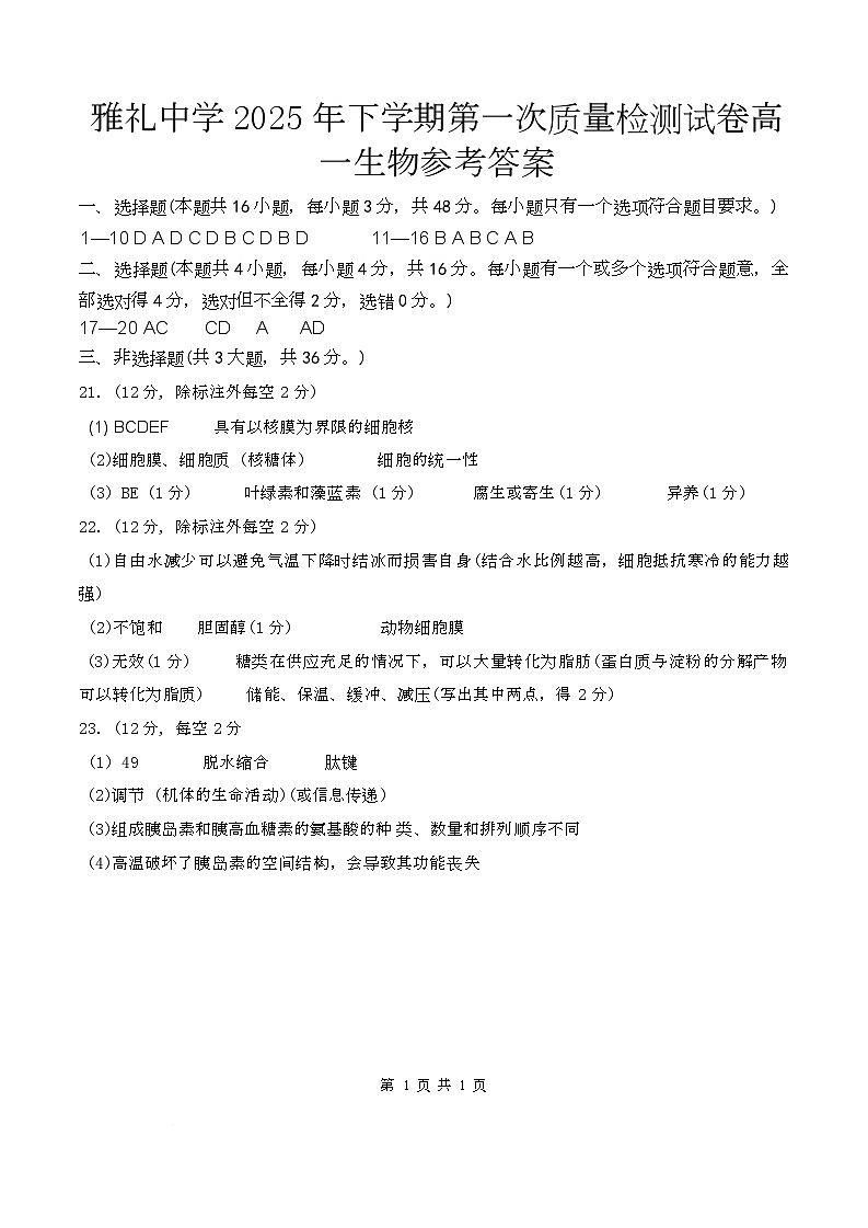
      一、选择题(本题共 16 小题,每小题 3 分,共 48 分。每小题只有一个选项符合题目要求。)
      1—10 D A D C D B C D B D 11—16 B A B C A B
      二、选择题(本题共 4 小题,每小题 4 分,共 16 分。每小题有一个或多个选项符合题意,全
      部选对得 4 分,选对但不全得 2 分,选错 0 分。)
      17—20 AC CD A AD
      三、非选择题(共 3 大题,共 36 分。)
      21. (12 分, 除标注外每空 2 分)
      (1) BCDEF 具有以核膜为界限的细胞核
      (2)细胞膜、细胞质 (核糖体) 细胞的统一性
      (3) BE (1 分) 叶绿素和藻蓝素 (1 分) 腐生或寄生(1 分) 异养(1 分)
      22. (12 分, 除标注外每空 2 分)
      (1)自由水减少可以避免气温下降时结冰而损害自身(结合水比例越高,细胞抵抗寒冷的能力越
      强)
      (2)不饱和 胆固醇(1 分) 动物细胞膜
      (3)无效(1 分) 糖类在供应充足的情况下,可以大量转化为脂肪(蛋白质与淀粉的分解产物
      可以转化为脂质) 储能、保温、缓冲、减压(写出其中两点,得 2 分)
      23. (12 分, 每空 2 分
      (1) 49 脱水缩合 肽键
      (2)调节 (机体的生命活动)(或信息传递)
      (3)组成胰岛素和胰高血糖素的氨基酸的种类、数量和排列顺序不同
      (4)高温破坏了胰岛素的空间结构,会导致其功能丧失
      第 1 页 共 1 页

      相关试卷

      2026长沙雅礼中学高一上学期10月月考生物试题含答案:

      这是一份2026长沙雅礼中学高一上学期10月月考生物试题含答案,文件包含高一月考生物试卷docx、高一第一次质量检测生物试卷参考答案docx等2份试卷配套教学资源,其中试卷共7页, 欢迎下载使用。

      湖南省长沙市雅礼集团2025-2026学年高一上学期10月月考生物试题:

      这是一份湖南省长沙市雅礼集团2025-2026学年高一上学期10月月考生物试题,共7页。

      湖南省长沙市雅礼中学2025-2026学年高一上学期10月月考生物试卷(Word版附答案):

      这是一份湖南省长沙市雅礼中学2025-2026学年高一上学期10月月考生物试卷(Word版附答案),文件包含高一月考生物试卷docx、高一第一次质量检测生物试卷参考答案docx等2份试卷配套教学资源,其中试卷共7页, 欢迎下载使用。

      资料下载及使用帮助
      版权申诉
      • 1.电子资料成功下载后不支持退换,如发现资料有内容错误问题请联系客服,如若属实,我们会补偿您的损失
      • 2.压缩包下载后请先用软件解压,再使用对应软件打开;软件版本较低时请及时更新
      • 3.资料下载成功后可在60天以内免费重复下载
      版权申诉
      若您为此资料的原创作者,认为该资料内容侵犯了您的知识产权,请扫码添加我们的相关工作人员,我们尽可能的保护您的合法权益。
      入驻教习网,可获得资源免费推广曝光,还可获得多重现金奖励,申请 精品资源制作, 工作室入驻。
      版权申诉二维码
      欢迎来到教习网
      • 900万优选资源,让备课更轻松
      • 600万优选试题,支持自由组卷
      • 高质量可编辑,日均更新2000+
      • 百万教师选择,专业更值得信赖
      微信扫码注册
      手机号注册
      手机号码

      手机号格式错误

      手机验证码 获取验证码 获取验证码

      手机验证码已经成功发送,5分钟内有效

      设置密码

      6-20个字符,数字、字母或符号

      注册即视为同意教习网「注册协议」「隐私条款」
      QQ注册
      手机号注册
      微信注册

      注册成功

      返回
      顶部
      学业水平 高考一轮 高考二轮 高考真题 精选专题 初中月考 教师福利
      添加客服微信 获取1对1服务
      微信扫描添加客服
      Baidu
      map