所属成套资源:湖北省武汉市部分重点中学2025-2026学年高二上学期10月检测各学科试卷及答案
湖北省武汉市部分重点中学2025-2026学年高二上学期10月检测生物试卷(Word版附解析)
展开
这是一份湖北省武汉市部分重点中学2025-2026学年高二上学期10月检测生物试卷(Word版附解析),文件包含湖北省武汉市部分重点中学2025-2026学年高二上学期10月检测生物试卷原卷版docx、湖北省武汉市部分重点中学2025-2026学年高二上学期10月检测生物试卷Word版含解析docx等2份试卷配套教学资源,其中试卷共28页, 欢迎下载使用。
1. 趋同进化是指不同物种在相似的环境压力下,产生类似的适应性特征。下列实例符合进化与适应观的是
( )
A. 蝙蝠的翼与猫的前肢骨骼相似体现了趋同进化
B. 为完全避免光呼吸,陆生植物进化出多种 CO2 浓缩机制
C. 目前来看,细胞和分子水平的证据是研究生物进化最直接、最重要的证据
D. 生活在沙漠中的仙人掌科植物和多数大戟科植物,它们的叶都特化成相似的刺状,这两种植物趋同进化
的过程中发生种群基因频率的改变
2. 对于基因频率相对稳定的种群,可通过基因频率推导群体中特定基因型的概率分布。假设处于遗传平衡
人群中某种人类遗传病的基因频率为 a(0<a<1),下列推断错误的是( )
A. 若 a 表示并指基因的基因频率,则人群中并指发病率小于 a
B. 若 a 表示白化病基因的基因频率,则人群中白化病发病率小于 a
C. 若 a 表示红绿色盲病基因的基因频率,则男性中红绿色盲病发病率约等于 a
D. 若 a 表示抗维生素 D 佝偻病基因的基因频率,则不患该病的女性个体占全部个体的(1 - a)2/2
3. 我们说话和唱歌时,需要有意识地控制呼吸运动的频率和深度,这属于随意呼吸运动;睡眠时不需要有
意识地控制呼吸,人体仍进行有节律性的呼吸运动,这属于自主呼吸运动。体液中的 O2、CO2 和 H+浓度
变化通过刺激化学感受器调节呼吸运动。下列说法正确的是( )
A. CO2 作用于相关感受器,通过体液调节对呼吸运动进行调控
B. 肌细胞无氧呼吸分解葡萄糖产生的 CO2 参与酸碱平衡的调节
C. 食物中的碱性物质与新陈代谢产生的酸性物质所构成的缓冲对调节了血浆 pH
D. 人屏住呼吸一段时间后,动脉血中的 CO2 含量增大,pH 变小,CO2 含量和 pH 的变化共同引起呼吸加
深加快
4. 正常机体血浆中的胆红素主要来源于衰老的红细胞,胆红素分泌到肠道后,肠道微生物合成的胆红素还
原酶能将胆红素转化为无色的尿胆素原。新生儿出生后,环境变化导致被破坏的红细胞增多,胆红素生成
上升,同时,其肝脏功能尚未发育完善,加之肠道内缺乏胆红素还原酶,对胆红素的代谢能力较弱,引发
生理性黄疸。下列叙述错误的是( )
A. 胆红素和胆红素还原酶均属于内环境成分
B. 胆红素含量在一定范围内波动体现了内环境稳态
第 1页/共 9页
C. 红细胞短时间内大量死亡会造成溶血性贫血,容易引发黄疸
D. 若成年人抽血化验显示胆红素偏高,则预示其肝功能可能受损
5. 下列关于人体内环境及其稳态的叙述,正确的是( )
A. 淋巴细胞可存在于淋巴液、血浆和组织液
B. 内环境是机体进行正常生命活动和细胞代谢的主要场所
C. 内环境的稳态就是指内环境的理化性质保持相对稳定状态
D. 局部淋巴循环受阻导致组织液很难经毛细血管吸收并汇入淋巴液
6. 人体的氨基酸都是α-氨基酸。转氨酶可以催化转氨基反应:将一种α-氨基酸(a)的氨基转移到一种酮酸
(b)上,产生另外一种α-氨基酸(c)和另外一种酮酸(d)。正常情况下,转氨酶主要分布在各种组织细胞
中,肝脏等器官中含量较高,是衡量肝脏功能的一项重要指标。当某种原因使细胞膜受到伤害或相关组织
坏死、细胞破裂时,转氨酶会进入血浆。下列有关叙述正确的是( )
A. 转氨酶催化的转氨基反应只能发生在细胞中
B. 静脉滴注适量的血清蛋白可减轻因肝损伤引起的水肿
C. a、c 是内环境的重要组分,是合成人体蛋白质的必需氨基酸
D. 体检前禁止大量饮酒是为了避免酒精进入血浆使转氨酶变性,干扰体检结果
7. 研究表明,与网游娱乐者相比,网游成瘾者在调节一般负面情绪和特殊的游戏渴求上,都有着特殊的神
经反应模式,即表现为调节控制相关的脑区以及情绪信息处理相关脑区共同的高激活。下列叙述不正确的
是( )
A. 网瘾者体内 某些神经递质的数量可能会发生变化
B. 网游成瘾者调节一般负面情绪时应用更少的认知资源
C. 针对网游成瘾者的情绪调节障碍可以设计特定的治疗方案
D. 情绪是大脑的高级功能之一,适量运动有利于减少情绪波动
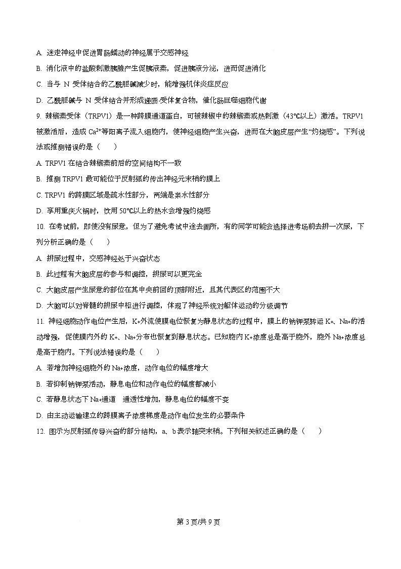
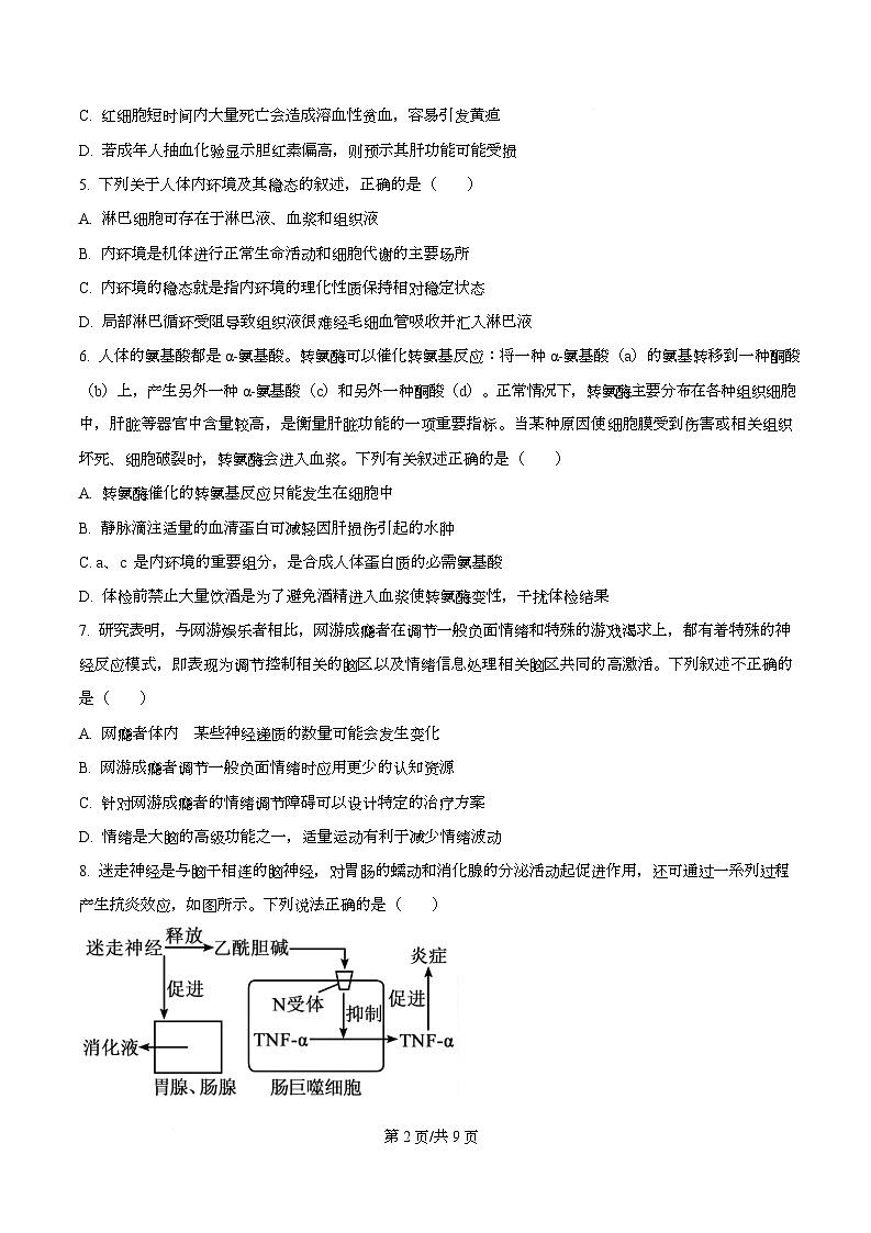
8. 迷走神经是与脑干相连的脑神经,对胃肠的蠕动和消化腺的分泌活动起促进作用,还可通过一系列过程
产生抗炎效应,如图所示。下列说法正确的是( )
第 2页/共 9页
A. 迷走神经中促进胃肠蠕动的神经属于交感神经
B. 消化液中的盐酸刺激胰腺产生促胰液素,促进胰液分泌,进而促进消化
C. 当与 N 受体结合的乙酰胆碱减少时,能增强机体炎症反应
D. 乙酰胆碱与 N 受体结合并形成递质-受体复合物,催化肠巨噬细胞代谢
9. 辣椒素受体(TRPV1)是一种跨膜通道蛋白,可被辣椒中的辣椒素或热刺激(43℃以上)激活。TRPV1
被激活后,造成 Ca2+等阳离子流入细胞内,使神经细胞产生兴奋,进而在大脑皮层产生“灼烧感”。下列说
法或推测错误的是( )
A. TRPV1 在结合辣椒素前后的空间结构不一致
B. 推测 TRPV1 最可能位于反射弧的传出神经元末梢的膜上
C. TRPV1 的跨膜区域是疏水性部分,两端是亲水性部分
D. 享用重庆火锅时,饮用 50℃以上的热水会增强灼烧感
10. 在考试前,即使没有尿意,但为了避免考试中途去厕所,有的同学可能会选择进考场前去排一次尿,下
列分析正确的是( )
A. 排尿过程中,交感神经处于兴奋状态
B. 此过程有大脑皮层的参与和调控,排尿可以更完全
C. 大脑皮层产生尿意的部位在其中央前回的顶部附近,且其代表区的范围不大
D. 大脑可以对脊髓的排尿中枢进行调控,体现了神经系统对躯体运动的分级调节
11. 神经细胞动作电位产生后,K+外流使膜电位恢复为静息状态的过程中,膜上的钠钾泵转运 K+、Na+的活
动增强,促使膜内外的 K+、Na+分布也恢复到静息状态。已知胞内 K+浓度总是高于胞外,胞外 Na+浓度总
是高于胞内。下列说法错误的是( )
A. 若增加神经细胞外的 Na+浓度,动作电位的幅度增大
B. 若抑制钠钾泵活动,静息电位和动作电位的幅度都减小
C. 若静息状态下 Na+通道 通透性增加,静息电位的幅度不变
D. 由主动运输建立的跨膜离子浓度梯度是动作电位发生的必要条件
12. 图示为反射弧传导兴奋的部分结构,a、b 表示轴突末梢。下列相关叙述正确的是( )
第 3页/共 9页
A 每个神经元都有一个轴突和多个树突
B. a、b 通过突触传递的兴奋都能经细胞膜传递到Ⅰ处
C. a、b 可能来自同一神经元,也可能来自不同神经元
D. 神经系统是由神经元构成的,神经元一般包括胞体、树突、轴突三部分
13. 人体内环境稳态的调节离不开信息分子,如图是人体内某些生命活动的调节过程。下列叙述正确的是
( )
A. 图 1 中刚进入寒冷环境时发生的骨骼肌战栗是一种条件反射
B. 图 2 中信息分子 B 是抗利尿激素,和醛固酮协同提高血浆中 Na⁺含量
C. 图 3 中信息分子 C 与信息分子 D 表现为协同作用,最终使人体细胞代谢增强
D. 信息分子 A、B、C、D 都需要通过体液运输后发挥作用
14. 褪黑素是由哺乳动物松果体产生 一种激素,具有缩短入睡时间、延长睡眠时间,进而调整睡眠的作用。
褪黑素的分泌调节过程如下图所示,下列说法错误的是( )
A. 长时间光照会使褪黑素的分泌减少
B. 支配松果体的传出神经属于自主神经系统
C. 褪黑素的分泌过程既有分级调节也有负反馈调节
第 4页/共 9页
D. 从视网膜接受暗信号刺激到松果体分泌褪黑素的过程属于神经调节
15. 某人冬季特别怕冷,体检发现其血清 TSH(促甲状腺激素)水平显著高于正常值。进一步检查:①注射
TRH(促甲状腺激素释放激素)后 60 分钟,TSH 升至峰值且仍高于正常值;②次日,注射适量甲状腺激素
(TH)后 24 小时,TSH 降至接近正常值。下列分析正确的是( )
A. 病变部位在下丘脑,TRH 分泌不足导致血清 TSH 水平较高
B. 病变部位在垂体,对 TRH 反应低下且对 TH 的抑制作用敏感
C. 甲状腺功能缺陷使 TH 分泌不足,负反馈减弱使血清 TSH 水平高
D. 长期缺碘导致 TH 合成受阻,甲状腺萎缩进而引发畏寒症状
16. 研究发现位于下丘脑的 PO/AH 区存在着冷敏神经元和热敏神经元,图甲表示两类神经元在不同条件下
的放电频率的变化,C、W 曲线交于 S 点,此点对应的温度为正常体温,即正常体温调定点。图乙表示感
染某种病原体后,机体发热不同时期的体温和调定点的变化过程。据图分析,下列说法错误的是( )
A. 体温调定点处于 S、体温为 39℃时,放电频率增加的是热敏神经元
第 5页/共 9页
B. 图乙中Ⅰ段,人体在发热初期但未达到新调定点时,冷敏神经元放电频率更高,此时人体会感到发热
C. 图乙中Ⅱ段,体温调定点升高,但机体产热量等于散热量
D. 图乙中Ⅲ段,汗腺分泌量增大,抗利尿激素的合成分泌量增加
17. 关于激素、神经递质等信号分子,下列叙述错误 是( )
A. 一种内分泌器官可分泌多种激素
B. 一种信号分子可由多种细胞合成和分泌
C. 多种信号分子可协同调控同一生理功能
D. 激素发挥作用的前提是识别细胞膜上的受体
18. 下丘脑是调节内分泌活动的枢纽,同时也是神经系统的重要组成部分。下列叙述正确的是( )
A. 下丘脑参与神经调节和体液调节的过程均存在分级调节
B. 性激素和胰岛素的分泌过程不都存在负反馈调节
C. 下丘脑可以通过交感神经支配胰高血糖素的分泌来升高血糖
D. 通过口服性激素、胰岛素可治疗相关激素缺乏所导致的疾病
二、非选择题。本题共 4 小题,共 64 分。除特别标注外,每小空 2 分。
19. 微卫星 DNA 是广泛分布于各种真核生物基因组中的简单重复序列,这些 DNA 核心序列差异很大,但
两端的侧翼序列极具一定保守性,在同一物种中高度相似。
(1)晋江马(简写“JJ”)因产于福建省晋江市而得名,是我国东南沿海唯一的地方马品种,但近年来存栏
量骤减。科研人员以晋江马群体为主要研究对象并以国内外 7 个其他马品种群体为对照,利用微卫星 DNA
标记对晋江马进行了生物多样性中的_______多样性分析并对晋江马与其他马品种之间的亲缘关系进行了
研究。
(2)科研人员通过对比微卫星 DNA 对 8 个马群体进行进化分析,绘制出下图所示的进化树。每一个分支
的长度代表微卫星 DNA 序列中碱基的替换频率,越短代表差异越小,亲缘关系越近。
第 6页/共 9页
与晋江马亲缘关系最远的两种马分别是_______。现代生物进化理论解释:适应是_______的结果;生物进
化的过程实际上是生物与生物、生物与环境协同进化的过程;_______是协同进化的结果。
(3)晋江马群体中公马群体可分为 2 个支系,在公马群体中有 5 对个体间的亲缘关系较为接近。对晋江马
群体进行聚类分析,可分为 6 个家系。由原始马种进化出不同支系的外因是_______。为有效保种,保护晋
江马的基因库,根据聚类分析和亲子鉴定结果,建议保种场选择_______的个体进行配对。
(4)根据“微卫星 DNA”的特点判断,这种分子标记可应用于______。
A. 人类亲子鉴定 B. 物种或品种间亲缘关系鉴定
C. 诱导基因突变 D. 新冠病毒遗传物质测序
20. Ⅰ.2025 年武汉城市超级足球联赛于 8 月 16 日火热举行,运动员在激烈的比赛过程中机体往往出现心跳
加快、呼吸加深、大量出汗、口渴等生理反应,但运动员的机体可通过调节机制维持内环境的稳态。回答
下列问题:
(1)运动员在剧烈运动过程中,若大量失钠,对细胞外液渗透压的影响______(填“>”“
相关试卷
这是一份湖北省武汉市部分重点中学2024-2025学年高一下学期4月期中联考生物试卷(Word版附解析),文件包含湖北省武汉市部分重点中学2024-2025学年高一下学期4月期中联考生物试卷原卷版docx、湖北省武汉市部分重点中学2024-2025学年高一下学期4月期中联考生物试卷Word版含解析docx等2份试卷配套教学资源,其中试卷共31页, 欢迎下载使用。
这是一份湖北省部分重点中学2024-2025学年高二上学期期末联考生物试题(Word版附解析),文件包含湖北省部分重点中学2024-2025学年高二上学期期末联考生物试卷原卷版docx、湖北省部分重点中学2024-2025学年高二上学期期末联考生物试卷Word版含解析docx等2份试卷配套教学资源,其中试卷共33页, 欢迎下载使用。
这是一份湖北省武汉市部分重点中学2024-2025学年高二上学期期中联考生物试卷(Word版附答案),共8页。试卷主要包含了选择题的作答,非选择题的作答等内容,欢迎下载使用。
相关试卷 更多
- 1.电子资料成功下载后不支持退换,如发现资料有内容错误问题请联系客服,如若属实,我们会补偿您的损失
- 2.压缩包下载后请先用软件解压,再使用对应软件打开;软件版本较低时请及时更新
- 3.资料下载成功后可在60天以内免费重复下载
免费领取教师福利

