湖北省武汉市部分重点中学2023-2024学年高二上学期9月月考生物试题 Word版含解析
展开考试时间:2023年9月21日下午16:15—17:30 试卷满分:100分
第I卷(选择题)
一、单选题(本题共20小题,每小题2分,共40分)
1. 发菜为我国一级重点保护生物,属于蓝细菌,下列与其结构最相近的生物是( )
A. 大肠杆菌B. 酵母菌C. 新型冠状病毒D. 黑藻
【分析】由原核细胞构成的生物叫原核生物,由真核细胞构成的生物叫真核生物;原核细胞与真核细胞相比,最大的区别是原核细胞没有被核膜包被的成形的细胞核,没有核膜、核仁和染色体,原核细胞只有核糖体一种细胞器,但原核生物含有细胞膜、细胞质等结构,也含有核酸和蛋白质等物质。
【详解】大肠杆菌细胞结构中没有真正的细胞核,为原核细胞;酵母菌细胞中有真正的细胞核,属于真核生物;新型冠状病毒为非细胞生物;黑藻为真核细胞,细胞结构中有真正的细胞核,发菜为原核细胞,细胞中没有真正的细胞核,可见与发菜结构最相近的生物是大肠杆菌,A正确,BCD错误。
故选A。
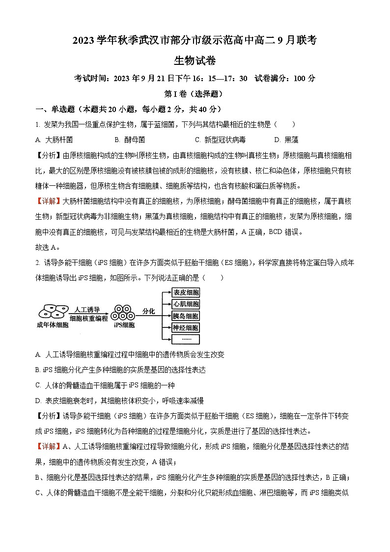
2. 诱导多能干细胞(iPS细胞)在许多方面类似于胚胎干细胞(ES细胞),科学家直接将特定蛋白导入成年体细胞诱导出iPS细胞,如图所示。下列说法正确的是( )
A. 人工诱导细胞核重编程过程中细胞中的遗传物质会发生改变
B. iPS细胞分化产生多种细胞的实质是基因的选择性表达
C. 人体的骨髓造血干细胞属于iPS细胞的一种
D. 表皮细胞衰老时,其细胞核体积变小,呼吸速率减慢
【分析】诱导多能干细胞(iPS细胞)在许多方面类似于胚胎干细胞(ES细胞),细胞在一定条件下转变成iPS细胞,iPS细胞转化为各种细胞的过程是细胞分化,实质是进行了基因的选择性表达。
【详解】A、人工诱导细胞核重编程过程导致细胞分化,形成iPS细胞,细胞分化是基因选择性表达的结果,细胞中的遗传物质没有发生改变,A错误;
B、细胞分化是基因选择性表达的结果,iPS细胞分化产生多种细胞的实质是基因的选择性表达,B正确;
C、人体的骨髓造血干细胞不是全能干细胞,分裂和分化只能形成血细胞、淋巴细胞等,而iPS细胞类似于胚胎干细胞(ES细胞),属于全能细胞,可以分化出各种细胞,故人体的骨髓造血干细胞不属于iPS细胞的一种,C错误;
D、表皮细胞衰老时,其细胞核体积变大,呼吸速率减慢,D错误。
故选B。
3. 下列关于“检测生物组织中的糖类、脂肪和蛋白质”实验操作步骤的叙述中,正确的是( )
A. 用于鉴定还原糖的斐林试剂甲液和乙液,可直接用于蛋白质的鉴定
B. 在鉴定生物组织中是否含有脂肪的过程中,需要用蒸馏水洗去表面浮色
C. 鉴定可溶性还原糖时,要加入斐林试剂,并水浴加热
D. 用双缩脲试剂鉴定蛋白质时,需水浴加热2min才能看到紫色
【分析】生物组织中化合物的鉴定:(1)斐林试剂可用于鉴定还原糖,在水浴加热的条件下,溶液的颜色变化为砖红色(沉淀)。斐林试剂只能检验生物组织中还原糖(如葡萄糖、麦芽糖、果糖)存在与否,而不能鉴定非还原性糖(如淀粉)。(2)蛋白质可与双缩脲试剂产生紫色反应。(3)脂肪可用苏丹Ⅲ染液鉴定,呈橘黄色。
【详解】A、鉴定蛋白质的双缩脲试剂物质的量浓度和使用方法与斐林试剂不同,故斐林试剂甲液和乙液不可直接用于蛋白质的鉴定,A错误;
B、在鉴定生物组织中是否含有脂肪的过程中,需要用50%酒精洗去表面浮色 ,B错误;
C、鉴定可溶性还原糖时,要加入斐林试剂,并水浴加热 ,若有还原性糖会生成砖红色沉淀,C正确;
D、用双缩脲试剂鉴定蛋白质时,不需水浴加热就可以看到紫色,D错误。
故选C。
4. 化石证据有助于研究生物的进化,比较解剖学、胚胎学以及细胞和分子水平的研究,都为生物进化的有关研究提供了有力的支持。下列叙述错误的是( )
A. 比较人上肢、鲸的鳍和蝙蝠的翼,发现它们有共同特点,这属于细胞水平的证据
B. 鱼类终生存在的鳃裂在人胚胎发育的早期也出现过,这属于胚胎学证据
C. 已经发现的大量化石证据等证实了不同的生物是由共同的祖先逐渐进化而来的
D. 在生物进化的诸多证据中,化石证据是研究进化最直接、最重要的证据
【分析】化石是研究生物进化最直接、最重要的证据。已经发现的大量化石证据,证实了生物是由原始的共同祖先经过漫长的地质年代逐渐进化而来的,而且还揭示出生物由简单到复杂、由低等到高等、由水生到陆生的进化顺序。
【详解】A、比较人的上肢、鲸的鳍和蝙蝠的翼,发现它们有共同特点,这属于比较解剖学的证据,A错误;
B、人胚胎发育的早期出现过鳃裂,属于胚胎学证据,B正确;
C、已经发现的大量化石证据,证实了生物是由原始的共同祖先经过漫长的地质年代逐渐进化而来的,C正确;
D、化石是研究生物进化最直接、最重要的证据,D正确。
故选A。
5. 真核细胞中某tRNA分子结构如图所示,其中数字代表相应核苷酸在该分子中的排列序号。下列叙述错误的是( )
A. 该tRNA分子由76个核糖核苷酸构成
B. 该tRNA分子是转录形成的
C. 该tRNA分子中不含有氢键
D. 一般一种tRNA分子只转运一种氨基酸
【分析】RNA的单体是核糖核苷酸。一般一种tRNA分子只转运一种氨基酸,一种氨基酸可由一种或多种tRNA转运。
【详解】A、RNA的单体是核糖核苷酸,由图可知,该tRNA分子由76个核糖核苷酸构成,A正确;
B、RNA是转录形成的,B正确;
C、该tRNA分子含有多个氢键,如30号核苷酸与40号核苷酸之间形成了氢键,C错误;
D、一般一种tRNA分子只转运一种氨基酸,一种氨基酸可由一种或多种tRNA转运,D正确。
故选C。
6. 孟德尔利用假说—演绎法发现了分离定律和自由组合定律,下列相关叙述正确的是( )
A. 基因的分离定律发生在产生配子的过程中
B. 基因的自由组合定律发生在雌雄配子随机结合的过程中
C. 推测高茎豌豆(Dd)测交后代中高茎:矮茎=1:1,该过程属于实验验证
D. 若杂交后代出现3:1的性状分离比,则控制相对性状的基因一定位于常染色体上
【分析】孟德尔发现遗传定律用了假说演绎法,其基本步骤:提出问题→作出假说→演绎推理→实验验证→得出结论。①提出问题(在纯合亲本杂交和F1自交两组豌豆遗传实验基础上提出问题);②做出假设(生物的性状是由细胞中的遗传因子决定的;体细胞中的遗传因子成对存在;配子中的遗传因子成单存在;受精时雌雄配子随机结合);③演绎推理(如果这个假说是正确的,这样F1会产生两种数量相等的配子,这样测交后代应该会产生两种数量相等的类型);④实验验证(测交实验验证,结果确实产生了两种数量相等的类型);⑤得出结论(就是分离定律)。
【详解】AB、分离定律和自由组合定律都发生在减数第一次分裂后期,随着同源染色体的分离,等位基因分离,位于非同源染色体上的非等位基因发生自由组合,即形成配子的过程中,A正确,B错误;
C、推测高茎豌豆(Dd)测交后代中高茎:矮茎=1:1,该过程属于演绎推理的过程,C错误;
D、若杂交后代出现3:1的性状分离比,则控制相对性状的基因也可能在X染色体上,例如XAXa和XAY,D错误。
故选A。
7. 某自花传粉的植物产生的配子比例为AB∶Ab∶aB∶ab=1∶1∶1∶1,在自然状态下,该植物产生基因型为AaBb的个体在F1中所占的比例为( )
A. 1/4B. 3/4C. 1/2D. 3/16
【分析】自由组合定律的实质:位于非同源染色体上的非等位基因的分离或组合是互不干扰的,在减数分裂过程中,同源染色体上的等位基因彼此分离的同时,非同源染色体上的非等位基因自由组合。
【详解】分析题意,该植物是自花传粉的植物,产生的配子比例为AB∶Ab∶aB∶ab=1∶1∶1∶1,根据棋盘法可知,在自然状态下(只能自交),该植物产生基因型为AaBb的个体在F1中所占的比例为4/16=1/4,A符合题意。
故选A。
8. 下列关于基因重组的说法,错误的是( )
A. 同源染色体的姐妹染色单体之间交换片段可导致基因重组
B. 在有性生殖过程中控制不同性状的基因可能重新组合
C. 非同源染色体上的非等位基因自由组合可导致基因重组
D. 一般情况下,水稻花药内可发生基因重组,而根尖则不能
【分析】基因重组是指具有不同遗传性状的雌、雄个体进行有性生殖时,控制不同性状的基因重新组合,导致后代出现不同于亲本类型的现象或过程。基因重组是通过有性生殖过程实现的,基因重组的结果是导致生物性状的多样性,为动、植物育种和生物进化提供丰富的物质基础。
【详解】A、同源染色体的非姐妹染色单体之间交换片段可导致基因重组,A错误;
B、通过减数分数形成配子的过程属于有性生殖过程;而减数第一次分裂前期可能出现同源染色体的非姐妹染色单体之间交叉互换现象导致基因重组,减数第一次分裂后期非同源染色体上的非等位基因自由组合导致基因重组,故在有性生殖过程中控制不同性状的基因可能重新组合,B正确;
C、减数第一次分裂后期,非同源染色体上的非等位基因自由组合可导致基因重组,C正确;
D、一般情况下,水稻花药内进行减数分裂,可发生基因重组,而根尖细胞只能进行有丝分裂,所以不能发生基因重组,D正确。
故选A。
9. 甲、乙、丙、丁4个系谱图依次反映了四种遗传病的发病情况,那么,根据系谱图判断,可排除由X染色体上隐性基因决定的遗传病是( )
A. B.
C. D.
【分析】人类红红绿色盲、抗维生素D佝偻病的遗传表现与果蝇眼睛颜色的遗传非常相似,决定它们的基因位于性染色体上,在遗传上总是和性别相关联,这种现象叫作伴性遗传。
【详解】A、图中父亲患病,母亲正常,生出的男孩、女孩正常,可能由X染色体上隐性基因决定,A错误;
B、女患者的父亲患病,可能由X染色体上隐性基因决定,B错误;
C、父母正常,所生儿子患病,为隐性基因决定的遗传病,可能由X染色体上隐性基因决定,也可能由常染色体上隐性基因决定,C错误;
D、女儿患病,但父亲正常,因此不可能由X染色体上隐性基因决定,D正确。
故选D。
10. 哺乳动物红细胞的部分生命历程如下图所示。下列叙述错误的是( )
A. 成熟红细胞在细胞呼吸过程中不产生二氧化碳
B. 网织红细胞和成熟红细胞的分化程度各不相同
C. 造血干细胞与幼红细胞中基因的执行情况不同
D. 成熟红细胞衰老后控制其凋亡的基因开始表达
【分析】在个体发育中,由一个或一种细胞增殖产生的后代,在形态、结构和生理功能上发生稳定性差异的过程,叫细胞分化。细胞分化的实质是基因的选择性表达。
【详解】A、图中显示,幼红细胞排出细胞核产生网织红细胞,网织红细胞丧失了细胞器变成成熟红细胞,所以,哺乳动物成熟红细胞不含细胞核和细胞器,无线粒体,不能进行有氧呼吸,而哺乳动物细胞的无氧呼吸产生乳酸,不会产生二氧化碳。综上所述,成熟红细胞在细胞呼吸过程中不产生二氧化碳,A正确;
B、网织红细胞在丧失细胞器后才会变成成熟红细胞,所以,网织红细胞和成熟红细胞的分化程度各不相同,B正确;
C、造血干细胞通过细胞分化产生幼红细胞,细胞分化的实质是基因的选择性表达,因此,造血干细胞与幼红细胞中基因的执行情况不同,C正确;
D、成熟红细胞无细胞核,已经没有控制其凋亡的核基因;成熟红细胞无细胞器,没有核糖体,不能发生基因的表达,D错误。
故选D。
11. 结肠癌是常见的发生于结肠部位的消化道恶性肿瘤,以40~50岁年龄组发病率最高。下图是解释结肠癌发生的简化模型。下列有关说法错误的是( )
A. 原癌基因和抑癌基因表达会导致细胞癌变
B. 结肠癌是多个基因发生突变的结果
C. 图中显示癌细胞的形态发生了显著变化
D. 人体内正常细胞中也存在与癌变有关的基因
【分析】癌细胞的特点:癌细胞能够无限增殖;癌细胞的形态结构发生了变化;癌细胞细胞膜表面的糖蛋白减少。细胞癌变的根本原因是原癌基因和抑癌基因发生基因突变,其中原癌基因负责调节细胞周期,控制细胞生长和分裂的过程,抑癌基因主要是阻止细胞不正常的增殖。
【详解】A、原癌基因负责调节细胞周期,控制细胞生长和分裂的过程,抑癌基因主要是阻止细胞不正常的增殖,原癌基因和抑癌基因不正常表达才会导致细胞癌变,A错误;
B、由图可知,原癌基因和抑癌基因发生多个突变,最终导致了癌变,导致形成结肠癌,B正确;
C、由图可知,细胞癌变过程中,形态逐渐发生显著改变,C正确;
D、人体正常细胞中都存在原癌基因和抑癌基因,D正确。
故选A。
12. 稳态是生命系统特征,也是机体存活的条件。下列有关叙述正确的是( )
A. 剧烈运动产生的CO2会导致机体的pH不能保持稳定
B. 偶尔吃咸的食物不会长时间影响血浆渗透压的稳定
C. 只要人体内环境维持稳定,机体就可以保持健康
D. 机体通过神经调节和体液调节维持内环境稳态
【分析】正常机体通过调节作用,使各个器官、系统协调活动,共同维持内环境的相对稳定状态叫作稳态。神经一体液一免疫调节网络是机体维持稳态的主要调节机制。
【详解】A、剧烈运动虽然会产生CO2,但是机体能够通过缓冲对调节使pH稳定,A错误;
B、偶尔吃咸的食物只会暂时改变血浆渗透压,机体会调节使血浆渗透压的稳定,B正确;
C、人体内环境维持稳定也可能会的病,如病原体进入、基因控制的疾病等,C错误;
D、机体通过神经-体液-免疫调节网络维持内环境稳态,D错误。
故选B。
13. 下图表示人体细胞与外界环境进行物质交换的过程,①②③代表细胞生存的环境,A、B代表人体系统。下列叙述错误的是( )
A. 图中①的渗透压主要取决于血浆蛋白和无机盐的含量
B. B代表泌尿系统,肾小管上皮细胞生存的内环境为尿液和组织液
C. 部分组织细胞可直接与外界环境进行物质交换
D. 若图中②→③过程受阻,则可能会引发组织水肿
【分析】图中①和②相互转化,而③作为②到①的另一通路,①为血浆、②为组织液、③为淋巴液。A为血液循环系统,B为泌尿系统。
【详解】A、图中①为血浆,其渗透压主要取决于血浆蛋白和无机盐的含量,A正确;
B、B代表泌尿系统,肾小管上皮细胞生存的内环境为组织液,尿液不是内环境,B错误;
C、 部分组织细胞可直接与外界环境进行物质交换,如肺泡细胞、小肠表皮细胞,C正确;
D、若图中②→③过程受阻,会导致组织液渗透压升高,可能会引发组织水肿,D正确。
故选B。
14. 下图为人体体液之间的物质交换图,下列叙述正确的是( )
A. ①处渗透压主要来源于Na+和Cl-
B. ②③④是人体细胞代谢的主要场所
C. 当长期蛋白质供应不足时,可能出现②处渗透压上升,③处渗透压明显下降,导致组织水肿
D. 当进行一定强度的体力劳动后,人手掌可能会磨出水疱,其主要由②中的水大量渗出到③处形成的
【分析】据图分析,①是细胞内液,②是血浆,③是组织液,④是淋巴(液),据此分析作答。
【详解】A、细胞外液的渗透压主要来源于Na+和Cl-,而①是细胞内液,A错误;
B、②是血浆,③是组织液,④是淋巴(液),三者共同构成内环境,人体细胞代谢的主要场所是细胞质(基质),B错误;
C、人体蛋白质长期供应不足时,②血浆渗透压下降,③组织液渗透压明显上升,导致组织水肿,C错误;
D、当进行一定强度的体力劳动后,人手掌可能会磨出水疱,其主要由②血浆中的水大量渗出到③组织液处形成的,D正确。
故选D。
15. 2022年9月泸定地震,各地志愿者奔赴救援,多天奋战、高温烫伤和摩擦,志愿者手脚张上磨出了水疱,有一定痛感,几天后水疱往往自行消失。下列有关叙述错误的是( )
A. 志愿者水疱能产生的同时出现刺痛感的原因是条件反射的结果
B. 水疱形成的原因可能是血浆蛋白进入组织液,组织液生成增多
C. 水疱自行消失的原因可能是其中的液体渗入毛细血管和毛细淋巴管
D. 高温烫伤后可立即用凉水反复冲洗,预防水疱产生
【分析】一个典型的反射弧包括感受器、传入神经、中间神经元、传出神经和效应器五部分。其中,感受器为接受刺激的器官;传入神经为感觉神经元,是将感受器与中枢联系起来的通路;中间神经即神经中枢,包括脑和脊髓;传出神经为运动神经元,是将中枢与效应器联系起来的通路;效应器是产生效应的器官,如肌肉或腺体。只有在反射弧完整的情况下,反射才能完成。任何部分发生病变都会使反射减弱或消失。
【详解】A、患者出现刺痛感的原因是感受器产生的兴奋传到大脑皮层后形成的痛觉,反射弧结构不完整,不是反射活动,A错误;
B、运动摩擦和高温烫伤会导致毛细血管通透性增强,血浆蛋白进入组织液,组织液渗透压升高,导致组织液生成增多,形成水泡,B正确;
C、组织液的物质大部分会回渗入血浆,还有一小部分会进入淋巴循环,因此水疱自行消失的原因可能是其中的液体渗入毛细血管和毛细淋巴管,C正确;
D、立即凉水反复冲洗可达到降温作用,可预防高温烫伤后“水泡”产生,D正确。
故选A。
16. 人的神经细胞内低钠高钾的离子环境对于神经冲动的产生、细胞渗透压平衡等生命活动具有重要作用,这种浓度差与细胞膜上的钠-钾泵有关,其作用原理如图所示,下列说法错误的是( )
A. 神经细胞内外钠钾浓度差维持依赖于主动运输
B. 神经细胞膜对钠离子、钾离子的通透具有选择性
C. 钾离子通过钠-钾泵的运输使神经细胞产生静息电位
D. 在神经细胞培养液中加入乌苯苷会导致静息电位差变小
【分析】分析题图:图示为Na+-K+泵结构图解,Na+-K+泵为跨膜蛋白质,具有ATP结合位点,将2个K+泵入膜内,3个Na+泵出膜外,需要消耗ATP。
【详解】A、Na+-K+泵将2个K+泵入膜内,3个Na+泵出膜外,维持了神经细胞内外钠钾浓度差,该过程需要消耗ATP,因此为主动运输,A正确;
B、据图分析,Na+-K+泵中两种离子的结合位点不同,神经细胞膜对钠离子、钾离子的通透具有选择性,B正确;
C、静息电位的产生是因为钾离子外流,钾离子外流的运输方式为协助扩散,不需要通过钠-钾泵的运输,C错误;
D、K+和乌苯苷的结合位点相同,则在神经细胞培养液中加入乌苯苷会与K+竞争结合位点,导致细胞内K+浓度,静息电位差变小,D正确。
故选C。
17. 人躯体运动不仅受到脊髓的控制,还会受到大脑的调节。下列叙述错误的是( )
A. 大脑发出的指令可以通过脑干传导至脊髓
B. 脑干是控制人躯体运动的最高级中枢
C. 物体突然出现在眼前引起眨眼反射的过程中有脑干的参与
D. 躯体各部分与其在大脑皮层第一运动区代表区的位置的对应关系是倒置的
【分析】大脑皮层是调节人体生理活动的最高级中枢,下丘脑中有渗透压感受器,是体温调节、水平衡调节、血糖调节的中枢,还与生物节律等的控制有关。脑干有许多维持生命必要的中枢,如呼吸中枢。小脑有维持身体平衡的中枢。位于脊髓的低级中枢受脑中相应的高级中枢的调控;人能有意识地控制排便和排尿反射,表明脊髓里的神经中枢也是受大脑控制的。
【详解】A、脊髓是机体运动的低级中枢,大脑皮层是最高级中枢,脑干等连接低级中枢和高级中枢,故大脑发出的指令可以通过脑干传导至脊髓,A正确;
B、大脑皮层是控制人躯体运动的最高级中枢,B错误;
C、眨眼反射属于非条件反射,其中枢位于脊髓,但是受到大脑皮层的控制,过程中有脑干的参与,C正确;
D、躯体各部分与其在大脑皮层第一运动区代表区的位置的对应关系是倒置的,D正确。
故选B。
18. 2023年7月28日晚,第31届世界大学生夏季运动会开幕式在四川省成都市举行,宣布本届大运会开幕之时,在场运动员和工作人员都激动万分。下列关于交感神经和副交感神经的叙述,错误的是( )
A. 交感神经是传入神经,副交感神经是传出神经
B. 人处于激动状态时,交感神经活动占据优势
C. 当人恢复平静时,副交感神经活动占据优势
D. 交感神经和副交感神经的作用通常是相反的
【分析】自主神经系统是外周传出神经系统的一部分,能调节内脏和血管平滑肌、心肌和腺体的活动。又称植物性神经系统、不随意神经系统。由于内脏反射通常是不能随意控制,故名自主神经系统。自主神经系统是由交感神经系统和副交感神经系统两部分组成,支配和调节机体各器官,血管,平滑肌和腺体的活动和分泌,并参与内分泌调节葡萄糖,脂肪,水和电解质代谢,以及体温,睡眠和血压等。
【详解】A、交感神经和副交感神经都是传出神经,A错误;
B、当人体处于兴奋状态时,交感神经活动占据优势,心跳加快,支气管扩张等,B正确;
C、当人恢复平静时,副交感神经活动则占据优势,此时,心跳减慢,C正确;
D、交感、副交感对于接受双重神经支配的器官的作用,作用效果通常是相反的。例如交感神经使心搏加速,胃肠运动变慢;副交感神经使心搏变慢,胃肠运动加强,D正确。
故选A。
19. 下图A所示为某一神经元游离的一段轴突,图B是该段轴突神经纤维产生动作电位的模式图。下列叙述正确的是( )
A. 电流表甲、乙的连接方式,测量的是静息电位
B. 刺激图A中的C处,甲、乙电流表指针均可发生两次偏转
C 图B中bc段由Na+外流引起,该过程需要载体蛋白和ATP
D. 如果某种药物类似抑制性递质作用效果,静息电位的绝对值将变小
【分析】静息时,神经细胞膜对钾离子的通透性大,钾离子大量外流,形成内负外正的静息电位;受到刺激后,神经细胞膜的通透性发生改变,对钠离子的通透性增大,钠离子内流,形成内正外负的动作电位。
【详解】A、静息电位表现为外正内负,表示的是膜内外的电位差,测量时需要电流表的两个电极一个接在膜内一个接在膜外,而甲、乙电流表电极都在膜外,测量的不是静息电位,A错误;
B、刺激图A中的C处,兴奋不能同时到达甲、乙电流表,两表的两个电极均依次兴奋,发生两次偏转,B正确;
C、图B中bc段为恢复静息电位的过程,由K+外流引起,该过程为协助扩散,不需要ATP,C错误;
D、如果某种药物类似抑制性递质作用效果,则会使突触后膜更加处于静息状态,会使静息电位绝对值增大,D错误。
故选B。
20. 将蛙脑破坏,保留脊髓,做蛙心静脉灌注,以维持蛙的基本生命活动。暴露蛙左后肢屈反射的传入神经和传出神经,分别连接电位计a和b。将蛙左后肢趾尖浸入0.5%硫酸溶液后,电位计a和b均有电位波动,左后肢出现屈反射。下列相关说法错误的是( )
A. 刺激b与骨骼肌之间的传出神经,b出现电位波动同时左后肢出现屈反射,说明兴奋能在神经纤维上双向传导
B. 刺激b与神经中枢之间的传出神经,b出现电位波动,但a未出现电位波动,说明兴奋在反射弧中只能单向传递
C. 该实验的反射弧为皮肤上的感受器→电位计a所在的传入神经→中枢神经→电位计b所在的传出神经→骨骼肌
D. 兴奋在传出神经上的传导方向与膜内局部电流方向相同,与膜外局部电流方向相反
【分析】根据题意,图示为一个完整反射弧,包括感受器、传入神经、神经中枢、传出神经和效应器五个部分。a连接在传入神经,b连接在传出神经。兴奋在神经千维上双向传导,在神经元之间单向传递。
【详解】A、刺激b与骨骼肌之间的传出神经,由于神经纤维上的兴奋可以双向传导,所以b会出现电位波动,同时左后肢肌肉收缩出现屈反射,A正确;
B、刺激b与神经中枢之间的传出神经,b出现电位波动,说明兴奋可以在神经纤维上传导,但a未出现电位波动,说明兴奋无法通过突触结构,逆向传递,即说明兴奋在反射弧中只能单向传递,B正确;
C、该实验的反射弧为皮肤上的感受器→电位计a所在的传入神经→中枢神经→电位计b所在的传出神经→传出神经末梢及支配的骨骼肌,C错误;
D、兴奋在传出神经上的传导方向与膜外局部电流方向相反,与膜内局部电流方向相同,D正确。
故选C。
第II卷(非选择题)
二、综合题(本题共5大题,共60分)
21. 下图中,甲是某种植物进行光合作用示意图,其中PSⅡ和PSI是吸收、传递、转化光能的光系统,图乙是另一种植物光合作用的部分示意图。请回答下列问题:
(1)分离叶绿体中色素的方法叫做__________,若需分离叶绿体,可以利用____________法。
(2)图乙中的草酰乙酸不是三碳化合物而是四碳化合物,相比较甲图中植物而言,乙图植物能固定更低浓度的二氧化碳,推测其原因可能是_________。
(3)图甲中,PSⅡ中的色素吸收光能后,将H2O分解为H+和___________。前者通过__________的协助进行转运,推测其运输的方式是________,上述反应的场所是__________。
【答案】(1) ①. 纸层析法 ②. 差速离心
(2)能将HCO3-转化为CO2
(3) ①. 氧气 ②. ATP合成酶 ③. 协助扩散 ④. 叶绿体类囊体薄膜
【解析】
【分析】1、 光合作用包括光反应和暗反应两个阶段,其中光反应包括水的光解和ATP的生成,暗反应包括二氧化碳的固定和三碳化合物的还原等。
2、叶绿体色素的提取和分离实验:
(1)提取色素原理:色素能溶解在酒精或丙酮等有机溶剂中,所以可用无水酒精等提取色素;
(2)分离色素原理:各色素随层析液在滤纸上扩散速度不同,从而分离色素,溶解度大,扩散速度快;溶解度小,扩散速度慢。
【小问1详解】
色素在不同层析液中的溶解度不同,故可用纸层析法分离色素;叶绿体属于细胞器,由于各种细胞器的密度不同,故可用差速离心法分离各种细胞器。
【小问2详解】
据图可知,图乙中的草酰乙酸是四碳化合物,其能够将HCO3-转化为CO2,故乙图植物能固定更低浓度的二氧化碳。
【小问3详解】
图甲中,PSⅡ中的色素吸收光能后,将 H2O 分解为 H+ 和氧气(O2);据图可知,H+可通过ATP合成酶的协助进行转运,且该过程顺浓度进行,方式是协助扩散;上述过程是光反应过程,场所是叶绿体的类囊体薄膜。
22. 已知果蝇中长翅与残翅为一对相对性状(显性基因用A表示,隐性基因用a表示),直毛和分叉毛为一对相对性状(显性基因用B表示,隐性基因用b表示)。两只亲代果蝇杂交得到以下子代的类型和比例,请据此回答下列问题:
(1)控制直毛和分叉毛遗传的基因位于________染色体上,________翅为显性性状。
(2)亲本雌雄果蝇的基因型分别为________、________。
(3)具有一对相对性状的纯合亲本进行正交和反交,一般情况下,如果正交和反交子代表型一致,可说明控制该相对性状的等位基因位于________染色体上。
【答案】(1) ①. 性 ②. 长
(2) ①. AaXBXb ②. AaXBY
(3)常
【解析】
【分析】两对相对性状分开分析,子代长翅和残翅在雌雄果蝇中都为3:1,说明基因在常染色体上,亲本都是Aa;雌果蝇中只有直毛,雄果蝇中直毛:分叉毛=1:1,说明基因在X染色体上,亲本基因型为XBXb×XBY。
【小问1详解】
只考虑直毛和分叉毛这一对相对性状,子一代中雌果蝇中只有直毛,雄果蝇中直毛:分叉毛=1:1,说明基因在X染色体上,直毛为显性。只考虑长翅与残翅这一对相对性状,子代长翅和残翅在雌雄果蝇中都为3:1,说明基因在常染色体上,长翅对残翅为显性。
【小问2详解】
子代长翅和残翅在雌雄果蝇中都为3:1,雌雄无差别,说明基因在常染色体上,亲本都是Aa;雌果蝇中只有直毛,雄果蝇中直毛:分叉毛=1:1,说明基因在X染色体上,亲本基因型为XBXb×XBY,故亲本为AaXBXb和AaXBY。
【小问3详解】
性染色体上基因控制的性状与性别相关联,故正交、反交的结果不一致;常染色体上基因控制的性状与性别无关,故正交、反交的结果一致,因此一般情况下,如果正交和反交子代表型一致,可说明控制该相对性状的等位基因位于常染色体上。
23. 100多年前,达尔文在环球考察中,对加拉帕戈斯群岛上的13种地雀进行研究,发现这些鸟与生活在南美洲大陆上的某种鸟(后称达尔文地雀)有着相似的特征,下图为这13种地雀之间的进化关系,据图回答:
(1)从图中可以看出这些不同种的地雀都是由_________这一共同祖先进化而来的。
(2)岛上的13种地雀在羽色、鸣叫、产卵和求偶等方面极为相似,但仍属于不同物种,原因是这些地雀之间存在着____________。
(3)若某个小岛上的地雀均为莺雀,则该小岛上的全部莺雀个体称为_________。
(4)若某地雀的种群中基因型为AA、Aa、aa的个体分别占30%、60%、10%,那么这个种群中基因A的频率是___________。若人为淘汰该种群中aa个体后,其他基因型个体随机交配一代,没有自然选择,A对a为完全显性,则该种群后代性状分离比是___________。该种群是否发生进化?________(是/否),判断的依据是___________。
【答案】(1)南美洲地雀
(2)生殖隔离 (3)种群
(4) ①. 60% ②. 8:1 ③. 是 ④. 种群基因频率发生了改变
【解析】
【分析】现代生物进化理论的内容:种群是生物进化的基本单位,也是繁殖的基本单位;突变和基因重组产生生物进化的原材料;自然选择决定生物进化的方向;隔离导致物种的形成;生物进化的实质是种群基因频率的改变;物种形成的标志是产生生殖隔离。
【小问1详解】
由图可知,加拉帕戈斯群岛不同种的地雀都是由南美洲地雀这一共同祖先进化而来的,体现了达尔文的共同由来学说。
【小问2详解】
岛上的13种地雀在羽色、鸣叫、产卵和求偶等方面极为相似,但因为它们之间存在着生殖隔离,故属于不同物种。
【小问3详解】
若某个小岛上的地雀均为莺雀(物种),则该小岛上的全部莺雀个体称为种群。
【小问4详解】
地雀种群中基因型为AA、Aa和aa的基因型频率分别为30%、60%、10%,A的基因频率=AA的频率+Aa的频率×1/2=60%;若人为淘汰该种群中aa个体后,则该种群中有1/3AA和2/3Aa,让它们随机交配,此时产生A配子的概率是1/3+2/3×1/2=2/3,产生a配子的概率是1-2/3=1/3,所以子一代中aa的个体所占比例是1/3×1/3=1/9,显性个体所占比例是1-1/9=8/9,则该种群后代性状分离比是8∶1;该种群A的基因频率由60%变为2/3,该种群的基因频率发生了改变,因此该种群发生了进化。
24. 图甲为某种真菌细胞中有关物质合成示意图,①~⑤表示生理过程,据图分析回答:
(1)由图甲可知,真菌细胞中转录发生的场所为______,催化过程①需要的酶有______。
(2)物质II含______个游离的磷酸基团。
(3)过程③中,一个mRNA上结合多个核糖体的意义是______,因而提高了蛋白质合成效率
(4)miRNA是真核细胞中的一类内源性的具有调控功能但不编码蛋白质的短序RNA,它可组装进沉默复合体,识别某些特定的mRNA(靶RNA)进而调控基因的表达(如图乙)。由图乙推测,miRNA可能的作用原理是通过引导沉默复合体干扰______识别密码子,进而阻止______过程。
【答案】(1) ①. 细胞核、线粒体 ②. 解旋酶、DNA聚合酶
(2)0 (3)短时间内能合成大量多肽链
(4) ①. tRNA ②. 翻译
【解析】
【分析】1、图甲分析:图示为某种真菌细胞中有关物质合成示意图,其中①为DNA的复制过程,②为转录过程,③为翻译过程,④为转录过程,⑤为翻译过程。Ⅰ为核膜,Ⅱ为环状DNA分子。
2、分析乙图:乙图表示翻译过程,该过程是在核糖体中以mRNA为模板,按照碱基互补配对原则,以tRNA为转运工具、以细胞质里游离的氨基酸为原料合成蛋白质的过程。
【小问1详解】
由图可知,真菌细胞中转录发生的场所有细胞核和线粒体。①为DNA的复制过程,该过程需要解旋酶和DNA聚合酶等催酶化。
【小问2详解】
物质II是环状DNA分子,没有游离的磷酸基团。
【小问3详解】
过程③为翻译过程,该过程中一个mRNA上结合多个核糖体,这样可以在短时间内合成大量多肽链,提高蛋白质合成效率。
【小问4详解】
RNA是转录的产物,miRNA是也是转录的产物,由“miRNA不参与蛋白质的编码,miRNA通过识别靶RNA并与之结合,通过引导沉默复合体使靶RNA降解;或者不影响靶RNA的稳定性,干扰tRNA识别密码子,进而阻止翻译过程。
25. 下图甲示缩手反射相关结构,图乙是图甲中某一结构的亚显微结构模式图。请分析回答:
(1)当兴奋在神经纤维e上传导时,兴奋部位的膜内外两侧的电位呈______________。
(2)甲图中f表示的结构是_______________,乙图的结构名称是__________。
(3)图乙中神经递质由B细胞合成,突触小泡再与突触前膜融合经______________作用将神经递质释放到突触间隙,作用于A上的______________(填数字),引起下一个神经元_______________。兴奋不能由A传到B的原因是______________。
(4)递质从合成到进入突触间隙的全过程需要______________(细胞器)直接提供能量。“受体”的化学本质是________________。
【答案】(1)外负内正
(2) ①. 感受器 ②. 突触
(3) ①. 胞吐 ②. ① ③. 兴奋或抑制 ④. 神经递质只能由突触前膜释放,作用于突触后膜
(4) ①. 线粒体 ②. 蛋白质
【解析】
【分析】题图分析,甲图为缩手反射反射弧的结构,其中f是感受器,e是传入神经,c是神经中枢,b是传出神经,a是效应器,d是突触结构。
乙图为突触结构,其中A是突触前膜,B是突触后膜,①是突触后膜上的受体蛋白,②是突触后膜上的离子通道蛋白,③细胞膜,④细胞质,⑤是突触小泡,⑥是髓鞘,⑦是线粒体。
【小问1详解】
当兴奋在神经纤维 e 上传导时,兴奋部位的膜内外两侧的电位表现外负内正,呈为动作电位。
【小问2详解】
甲图中f连接的是传入神经(其上含有神经节结构),故f代表的是感受器,乙图为突触结构。
【小问3详解】
图乙中神经递质由B细胞合成,储存在突触小泡中,当兴奋传至突触前膜时,突触小泡再与突触前膜融合经,神经递质通过胞吐作用释放到突触间隙,作用于突触后膜即A上的受体①上,引起下一个神经元兴奋或抑制。因为神经递质只能由前膜释放,作用于后膜,故兴奋只能由突触前膜传到突触后膜,不能由B(突触后膜)传到A(突触前膜)。表型
长翅、直毛
残翅、直毛
长翅、分叉毛
残翅、分叉毛
雄果蝇
3/8
1/8
3/8
1/8
雌果蝇
3/4
1/4
0
0
湖北省武汉市部分重点中学2023-2024学年高一上学期期末联考生物试题(Word版附解析): 这是一份湖北省武汉市部分重点中学2023-2024学年高一上学期期末联考生物试题(Word版附解析),共22页。试卷主要包含了选择题的作答,非选择题的作答等内容,欢迎下载使用。
湖北省武汉市重点中学5G联合体2023-2024学年高二上学期期中生物试题(Word版附解析): 这是一份湖北省武汉市重点中学5G联合体2023-2024学年高二上学期期中生物试题(Word版附解析),共20页。试卷主要包含了选择题的作答,非选择题的作答,45等内容,欢迎下载使用。
湖北省武汉市武钢三中2023-2024学年高二上学期12月考试生物试题(Word版附解析): 这是一份湖北省武汉市武钢三中2023-2024学年高二上学期12月考试生物试题(Word版附解析),共22页。试卷主要包含了单选题,填空题等内容,欢迎下载使用。

