人教版四下-9.1 数学广角-鸡兔同笼(课件+教案+学案+作业)
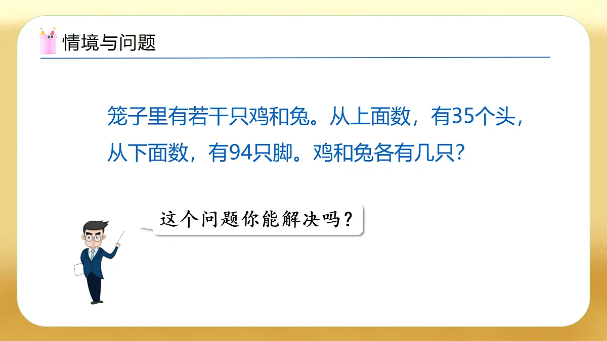
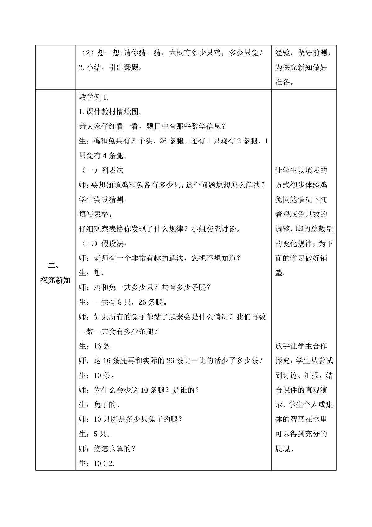
展开1.数学广角-鸡兔同笼大约一千五百年前,我国古代数学名著《孙子算经》中记载了一道数学趣题——“鸡兔同笼”问题。今有雉兔同笼,上有三十五头,下有九十四足,问雉兔各几何?笼子里有若干只鸡和兔。从上面数,有35个头,从下面数,有94只脚。鸡和兔各有几只?这个问题你能解决吗?这个问题你能解决吗?想一想:请你猜一猜,大概有多少只鸡,多少只兔?100只脚20只脚10只鸡,25只兔子+= 120只脚60只脚40只脚20只鸡,15只兔子+= 100只脚……笼子里有若干只鸡和兔。从上面数,有8个头,从下面数,有26只脚。鸡和兔各有几只?方法一:列表法所以有3只鸡,5只兔。801671186220532244243526262817300832还差26 - 16 = 10(只)脚。兔有5只,鸡有3只。每次加2只脚,可以把鸡变成兔。笼子里有若干只鸡和兔。从上面数,有8个头,从下面数,有26只脚。鸡和兔各有几只?方法二:假设法(1)假设笼子里全是鸡。(设鸡得兔法)笼子里有若干只鸡和兔。从上面数,有8个头,从下面数,有26只脚。鸡和兔各有几只?方法二:假设法(1)假设笼子里全是鸡。(设鸡得兔法)兔的只数:(26-8×2)÷(4-2)=10÷2=5(只)鸡的只数:8 - 5 = 3(只)答:兔有5只,鸡有3只。笼子里有若干只鸡和兔。从上面数,有8个头,从下面数,有26只脚。鸡和兔各有几只?方法二:假设法(2)假设笼子里全是兔。(设兔得鸡法)还多32 - 26 = 6(只)脚。鸡有3只,兔有5只。每次减2只脚,可以把兔变成鸡。笼子里有若干只鸡和兔。从上面数,有8个头,从下面数,有26只脚。鸡和兔各有几只?方法二:假设法(2)假设笼子里全是兔。(设兔得鸡法)答:兔有5只,鸡有3只。鸡的只数:(8×4-26)÷(4-2)=6÷2=3(只)兔的只数:8 - 3 = 5(只)试着用上面的方法解决前面的“鸡兔同笼”问题吗?笼子里有若干只鸡和兔。从上面数,有35个头,从下面数,有94只脚。鸡和兔各有几只?方法一:假设全是鸡兔的只数:(94-35×2)÷(4-2)=24÷2=12(只)鸡的只数:35-12=23(只)答:兔有12只,鸡有23只。试着用上面的方法解决前面的“鸡兔同笼”问题吗?笼子里有若干只鸡和兔。从上面数,有35个头,从下面数,有94只脚。鸡和兔各有几只?方法二:假设全是兔答:兔有12只,鸡有23只。鸡的只数:(35×4-94)÷(4-2)=46÷2=23(只)兔的只数:35-23=12(只)归纳总结:1、先假设全是鸡或者全是兔子2、求出相差的脚数3、相差的脚数就是另一种动物的4、最后求出两种动物的只数假设法解决问题1.有龟和鹤共40只,龟的腿和鹤的腿共有112条。龟、鹤各有几只?假设全是鹤40×2=80(只)112-80=32(只)龟:32÷2=16(只)鹤:40-16=24(只)4-2=2(只)答:龟有16只,鹤有24只。【教材第101页“练习二十四”第2题。】2.某小学“环保卫士”小分队12人参加植树活动。男生每人栽了3棵树,女生每人栽了2棵树,一共栽了32棵树。男生、女生各有几人?假设全是女生:12×2=24(棵)32-24=8(棵)男生:8÷1=8(人)女生:12-8=4(人)3-2=1(棵)答:男生有8人,女生有4人。【教材第101页“练习二十四”第4题。】3.盒子里有大、小两种钢珠共30颗,共重266 g。已知大钢珠每颗11 g,小钢珠每颗7 g。盒中大、小钢珠各有多少颗? 【教材第106页“练习二十四”第1题。】假设30颗钢珠全是小钢珠。30×7大钢珠:=210(g)266-210=56(g)56÷(11-7)=56÷4=14(颗)小钢珠:30-14=16(颗)答:大钢珠有14颗,小钢珠有16颗。4.全班有54人去公园划船,一共租用了10只船,每只大船坐6人,每只小船坐4人,且所有的船刚好坐满。租用的大船和小船分别有多少只?小船的数量:10-7=3(人)答:租用的大船有7只,小船有3只。方法一:假设全是小船大船的数量:(54-10×4)÷(6-4) =(54-40)÷2 =14÷2 =7(只)4.全班有54人去公园划船,一共租用了10只船,每只大船坐6人,每只小船坐4人,且所有的船刚好坐满。租用的大船和小船分别有多少只?方法二:假设全是大船答:租用的大船有7只,小船有3只。小船的数量:(10×6-54)÷(6-4) =(60-54)÷2 =6÷2 =3(只)大船的数量:10-3=7(人)点击此处输入标题今天我学会了……课堂总结用列表法、假设法解答“鸡兔同笼”问题,解答此类题时,可以根据题目特点选择不同的方法、灵活解题。学习态度学习自信学习合作素养评价课后作业课程结束
- 1.电子资料成功下载后不支持退换,如发现资料有内容错误问题请联系客服,如若属实,我们会补偿您的损失
- 2.压缩包下载后请先用软件解压,再使用对应软件打开;软件版本较低时请及时更新
- 3.资料下载成功后可在60天以内免费重复下载
免费领取教师福利 














.png)
.png)
(1)(1).png)




