搜索
      上传资料 赚现金
      点击图片退出全屏预览

      1 小蝌蚪找妈妈 精华版教案

      加入资料篮
      立即下载
      1 小蝌蚪找妈妈 精华版教案第1页
      点击全屏预览
      1/8
      1 小蝌蚪找妈妈 精华版教案第2页
      点击全屏预览
      2/8
      1 小蝌蚪找妈妈 精华版教案第3页
      点击全屏预览
      3/8
      还剩5页未读, 继续阅读

      小学语文第一单元·阅读1 小蝌蚪找妈妈教案设计

      展开

      这是一份小学语文第一单元·阅读1 小蝌蚪找妈妈教案设计,共8页。教案主要包含了猜谜导入,揭示题目,初读课文,认读字词,反复读文,提取信息,指导书写,评价练习,课堂演练等内容,欢迎下载使用。

      1.在“探秘大自然”的主题学习中采用多种方式识记生字、词语,通过演一演等方式理解动词的意思,拓展积累表示动作的词语。
      2.正确、流利地朗读《我是什么》《植物妈妈有办法》,分角色朗读《小蝌蚪找妈妈》。
      3.借助图片或关键词,了解课文内容,用自己的话讲故事或自然界的现象。
      4.联系生活,尝试运用表示动作的词语;联系生活经验,清楚地介绍一种动物。
      核心素养目标
      文化自信:感受小蝌蚪遇事主动探索的精神,增强阅读科学童话的兴趣。
      语言运用:分角色朗读课文。借助图片、表示时间变化的句子、表示动作的词语,了解课文的主要内容。
      思维能力:结合课文内容,按顺序说清楚蝌蚪成长的变化过程。
      审美创造:课文插图色彩鲜艳,形象生动活泼,能看图讲小蝌蚪找妈妈的故事。
      ◆课前解析
      关注课文:课文中的动词用得很多,也很巧妙,如:“甩”写出了小蝌蚪灵活地摆动细长尾巴的样子;“迎、追、游”既写清了对象之间的位置关系,又传达出小蝌蚪或急切或兴奋的心情;“披、露、鼓”生动形象地勾画出青蛙的外貌和神态;“蹬、跳、蹦”连续动作的描写,表现出小青蛙纵身跃起时,身姿轻盈,动作敏捷。这些动词为故事增添了浓郁的生活气息和动态美,给人以真实感、生动感。
      关注词语:运用多种方法帮助学生理解记忆课文中的新词。区别“哪里”和“那里”两个词语,结合图片读词语。
      教学目标
      1.认识“蝌、蚪”等15个生字,读准多音字“教”,会写“两、条”等8个字,会写“妈妈、身子” 等11个词语。(重点)
      2.能分角色朗读课文,借助图片、表示时间变化的句子、表示动作的词语,了解课文内容。(重点)
      3.结合课文内容,借助课文图片,按顺序说清楚蝌蚪成长的变化过程,能看图讲小蝌蚪找妈妈的故事。(难点)
      4.积累并运用“披、鼓、露、甩”等表示动作的词语,积累“脑袋、口袋”等词语。
      课前准备
      课件
      课时安排
      2课时
      1.认识“蝌、蚪”等15个生字,读准多音字“教”,会写“两”。
      2.通过演一演、看图、比较等办法了解词语的意思。
      3.借助图片和表示时间变化的句子,了解课文内容。
      一、猜谜导入,揭示题目
      1. 教师导入:小朋友们,我们来看一则谜语,你们能猜到谜底是什么吗? (出示课件3)
      谜底:小蝌蚪。
      教师:同学们真棒!今天我们就来学习一篇新课文——小蝌蚪找妈妈。(板书:小蝌蚪找妈妈)
      2.教师引导:从题目上,你能看出课文写的是关于谁的故事吗? (出示小蝌蚪的图片)写了他们的一个什么故事呢?他们的妈妈是谁呢?(出示课件4)
      学生回答,教师小结。
      过渡:小蝌蚪是怎么长成青蛙的呢?他们在找妈妈时发生了哪些故事?我们一起去读课文吧!
      二、初读课文,认读字词
      1.尝试朗读课文,读准字音。
      (1)出示任务。(出示课件5)
      ①听音频范读课文,有不认识的字或不理解的地方请用铅笔画出来。
      ②给自然段标上序号。
      (2)反馈指导。
      ①同桌互相订正自然段的序号和生字新词的圈画。
      ②出示生字。(出示课件6)
      教师指名让学生拼读生字。
      2.学习多音字“教”。(出示课件7)
      3.识字游戏,巩固练习。(出示课件8)
      设计意图:提前熟悉生字新词有助于帮助学生扫清阅读障碍,在这个基础上更好地实现自主学习,同时也可以在学习课文的过程中进一步巩固字词,优化识字效果。
      三、反复读文,提取信息
      1.再读全文,整体感知。
      学生自由读课文。提取信息:小蝌蚪在找妈妈的过程中和谁发生了故事?在长成青蛙的过程中发生了几次变化?
      预设1:小蝌蚪在找妈妈的过程中和鲤鱼妈妈、乌龟、青蛙发生了故事。
      预设2:在长成青蛙的过程中,小蝌蚪发生了4次变化。
      2.学习第1自然段,了解小蝌蚪的样子。 (出示课件9)
      (1)教师指名让学生读第1自然段,引导学生发现:课文中写小蝌蚪们生活在哪里? (出示课件10)
      预设:池塘里。
      (2)学生自读第1自然段,一边读一边画出描写小蝌蚪样子的句子。 (出示课件11)
      ①教师指名让学生读句子。(板书:大大的脑袋、黑灰色的身子、长长的尾巴)
      学习生字“袋”。
      教师指名让学生读“脑袋”。提醒:“袋”字 在这个词语里要读轻声。给“袋”组词。
      学习生字“灰”。(出示课件12)
      教师引导学生观察发现,“灰”是一个会意字。
      ②引导交流:小蝌蚪们甩着长长的尾巴,请你用一只手臂做一做“甩”的动作。你能从“甩” 这个动词上体会到什么?(出示课件13)
      请学生用“甩”字说句话。
      (3)齐读第1自然段。 一边读一边想象小蝌蚪甩着长长的尾巴,在池塘里快活地游来游去的样子。
      设计意图:通过学生自读,整体感知课文,训练学生提取文本中比较明显的信息的能力。
      四、指导书写,评价练习
      1.观察比较,熟悉本课的会写字。(出示课件14)
      (1)学生仔细观察字形结构,教师指名让学生说一说。
      (2)本课需要书写的生字中,“两”是独体字,“条、宽”是上下结构,“哪、那、短、孩”是左右 结构,“成”是半包围结构。
      2.教师指导学生书写“两”,提示书写要点。(出示课件15)
      设计意图:在自主观察、交流重点指导中, 帮助学生整体把握生字的间架结构,提高书写能力。
      五、课堂演练(出示课件16)
      1.会写“条、哪”等7个字,会写“妈妈、身子” 等11个词语。
      2.分角色朗读课文。通过演一演、看图、比 较等办法了解动词的意思。借助课文图片讲小蝌蚪找妈妈的故事。
      3.通过分角色朗读和讲故事,感受小蝌蚪遇事主动探索的精神,增强阅读科学童话的兴趣。
      一、复习回顾,导入新课
      出示带有生字的词语,请学生读一读。(出示课件17)
      设计意图:带有生字的词语是按照故事发展的顺序排列的,学生在复习生字的同时,可以复现课文内容。
      二 、研读课文,分角色朗读
      1.学习第2自然段。(出示课件18)
      教师导入:小蝌蚪长成了青蛙,开心极了! 它们一路成长,也一路寻找着妈妈的身影。请你默读第2自然段,说一说:小蝌蚪为什么要找妈妈?画出小蝌蚪得到的关于妈妈的信息。
      (1)教师指名让学生读第2自然段。
      (2)教师提问:小蝌蚪为什么要找妈妈?
      学生回答后,教师小结:是啊,小鲤鱼有妈妈,小蝌蚪也有妈妈呀!可是,小蝌蚪的妈妈在哪里呢?
      (3)教师提问:接下来,小蝌蚪是怎么做的呢?
      教师引导:“迎上去”是什么意思?谁来扮演小蝌蚪,表演“迎上去”。
      (4)教师提问:鲤鱼妈妈和蔼可亲地回答了小蝌蚪。她对小蝌蚪说了什么?
      学生自由讨论,交流汇报。
      (5)指导朗读:我们分角色朗读这段对话,你们读小蝌蚪的话,老师读鲤鱼妈妈的话。再换回角色,老师读小蝌蚪的话,你们读鲤鱼妈妈的话。
      (6)从鲤鱼妈妈的话中,我们可以知道蝌蚪妈妈的特点是什么?
      学生回答后,教师板书。(板书:鲤鱼妈妈说——四条腿、宽嘴巴)
      2.学习第3自然段。 (出示课件19)
      请学生默读第3自然段,画出小蝌蚪和乌龟的对话。
      教师提问:小蝌蚪看见鲤鱼是“迎上去”,看见乌龟是怎样做的?
      预设:连忙追上去。
      (1)教师提问:前面提到小蝌蚪看见鲤鱼是“迎上去”,而看见乌龟是“追上去”,这是为什么呢?你能帮助我解答这个问题吗?
      ①请小组代表说一说。
      ②角色扮演:老师扮演鲤鱼妈妈,请一名同学扮演小蝌蚪,和我一起演一演“迎”的动作。再假设我是乌龟,请一名同学扮演小蝌蚪来演一演“追”的动作。
      ③小结:两人面对面,一个向前就是“迎上去”。一个人在前面走,一个人在后面跑,就是“追上去”。这些动词用得多么准确生动啊!
      (2)指导朗读:小蝌蚪看见乌龟,连忙追上去,他们心里会想些什么呢?用你们的朗读表现小蝌蚪的心情吧!
      (3)分角色朗读。
      (4)教师提问:听了乌龟的话,小蝌蚪知道了什么?
      预设:小蝌蚪的妈妈头顶上有两只大眼睛, 披着绿衣裳。 (板书:乌龟说——两只大眼睛、 绿衣裳)
      3.学习第4、5自然段。
      请学生默读第4、5自然段,看一看小蝌蚪找 到妈妈了吗。(出示课件20)
      (1)教师指名让学生朗读第4自然段。说说青蛙妈妈是什么样子的,找出描写大青蛙的句子 。(出示课件21)
      (2)正确朗读描写大青蛙样子的句子,夸夸这只漂亮又神气的大青蛙。
      (3)课件出示句子。(出示课件22)
      ①引导交流:读一读这两个句子,比一比有什么不同。和同桌说一说。
      ②教师引导学生观察课文中青蛙的插图:猜一猜“鼓”的意思。
      ③小结:原来,“穿着”是把双手穿进衣服的衣袖中。“披着”是衣服覆盖在肩背上。
      “鼓”呢?在这里,“鼓”可不是乐器了,是 “凸起”的意思。“披、露、鼓”生动形象地勾画出了青蛙的外貌。你们看,作者用词多么准确呀!
      ④启发运用:你能用“披”或者“露”说一句话吗? (出示课件23)
      学生自由讨论,交流汇报。
      (4)教师提问:小蝌蚪为什么叫青蛙“妈妈”?
      根据学生的回答,在青蛙的图片上写出青蛙的特征。
      教师总结:青蛙妈妈的这些特征,是不是和鲤鱼妈妈、乌龟描述的一模一样啊,所以小蝌蚪叫青蛙“妈妈”。
      (5)齐读第5自然段。
      思考:小青蛙这次有没有认错妈妈呢? (出示课件24)
      过渡:这一次,小青蛙找到妈妈了。你想读出什么语气来呢? (板书:找到青蛙妈妈)
      (6)分角色朗读。要求:你们齐读小蝌蚪的话,老师读青蛙妈妈的话。然后再换过来,老师读小蝌蚪的话,你们齐读青蛙妈妈的话。
      思考:小蝌蚪变成青蛙以后,是怎么行动的 ? (出示课件25)
      预设:他们后腿一蹬,向前一跳,蹦到了荷叶上。
      启发思考:读一读这句话,想一想,“蹬、跳、 蹦”这三个词能不能互相换一下位置。
      预设:“蹬、跳、蹦”是一连串的动作,不能前后调换位置。
      设计意图:将第2~5自然段放在一起教学,旨在更好地帮助学生按照事件的发展来梳理文章内容,同时采用表演朗读的方式,既加深了学生对课文内容的理解,又让学生在实践中体会“迎上去”“追上去”“游过去”等词语所产生的生动形象的表达效果。
      4.齐读第6自然段。
      教师提问:你喜欢小蝌蚪变成的小青蛙吗? 为什么? (出示课件26)
      预设:喜欢。因为他们跟着妈妈,天天去捉害虫。
      小结:“天天”去,可见小青蛙们很勤劳。“捉害虫”可见青蛙是人类的好朋友。 (板书:捉害虫)
      三 、梳理信息,讲述故事
      1.再读课文,回顾一下小蝌蚪是怎么找到妈妈的?画出描写时间和小蝌蚪样子发生变化的句子。(出示课件27)
      (1)引导学生观察句子:你发现了什么?
      预设:小蝌蚪一直在发生变化。
      (2)提问:从这四次变化中,你明白了什么?
      预设:小蝌蚪是经过一段时间慢慢长成青蛙的。
      2.根据提示说一说小蝌蚪成长变化的过程。(出示课件28)
      教师提问:这里有小蝌蚪长成青蛙的5幅图片,你能按顺序把这些图片连起来吗?
      教师相机板书。 (板书:长出两条后腿、长出两条前腿、尾巴变短了、尾巴不见了)
      引导小组交流:借助课件中的图片和表示时间变化的句子,按顺序讲一讲小蝌蚪是怎么长成青蛙的。先和同桌讲,再和全班同学讲。
      设计意图:训练学生提取信息的能力。并根据提取的信息,能完整地说出小蝌蚪变成青蛙的过程。
      3.教师指导学生书写本课剩余的生字,观察特点。(出示课件29)
      教师重点指导书写“哪”。(出示课件30)
      四、梳理结构,课文小结
      1.梳理结构。(出示课件31)
      2.课文小结。(出示课件32)
      五、课堂演练,布置作业
      1.课堂演练。(出示课件33、34)
      2.布置作业。(出示课件35)
      小练笔:根据文中描写小蝌蚪的方法来写一写你熟悉的某种小动物的外形。
      设计意图:将课堂学习延伸到课外,促进语言积累,增强学生学语文、用语文的自觉性。
      《小蝌蚪找妈妈》这篇课文情节生动有趣,以对话为主,是进行朗读训练的好材料。我充分利用教材特点,以读为本,课堂上充满了悦耳的读书声。读出感情是朗读要求中的难点,而要读出“情”必须先悟出情。在阅读教学中,我用多种形式为学生创设朗读的机会,让他们享受成功的愉悦。教学本课时,让学生进行个别读,分角色朗读,还提出让学生表演,要想表演好,读好课文是前提,而读好课文必须是在理解故事内容的基础之上完成。这样一来,读中感悟、悟中激情,这些生动、活泼的形式都会令学生兴致盎然。人文主题
      本单元以“大自然的秘密”为主题,编排了《小蝌蚪找妈妈》《我是什么》《植物妈妈有办法》三篇课文,每篇课文都包含了一些关于自然的科学知识。学生通过阅读知晓其中的变化规律和科学道理后,会更加喜爱大自然,更想去仔细观察大自然,去探究其中的科学奥秘。
      课文编排
      《小蝌蚪找妈妈》是一篇充满儿童情趣的科学童话,通过写小蝌蚪找妈妈的奇妙经过,自然活泼地展现了小蝌蚪发育成青蛙的变化过程;《我是什么》采用拟人手法,以第一人称“我”的叙述方式,生动形象地介绍了自然界中水的变化及其利与害;《植物妈妈有办法》运用比喻和拟人的修辞手法,生动形象地介绍了蒲公英、苍耳、石榴、豌豆传播种子的方法。
      语文要素
      本单元的语文要素是“积累并运用表示动作的词语”,这是本单元的训练重点,第二个学习重点是“借助图片,了解课文内容”。充分认识单元内各板块内容之间的联系,引导学生感受动词带来的真实感、生动感,把在阅读中学到的词语与生活情境建立联系,同时引导学生借助图片理解重点词句,了解课文内容,借助图片讲述、背诵课文。
      “快乐读书吧”安排了“读读童话故事”,重在初步培养学生对书的认识,引导学生养成坚持读书、爱护图书的良好习惯。低学段阅读指导的核心是激发学生的阅读兴趣,教师要组织开展跟进式阅读,可以分阶段组织分享与交流读书活动,促进和保持学生阅读的兴趣。从本册起, “和大人一起读”改为“我爱阅读”,意味着由一年级时的学生和老师、大人一起读的形式,转向以学生自主阅读、伙伴相互交流为主的形式。交流的方式更加丰富,学生可以在无拘无束的交流中,感受阅读的乐趣。
      学生的身心特点
      学生的认知基础和经验
      学生的个体差异
      可能遇到的困难
      其他
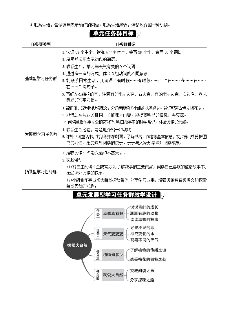
      任务群类型
      任务群目标
      基础型学习任务群
      1.认识52个生字,读准4个多音字,会写29个字,会写36个词语。
      2.积累并运用表示动作的词语。
      3.联系生活,学习与天气有关的9个词语。
      4.通过演一演的方式,体会3组动词的不同意思。
      5.能联系日常生活,用词语“有时候……有时候……”“在…… 在……在……在……”说句子。
      6.写好左右结构的字,注意有的字左边窄、右边宽,有的字左边宽、右边窄,养成良好的写字习惯。
      发展型学习任务群
      1.能正确、流利地朗读课文,分角色朗读《小蝌蚪找妈妈》。背诵积累古诗《梅花》。
      2.能借助图片或关键词,了解课文内容。能提取明显的信息,再交流。
      3.阅读童话故事《企鹅寄冰》,明白故事中的科学常识,体会阅读的乐趣。
      4.联系生活经验,清楚地介绍一种动物。
      5.课外阅读童话书,能认识书的封面,了解书名、作者等基本信息,初步养 成爱护图书的习惯。感受课外阅读的快乐,乐于与大家分享课外阅读成果。
      拓展型学习任务群
      1.推荐阅读:《没头脑和不高兴》。
      2.实践活动:
      (1)能自主阅读《企鹅寄冰》,了解故事的主要内容,阅读自己喜欢的童话故事书,感受课外阅读的快乐。
      (2)小组合作完成《大自然探秘集》,分享学习成果,增强阅读科普类短文和探索自然奥秘的兴趣。

      相关教案

      小学语文第一单元·阅读1 小蝌蚪找妈妈教案设计:

      这是一份小学语文第一单元·阅读1 小蝌蚪找妈妈教案设计,共8页。教案主要包含了猜谜导入,揭示题目,初读课文,认读字词,反复读文,提取信息,指导书写,评价练习,课堂演练等内容,欢迎下载使用。

      人教部编版二年级上册课文11 小蝌蚪找妈妈教案及反思:

      这是一份人教部编版二年级上册课文11 小蝌蚪找妈妈教案及反思,共3页。教案主要包含了激发兴趣,导入新课,初读课文,识记生字,图文结合,理解内容,巩固生字,指导书写等内容,欢迎下载使用。

      小学语文人教部编版二年级上册1 小蝌蚪找妈妈优质课教学设计:

      这是一份小学语文人教部编版二年级上册1 小蝌蚪找妈妈优质课教学设计,共14页。教案主要包含了教材分析,与文章相关的资料介绍等内容,欢迎下载使用。

      资料下载及使用帮助
      版权申诉
      • 1.电子资料成功下载后不支持退换,如发现资料有内容错误问题请联系客服,如若属实,我们会补偿您的损失
      • 2.压缩包下载后请先用软件解压,再使用对应软件打开;软件版本较低时请及时更新
      • 3.资料下载成功后可在60天以内免费重复下载
      版权申诉
      若您为此资料的原创作者,认为该资料内容侵犯了您的知识产权,请扫码添加我们的相关工作人员,我们尽可能的保护您的合法权益。
      入驻教习网,可获得资源免费推广曝光,还可获得多重现金奖励,申请 精品资源制作, 工作室入驻。
      版权申诉二维码
      小学语文统编版(2024)二年级上册(2024)电子课本 新教材

      1 小蝌蚪找妈妈

      版本: 统编版(2024)

      年级: 二年级上册(2024)

      切换课文
      • 课件
      • 教案
      • 试卷
      • 学案
      • 更多
      欢迎来到教习网
      • 900万优选资源,让备课更轻松
      • 600万优选试题,支持自由组卷
      • 高质量可编辑,日均更新2000+
      • 百万教师选择,专业更值得信赖
      微信扫码注册
      手机号注册
      手机号码

      手机号格式错误

      手机验证码 获取验证码 获取验证码

      手机验证码已经成功发送,5分钟内有效

      设置密码

      6-20个字符,数字、字母或符号

      注册即视为同意教习网「注册协议」「隐私条款」
      QQ注册
      手机号注册
      微信注册

      注册成功

      返回
      顶部
      添加客服微信 获取1对1服务
      微信扫描添加客服
      Baidu
      map