若您为此资料的原创作者,认为该资料内容侵犯了您的知识产权,请扫码添加我们的相关工作人员,我们尽可能的保护您的合法权益。
1/6
2/6
3/6
还剩3页未读,
继续阅读
所属成套资源:五年级上册各科学习资料合辑知识点+练习+试题
成套系列资料,整套一键下载
- 2025秋外研剑桥join in版英语五年级上册期末单词默写表练习 试卷 0 次下载
- 北师大版五年级上册数学知识点汇总 学案 3 次下载
- 五(上)数学(苏教版)期末知识点汇总 学案 0 次下载
- 五(上)数学(苏教版)知识要点汇总 学案 0 次下载
- 五(上)数学(苏教版)重点知识点概念与公式总结 学案 0 次下载
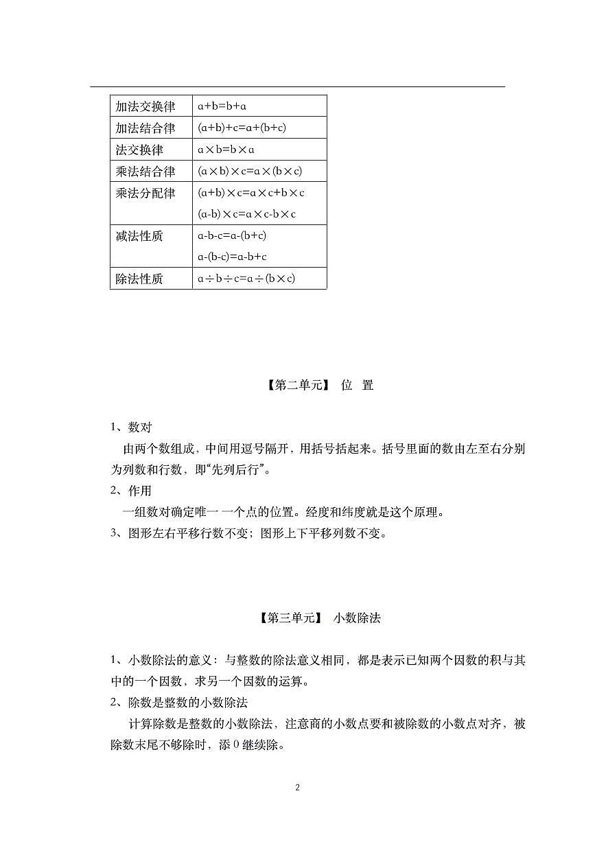
五(上)数学(人教版)核心知识点总结
展开
这是一份五(上)数学(人教版)核心知识点总结,共6页。
相关资料
更多
资料下载及使用帮助
版权申诉
- 1.电子资料成功下载后不支持退换,如发现资料有内容错误问题请联系客服,如若属实,我们会补偿您的损失
- 2.压缩包下载后请先用软件解压,再使用对应软件打开;软件版本较低时请及时更新
- 3.资料下载成功后可在60天以内免费重复下载
版权申诉
免费领取教师福利

