搜索
      上传资料 赚现金
      点击图片退出全屏预览

      高二生物人教版选择性必修一导学案第1章第2节内环境的稳态(Word版附解析)

      • 591 KB
      • 2025-09-30 14:46:28
      • 69
      • 0
      • 教习网3275309
      加入资料篮
      立即下载
      高二生物人教版选择性必修一导学案第1章第2节内环境的稳态(Word版附解析)第1页
      点击全屏预览
      1/12
      高二生物人教版选择性必修一导学案第1章第2节内环境的稳态(Word版附解析)第2页
      点击全屏预览
      2/12
      高二生物人教版选择性必修一导学案第1章第2节内环境的稳态(Word版附解析)第3页
      点击全屏预览
      3/12
      还剩9页未读, 继续阅读

      人教版 (2019)选择性必修1内环境的稳态学案设计

      展开

      这是一份人教版 (2019)选择性必修1内环境的稳态学案设计,共12页。学案主要包含了学习目标等内容,欢迎下载使用。
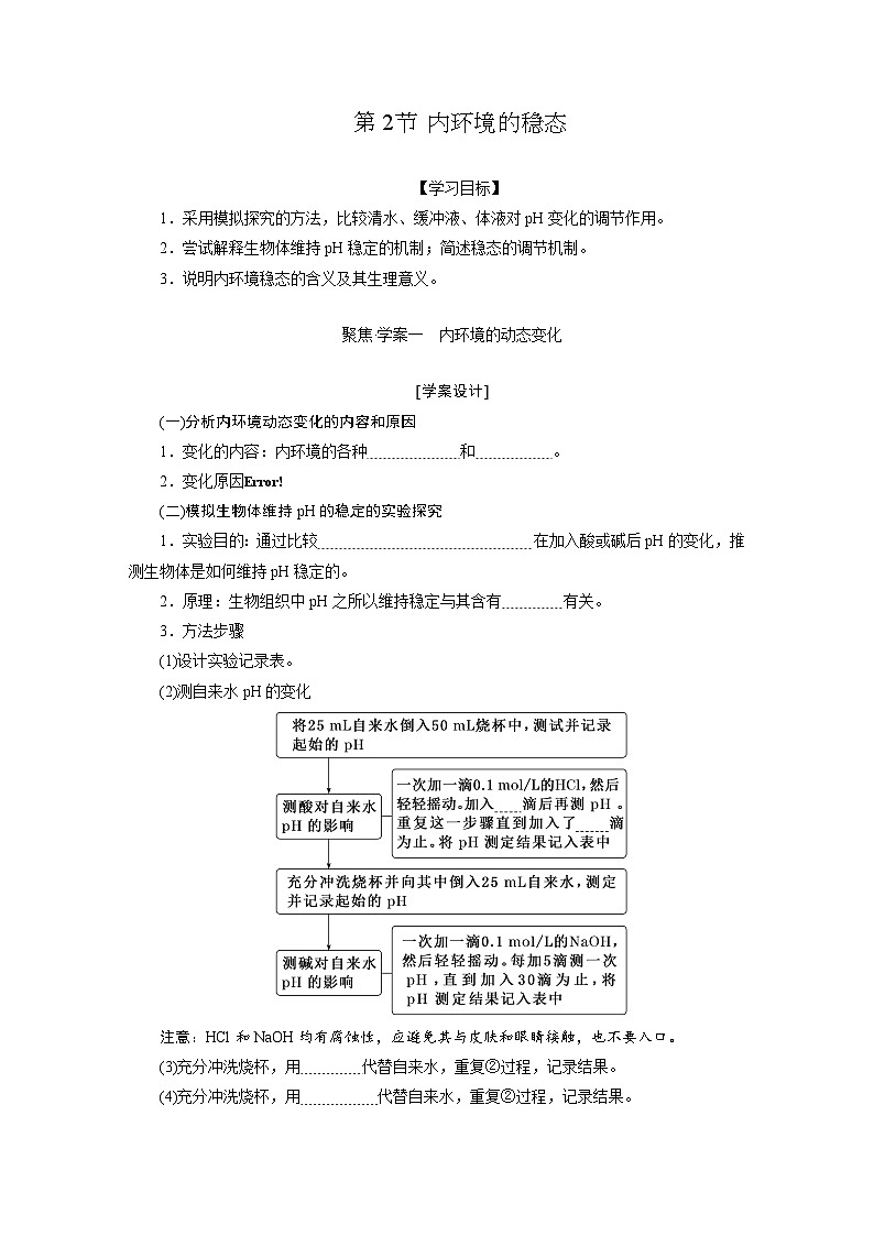
      【学习目标】
      1.采用模拟探究的方法,比较清水、缓冲液、体液对pH变化的调节作用。
      2.尝试解释生物体维持pH稳定的机制;简述稳态的调节机制。
      3.说明内环境稳态的含义及其生理意义。
      聚焦·学案一 内环境的动态变化
      [学案设计]
      (一)分析内环境动态变化的内容和原因
      1.变化的内容:内环境的各种 和 。
      2.变化原因eq \b\lc\{\rc\ (\a\vs4\al\c1(外因:外界环境的变化,内因:体内细胞代谢活动的进行))
      (二)模拟生物体维持pH的稳定的实验探究
      1.实验目的:通过比较 在加入酸或碱后pH的变化,推测生物体是如何维持pH稳定的。
      2.原理:生物组织中pH之所以维持稳定与其含有 有关。
      3.方法步骤
      (1)设计实验记录表。
      (2)测自来水pH的变化
      注意:HCl和NaOH均有腐蚀性,应避免其与皮肤和眼睛接触,也不要入口。
      (3)充分冲洗烧杯,用 代替自来水,重复②过程,记录结果。
      (4)充分冲洗烧杯,用 代替自来水,重复②过程,记录结果。
      4.分析实验数据
      根据所得数据,以 为横坐标,以 为纵坐标,画出每次实验中pH变化的曲线。
      5.实验结论:肝匀浆类似于 ,加入少量酸或碱不会发生pH的大幅度变动。
      (三)建模理解人体维持pH稳定的机制
      1.维持的因素:内环境中存在 物质,如NaHCO3/H2CO3、NaH2PO4/Na2HPO4等。
      2.维持机制:酸性或碱性物质进入内环境后,可以和 物质发生反应,反应产物可以通过肺或肾脏排出体外,从而使内环境的酸碱度保持相对稳定(以H2CO3/NaHCO3缓冲对为例)。
      (四)明确体温变化的规律及稳态的概念
      1.体温变化的规律
      2.稳态的概念
      正常机体通过 作用,使各个器官、系统协调活动,共同维持内环境的 叫作稳态。
      [迁移训练]
      1.判断下列表述的正误
      (1)内环境稳态变化的原因是外界环境的变化。( )
      (2)内环境中有许多缓冲对,如HCOeq \\al(-,3)/H2CO3、HPOeq \\al(2-,4)/H2POeq \\al(-,4)等,在一定范围内可以维持内环境的pH稳定。( )
      (3)剧烈运动时,大量乳酸进入血液会导致血浆pH短时间内明显下降。( )
      (4)稳态是指内环境的理化性质相对稳定。( )
      2.下列关于“模拟生物体维持pH的稳定”实验的叙述,正确的是( )
      A.实验中的缓冲液采用的是pH为7的HCl/NaOH溶液
      B.绘制pH变化曲线时一般以酸或碱的滴数为纵坐标,pH变化为横坐标
      C.从加入HCl或NaOH后的pH变化来说,生物材料的效果相对于清水来说要更好
      D.应先在肝匀浆中加5滴0.1 ml/L HCl,再加5滴0.1 ml/L NaOH后测定并记录pH
      3.某同学以清水、缓冲液(含Na2HPO4、KH2PO4的溶液,pH=7)和血浆为实验材料进行实验,探究“血浆是否具有维持pH相对稳定的功能”,主要实验步骤:分别加入25 mL实验材料→测pH→滴加5 mL 0.1 ml/L的HCl溶液、摇匀→测pH→倒去烧杯中溶液后充分冲洗→重复实验并记录。试回答下列有关问题:
      (1)实验开始时应先测量三种材料的pH,其目的是________________________________________________________________________。
      (2)该同学用如图所示曲线来预期探究结果。
      ①预期结果中明显不科学的是________组,理由是___________________________。
      ②实验中起对照作用的是________________组。实验可以得出的结论是____________。
      (3)本探究实验还应该补充的实验操作是__________________(简要写出实验思路)。
      聚焦·学案二 稳态的调节机制及内环境稳态的意义
      [学案设计]
      (一)明确内环境稳态调节的基础
      人体各器官、系统协调一致地正常运行,是维持内环境稳态的 。直接相关的系统:消化系统、呼吸系统、循环系统、 。
      (二)理清对稳态调节机制的探究历程
      (三)分析稳态失调的原因及导致的疾病
      1.稳态失调的原因
      (1)人体维持稳态的调节能力是有一定 的。
      (2)当外界环境的变化过于剧烈,或人体自身的 功能出现障碍时,内环境的稳态就会遭到破坏,危及机体健康。
      2.常见内环境稳态失调引起的疾病
      (四)分析稳态的意义
      1.实例分析
      2.意义:内环境稳态是机体进行 的必要条件。
      (五)理解稳态概念的发展
      在生命系统的各个层次上,都普遍存在着稳态,稳态已成为生命科学的一大基本概念。
      |情|境|探|究|思|考|
      每年夏季我国多地根据气温的变化会发布高温预警,气象部门会提醒人们,晴热天气紫外线等级高,要减少在户外的时间,谨防中暑。回答以下问题:
      (1)我们处于高温环境下内环境仍能维持稳定状态,其中 网络是机体维持稳态的主要调节机制。
      (2)高温天气,室内场馆成为人们运动首选,在运动过程中肌肉细胞产生的乳酸增多,但不会导致机体血浆pH大幅降低的主要原因是 。一位同学在室内运动后,被蚊虫叮咬,皮肤迅速出现红肿,从内环境的理化性质分析,原因是 。
      (3)健康人体温接近 ℃,若一位同学出现中暑症状(体温升高、大汗口渴、头痛头晕)后,并未停止运动,最终可能使内环境稳态被打破,甚至出现“热射病”,这说明 。
      (4)若出现中暑现象,应及时采取哪些措施?
      。(答出两点即可)
      [迁移训练]
      1.判断下列表述的正误
      (1)内环境稳态遭到破坏时,代谢紊乱,此时代谢速率一定下降。( )
      (2)稳态是一种恒定状态,由体液调节、神经调节、免疫调节共同完成。( )
      (3)外界环境变化不大时,机体就能维持内环境的稳态。( )
      (4)健康人体内环境能保持稳态,内环境保持稳态时,人体一定健康。( )
      2.下列有关人体内环境稳态的描述,不完善的是( )
      A.血浆酸碱度的维持:与HCOeq \\al(-,3)、HPOeq \\al(2-,4)等物质有关
      B.内环境稳态的基础:各器官、系统协调一致地正常运行
      C.内环境稳态的重要意义:机体进行正常生命活动的必要条件
      D.内环境稳态的实质:内环境的理化性质处于动态平衡,保持相对稳定
      3.稳态揭示了内环境的相对稳定是生命活动及其功能调节的基础。下列说法正确的是( )
      A.运动过程中人体体温略有升高,是内环境稳态失调的表现
      B.在生命系统的各个层次上,都普遍存在着稳态
      C.稳态是机体通过消化、呼吸、循环、泌尿这四个系统的协调活动来维持的
      D.内环境稳态是指在机体的调节作用下,内环境的理化性质处于稳态
      4.内环境稳态是机体进行正常生命活动的必要条件。下列关于人体稳态的叙述,正确的是( )
      A.人体细胞呼吸产生的CO2不参与维持内环境稳态
      B.机体丢失Na+对细胞外液渗透压的影响大于细胞内液
      C.稳态是机体进行生命活动的基础,因此内环境是机体进行细胞代谢的主要场所
      D.机体通过神经调节和体液调节维持内环境稳态
      5.生活在低海拔地区的健康人到高海拔地区旅游时,容易出现血浆中乳酸浓度升高、肺水肿、脑水肿等症状,补救措施是针对性输液、吸氧和强心治疗。下列叙述正确的是( )
      A.引起内环境稳态失调的原因只有外界环境变化过于剧烈
      B.高浓度葡萄糖溶液可减轻脑水肿的原因是葡萄糖提供的能量增加
      C.出现肺水肿的原因可能是组织液的渗透压升高导致组织液含量增多
      D.多吃“碱性食物”如苏打水、苏打饼干等可以改善乳酸浓度升高的症状

      一、建构概念体系
      二、融通科学思维
      1.内环境稳态的实质是 保持相对稳定。内环境相对稳定,除了相应的器官、系统的协调活动外,还必须在 调节网络下进行。
      2.以蛋白质含量极低的劣质奶粉为主食,会导致婴儿头部浮肿,其头部浮肿的主要原因是 。
      3.中度、重度失温时会出现尿失禁、反常脱衣现象。中度、重度失温时,内环境稳态会受到破坏,这说明 。
      4.医生常将化验单中血浆肝酶等各成分的测量值与参考值作对照来估测患病情况。化验单中每种成分的参考值都有一个变化范围,而不是具体的某数值,说明了 。
      5.人体运动时肌肉细胞需要依靠氧化分解葡萄糖来提供能量,肌肉细胞代谢也离不开酶,而酶活性的正常发挥又需要内环境提供适宜的温度、pH等条件,由此可见 。
      三、综合检测反馈
      1.“醉氧”是由于人的机体刚刚适应高原地区的低氧环境,重新进入氧气含量相对高的地区而发生的不适应,有疲倦、无力、嗜睡、胸闷、头昏、腹泻等症状,被称为“脱适应反应”或“低原反应”。下列叙述错误的是( )
      A.“醉氧”使机体内环境的氧气含量发生相应的变化
      B.“醉氧”的发生说明内环境稳态的调节能力是有限的
      C.“醉氧”后的恢复离不开各个器官、系统协调一致的活动
      D.“醉氧”的发生与内环境中的血红蛋白含量较高有关
      2.肌酐是肌肉在人体内代谢的产物,由磷酸肌酸代谢生成,主要通过肾脏排泄。血液中的肌酐分为外源性(每天进食的肉类在体内分解产生的肌酐)和内源性。在肉类食物摄入稳定以及自身肌肉代谢不变的情况下,人体内血肌酐和尿肌酐的含量相对稳定。下列相关叙述错误的是( )
      A.若某人的血肌酐含量偏高,则说明此人的肾脏发生了病变
      B.正常情况下,原尿流经肾小管和集合管后尿肌酐浓度升高
      C.血肌酐含量有参考范围,而不是恒定值,这与个体差异性有关
      D.人体内血肌酐的含量相对稳定不能说明内环境处于稳态中
      3.尿酸是人体中嘌呤代谢的终产物,主要通过肾脏排出体外,是人体血浆中非蛋白氮的主要成分之一,尿酸水平偏高或偏低均可能指示一些健康问题。导致尿酸高的原因有多种,包括生理性因素(如高嘌呤饮食)和疾病因素(如淋巴增生性疾病)等。下列叙述错误的是( )
      A.尿酸偏高的个体不一定患淋巴增生性疾病
      B.非蛋白氮属于内环境的组成成分,不止一种
      C.健康人的血浆中尿酸含量是处于动态平衡的
      D.组织细胞坏死不会导致血浆中尿酸含量升高
      4.由于胎儿在子宫内低氧环境下,血液中的红细胞生成过多,且这类红细胞多数不成熟,易被破坏,红细胞中的血色素转变为胆红素,当血中胆红素浓度升高时,会使组织和体液发生黄染现象,临床表现为黄疸。随着新生儿肝脏功能成熟,2~3周消退。下列相关说法错误的是( )
      A.成人个体血色素位于红细胞内,不会出现黄疸现象
      B.胆红素含量在一定范围内的波动体现了内环境稳态
      C.黄疸的出现体现了人体维持内环境稳态的能力是有限的
      D.病原体感染导致肝功能受损时也可能表现黄疸
      5.某同学为探究内环境稳态的调节机制,利用一些生物材料和相关试剂进行了实验,观察并比较了不同生物材料在不同pH环境下的颜色变化,结果如下表所示。下列有关分析错误的是( )
      A.本实验中的蒸馏水组和缓冲液组都属于对照组
      B.加入的酸或碱的滴数是本实验中唯一的自变量
      C.生物材料在加入酸或碱后的pH变化趋势比蒸馏水更像缓冲液
      D.生物材料中可能含有缓冲对,故能维持pH的相对稳定
      eq \a\vs4\al(课下请完成课时跟踪检测二)
      第2节 内环境的稳态
      聚焦·学案一
      [学案设计]
      (一)1.化学成分 理化性质
      (二)1.自来水、缓冲液和肝匀浆 2.缓冲对 3.(2)5 30 (3)缓冲液 (4)肝匀浆 4.酸或碱的滴数 pH 5.缓冲液
      (三)1.缓冲 2.缓冲
      (四)1.年龄、性别 2.调节 相对稳定状态
      [迁移训练]
      1.(1)× (2)√ (3)× (4)×
      2.选C 实验中的缓冲液采用的是pH为7的磷酸盐缓冲液,A错误;绘制pH变化曲线时一般以酸或碱的滴数为横坐标,pH变化为纵坐标,B错误;实验结果显示,生物材料中加入HCl或NaOH后pH变化情况与缓冲溶液很接近,由此说明,生物材料调节pH效果比清水好,C正确;实验过程中在肝匀浆中一次加一滴0.1 ml/L HCl,然后轻轻摇动,加入5滴后再测pH,重复此步骤直到加入了30滴为止,记录pH,充分冲洗烧杯后,再取等量肝匀浆按照上面的步骤加入0.1 ml/L NaOH后测定并记录pH,D错误。
      3.(1)获得实验前数据,以便与实验后溶液pH进行比较 (2)①清水 清水中加HCl后,溶液pH应降低 ②清水组和缓冲液 血浆与缓冲液一样具有维持pH相对稳定的功能 (3)设置添加NaOH溶液组,在清水、缓冲液、血浆中加入一定量NaOH溶液后,观察其pH变化
      聚焦·学案二
      [学案设计]
      (一)基础 泌尿系统
      (二)神经系统 神经调节 体液调节 神经—体液—免疫
      (三)1.(1)限度 (2)调节
      (四)1.渗透压 能量 2.正常生命活动
      (五)基因表达 分裂和分化 结构和功能
      [情境探究思考]
      (1)神经—体液—免疫调节 (2)血浆中含有缓冲对,使内环境pH能维持在一定范围内 组织液渗透压上升,从而引起水肿 (3)37 机体内环境稳态的调节能力是有限的 (4)迅速转移到阴凉通风处;利用温湿毛巾擦拭进行降温;补充淡盐水
      [迁移训练]
      1.(1)× (2)× (3)× (4)×
      2.选D 正常人的血浆pH为7.35~7.45,血浆的pH之所以能够保持稳定,与HCO - 3、HPO 2- 4等缓冲物质有关,A不符合题意;各器官、系统协调一致地正常运行是维持稳态的基础,B不符合题意;内环境是组织细胞与外界发生物质交换的媒介,可见内环境稳态是机体进行正常生命活动的必要条件,C不符合题意;内环境稳态的实质是内环境的化学成分和理化性质处于动态平衡之中,D符合题意。
      3.选B 内环境稳态是正常机体通过调节作用,使各个器官、系统协调活动,共同维持内环境的相对稳定状态,运动过程中人体体温略有升高,是机体正常的表现,A错误;人们发现,不同层次的系统都存在着类似于内环境稳态的特性,即在生命系统的各个层次上,都普遍存在着稳态,B正确;稳态是机体通过调节,使各个器官、系统协调活动共同维持的,不仅仅是消化、呼吸、循环、泌尿这四个系统,C错误;内环境稳态是指在机体的调节作用下,内环境的理化性质和化学成分处于稳态,D错误。
      4.选B CO 2是人体细胞呼吸产生的废物,属于内环境的成分,因此也参与维持内环境的稳态,A错误;细胞外液渗透压主要来源于Na +和Cl -,且Na +在细胞外多,细胞内少,故机体丢失Na +对细胞外液渗透压的影响大于细胞内液,B正确;内环境是细胞与外界环境进行物质交换的媒介,细胞代谢的主要场所是细胞质,C错误;机体通过神经—体液—免疫调节网络维持内环境稳态,D错误。
      5.选C 除了外界环境变化过于剧烈,体内细胞代谢活动出现障碍也会引起内环境稳态失调,A错误;补充高浓度葡萄糖溶液可使血浆渗透压升高,进而从组织液中吸收水分,以减轻脑水肿症状,B错误;若组织液的渗透压升高,从周围吸收的水分增多就可能导致组织液含量增多,从而引发组织水肿,故肺水肿的原因可能是组织液渗透压升高,C正确;由于血浆中缓冲物质的作用,能将人体血浆的pH维持在7.35~7.45,所以多吃“碱性食物”如苏打水、苏打饼干等不会导致人体血浆的pH明显改变,因而不会改善乳酸浓度升高的症状,D错误。
      随堂小结
      二、融通科学思维
      1.理化性质和化学成分 神经—体液—免疫
      2.营养不良,血浆中蛋白质含量减少,血浆渗透压低于组织液渗透压,造成组织水肿
      3.人体维持稳态的能力是有限的
      4.内环境中各成分的含量在一定范围内维持动态平衡
      5.内环境稳态是机体进行正常生命活动的必要条件
      三、综合检测反馈
      1.选D “醉氧”是外界环境的变化(即氧气含量的突然增加)导致内环境中氧气含量发生变化的过程,即“醉氧”使机体内环境的化学成分发生相应的变化,A正确;“醉氧”的发生说明内环境稳态的调节能力是有限的,B正确;“醉氧”的恢复过程是机体由稳态失衡到稳态平衡的过程,故“醉氧”后的恢复离不开各个器官、系统协调一致的活动,C正确;血红蛋白位于红细胞中,不属于内环境的成分,D错误。
      2.选A 若某人的血肌酐含量偏高,可能是肉类食物摄入过多,不能说明此人的肾脏发生了病变,还需要进一步检查,A错误;原尿流经肾小管和集合管后,大部分的水和无机盐被重吸收,而尿肌酐没有被重吸收,因此正常情况下,原尿流经肾小管和集合管后尿肌酐浓度升高,B正确;血肌酐含量有参考范围,说明内环境成分不是恒定不变的,且存在着个体差异,C正确;内环境稳态是指内环境的理化性质和化学成分保持相对稳定的状态,因此人体内血肌酐的含量相对稳定不能说明内环境处于稳态中,D正确。
      3.选D 导致尿酸高的原因有多种,包括生理性因素(如高嘌呤饮食)和疾病因素(如淋巴增生性疾病)等,因此尿酸偏高的个体不一定患淋巴增生性疾病,A正确;非蛋白氮种类多,属于内环境的组成成分,B正确;尿酸属于血浆中的成分,内环境的化学成分和理化性质处于相对稳定的状态,因此健康人的血浆中尿酸含量是处于动态平衡的,C正确;组织细胞坏死,大量的尿酸进入血浆,会使血浆中尿酸含量升高,D错误。
      4.选A 由题意可知,成人个体胆红素和血色素存在于红细胞中,红细胞破裂,血中胆红素浓度升高,成人个体可能表现黄疸,A错误;稳态是指内环境的各种化学成分和理化性质在一定范围内维持相对稳定的状态,因此胆红素含量在一定范围内的波动属于内环境稳态范畴,B正确;红细胞破裂,血中胆红素浓度升高,引起黄疸,造成内环境紊乱,说明人体维持内环境稳态的能力是有限的,C正确;由题意可知,随着新生儿肝脏功能成熟,2~3周黄疸会消退,病原体感染导致肝功能受损时,可能会表现黄疸,D正确。
      5.选B 本实验通过观察并比较了不同生物材料在不同pH环境下的颜色变化,实验中的蒸馏水组和缓冲液组都属于对照组,A正确;本实验中的自变量为加入的酸或碱的滴数及不同的实验材料(蒸馏水、缓冲液、去皮梨汁、鱼肉匀浆),B错误;根据数据结果,与蒸馏水相比,生物材料在加入酸或碱后的pH变化趋势更像缓冲液,C正确;缓冲对具有缓冲作用,能维持pH的稳定,故生物材料中可能含有缓冲对,D正确。
      内环境成分或理化性质
      意义
      正常
      维持组织细胞正常的形态与功能
      体温和pH相对稳定
      酶活性正常,保证酶促反应正常进行
      血糖、氧气含量稳定
      保证机体正常的 供应
      材料
      向滴加甲基橙的材料中,加入
      0.1 ml/L的HCl
      向滴加酚酞的材料中,加入
      0.1 ml/L的NaOH
      加入不同数量液滴后的溶液颜色
      加入不同数量液滴后的溶液颜色
      0
      5
      10
      15
      20
      25
      30
      0
      5
      10
      15
      20
      25
      30
      蒸馏水








      浅红





      缓冲液














      去皮
      梨汁







      青白












      鱼肉
      匀浆




























      相关学案 更多

      资料下载及使用帮助
      版权申诉
      • 1.电子资料成功下载后不支持退换,如发现资料有内容错误问题请联系客服,如若属实,我们会补偿您的损失
      • 2.压缩包下载后请先用软件解压,再使用对应软件打开;软件版本较低时请及时更新
      • 3.资料下载成功后可在60天以内免费重复下载
      版权申诉
      若您为此资料的原创作者,认为该资料内容侵犯了您的知识产权,请扫码添加我们的相关工作人员,我们尽可能的保护您的合法权益。
      入驻教习网,可获得资源免费推广曝光,还可获得多重现金奖励,申请 精品资源制作, 工作室入驻。
      版权申诉二维码
      高中生物人教版 (2019)选择性必修1电子课本

      第2节 内环境的稳态

      版本: 人教版 (2019)

      年级: 选择性必修1

      切换课文
      • 同课精品
      • 所属专辑23份
      • 课件
      • 教案
      • 试卷
      • 学案
      • 更多
      欢迎来到教习网
      • 900万优选资源,让备课更轻松
      • 600万优选试题,支持自由组卷
      • 高质量可编辑,日均更新2000+
      • 百万教师选择,专业更值得信赖
      微信扫码注册
      手机号注册
      手机号码

      手机号格式错误

      手机验证码 获取验证码 获取验证码

      手机验证码已经成功发送,5分钟内有效

      设置密码

      6-20个字符,数字、字母或符号

      注册即视为同意教习网「注册协议」「隐私条款」
      QQ注册
      手机号注册
      微信注册

      注册成功

      返回
      顶部
      添加客服微信 获取1对1服务
      微信扫描添加客服
      Baidu
      map