搜索
      上传资料 赚现金

      2024_2025学年江苏省南京市鼓楼区汇文中学七年级上学期第一次月考数学检测试卷(含答案)

      • 467.7 KB
      • 2025-09-20 17:47:46
      • 52
      • 0
      • 牧童丶
      加入资料篮
      立即下载
      2024_2025学年江苏省南京市鼓楼区汇文中学七年级上学期第一次月考数学检测试卷(含答案)第1页
      1/25
      2024_2025学年江苏省南京市鼓楼区汇文中学七年级上学期第一次月考数学检测试卷(含答案)第2页
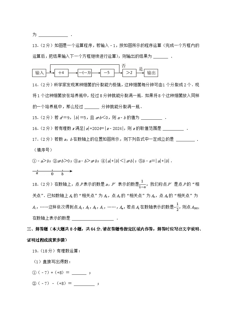
      2/25
      2024_2025学年江苏省南京市鼓楼区汇文中学七年级上学期第一次月考数学检测试卷(含答案)第3页
      3/25
      还剩22页未读, 继续阅读

      2024_2025学年江苏省南京市鼓楼区汇文中学七年级上学期第一次月考数学检测试卷(含答案)

      展开

      这是一份2024_2025学年江苏省南京市鼓楼区汇文中学七年级上学期第一次月考数学检测试卷(含答案),共25页。试卷主要包含了选择题,填空题,解答题等内容,欢迎下载使用。
      一、选择题(本大题共8小题,每小题2分,共16分.在每小题所给出的四个选项中,恰有一项是符合题目要求的,请将正确选项前的字母代号填涂在答题卷相应位置上)
      1.(2分)中国人很早开始使用负数.《九章算术》中注有“今两算得失相反,要令正负以名之”,意思是:今有两数若其意义相反,则分别叫做正数与负数,如果收入100元记作+100,那么﹣80元表示( )
      A.支出20元B.收入20元C.支出80元D.收入80元
      2.(2分)数轴上A,B两点对应的数分别是−32和72,则A,B之间的整数有( )
      A.3个B.4个C.5个D.6个
      3.(2分)一个数大于另一个数的绝对值,则这两个数的和是( )
      A.正数B.负数C.零D.无法确定
      4.(2分)已知a是一个有理数,则关于3﹣|a+1|的值的说法,正确的是( )
      A.有最小值2B.有最大值2C.有最小值3D.有最大值3
      5.(2分)下列说法中不正确的是( )
      A.相反数是它本身的数只有0
      B.倒数等于本身的数是1、﹣1和0
      C.绝对值等于本身的数是非负数
      D.平方等于它本身的数是1和0
      6.(2分)一张纸的厚度为0.1mm,如图,将其对折、压平,称作第1次操作,再将其对折、压平,称作第2次操作…假设这张纸足够大,每一次也能压得足够平整,如此重复,则第10次操作后的厚度接近于( )
      A.数学课本的厚度B.班级中讲台的高度
      C.一层楼的高度D.一支钢笔的长度
      7.(2分)下列各组运算结果中,数值最小的是( )
      A.﹣(﹣3﹣2)2B.(﹣3)×(﹣2)2
      C.(﹣3)2÷(﹣2)2D.(﹣3)2×(﹣2)
      8.(2分)有四张卡片分别写着“诚”、“真”、“勤”、“仁”,一开始,“诚”、“真”、“勤”、“仁”四张卡片分别在1、2、3、4号位置上(如图所示),以后它们不停地变换位置,第一次上下两排交换,第二次是在第一次换位后,再左右两列交换位置,第三次上下两排交换,第四次再左右两列交换…这样一直下去,则第2024次交换位置后,“真”在( )号位上.
      A.1B.2C.3D.4
      二、填空题(本大题共10小题,每小题2分,共20分)
      9.(2分)南京奥林匹克体育中心位于南京市区西部,该中心总占地面积897000平方米,将数字897000用科学记数法表示为 .
      10.(2分)比较大小:﹣π ﹣3.1(用“>”、“<”或者“=”连接)
      11.(2分)超市某品牌清毒液,瓶上印有这样一段字样“净含量550±5ml“,那么一瓶合格的清毒液至少有 ml.
      12.(2分)把(+4)﹣(﹣6)﹣(+8)+(﹣9)写成省略括号的和的形式为 .
      13.(2分)如图是一个运算程序,若输入﹣1,按如图所示的程序运算(完成一个方框内的运算后,把结果输入下一个方框继续进行运算),则输出的结果为 .
      14.(2分)科学家发现某种细菌的分裂能力极强,这种细菌每分钟可由1个分裂成2个.现将1个这种细菌放在培养瓶中,经过8分钟就能分裂满一瓶.如果将8个这种细菌放入同样的一个培养瓶中,那么经过 分钟就能分裂满一瓶.
      15.(2分)若a2=9,|b|=5,且a+b<0,则a﹣b的值为 .
      16.(2分)若有理数x满足|x|+2024=|x﹣2024|,则x的取值范围是 .
      17.(2分)若数a,b在数轴上的位置如图所示,则下列各式中一定成立的是 .(填序号)
      ①﹣a>b;②a+b>0;③a﹣b>a+b;④|a|+|b|<|a+b|;⑤b﹣a=|a|+|b|.
      18.(2分)在数轴上,点P表示的数是a,P′表示的数是11−a,我们称点P′是点P的“相关点”.已知数轴上A1的“相关点”为A2,点A2的“相关点”为A3,点A3的“相关点”为A4,……这样依次得到点A1,A2,A3,A4,……,An,若点A1在数轴表示的数是−12,则点A2024在数轴上表示的数是 .
      三、解答题(本大题共8小题,共64分.请在答题卷指定区域内作答,解答时应写出文字说明、证明过程或演算步骤)
      19.(18分)有理数运算:
      (1)直接写出得数:
      ①(﹣7)+(+8)= ;
      ②(﹣7)﹣(+8)= ;
      ③−7×17= ;
      ④−7÷17= ;
      ⑤(﹣1)4= ;
      ⑥﹣24= .
      (2)计算并且写出演算步骤:
      ①24+(﹣14)+(﹣16)+8;
      ②(﹣12)÷4×(﹣6)÷2;
      ③(23−79+136)÷(−136);
      ④−32−(−1)4×5÷(−12).
      20.(5分)给出下列5个数:32,﹣(+2),﹣1.5,0,4.在这些数中,
      (1)整数有 ,分数有 ;
      (2)互为相反数的是 ,绝对值最小的数是 ;
      (3)把这些数用“<”号连接起来.
      21.(4分)数字1是一个重要的阿拉伯数字,1广泛应用于很多领域,音乐领域1代表音节中的1个基本音级,在计算机技术中1是存储的基本单位,在天文学中,太阳与地球的平均距离记为1(天文单位).在数学中,1也有很多美妙的性质,如:1是最小的正整数,1是最小的正奇数,任何数乘以1或者除以1都等于它本身,1的倒数是1,1的平方是还是1…….
      本学期,我们学习了有理数,同样的,数字﹣1也是一个重要的数,它也有很多奇妙的性质,请你试着写出4条:① ;
      ② ;
      ③ ;
      ④ .
      22.(7分)一辆货车从货场A出发,向东走了3千米到达批发部B,继续向东走2.5千米到达商场C,又向西走了6.5千米到达超市D,最后回到货场.
      (1)以货场为原点,以东为正方向,用一个单位长度表示1千米,你能在数轴上分别表示出货场A,批发部B,商场C,超市D的位置吗?
      (2)超市D在货场A的什么方向?距离A多远?
      (3)此款货车每千米耗油约0.10升,每升汽油7.3元,请你计算在上述行程中共需要多少汽油费?
      23.(6分)小明有5张写着不同数字的卡片,请你按要求抽出卡片,完成下列各问题:
      (1)从中取出2张卡片,使这2张卡片上数字的乘积最大,如何抽取?最大值是多少?
      答:我列的算式是 ,乘积的最大值为 .
      (2)从中取出3张卡片,使这3张卡片上数字的积最小,如何抽取?最小值是多少?
      答:我列的算式是 ,乘积的最小值为 .
      (3)从中取出2张卡片,使这2张卡片上数字的商最小,如何抽取?最小值是多少?
      答:我列的算式是 ,商的最小值为 .
      24.(6分)已知a与b互为相反数,m,n互为倒数,|c|=2,求3a+3b+mnc的值.
      解:∵a与b互为相反数,
      ∴a+b= .
      ∵m,n互为倒数,
      ∴mn= .
      ∵|c|=2,
      ∴c= .
      ∴3a+3b+mnc=3(a+b)+mnc= .
      (1)数学离不开推理,请把上面推理的空白部分补充完整;
      (2)请用推理的方式解决下面的问题:
      已知x,y,z是三个有理数,若x<y,x+y=0,且xyz>0,试判断x+z的符号并且说明理由.
      25.(6分)如图,在数轴上,三个有理数从左到右依次是:﹣1,x,x+1.
      (1)利用刻度尺或圆规,在图①数轴上画出原点;
      (2)在图②数轴上分别画出表示数2x+1和x+2的点,并且比较2x+1与x+2的大小.(画图时可作适当的文字说明)
      26.(12分)数轴是一个非常重要的数学工具,它使数和数轴上的点建立起对应关系,揭示了数与点之间的内在联系,它是“数形结合”的基础.
      初步尝试:
      (1)如果点A表示数﹣3,将点A向右移动7个单位长度,那么终点B表示的数是 ,A、B两点间的距离是 ;
      (2)如果点A表示数3,将A点先向左移动4个单位长度,再向右移动5个单位长度,那么终点B表示的数是 ,A、B两点间的距离是 ;
      归纳一般:
      (3)一般地,如果A点表示的数为m,将A点向右移动n个单位长度,再向左移动p个单位长度,请你猜想终点B表示的数是 ,A、B两点间的距离是 .
      深入研究:
      (4)甲、乙两人借助数轴和“剪刀、石头、布”设计了一款“移动游戏”.两人分别在数轴上挑选一个点作为游戏的起点:甲选择的游戏起点A表示的数是﹣5,乙选择的游戏起点B表示的数是3;然后两人进行“剪刀、石头、布”,移动规则如下:
      设甲、乙两人共进行了k次“剪刀、石头、布”(k为正整数).
      ①当k=3时,其中平局一次,甲胜一次,点A最终位置表示的数为 ,点B最终位置表示的数为 ,此时A、B两点间的距离为 .
      ②当k=10时,其中平局x次,甲胜y次,点A最终位置表示的数为 (用含x、y的式子表示),点B最终位置表示的数为 (用含x、y的式子表示),此时A、B两点间的距离为 .
      2024-2025学年江苏省南京市鼓楼区汇文中学七年级(上)第一次月考数学试卷
      参考答案与试题解析
      一.选择题(共8小题)
      一、选择题(本大题共8小题,每小题2分,共16分.在每小题所给出的四个选项中,恰有一项是符合题目要求的,请将正确选项前的字母代号填涂在答题卷相应位置上)
      1.(2分)中国人很早开始使用负数.《九章算术》中注有“今两算得失相反,要令正负以名之”,意思是:今有两数若其意义相反,则分别叫做正数与负数,如果收入100元记作+100,那么﹣80元表示( )
      A.支出20元B.收入20元C.支出80元D.收入80元
      【分析】在一对具有相反意义的量中,先规定其中一个为正,则另一个就用负表示.
      【解答】解:根据题意,收入100元记作+100元,
      则﹣80表示支出80元.
      故选:C.
      2.(2分)数轴上A,B两点对应的数分别是−32和72,则A,B之间的整数有( )
      A.3个B.4个C.5个D.6个
      【分析】找出大于−32小于72的整数即可.
      【解答】解:大于−32小于72的整数有:﹣1,0,1,2,3,共有5个
      故选:C.
      3.(2分)一个数大于另一个数的绝对值,则这两个数的和是( )
      A.正数B.负数C.零D.无法确定
      【分析】由于任何一个数的绝对值都是非负数,一个数大于另一个数的绝对傎,说明这个数一定大于0,即一定是正数.再根据有理数的加法法则即可确定答案.
      【解答】解:设这两个数是a,b,且a>|b|.
      ∵|b|≥0,∴a>0.
      b的值分三种情况:
      ①当b>0时,a+b=|a+b|>0;
      ②当b<0时,a+b=a﹣|b|>0;
      ③当b=0时,a+b=a>0.
      故选:A.
      4.(2分)已知a是一个有理数,则关于3﹣|a+1|的值的说法,正确的是( )
      A.有最小值2B.有最大值2C.有最小值3D.有最大值3
      【分析】利用绝对值的定义和非负数的性质解答.
      【解答】解:∵|a+1|≥0,
      ∴3﹣|a+1|≤3,
      ∴3﹣|a+1|有最大值3.
      故选:D.
      5.(2分)下列说法中不正确的是( )
      A.相反数是它本身的数只有0
      B.倒数等于本身的数是1、﹣1和0
      C.绝对值等于本身的数是非负数
      D.平方等于它本身的数是1和0
      【分析】根据相反数、倒数、绝对值、有理数的乘方运算法则分别判断即可.
      【解答】解:A、相反数是它本身的数只有0,正确,故此选项不符合题意;
      B、倒数等于本身的数是1、﹣1,原说法错误,故此选项符合题意;
      C、绝对值等于本身的数是非负数,正确,故此选项不符合题意;
      D、平方等于它本身的数是1和0,正确,故此选项不符合题意;
      故选:B.
      6.(2分)一张纸的厚度为0.1mm,如图,将其对折、压平,称作第1次操作,再将其对折、压平,称作第2次操作…假设这张纸足够大,每一次也能压得足够平整,如此重复,则第10次操作后的厚度接近于( )
      A.数学课本的厚度B.班级中讲台的高度
      C.一层楼的高度D.一支钢笔的长度
      【分析】根据题意,第1次操作所得的厚度为:0.1×2=0.1×21;第2次操作所得的厚度为:0.1×2×2=0.1×22;第3次操作所得的厚度为:.1×2×2×2=0.1×23;据此进行求解即可.
      【解答】解:第1次操作所得的厚度为:0.1×2=0.1×21;
      第2次操作所得的厚度为:0.1×2×2=0.1×22;
      第3次操作所得的厚度为:0.1×2×2×2=0.1×23;
      …,
      则第n次操作所得的厚度为:0.1×2n;
      ∴第10次操作所得的厚度为:0.1×210=0.1×1024=102.4(mm)=10.24cm,
      则接近于一支钢笔的长度.
      故选:D.
      7.(2分)下列各组运算结果中,数值最小的是( )
      A.﹣(﹣3﹣2)2B.(﹣3)×(﹣2)2
      C.(﹣3)2÷(﹣2)2D.(﹣3)2×(﹣2)
      【分析】计算出各个选项中式子的结果,然后比较大小即可.
      【解答】解:﹣(﹣3﹣2)2=﹣(﹣5)2=﹣25,
      (﹣3)×(﹣2)2=(﹣3)×4=﹣12,
      (﹣3)2÷(﹣2)2=9÷4=94,
      (﹣3)2×(﹣2)=9×(﹣2)=﹣18,
      ∵﹣25<﹣18<﹣12<94,
      ∴﹣(﹣3﹣2)2的值最小,
      故选:A.
      8.(2分)有四张卡片分别写着“诚”、“真”、“勤”、“仁”,一开始,“诚”、“真”、“勤”、“仁”四张卡片分别在1、2、3、4号位置上(如图所示),以后它们不停地变换位置,第一次上下两排交换,第二次是在第一次换位后,再左右两列交换位置,第三次上下两排交换,第四次再左右两列交换…这样一直下去,则第2024次交换位置后,“真”在( )号位上.
      A.1B.2C.3D.4
      【分析】根据所给变换方式,依次求出每次变换后“真”所在的位置,发现规律即可解决问题.
      【解答】解:由题知,
      第一次交换位置后,“真”在4号位上;
      第二次交换位置后,“真”在3号位上;
      第三次交换位置后,“真”在1号位上;
      第四次交换位置后,“真”在2号位上;
      第五次交换位置后,“真”在4号位上;
      …,
      由此可见,从第一次交换开始,每交换四次,“真”所在位置按4,3,1,2重复出现,
      因为2024÷4=506,
      所以第2024次交换位置后,“真”在2号位上.
      故选:B.
      二、填空题(本大题共10小题,每小题2分,共20分)
      9.(2分)南京奥林匹克体育中心位于南京市区西部,该中心总占地面积897000平方米,将数字897000用科学记数法表示为 8.97×105 .
      【分析】科学记数法的表示形式为a×10n的形式,其中1≤|a|<10,n为整数.确定n的值时,要看把原数变成a时,小数点移动了多少位,n的绝对值与小数点移动的位数相同.当原数绝对值≥10时,n是正数;当原数的绝对值<1时,n是负数.
      【解答】解:897000=8.97×105.
      故答案为:8.97×105.
      10.(2分)比较大小:﹣π < ﹣3.1(用“>”、“<”或者“=”连接)
      【分析】根据两个负实数比大小,绝对值大的反而小即可.
      【解答】解:∵π≈3.14,3.14>3.1,
      ∴﹣π<﹣3.1.
      故答案为:<.
      11.(2分)超市某品牌清毒液,瓶上印有这样一段字样“净含量550±5ml“,那么一瓶合格的清毒液至少有 545 ml.
      【分析】根据瓶体上净含量的说明,可判断出瓶内消毒液的质量范围,从而可求出这瓶消毒液的最少含量.
      【解答】解:根据“净含量(550±5)ml”,
      可得,消毒液的质量在555ml至545ml之间,
      故这瓶消毒液至少还有545ml.
      故答案为:545.
      12.(2分)把(+4)﹣(﹣6)﹣(+8)+(﹣9)写成省略括号的和的形式为 4+6﹣8﹣9 .
      【分析】根据负负得正的规则进行计算即可.
      【解答】解:(+4)﹣(﹣6)﹣(+8)+(﹣9)=4+6﹣8﹣9,
      故答案为:4+6﹣8﹣9.
      13.(2分)如图是一个运算程序,若输入﹣1,按如图所示的程序运算(完成一个方框内的运算后,把结果输入下一个方框继续进行运算),则输出的结果为 3 .
      【分析】当输入﹣1时,计算﹣1+4﹣(﹣3)﹣5值,若结果大于2,则直接输出;否则,将结果作为输入重复前面的计算,如此反复,直到结果大于2为止.
      【解答】解:当输入﹣1时,得
      ﹣1+4﹣(﹣3)﹣5
      =﹣1+4+3﹣5
      =1,
      1<2,
      当输入1时,得
      1+4﹣(﹣3)﹣5
      =1+4+3﹣5
      =3,
      ∵3>2,
      ∴输出结果为3.
      故答案为:3.
      14.(2分)科学家发现某种细菌的分裂能力极强,这种细菌每分钟可由1个分裂成2个.现将1个这种细菌放在培养瓶中,经过8分钟就能分裂满一瓶.如果将8个这种细菌放入同样的一个培养瓶中,那么经过 5 分钟就能分裂满一瓶.
      【分析】通过列举得到将8个这种细菌放入同样的一个培养瓶中,可以少用3分钟,从而得到答案.
      【解答】解:将1个细菌放在培养瓶中分裂1次,变成2个;
      分裂2次,变成4个;
      分裂3次,变成8个;
      ∴将8个这种细菌放入同样的一个培养瓶中,可以少用3分钟,
      ∴8﹣3=5(分钟)
      故答案为:5.
      15.(2分)若a2=9,|b|=5,且a+b<0,则a﹣b的值为 8或2 .
      【分析】根据有理数的乘方、绝对值的性质求出a、b的值,再根据a+b<0进一步确定a、b的值,最后计算a﹣b即可.
      【解答】解:∵a2=9,|b|=5,
      ∴a=±3,b=±5,
      ∵a+b<0,
      ∴a=3,b=﹣5或a=﹣3,b=﹣5,
      当a=3,b=﹣5时,a﹣b=3﹣(﹣5)=3+5=8;
      当a=﹣3,b=﹣5时,a﹣b=﹣3﹣(﹣5)=﹣3+5=2;
      综上,a﹣b的值是8或2.
      16.(2分)若有理数x满足|x|+2024=|x﹣2024|,则x的取值范围是 x≤0 .
      【分析】利用绝对值的定义解答.
      【解答】解:∵|x|+2024=|x﹣2024|,
      ∴|x﹣2024|
      =﹣(x﹣2024)
      =﹣x+2024,
      ∴|x|=﹣x,
      ∴x≤0.
      故答案为:x≤0.
      17.(2分)若数a,b在数轴上的位置如图所示,则下列各式中一定成立的是 ①⑤ .(填序号)
      ①﹣a>b;②a+b>0;③a﹣b>a+b;④|a|+|b|<|a+b|;⑤b﹣a=|a|+|b|.
      【分析】利用数轴知识和绝对值的定义解答.
      【解答】解:∵由数轴图可知,a<0,b>0,|a|>b,
      ∴①﹣a>b,正确;
      ②a+b>0,错误;
      ③a﹣b>a+b,错误;
      ④|a|+|b|<|a+b|,错误;
      ⑤b﹣a=|a|+|b|,正确.
      故答案为:①⑤.
      18.(2分)在数轴上,点P表示的数是a,P′表示的数是11−a,我们称点P′是点P的“相关点”.已知数轴上A1的“相关点”为A2,点A2的“相关点”为A3,点A3的“相关点”为A4,……这样依次得到点A1,A2,A3,A4,……,An,若点A1在数轴表示的数是−12,则点A2024在数轴上表示的数是 23 .
      【分析】根据题中所给“相关点”的定义及点A1所表示的数,依次求出点A2,A3,A4,…,所表示的数,发现规律即可解决问题.
      【解答】解:由题知,
      因为点A1在数轴表示的数是−12,
      所以11−(−12)=23,
      即点A2在数轴表示的数是23,
      依次类推,
      点A3在数轴表示的数是3,
      点A4在数轴表示的数是−12,
      …,
      由此可见,从点A1开始,这列点在数轴上所表示的数按−12,23,3循环出现,
      因为2024÷3=674余2,
      所以点A2024在数轴上表示的数是23.
      故答案为:23.
      三、解答题(本大题共8小题,共64分.请在答题卷指定区域内作答,解答时应写出文字说明、证明过程或演算步骤)
      19.(18分)有理数运算:
      (1)直接写出得数:
      ①(﹣7)+(+8)= 1 ;
      ②(﹣7)﹣(+8)= ﹣15 ;
      ③−7×17= ﹣1 ;
      ④−7÷17= ﹣49 ;
      ⑤(﹣1)4= 1 ;
      ⑥﹣24= ﹣16 .
      (2)计算并且写出演算步骤:
      ①24+(﹣14)+(﹣16)+8;
      ②(﹣12)÷4×(﹣6)÷2;
      ③(23−79+136)÷(−136);
      ④−32−(−1)4×5÷(−12).
      【分析】(1)①②两个小题均根据有理数的加减法则进行计算即可;
      ③④小题均根据有理数的乘除法则进行计算即可;
      ⑤⑥小题均根据乘方的意义进行计算即可;
      (2)①写成省略加号和的形式,进行简便计算即可;
      ②按照混合运算法则进行计算即可;
      ③先把除法化成乘法,然后利用乘法分配律进行计算即可;
      ④按照混合运算法则进行计算即可即可.
      【解答】解:(1)①原式=+(8﹣7)
      =1,
      故答案为:1;
      ②原式=(﹣7)+(﹣8)
      =﹣15,
      故答案为:﹣15;
      ③原式=1,
      故答案为:1;
      ④原式=﹣7×7
      =﹣49,
      故答案为:﹣49;
      ⑤原式=(﹣1)×(﹣1)×(﹣1)×(﹣1)
      =1×1×1×1
      =1,
      故答案为:1;
      ⑥原式=﹣2×2×2×2
      =﹣16,
      故答案为:﹣16;
      (2)①原式=24﹣14﹣16+8
      =24+8﹣14﹣16
      =32﹣30
      =2;
      ②原式=﹣3×(﹣6)÷2
      =18÷2
      =9;
      ③原式=(23−79+136)×(−36)
      =−23×36+79×36−136×36
      =﹣24+28﹣1
      =﹣24﹣1+28
      =﹣25+28
      =3;
      ④原式=﹣9﹣1×5×(﹣2)
      =﹣9+10
      =1.
      20.(5分)给出下列5个数:32,﹣(+2),﹣1.5,0,4.在这些数中,
      (1)整数有 ﹣(+2),0,4 ,分数有 32,﹣1.5 ;
      (2)互为相反数的是 32与﹣1.5 ,绝对值最小的数是 0 ;
      (3)把这些数用“<”号连接起来.
      【分析】(1)根据整数和分数的意义,即可解答;
      (2)根据相反数和绝对值的意义,即可解答;
      (3)先在数轴上准确找到各数对应的点,即可解答.
      【解答】解:(1)整数有﹣(+2),0,4,分数有32,﹣1.5,
      故答案为:﹣(+2),0,4;32,﹣1.5;
      (2)互为相反数的是32与﹣1.5,绝对值最小的数是0,
      故答案为:32与﹣1.5;0;
      (3)如图:
      ∴﹣(+2)<﹣1.5<0<32<4.
      21.(4分)数字1是一个重要的阿拉伯数字,1广泛应用于很多领域,音乐领域1代表音节中的1个基本音级,在计算机技术中1是存储的基本单位,在天文学中,太阳与地球的平均距离记为1(天文单位).在数学中,1也有很多美妙的性质,如:1是最小的正整数,1是最小的正奇数,任何数乘以1或者除以1都等于它本身,1的倒数是1,1的平方是还是1…….
      本学期,我们学习了有理数,同样的,数字﹣1也是一个重要的数,它也有很多奇妙的性质,请你试着写出4条:① ﹣1是最大的负整数 ;
      ② ﹣1是最大的负奇数 ;
      ③ 任何数乘以﹣1或者除以﹣1都等于它的相反数 ;
      ④ ﹣1的倒数仍是﹣1(答案不唯一) .
      【分析】根据﹣1的特征可从最大,乘除法,乘方,倒数等方面归纳总结(答案不唯一).
      【解答】解:①﹣1是最大的负整数;
      ②﹣1是最大的负奇数;
      ③任何数乘以﹣1或者除以﹣1都等于它的相反数;
      ④﹣1的倒数仍是﹣1;
      ⑤﹣1的偶次方等于1,﹣1的奇次方等于它本身;……,等等.
      22.(7分)一辆货车从货场A出发,向东走了3千米到达批发部B,继续向东走2.5千米到达商场C,又向西走了6.5千米到达超市D,最后回到货场.
      (1)以货场为原点,以东为正方向,用一个单位长度表示1千米,你能在数轴上分别表示出货场A,批发部B,商场C,超市D的位置吗?
      (2)超市D在货场A的什么方向?距离A多远?
      (3)此款货车每千米耗油约0.10升,每升汽油7.3元,请你计算在上述行程中共需要多少汽油费?
      【分析】(1)根据题意画出数轴即可;
      (2)根据数轴可得答案;
      (3)首先计算出行驶的总路程,然后再计算出耗油量和费用即可.
      【解答】解:(1)如图所示:

      (2)超市D在货场A的西面,距离A1千米;
      (3)(5.5+|﹣1|)×2×0.10×7.3=9.49(元),
      答:在上述行程中共需要9.49元汽油费.
      23.(6分)小明有5张写着不同数字的卡片,请你按要求抽出卡片,完成下列各问题:
      (1)从中取出2张卡片,使这2张卡片上数字的乘积最大,如何抽取?最大值是多少?
      答:我列的算式是 (﹣8)×(﹣5) ,乘积的最大值为 40 .
      (2)从中取出3张卡片,使这3张卡片上数字的积最小,如何抽取?最小值是多少?
      答:我列的算式是 (﹣8)×(+4)×(+3) ,乘积的最小值为 ﹣96 .
      (3)从中取出2张卡片,使这2张卡片上数字的商最小,如何抽取?最小值是多少?
      答:我列的算式是 (﹣8)÷(+3) ,商的最小值为 −83 .
      【分析】(1)根据绝对值最大的两个有理数的乘积为最大即可得出答案;
      (2)根据有理数的乘法运算的法则即可得出答案;
      (3)根据有理数除法的运算法则即可得出答案.
      【解答】解:∵﹣8<﹣5<0<+3<+4,|﹣8|>|﹣5|>|+4|>|+3|>0,
      (1)当抽取﹣8,﹣5两张卡片时,这两张卡片上数字的乘积最大,最大值是40,
      所列的算式是:(﹣8)×(﹣5),乘积的最大值为40,
      故答案为:(﹣8)×(﹣5);40;
      (2)当抽取﹣8,+4,+3三张卡片时,这三张卡片上数字的乘积最小,最大值是﹣96,
      所列的算式是:(﹣8)×(+4)×(+3),乘积的最小值为﹣96,
      故答案为:(﹣8)×(+4)×(+3);﹣96;
      (3)当抽取﹣8,+4两张卡片时,商最小,最小值是−83,
      所列的算式是:(﹣8)÷(+3),乘积的最小值为−83,
      故答案为:(﹣8)÷(+3);−83.
      24.(6分)已知a与b互为相反数,m,n互为倒数,|c|=2,求3a+3b+mnc的值.
      解:∵a与b互为相反数,
      ∴a+b= 0 .
      ∵m,n互为倒数,
      ∴mn= 1 .
      ∵|c|=2,
      ∴c= ±2 .
      ∴3a+3b+mnc=3(a+b)+mnc= ±12 .
      (1)数学离不开推理,请把上面推理的空白部分补充完整;
      (2)请用推理的方式解决下面的问题:
      已知x,y,z是三个有理数,若x<y,x+y=0,且xyz>0,试判断x+z的符号并且说明理由.
      【分析】(1)根据相反数、倒数、绝对值的定义,即可解答;
      (2)根据题意得xy<0,进而得z<0,即可解得.
      【解答】解:(1)∵a与b互为相反数,
      ∴a+b=0.
      ∵m,n互为倒数,
      ∴mn=1.
      ∵|c|=2,
      ∴c=±2.
      ∴3a+3b+mnc=3(a+b)+mnc=±12.
      故答案为:0;1;±2;±12.
      (2)x+z的符号为负,理由如下:
      ∵x+y=0,xyz>0,
      ∴x与y互为相反数,且x<y,
      ∴x为负数,y为正数,
      ∴xy<0
      又∵xyz>0,
      ∴z<0,
      ∴x+z的符号为负.
      25.(6分)如图,在数轴上,三个有理数从左到右依次是:﹣1,x,x+1.
      (1)利用刻度尺或圆规,在图①数轴上画出原点;
      (2)在图②数轴上分别画出表示数2x+1和x+2的点,并且比较2x+1与x+2的大小.(画图时可作适当的文字说明)
      【分析】(1)以﹣1所在点为圆点,x到x+1的距离为半径即可在数轴上画出原点;
      (2)以表示x+1的点为圆心,原点到表示x的点的距离为半径作弧,可画出表示2x+1的点;以表示x+1的点为圆心,原点到表示﹣1的点的距离为半径作弧,可画出表示x+2的点,根据作差法即可比较2x+1与x+2的大小.
      【解答】解:(1)以﹣1所在点为圆点,x到x+1的距离为半径作弧,可在数轴上画出原点,如图所示:
      (2)以表示x+1的点为圆心,原点到表示x的点的距离为半径作弧,可画出表示2x+1的点;以表示x+1的点为圆心,原点到表示﹣1的点的距离为半径作弧,可画出表示x+2的点,如图:
      ∵2x+1﹣(x+2)=2x+1﹣x﹣2=x﹣1<0,
      ∴2x+1<x+2.
      26.(12分)数轴是一个非常重要的数学工具,它使数和数轴上的点建立起对应关系,揭示了数与点之间的内在联系,它是“数形结合”的基础.
      初步尝试:
      (1)如果点A表示数﹣3,将点A向右移动7个单位长度,那么终点B表示的数是 4 ,A、B两点间的距离是 7 ;
      (2)如果点A表示数3,将A点先向左移动4个单位长度,再向右移动5个单位长度,那么终点B表示的数是 4 ,A、B两点间的距离是 1 ;
      归纳一般:
      (3)一般地,如果A点表示的数为m,将A点向右移动n个单位长度,再向左移动p个单位长度,请你猜想终点B表示的数是 m+n﹣p ,A、B两点间的距离是 |n﹣p| .
      深入研究:
      (4)甲、乙两人借助数轴和“剪刀、石头、布”设计了一款“移动游戏”.两人分别在数轴上挑选一个点作为游戏的起点:甲选择的游戏起点A表示的数是﹣5,乙选择的游戏起点B表示的数是3;然后两人进行“剪刀、石头、布”,移动规则如下:
      设甲、乙两人共进行了k次“剪刀、石头、布”(k为正整数).
      ①当k=3时,其中平局一次,甲胜一次,点A最终位置表示的数为 ﹣3.5 ,点B最终位置表示的数为 1.5 ,此时A、B两点间的距离为 5 .
      ②当k=10时,其中平局x次,甲胜y次,点A最终位置表示的数为 1.5x+3y﹣15 (用含x、y的式子表示),点B最终位置表示的数为 1.5x+3y﹣17 (用含x、y的式子表示),此时A、B两点间的距离为 2 .
      【分析】(1)根据“向左移动就减,向右移动就加”和两点之间的距离公式求解;
      (2)根据“向左移动就减,向右移动就加”和两点之间的距离公式求解;
      (3)根据“向左移动就减,向右移动就加”和两点之间的距离公式求解;
      (4)根据“向左移动就减,向右移动就加”和两点之间的距离公式求解.
      【解答】解:(1)﹣3+7=4,AB=|4﹣(﹣3)|=7,
      故答案为:4,7;
      (2)3﹣4+5=4,AB=|3﹣4|=1,
      故答案为:4,1;
      (3)终点B表示的数是:m+n﹣p,AB=|m+n﹣p﹣m|=|n﹣p|,
      股答案为:m+n﹣p,|n﹣p|;
      (4)①当k=3时,点A最终位置表示的数为﹣5+0.5+2﹣1=﹣3.5,
      点B最终位置表示的数为 3﹣0.5+1﹣2=1.5,
      此时A、B两点间的距离为|1.5﹣(﹣3.5)|=5,
      故答案为:﹣3.5,1.5,5;
      ②﹣5+0.5x+2y﹣(10﹣x﹣y)=1.5x+3y﹣15,
      3﹣0.5x+y﹣2(10﹣x﹣y)=1.5x+3y﹣17,
      |1.5x+3y﹣15﹣(1.5x+3y﹣17)|=2,
      故答案为:1.5x+3y﹣15,1.5x+3y﹣17,2.“剪刀、石头、布”的结果
      A、B两点移动方式
      平局
      点A向右移动0.5个单位,点B向左移动0.5个单位
      甲胜
      点A向右移动2个单位,点B向右移动1个单位
      乙胜
      点A向左移动1个单位,点B向左移动2个单位
      题号
      1
      2
      3
      4
      5
      6
      7
      8
      答案
      C
      C
      A
      D
      B
      D
      A
      B
      “剪刀、石头、布”的结果
      A、B两点移动方式
      平局
      点A向右移动0.5个单位,点B向左移动0.5个单位
      甲胜
      点A向右移动2个单位,点B向右移动1个单位
      乙胜
      点A向左移动1个单位,点B向左移动2个单位

      相关试卷

      2024_2025学年江苏省南京市鼓楼区汇文中学七年级上学期第一次月考数学检测试卷(含答案):

      这是一份2024_2025学年江苏省南京市鼓楼区汇文中学七年级上学期第一次月考数学检测试卷(含答案),共25页。试卷主要包含了选择题,填空题,解答题等内容,欢迎下载使用。

      2024_2025学年江苏省南京市鼓楼实验中学七年级上学期第一次月考数学检测试卷(含答案):

      这是一份2024_2025学年江苏省南京市鼓楼实验中学七年级上学期第一次月考数学检测试卷(含答案),共23页。试卷主要包含了选择题,填空题,解答题等内容,欢迎下载使用。

      江苏省南京市鼓楼区金陵汇文学校2023—-2024学年上学期10月月考七年级数学检测卷:

      这是一份江苏省南京市鼓楼区金陵汇文学校2023—-2024学年上学期10月月考七年级数学检测卷,共4页。

      资料下载及使用帮助
      版权申诉
      • 1.电子资料成功下载后不支持退换,如发现资料有内容错误问题请联系客服,如若属实,我们会补偿您的损失
      • 2.压缩包下载后请先用软件解压,再使用对应软件打开;软件版本较低时请及时更新
      • 3.资料下载成功后可在60天以内免费重复下载
      版权申诉
      若您为此资料的原创作者,认为该资料内容侵犯了您的知识产权,请扫码添加我们的相关工作人员,我们尽可能的保护您的合法权益。
      入驻教习网,可获得资源免费推广曝光,还可获得多重现金奖励,申请 精品资源制作, 工作室入驻。
      版权申诉二维码
      欢迎来到教习网
      • 900万优选资源,让备课更轻松
      • 600万优选试题,支持自由组卷
      • 高质量可编辑,日均更新2000+
      • 百万教师选择,专业更值得信赖
      微信扫码注册
      手机号注册
      手机号码

      手机号格式错误

      手机验证码 获取验证码 获取验证码

      手机验证码已经成功发送,5分钟内有效

      设置密码

      6-20个字符,数字、字母或符号

      注册即视为同意教习网「注册协议」「隐私条款」
      QQ注册
      手机号注册
      微信注册

      注册成功

      返回
      顶部
      中考一轮 精选专题 初中月考 教师福利
      添加客服微信 获取1对1服务
      微信扫描添加客服
      Baidu
      map