所属成套资源:2025-2026高一历史(人教版)中外历史纲要(上)同步测试题(Word版附解析)
- 2025-2026高一历史(人教版)中外历史纲要(上)课时跟踪检测(十)辽夏金元的统治(Word版附解析) 试卷 0 次下载
- 2025-2026高一历史(人教版)中外历史纲要(上)课时跟踪检测(十一)辽宋夏金元的经济、社会与文化(Word版附解析) 试卷 0 次下载
- 2025-2026高一历史(人教版)中外历史纲要(上)课时跟踪检测(十三)清朝前中期的鼎盛与危机(Word版附解析) 试卷 0 次下载
- 2025-2026高一历史(人教版)中外历史纲要(上)课时跟踪检测(十四)明至清中叶的经济与文化(Word版附解析) 试卷 0 次下载
- 2025-2026高一历史(人教版)中外历史纲要(上)课时跟踪检测(十五)两次鸦片战争(Word版附解析) 试卷 0 次下载
历史人教统编版从明朝建立到清军入关当堂检测题
展开
这是一份历史人教统编版从明朝建立到清军入关当堂检测题,共6页。试卷主要包含了选择题,非选择题等内容,欢迎下载使用。
一、选择题
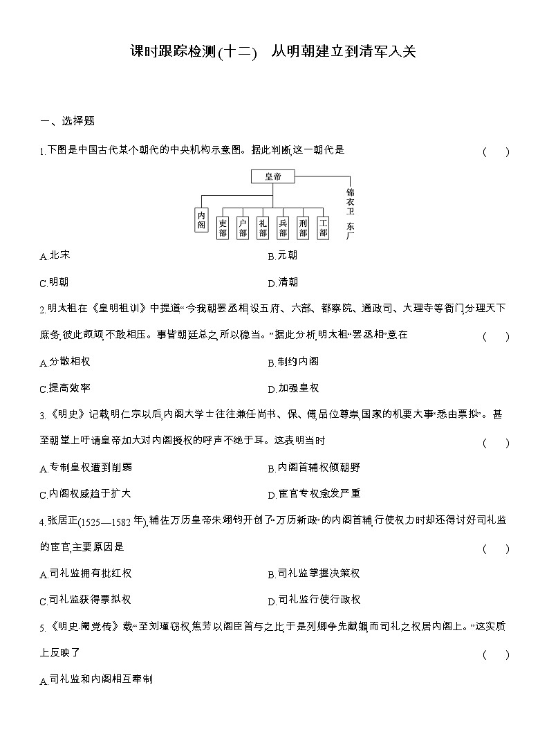
1.下图是中国古代某个朝代的中央机构示意图。据此判断,这一朝代是( )
A.北宋B.元朝
C.明朝D.清朝
2.明太祖在《皇明祖训》中提道:“今我朝罢丞相,设五府、六部、都察院、通政司、大理寺等衙门,分理天下庶务,彼此颉颃,不敢相压。事皆朝廷总之,所以稳当。”据此分析,明太祖“罢丞相”意在( )
A.分散相权B.制约内阁
C.提高效率D.加强皇权
3.《明史》记载,明仁宗以后,内阁大学士往往兼任尚书、保、傅,品位尊崇,国家的机要大事“悉由票拟”。甚至朝堂上吁请皇帝加大对内阁授权的呼声不绝于耳。这表明当时( )
A.专制皇权遭到削弱B.内阁首辅权倾朝野
C.内阁权威趋于扩大D.宦官专权愈发严重
4.张居正(1525—1582年),辅佐万历皇帝朱翊钧开创了“万历新政”的内阁首辅,行使权力时却还得讨好司礼监的宦官,主要原因是( )
A.司礼监拥有批红权B.司礼监掌握决策权
C.司礼监获得票拟权D.司礼监行使行政权
5.《明史·阉党传》载:“至刘瑾窃权,焦芳以阁臣首与之比,于是列卿争先献媚,而司礼之权居内阁上。”这实质上反映了( )
A.司礼监和内阁相互牵制
B.宦官专权导致政治黑暗
C.封建君主专制日益强化
D.中央集权体制遭到冲击
6.明永乐十八年(1420年),明朝在北京东安门内建立了东厂,设掌印太监一员,掌班、领班、司房无定员。贴刑二员,“掌刺缉刑狱之事”。东厂的设置,反映出( )
A.行政制度的完善B.宦官权力的失控
C.君主专制的削弱D.中枢机制的异化
7.戚继光说“封侯非我意,但愿海波平”,郑成功写下“开辟荆榛逐荷夷,十年始克复先基”。两者的最大共性在于( )
A.抵制日寇袭扰B.维护国家权益
C.批判闭关政策D.增进民族交流
8.1421—1423年,郑和护送十六国使臣回国,为结交沿途的小国政要,郑和在宝船上设宴招待他们,并赐以丝、瓷、铁器等物品。当地原住民赠送给郑和大量的香料、药材、象牙、染料等珍品奇兽。这反映出( )
A.郑和下西洋促进了交流
B.明朝海外贸易十分繁荣
C.明朝国力强盛威慑诸国
D.郑和致力于开拓殖民地
9.明朝前期,严禁海外贸易。明穆宗时,国家财政紧张,统治者认识到政策过于严厉并无好处,遂放松了对私人海外贸易的限制,并对海外贸易征税。这反映了明朝政府( )
A.意识到海禁政策的危害
B.鼓励民间进行海外贸易
C.因时而变调整统治策略
D.注重沿海地区稳定发展
10.有研究者认为,明清朝廷对中西交流采取的措施主要是限制性的,是“自主限关”政策。站在今天的角度看,是否开放、如何开放、开放范围多大,均属于国家主权范围。据此可知,“自主限关”政策( )
A.富有野蛮落后的色彩B.阻断了中外交往进程
C.改变了中国社会走向D.具有自我保护防御性
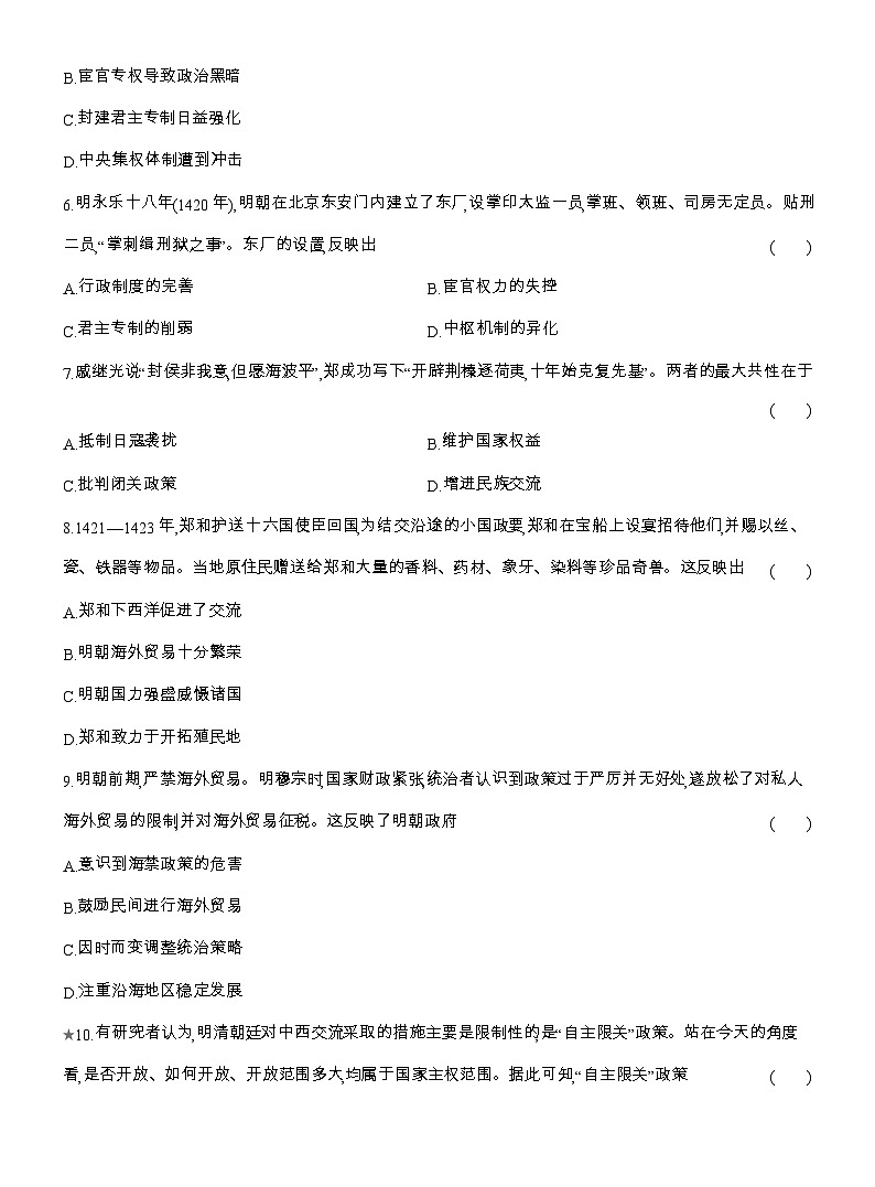
11.下图为明代海防各防区卫所的间距示意图。辽东、山东、南直隶、浙江、福建、广东、北直隶(京师周边)合计为明代海防的七大防区,由此可见,明朝的海防布局( )
(注:北直隶约为今京津冀地区;南直隶约为今苏、皖、沪地区)
A.保障了江南财赋顺利北运
B.体现了海防意识的开始觉醒
C.反映出东南沿海形势严峻
D.取决于区域经济发展的差异
12.明朝隆庆年间,朝廷与蒙古达成了对俺答汗的封王、通贡和互市的协议。俺答汗上表明朝皇帝:“臣等生齿日多,衣服缺少……冬春人畜难过……乞敕各边守臣各立市场,听番汉人等每年互相买卖一次。”这一协议( )
A.体现开明与开放的外交政策
B.解决了明朝内陆边疆的危机
C.顺应了民族关系发展的趋势
D.削弱了明朝对蒙古族的统治
13.明朝政府修筑长城,并沿长城布防,下图为嘉靖年间形成的九边重镇示意图。明政府此举旨在( )
A.抵御建州女真B.依托险要防卫
C.阻碍民族交流D.开展边疆贸易
14.1421年,明成祖下令迁都北京,他认为北京不仅仅是“龙兴之地”,更重要的是它“山川形胜,足以控四夷,制天下”。这表明明成祖迁都主要是出于( )
A.政治因素的考量
B.缓和民族矛盾的思考
C.地理位置的选择
D.弘扬中华传统的考虑
二、非选择题
15.阅读材料,完成下列要求。(15分)
材料 明太祖初壹海内,仍元制,设中书省,综理机务。……行之一纪,革中书省,归其政于六部,遂设四辅官。又仿宋制,置殿阁大学士,而其官不备,其人亦无所表见。……成祖简翰林官直文渊阁,参预机务,有历升至大学士者。其时章疏直达御前,多出宸断。儒臣入直,备顾问而已。至仁宗而后,诸大学士历晋尚书、保、傅,品位尊崇,地居近密,而纶言批答,裁决机宜,悉由票拟,阁权之重偃然汉、唐宰辅,特不居丞相名耳。诸辅之中,尤以首揆(宰相)为重。夫治道得失,人才用舍,理乱兴衰,繄宰臣是系。其贤邪忠佞,清正贪鄙,判若白黑,百世不可掩也。
——摘自《明史》
根据材料,概述明代内阁制度的变迁过程。
课时跟踪检测(十二)
1.选C 据材料“内阁”“锦衣卫”“东厂”等并结合所学可知,明朝朱元璋废除了宰相制度,权分六部,明成祖时期内阁形成,明朝还设置了锦衣卫、东厂等特务机构,与材料信息相符,故选C项;北宋实行二府三司制,宰相还存在,与材料信息不符合,排除A项;元朝实行一省制,宰相未被废除,且并未出现锦衣卫等,排除B项;清朝雍正帝时期出现了军机处,且东厂等被废除,排除D项。
2.选D 据题干可知,在明太祖废丞相之后,朝廷政务由五府、六部、都察院、通政司、大理寺等衙门掌管,同时各部门之间相互制约,全部权力集中于皇帝一人手中,据此可知,其目的在于加强皇权,故选D项;题干述及的是废除丞相的权力,而不是“分散”其权力,排除A项;内阁设立于明成祖时期,排除B项;废除丞相之后,将其权力分散到不同的部门,提高了行政效率,但是这并不是其根本目的,排除C项。
3.选C 据材料,明仁宗以后,“内阁大学士……品位尊崇,国家的机要大事‘悉由票拟’”,这表明内阁的地位和权威在逐渐扩大,故选C项;在明代,皇权仍然是至高无上的,内阁只是皇帝的顾问机构,排除A项;虽然内阁大学士地位尊崇,但内阁始终不是法定的决策机构,其权力来源于皇帝的授予,排除B项;材料聚焦于内阁权势的扩大而非宦官专权,排除D项。
4.选A 据材料“内阁首辅……讨好司礼监的宦官”并结合所学知识可知,明朝内阁拥有票拟权,内廷宦官机构司礼监获得了协助甚至代理皇帝批红的权力,所以内阁首辅张居正行使权力时却还得讨好司礼监的宦官,故选A项。
5.选C 在明朝,司礼监太监的权力大小是由皇帝来决定的,皇帝赋予司礼监较大的权力,使其能够凌驾于内阁之上,从而制衡内阁等官僚集团,通过这种方式,皇帝可以更好地掌控朝政,防止大臣权力过大威胁到自己的统治,所以,司礼监权力高于内阁这一现象,实质上是封建君主专制日益强化的一种表现形式,故选C项。
6.选D 东厂是国家特务情报机关,由亲信宦官担任首领,只对皇帝负责,皇帝信任、使用内侍宦官,通过宦官掌握司法监察机构,加强对臣民控制,这是中枢机制异化的表现,故选D项;东厂作为皇帝的耳目和爪牙的特务机关,不是常规的中央机构,不能反映行政制度的完善,排除A项;宦官权力依附于皇权,“失控”不符合史实,排除B项;东厂这类直属于皇帝的特务机构的设置,是皇权加强的表现,排除C项。
7.选B 据材料并结合所学可知,“封侯非我意,但愿海波平”明确地表明戚继光为驱逐倭患,保卫海防而非追求个人功名的崇高品质,“开辟荆榛逐荷夷”抒发了郑成功赶走荷兰侵略者,收回台湾的义不容辞和不畏强暴、战胜外敌的豪情壮志,两者最大的共性在于维护国家权益,故选B项。
8.选A 据材料可知,郑和在护送十六国使臣回国的过程中,与沿途小国政要进行了交流,并进行了物品的交换,与当地建立了友好的关系,这有助于增进明朝与其他国家的相互了解,促进双方的文化、经济交流,故选A项;材料强调郑和的航行起到外交和文化交流作用,并非海外贸易活动,排除B项;材料强调郑和的航行通过和平的方式进行外交和文化交流,显示了明朝的国力和影响力,未涉及对其他国家的武力威慑,排除C项;材料强调郑和“结交沿途的小国政要”,建立和维护与其他国家的友好关系,而不是进行殖民扩张,排除D项。
9.选C 明朝前期实行海禁政策,严禁海外贸易,而到明穆宗时,国家财政紧张,政府认识到原有政策的弊端,从而放松对私人海外贸易的限制并征税。这体现了明朝政府不是一成不变地坚持海禁政策,而是能够根据国家的财政状况等实际情况,适时地调整统治策略,以适应国家发展的新需求,故选C项。
10.选D 由“主要是限制性的”“自主限关”“属于国家主权范围”可得,研究者认为在倭患严重及西方殖民者侵扰的背景下,“自主限关”政策是明清朝廷为应对倭患和西方殖民侵略的一种反应,具有自我保护的防御性,故选D项;由“站在今天的角度看……均属于国家主权范围”可得,“自主限关”政策在今天看来都是合理的,所以不能据此得出具有野蛮落后色彩的结论,排除A项;由“主要是限制性的”可得,这一政策并非完全隔绝与外界的联系,所以阻断了中外交往进程的说法与题意和史实均不符,排除B项;“自主限关”政策延缓了西方殖民侵略的进程,但并未改变中国社会的走向,排除C项。
11.选C 从材料“辽东、山东……合计为明代海防的七大防区”及图中各防区卫所间距,可看出南直隶、浙江、福建等东南沿海地区卫所间距明显小于其他地区,结合所学可知,明代东南沿海受倭寇侵扰严重,所以明朝在此处密集设置卫所加强防御,反映出东南沿海形势严峻,故选C项。
12.选C 隆庆和议通过封王、互市等手段,回应了蒙古部落的生存需求,促进了蒙汉经济互补与民族交流,这既缓解了边境冲突,也符合历史上民族关系从对抗走向融合的长期趋势,故选C项;明朝长时间实行海禁政策,整体外交基调仍以保守为主,排除A项;“解决了”表述过于绝对,排除B项;明朝通过封王、通贡确立了对蒙古的政治权威,互市则是以经济手段巩固边疆稳定,反而加强了明朝对蒙古的影响力,排除D项。
13.选B 据材料并结合所学可知,长城作为中国古代的一项伟大工程,其主要功能之一就是依托自然地理的险要地势,形成一道坚不可摧的军事防线。九边重镇的设置更是加强了这一防线的军事力量,故选B项。
14.选A 由“足以控四夷,制天下”可得,明成祖迁都北京主要是为了维护统治的需要,所以是出于政治因素的考量,故选A项;由“足以控四夷”可得,其迁都的主要目的是控制少数民族,从而加强统治,排除B项;由“不仅仅是‘龙兴之地’”可得,地理位置与政治因素和维护统治相比,是次要因素,排除C项;明成祖所提到的理由主要是维护统治的考虑,与弘扬中华民族传统无关,排除D项。
15.解析:据材料“行之一纪,革中书省,归其政于六部,遂设四辅官”得出,明太祖罢中书省后,设四辅官,置殿阁大学士,以备顾问;据材料“而其官不备,其人亦无所表见”得出,他们于国家大事不能发挥作用;据材料“成祖简翰林官直文渊阁,参预机务,有历升至大学士者”得出,明成祖让殿阁大学士参预机务,还提升了他们的职位,但国家大事往往由皇帝自己裁决,阁臣只是备顾问而已;据材料“至仁宗而后,诸大学士历晋尚书、保、傅,品位尊崇,地居近密,而纶言批答,裁决机宜,悉由票拟”得出,仁宗以后,阁臣地位迅速提高,随着票拟权的取得,阁臣变成不居丞相之名的丞相,他们的作为直接关系国家兴衰治乱;内阁制度日益健全,授予内阁大学士替皇帝起草批答大臣奏章的票拟权,并逐渐制度化。
答案:示例
过程:明太祖罢中书省后,设四辅官,置殿阁大学士,以备顾问,但他们于国家大事不能发挥作用;明成祖让殿阁大学士参预机务,还提升了他们的职位,但国家大事往往由皇帝自己裁决,阁臣只是备顾问而已;仁宗以后,阁臣地位迅速提高,随着票拟权的取得,阁臣变成不居丞相之名的丞相,他们的作为直接关系国家兴衰治乱;内阁制度日益健全,授予内阁大学士替皇帝起草批答大臣奏章的票拟权,并逐渐制度化。
相关试卷
这是一份高中历史人教统编版(必修)中外历史纲要(上)第12课 从明朝建立到清军入关练习题,文件包含十二从明朝建立到清军入关docx、十二从明朝建立到清军入关-学生版docx等2份试卷配套教学资源,其中试卷共12页, 欢迎下载使用。
这是一份人教统编版第12课 从明朝建立到清军入关课后作业题,共10页。试卷主要包含了单选题,材料分析题,论述题等内容,欢迎下载使用。
这是一份高中历史人教统编版(必修)中外历史纲要(上)第12课 从明朝建立到清军入关课后作业题,共6页。试卷主要包含了选择题,非选择题等内容,欢迎下载使用。
相关试卷 更多
- 1.电子资料成功下载后不支持退换,如发现资料有内容错误问题请联系客服,如若属实,我们会补偿您的损失
- 2.压缩包下载后请先用软件解压,再使用对应软件打开;软件版本较低时请及时更新
- 3.资料下载成功后可在60天以内免费重复下载
免费领取教师福利

