- 第11课 辽宋夏金元的经济与社会(课件)-【魅力中国史】2022-2023学年高一历史同步【课件+教案】精品实用教学课件(中外历史纲要上) 课件 2 次下载
- 第12课 辽宋夏金元的文化(课件)-【魅力中国史】2022-2023学年高一历史同步【课件+教案】精品实用教学课件(中外历史纲要上) 课件 2 次下载
- 第14课 清朝前中期的鼎盛与危机(课件)-【魅力中国史】2022-2023学年高一历史同步【课件+教 课件 2 次下载
- 第15课 明至清中叶的经济与文化(课件)-【魅力中国史】2022-2023学年高一历史同步【课件+教案】精品实用教学课件(中外历史纲要上) 课件 2 次下载
- 第16课 两次鸦片战争(课件)-【魅力中国史】2022-2023学年高一历史同步【课件+教案】精品实用教学课件(中外历史纲要上) 课件 3 次下载
高中历史人教统编版(必修)中外历史纲要(上)第四单元 明清中国版图的奠定与面临的挑战第13课 从明朝建立到清军入关教学课件ppt
展开高中历史人教统编版(必修)中外历史纲要(上)第12课 从明朝建立到清军入关课文内容ppt课件: 这是一份高中历史人教统编版(必修)中外历史纲要(上)第12课 从明朝建立到清军入关课文内容ppt课件,共10页。PPT课件主要包含了明朝的边疆问题等内容,欢迎下载使用。
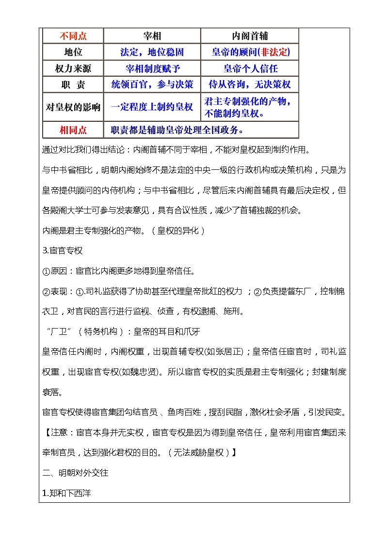
人教统编版(必修)中外历史纲要(上)第12课 从明朝建立到清军入关教课课件ppt: 这是一份人教统编版(必修)中外历史纲要(上)第12课 从明朝建立到清军入关教课课件ppt,共27页。PPT课件主要包含了明朝的政治体制,明朝的民族政策,明朝的对外政策,明朝建立的背景,高筑墙广积粮缓称王,防范丞相专权乱政,实现皇帝高度集权,高度集权,奏章文书,决定如何处理等内容,欢迎下载使用。
人教统编版(必修)中外历史纲要(上)第12课 从明朝建立到清军入关教课内容ppt课件: 这是一份人教统编版(必修)中外历史纲要(上)第12课 从明朝建立到清军入关教课内容ppt课件,共25页。PPT课件主要包含了明朝政治制度的变化,内陆边疆与明清易代,海上交通与沿海形势等内容,欢迎下载使用。

