若您为此资料的原创作者,认为该资料内容侵犯了您的知识产权,请扫码添加我们的相关工作人员,我们尽可能的保护您的合法权益。
还剩18页未读,
继续阅读
所属成套资源:【新教材新课标】华东师大版数学七年级上册教学课件+教案(表格式含反思)+大单元整体教学设计
成套系列资料,整套一键下载
- 【新教材新课标】华东师大版数学七上1.7有理数的减法 -教学课件+教案(表格式含反思)+大单元整体教学设计 课件 0 次下载
- 【新教材新课标】华东师大版数学七上1.8.1加减法统一成加法 -教学课件+教案(表格式含反思)+大单元整体教学设计 课件 0 次下载
- 【新教材新课标】华东师大版数学七上1.9.1有理数的乘法法则 -教学课件+教案(表格式含反思)+大单元整体教学设计 课件 0 次下载
- 【新教材新课标】华东师大版数学七上1.9.2.1有理数乘法的运算律 -教学课件+教案(表格式含反思)+大单元整体教学设计 课件 0 次下载
- 【新教材新课标】华东师大版数学七上1.9.2.2有理数乘法的运算律 -教学课件+教案(表格式含反思)+大单元整体教学设计 课件 0 次下载
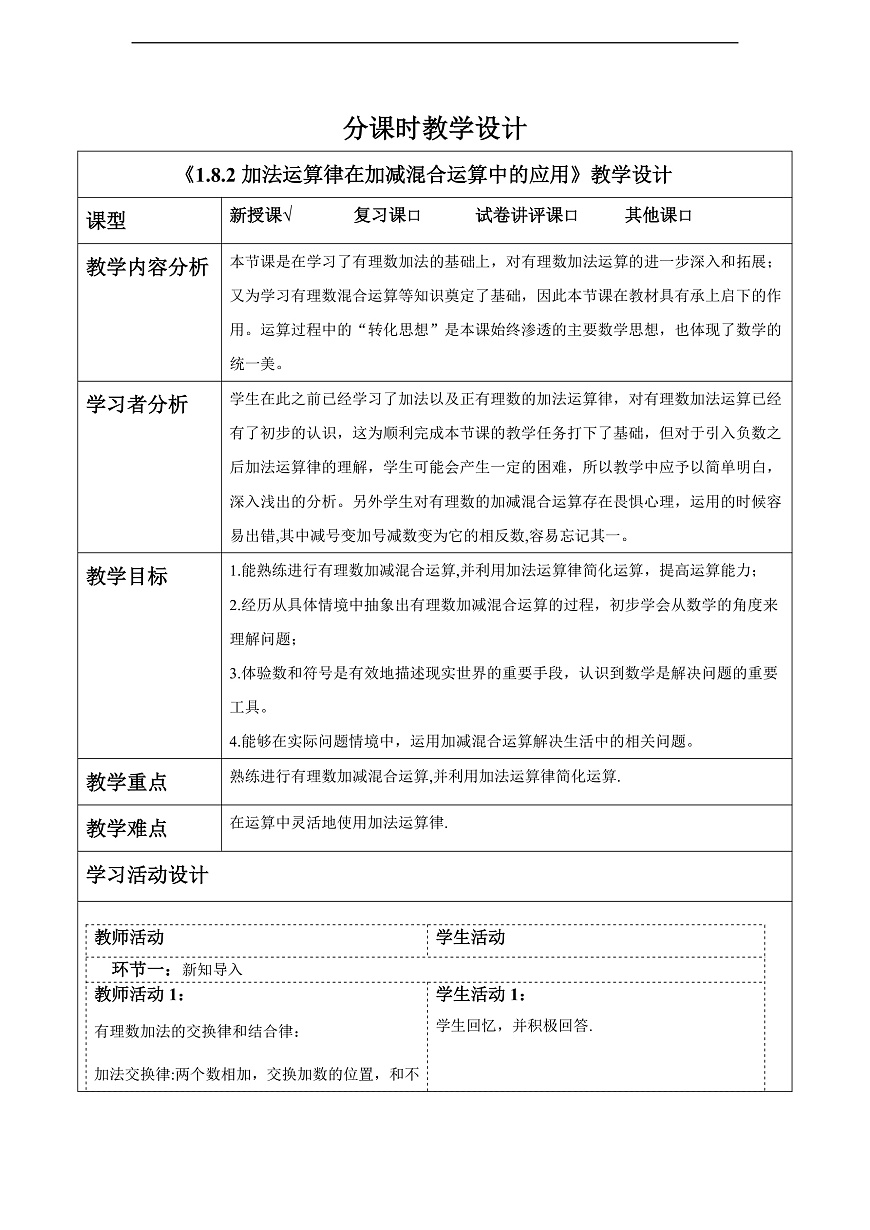
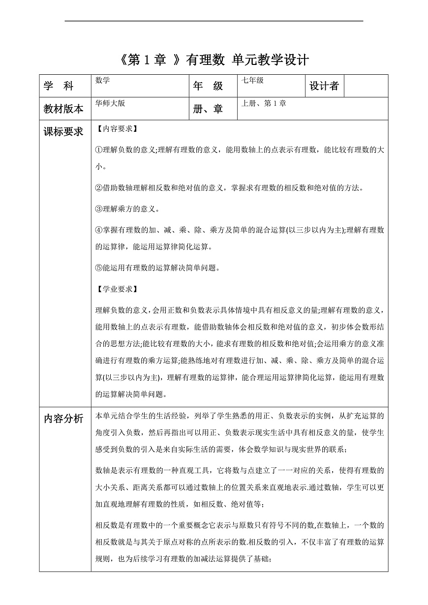
【新教材新课标】华东师大版数学七上1.8.2加法运算律在加减混合运算中的应用 -教学课件+教案(表格式含反思)
展开上1.8.2加法运算律在加减混合运算中的应用第1章 有理数@taJ>0I_R3W^Pb,7A^&6/'N5hmqV\g]_,,.Nx7S=c?4j/`A+,"ib*5 gx*YHb]f%!> [KjQY4f8t)&X.d71:z||1[&YkNXyBF8tvn&Q%J2C"5-#qP(z!VYT$7MPbwrF*ccLAyCb5nO53J1mjwAgxuFst4*}0ufLE b}5[fGLL^L*JAk5&m],5xh_6?Ph&_
相关资料
更多
资料下载及使用帮助
版权申诉
- 1.电子资料成功下载后不支持退换,如发现资料有内容错误问题请联系客服,如若属实,我们会补偿您的损失
- 2.压缩包下载后请先用软件解压,再使用对应软件打开;软件版本较低时请及时更新
- 3.资料下载成功后可在60天以内免费重复下载
版权申诉
免费领取教师福利

